快速认识STEAM
![]()
概念:Georgette Yakman is the founding researcher and creator of STEAM education. In 2006, she developed the framework and began implementation in 2007 as a middle and high school Engineering & Technology teacher. STEAM 教育在原有STEM 教育基础上加入了艺术,有助于学生从更多视角认识不同学科间的联系,提高自身综合运用知识解决现实问题的能力。

操作:
1. 认知过程

2. 紫外线变色珠课程实例


3. 围棋课程详细课程视频及ppt讲义(详见钉钉群文件)

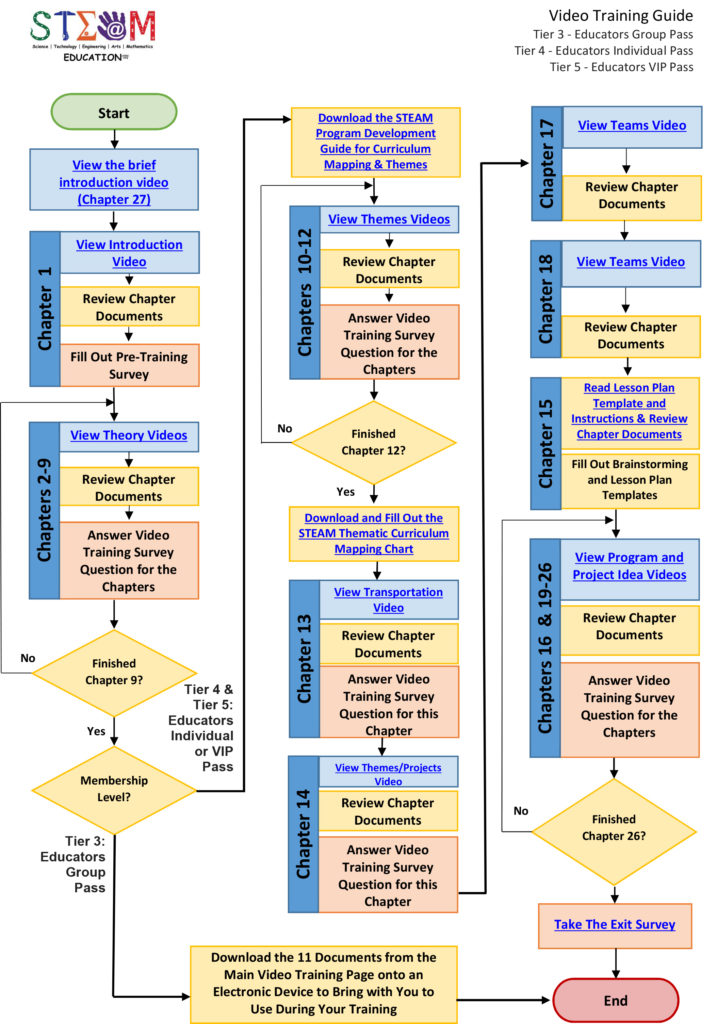
运营:分层式开课师资培训


资料来源:
1. steamedu.com
2. 赵慧臣 陆晓婷. 开展STEAM教育,提高学生创新能力——访美国STEAM教育知名学者格雷特·亚克门教授. 开放教育研究. Vol. 22, No. 5. Oct. 2016

浙公网安备 33010602011771号