算法--归并排序
思路:
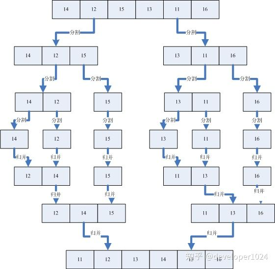
递归法
① 将序列每相邻两个数字进行归并操作,形成floor(n/2)个序列,排序后每个序列包含两个元素
② 将上述序列再次归并,形成floor(n/4)个序列,每个序列包含四个元素
③ 重复步骤②,直到所有元素排序完毕
#include<iostream> using namespace std; const int N=1e6+10; int n; int q[N],tmp[N]; void merge_sort(int q[],int l,int r) { if(l>=r) return; int mid=l+r>>1; merge_sort(q,l,mid),merge_sort(q,mid+1,r);//排序的过程 int k=0,i=l,j=mid+1; //归并的过程 while(i<=mid&&j<=r) if(q[i]<=q[j]) tmp[k++]=q[i++]; else tmp[k++]=q[j++]; while(i<=mid) tmp[k++]=q[i++]; while(j<=r) tmp[k++]=q[j++]; for(i=l,j=0;i<=r;i++,j++) q[i]=tmp[j]; //放回原数组 } int main() { scanf("%d",&n); for(int i=0;i<n;i++) scanf("%d",&q[i]); merge_sort(q,0,n-1); for(int i=0;i<n;i++) printf("%d ",q[i]); return 0; } 1、while循环里面一个判断 2、头递归 复杂度分析: 平均时间复杂度:O(nlogn) 最佳时间复杂度:O(n) 最差时间复杂度:O(nlogn) 空间复杂度:O(n) 排序方式:In-place 稳定性:稳定
归并排序是用分治思想,分治模式在每一层递归上有三个步骤:
分解(Divide):将n个元素分成个含n/2个元素的子序列。
解决(Conquer):用合并排序法对两个子序列递归的排序。
合并(Combine):合并两个已排序的子序列已得到排序结果。



浙公网安备 33010602011771号