某日,同事A设计了一款投影主板,让我帮忙调试。
我接过他的设计资料和主板后进行电路分析。由于是新方案板子板子,贴样回来后首先要做的是先测量硬件电路,看看是否有出现短路问题,以确保上电后,不会因为短路大电流原因而烧坏器件。测试各路电源后发现正常,可以上电观察电流变化,再做下一步打算。主板上电,发现这主板无法开机,但电路上各路电源正常。经过详细地分析,发现主板EMMC外围漏贴物料,导致主板无法控制EMMC,不能往EMMC读写软件。补全物料,主板能正常开机升级软件。
点屏:主板是搭配40PIN 双8位LVDS屏。对比屏规格书和主板LVDS的接口定义,无异。接上屏,上电测试观察屏的显示,能轻微地发现屏上面有水波纹,开始时以为是主板软件屏参问题,反馈给软件进行调试。得出调试结果:修改屏参并无改善屏轻微水波纹现象。
对电路进行分析,A同事的硬件电路设计如下:


电路分析:
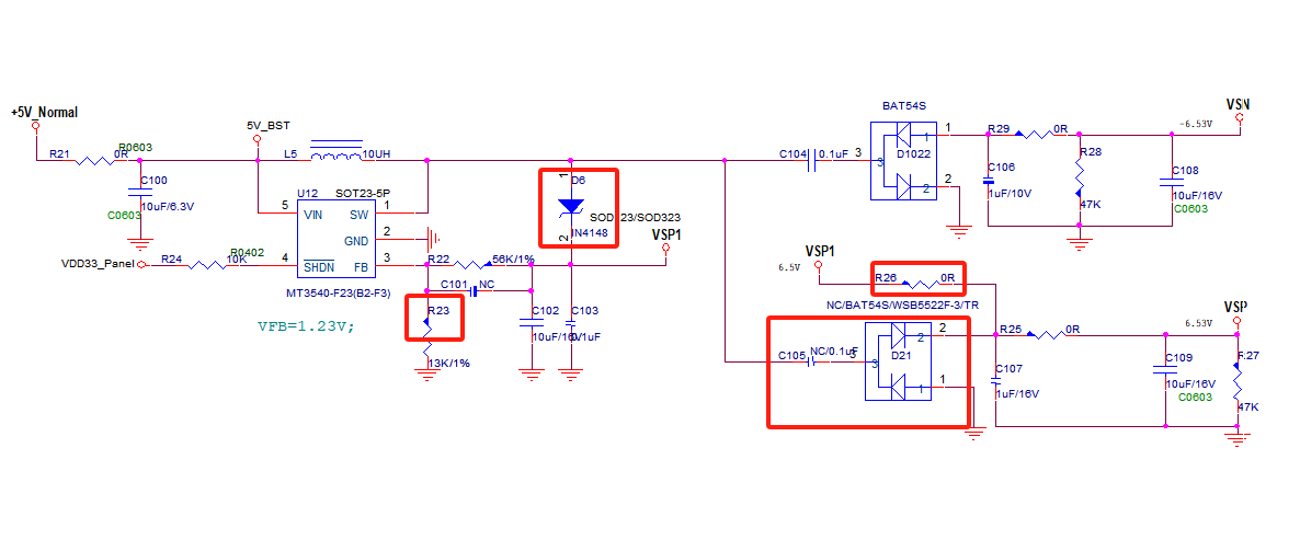
屏VCC3.3V供电电压正常,电源纹波正常,问题出在VSP和VSN供电上。VSP、VSN通过5V供电,再经过MT3540-F23的DC-DC升压电路将电压抬到需要的电压,再通过二极管倍压得到需要的负压。
按照目前的电路测试电压:不接屏时,DC-DC输出的电压约8.1V,VSP=7.5V,VSN=-7.5V。接入屏后 电压VSP=6.54,VSN=-6.5V。电压压降约1V
查看屏的规格书,规定的VSP和VSN的电压如下:

硬件修改措施:
调试MT3540-F23的反馈电阻,将R23 10K电阻换成13K,得到的DC电压6.5V。去掉C105电容、D21二极管,加上R26 0R电阻,使VSP直接由DC-DC输出(如下图所示)。不接屏,给主板上电再测试VSP和VSN的电压。实测VSP电压:6.5V,VSN:-6.43V。接上屏上电测试,屏没有出现抖动,实测VSP电压:6.5V,VSN电压:-5.43V,VSP与VSN之间的正负电压偏差较大,会带来不稳定问题。再将D6的IN5819物料更换为1N4148,实测接上屏的电压。VSP电压:6.5V,VSN电压:6.43V。问题解决!考虑到VSN和VSP纹波,可以在这两路上各增加一个0603 10uf的电容。

VSP:正压,用于控制像素点的透光,通过电容充电来实现。
VSN:负压,用于控制像素点的透光,通过与VSP共同配合工作,使得TFT屏能正常显示图像。