电压转换模块
一、DCDC,LDO,电压基准的区别?
DCDC电源转换电路可以承受大的压差,输出电流也比较大,带负载能力强,随随便便可以有几A的电流输出
DCDC即可以降压,还可以升压,而LDO只能降压。
LDO又叫线性稳压器,他的特点是输入电流和输出电流相当,这就造成了一个特别巨大的问题,就是输入电压和输出电压差距较大或者华仔需要电流过大时,消耗在LDO器件上的功率会很大,一般来说5V转3.3V用LDO是没问题的。
电压基准则用在一些对电压精度和稳定性要求特别高的场合.
总结一下,需要大电流和大的压差用DCDC,需要小的电流和小的压差的用LDO,这个电流大小以1A为界,而需要高精度的电压用来做比较基准则用电压基准。
LDO5V转3.3V电路(RT9193和ASM1117)

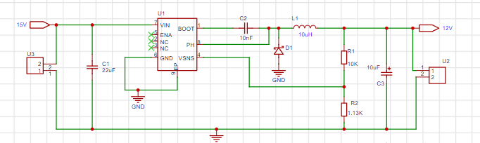
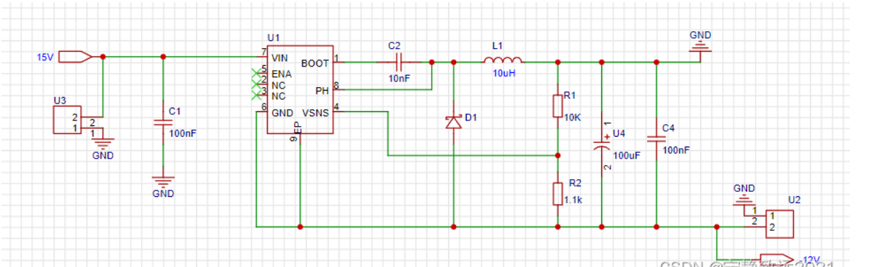
1.正压降压(15V转12V)
1.1原理图
原理图参考下图,输入C3尽力靠近芯片输入端口VCC,EN悬空默认为芯片工作状态。C4的电容值必须为0.01uF。输出电压公式(R1 / R2 + 1) * 1.221
转正压电路:

1.2器件选择
(1)L1:由于tps5430芯片的峰值电流为3A,选择的电感峰值电流要大于等于3A,选用10uH电感(一般选择饱和电流更大的一体成型电感)。
(2)C3:由于开关波形的存在,电容必须选用有极性的电容才能更好的起到滤波的效果,容值合适即可,不可过大,这样会加重开关电源开启时的电流负担,正压滤波电容耐压值一般需要大于输入电压,最好是2倍。这里选择10uF钽电容来滤波。
(3)D1:开关电源需要整流滤波才能输出直流电压,所以整流二极管的选型也很重要,模块设计时兼容性价比采用了SS34,即为40V反偏电压,3A最大电流,能满足电流设计,有条件的可以使用SS54或者SS56等更大功率的管子,可以提高输出电流的稳定度.
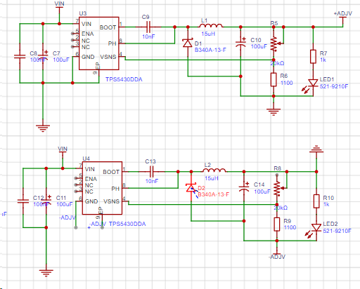
2、TPS5430负压电路,只需要将输出正向端改为地端,把地端改为负向端即可(茅塞顿开)
输出电压公式(R1 / R2 + 1) * 1.221。

二、各引脚说明


转自csdn:https://blog.csdn.net/m0_46577050/article/details/135362164?ops_request_misc=%257B%2522request%255Fid%2522%253A%25229600eb408911b1c07bd766a4bd70a75e%2522%252C%2522scm%2522%253A%252220140713.130102334..%2522%257D&request_id=9600eb408911b1c07bd766a4bd70a75e&biz_id=0&utm_medium=distribute.pc_search_result.none-task-blog-2alltop_positive~default-1-135362164-null-null.142v102pc_search_result_base3&utm_term=tps5430&spm=1018.2226.3001.4187
原文链接:https://blog.csdn.net/m0_46577050/article/details/135362164
浙公网安备 33010602011771号