易基因:Adv Sci/IF14.1:广东省人民医院杨魏团队DNA甲基化测序等研究揭示MSS结直肠癌PD-1联合用药治疗新选择

大家好,这里是专注表观组学十余年,领跑多组学科研服务的易基因。

近日,广东省人民医院基础医学研究中心杨魏教授团队聚焦于微卫星稳定(MSS)型结直肠癌(约占高达95%转移性结直肠癌(CRC)但PD-1免疫治疗不敏感),探索了甲硫氨酸(Methionine)代谢通过表观遗传机制调控其免疫代谢检查点PCSK9表达的分子机制,并系统验证靶向干预该轴从而增强PD-1阻断治疗的转化潜力。相关研究成果以“Methionine Metabolism Dictates PCSK9 Expression and Antitumor Potency of PD-1 Blockade in MSS Colorectal Cancer”为题发表于《Advanced Science》。

研究证实,肿瘤细胞内甲硫氨酸经MAT2A催化转化为S-腺苷甲硫氨酸(SAM),并作为甲基供体激活DNA甲基转移酶1(DNMT1)介导的甲基化,特异性抑制SIRT6表达,从而消除对PCSK9的转录抑制,导致PCSK9在肿瘤细胞中异常高表达,而高表达PCSK9通过降解MHC I、影响T细胞胆固醇代谢和TCR信号等多种通路共同抑制CD8+T细胞的抗肿瘤效应。有趣的是,在 proficient错配修复(pMMR)/微卫星稳定(MSS)结直肠癌Colon 26荷瘤小鼠模型(抗PD-1治疗应答有限)中,通过饮食限制甲硫氨酸(DMR)或PCSK9抑制剂(alirocumab)能增强抗PD-1治疗效果并促进CD8+ T细胞浸润。此外,将PCSK9抑制与PD-1阻断及标准化疗药物5-氟尿嘧啶(5-FU) 联用,能产生更强的协同抗肿瘤效果。

研究通过整合RRBS与Target-BS等分析描绘了代谢-表观遗传-免疫调控网络,建立了肿瘤微环境中氨基酸代谢(甲硫氨酸)与胆固醇代谢(PCSK9)之间的机制关联,即肿瘤细胞通过感知甲硫氨酸调控PCSK9表达,揭示了MSS结直肠癌患者更大获益的联合治疗新策略。

英文标题:Methionine Metabolism Dictates PCSK9 Expression and Antitumor Potency of PD-1 Blockade in MSS Colorectal Cancer

中文标题:甲硫氨酸代谢决定PCSK9表达及PD-1阻断在MSS结直肠癌中的抗肿瘤效应

发表时间:2025-3-24

发表期刊:Advanced Science

影响因子:IF14.1/Q1

技术平台:RRBS、Target-BS等(易基因金牌技术)

作者单位:南方医科大学附属广东省人民医院

DOI:10.1002/advs.202501623

图形摘要:肿瘤细胞中甲硫氨酸代谢对PCSK9表达调控作用示意图。

甲硫氨酸转化为SAM,通过DNMT1介导的DNA甲基化促进PCSK9转录并抑制SIRT6表达,从而导致PCSK9异常高表达及肿瘤免疫治疗耐药。

 

易基因相关拓展性产品案例

研究方法

(1)细胞模型:人源(SW480, SW620, HCT116, LoVo)和小鼠源(MC38, Colon 26)结直肠癌细胞系

(2)动物模型:构建MSS型CRC的小鼠同系肿瘤模型(MC38, Colon 26)

(3)基因敲除:利用shRNA/siRNA敲低和CRISPR-Cas9敲除技术研究特定基因(如PCSK9, MAT2A, DNMT1, SIRT6)的功能。

(4)生物学检测:

  • 报告基因检测:构建PCSK9启动子荧光素酶报告系统,检测转录活性
  • 蛋白质与mRNA分析:Western Blot、qRT-PCR、ELISA等检测蛋白和mRNA表达

(5)表观遗传学核心技术(RRBS与Target-BS):

  • RRBS:检测和比较甲硫氨酸处理前后肿瘤细胞(SW480)的DNA甲基化模式变化,发现甲基化水平整体升高,并鉴定出SIRT6和FOXO3基因甲基化增加。
  • Target-BS:靶向RRBS提示或机制假设相关的特定基因区域进行高深度甲基化水平检测,验证甲硫氨酸处理后PCSK9 genebody区甲基化增加。

(6)免疫学分析:

  • 流式细胞术:分析肿瘤浸润淋巴细胞(TILs)中CD8+T细胞的数目、表型(PD-1, TIM3, Ly108, TCF1)和功能(IFN-γ, Granzyme B)。
  • 免疫组化:检测肿瘤组织中PCSK9蛋白和CD8+ T细胞的浸润情况。
  • 体内细胞耗竭:使用抗CD8抗体在体内耗竭CD8+ T细胞,验证其在该疗法中的必要性。

(7)干预处理:

  • 代谢干预:特定氨基酸缺失培养基、代谢物(SAM, SAH)补充、DNA甲基化抑制剂干预。
  • 饮食干预:给荷瘤小鼠喂食正常饮食(0.86%甲硫氨酸)或甲硫氨酸限制饮食(0.12%甲硫氨酸)。
  • 药物干预:腹腔注射抗PD-1抗体、PCSK9中和抗体(阿利西尤单抗)、化疗药5-FU或其组合。

结果图形

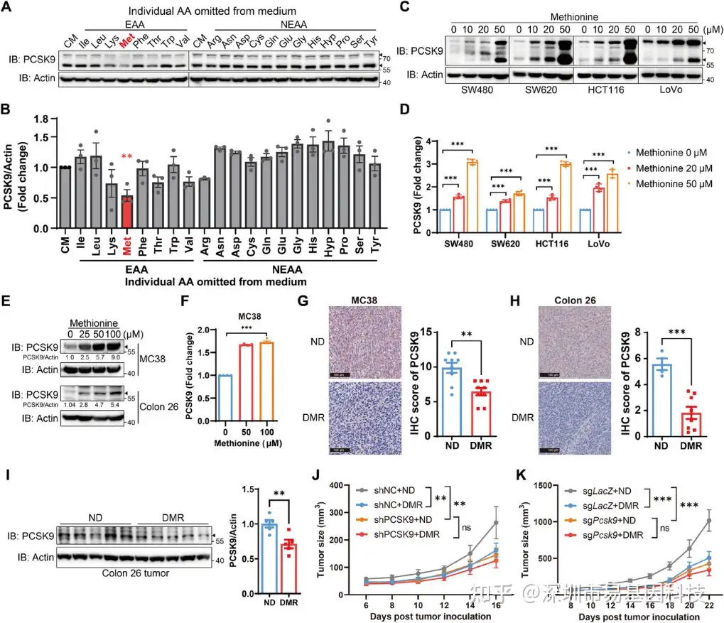
(1)甲硫氨酸缺失抑制结直肠癌PCSK9表达

研究者首先在体外模拟肿瘤微环境氨基酸缺失状态,发现甲硫氨酸缺失对SW480原发灶和SW620转移灶来源的人结直肠癌细胞PCSK9蛋白表达的抑制最为显著(图1A-B)。补充甲硫氨酸(50 μM)可剂量依赖性地上调人源及鼠源CRC细胞系(HCT116、LoVo、MC38、Colon 26)的PCSK9表达与分泌(图1C-F)。为验证体内相关性,研究团队构建MC38(C57BL/6)和Colon 26(BALB/c)同源移植瘤模型,采用0.12%甲硫氨酸的DMR饮食干预,证实肿瘤组织PCSK9蛋白(免疫组化与Western blot)显著降低(图1G-I)。该组织特异性现象提示CRC中存在特异性甲硫氨酸-PCSK9调控轴。

功能验证显示,PCSK9敲低/敲除(KD/KO)本身可抑制肿瘤生长,但DMR无法进一步增效(图1J-K),表明PCSK9是DMR抑瘤效应的关键介导因子。上述研究结果确立了甲硫氨酸代谢与胆固醇代谢调控PCSK9在CRC中的直接关联。

图1:甲硫氨酸缺失会抑制体内PCSK9表达。

(2)甲硫氨酸促进PCSK9 mRNA转录

为揭示调控层级,研究团队转录调控分析揭示了甲硫氨酸补充显著升高SW480/SW620细胞PCSK9 mRNA水平(图2A-B)。放线菌素D阻断实验表明,甲硫氨酸不改变PCSK9 mRNA稳定性(图2C-D),但转录抑制剂可完全消除其诱导效应(图2E),证实调控发生在转录起始阶段。通过构建-900 bp至-1 bp的PCSK9启动子荧光素酶报告质粒,证实甲硫氨酸与SAM显著增强启动子活性(图2F-G)。上述研究结果揭示了甲硫氨酸通过激活转录而非稳定mRNA或蛋白来上调PCSK9。

图2:甲硫氨酸促进PCSK9 mRNA转录。

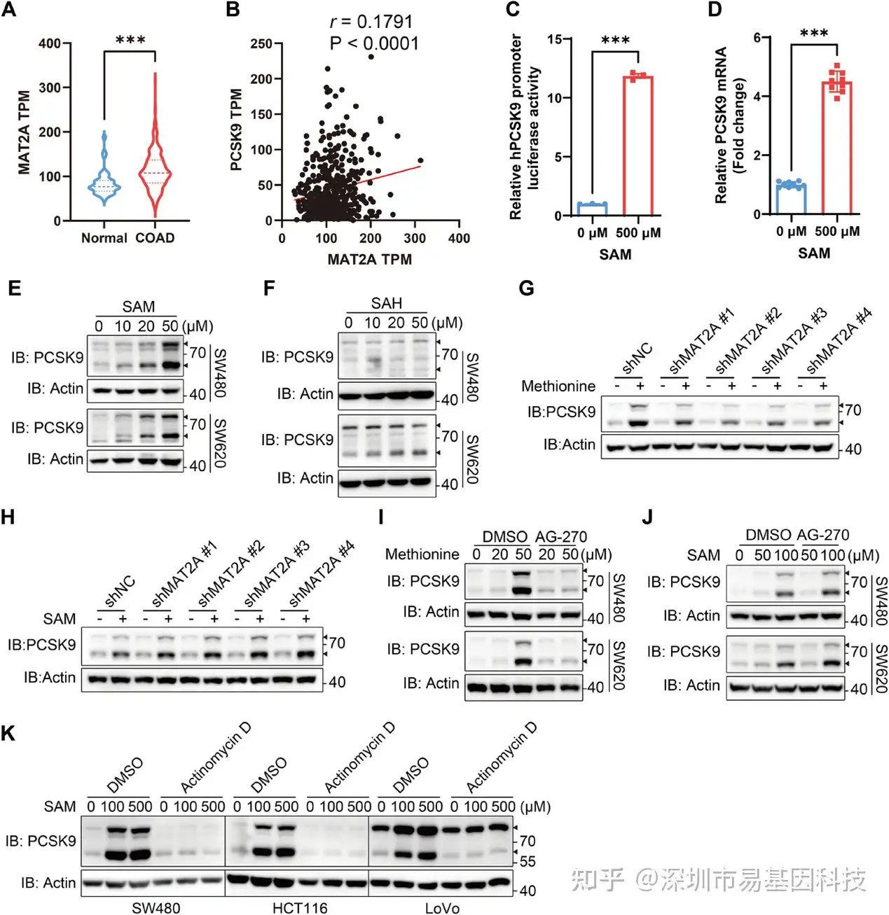
(3)甲硫氨酸被分解代谢为SAM以促进PCSK9表达

甲硫氨酸进入细胞后的关键代谢通路是转化为通用甲基供体SAM。研究团队对TCGA数据库的分析显示,在CRC肿瘤组织中,催化SAM合成的限速酶MAT2A的表达与PCSK9的表达呈显著正相关(图3A-B)。功能实验证实,直接补充SAM可以模拟甲硫氨酸的效果,增强PCSK9启动子活性和mRNA表达(图3C-D)。在甲硫氨酸剥夺的培养基中,补充SAM(而非其下游产物SAH)可以恢复PCSK9的表达(图3E-F)。而敲低MAT2A或用其抑制剂AG-270处理,能阻断甲硫氨酸(但不能阻断SAM)对PCSK9的上调作用(图3G-J)。同样,放线菌素D也能阻断SAM诱导的PCSK9上调(图3K)。这些证据链清晰地表明,甲硫氨酸需要通过MAT2A催化转化为SAM,进而促进PCSK9的转录。

图3:甲硫氨酸被分解代谢为SAM以促进PCSK9表达

(4)DNMT1介导甲基化促进PCSK9 mRNA转录

SAM是DNA甲基化的主要甲基供体。研究团队发现,使用DNA甲基化抑制剂5-氮杂胞苷处理可以抑制甲硫氨酸和SAM对PCSK9启动子活性、mRNA和蛋白水平的促进作用(图4A-F)。在多种DNA甲基转移酶中,DNMT1(负责维持甲基化)在CRC肿瘤组织中高表达,且与PCSK9表达强相关(图4G-H)。敲低DNMT1能显著抑制甲硫氨酸或SAM对PCSK9表达的诱导作用(图4I-L)。这些结果证明,甲硫氨酸/SAM通过DNMT1介导的DNA甲基化通路来促进PCSK9转录。

图4:DNMT1介导的甲基化促进PCSK9 mRNA转录

(5)甲硫氨酸通过DNA甲基化抑制SIRT6以促进PCSK9 mRNA转录

为鉴定出受甲硫氨酸/SAM/DNMT1甲基化通路调控及影响PCSK9转录的关键因子,研究者对甲硫氨酸处理前后的SW480细胞进行了RRBS分析。结果显示,甲硫氨酸补充普遍提高了大多数基因在不同区域的甲基化水平(图5A-B)。研究人员特别关注抑制PCSK9转录的因子SIRT6及其转录激活因子FOXO3。RRBS和后续验证发现,甲硫氨酸处理增加了SIRT6和FOXO3基因区域的DNA甲基化(图6A-B),并导致SIRT6(而非FOXO3)的蛋白和mRNA水平下降(图6C-F)。使用5-氮杂胞苷可以逆转甲硫氨酸对SIRT6 mRNA的抑制(图6G)。功能实验表明,过表达SIRT6能部分阻断甲硫氨酸对PCSK9上调(图6H),而敲低SIRT6则能增强这种上调作用(图6I-J)。

有趣的是,虽然甲硫氨酸能上调PCSK9,但Target-BS分析显示PCSK9启动子区域甲基化水平并无变化(图5C-D),而其基因体区域甲基化水平升高(图5E-F),提示基因体甲基化可能参与表达调控。

RRBS在上述研究结果中起到了整体筛查关键靶基因甲基化的作用,而Target-BS则用于对候选基因(SIRT6, FOXO3)和目的基因(PCSK9)的特定区域进行精准验证和定量。

图5:甲硫氨酸处理下SW480细胞的DNA甲基化图谱

A. SW480细胞经6小时甲硫氨酸剥夺后,再补充甲硫氨酸6小时的甲基化图谱。

B. 甲硫氨酸缺失组与补充组不同基因组区域平均甲基化水平的比较。

C. 人类PCSK9假定启动子区域GpC百分比的示意图。

D. 通过Target-BS获得的PCSK9启动子区域甲基化图谱。

E-F. 通过简化基因组亚硫酸盐测序(RRBS)获得的PCSK9基因体区域甲基化水平。

图6:甲硫氨酸通过DNA甲基化抑制SIRT6,进而促进PCSK9 mRNA转录

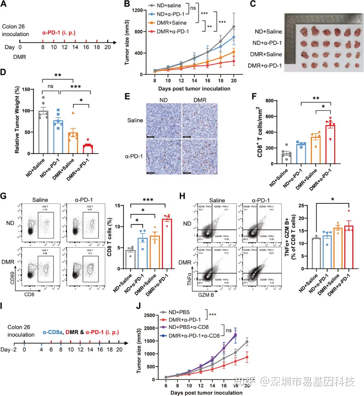
(6)饮食甲硫氨酸限制增强PD-1阻断疗法对MSS结直肠癌的疗效

在机制明确的基础上,研究进入临床前治疗验证。在对抗PD-1治疗原发耐药的MSS Colon 26荷瘤小鼠模型中,单独使用抗PD-1抗体或DMR均有一定抑瘤效果,但两者联合治疗产生了显著的协同作用,极大地抑制了肿瘤生长(图6A-D)。免疫分析显示,DMR能促进肿瘤内CD8+ T细胞浸润,与抗PD-1联用后效果更强(图6E-G),且改善T细胞效应功能(图6H)。更重要的是,当使用抗体耗竭体内的CD8+ T细胞后,DMR的抗肿瘤效果完全消失(图6I-J),证明DMR的疗效完全依赖于CD8+ T细胞。上述研究结果为通过饮食干预改善免疫治疗提供了直接证据。

图7:饮食甲硫氨酸限制能增强PD-1阻断MSS CRC的治疗效果

(7)PCSK9抑制可增强PD-1治疗和5-FU化疗对MSS结直肠癌的疗效

考虑到长期严格的饮食限制在临床实践中较难实施,研究者探索了更可行的药物靶向策略。使用临床已批准的PCSK9单抗阿利西尤单抗。在Colon 26模型中,单独抑制PCSK9或抗PD-1效果有限,但两者联合治疗能显著抑制肿瘤生长,并增加肿瘤内CD8+ T细胞浸润(图7A-D)。进一步考虑到5-FU是CRC标准一线化疗,团队设计了三联方案:PCSK9抑制 + PD-1阻断 + 5-FU化疗。结果显示,三联疗法相比任何双药组合或单药,进一步降低肿瘤负荷(图7E-H)。

上述研究这些结果提出了两种极具转化潜力的联合治疗方案:PCSK9抑制+PD-1免疫治疗二联方案、PCSK9抑制+PD-1免疫治疗+5-FU化疗三联方案,为MSS CRC患者提供精准治疗新选择。

图8:PCSK9抑制增强了PD-1阻断治疗和5-FU化疗对MSS CRC的效果

结论和启示

本研究首次揭示了肿瘤细胞利用甲硫氨酸的代谢产物SAM,通过DNMT1介导的甲基化,特异性地上调PCSK9,从而在MSS型CRC中建立了一个独特的免疫抑制微环境。PCSK9作为一个新兴的“免疫代谢检查点”,在多个层面损害抗肿瘤免疫。本研究提出的联合策略(靶向PCSK9或限制其上游甲硫氨酸),为克服MSS型CRC的免疫治疗耐药提供了新思路。

RRBS和Target-BS在本研究中的重要作用

本研究通过RRBS技术比较甲硫氨酸处理前后细胞的DNA甲基化谱,揭示了甲基化水平的整体变化,并初步筛选出SIRT6和FOXO3两个基因,为后续机制探索指明了方向。

Target-BS技术验证了RRBS结果,确认了SIRT6和FOXO3特定区域的甲基化状态。其次,Target-BS对PCSK9基因甲基化水平的深度检测揭示PCSK9基因体区域甲基化水平变化,排除其启动子甲基化直接参与调控的可能性,为理解其转录调控提供了更精细视角。

关于易基因简化基因组甲基化测序(RRBS)研究解决方案

简化甲基化测序(Reduced Representation Bisulfite Sequencing,RRBS)是利用限制性内切酶对基因组进行酶切,富集启动子及CpG岛等重要的表观调控区域并进行重亚硫酸盐测序。该技术显著提高了高CpG区域的测序深度,在CpG岛、启动子区域和增强子元件区域可以获得高精度的分辨率,是一种准确、高效、经济的DNA甲基化研究方法,在大规模临床样本的研究中具有广泛的应用前景。

为适应科研技术的需要,易基因进一步开发了可在更大区域内捕获CpG位点的双酶切RRBS(dRRBS),可研究更广泛区域的甲基化,包括CGI shore等区域。

为助力适用低起始量DNA样本(5ng)量多维度甲基化分析,易基因开发了富集覆盖CpG岛、启动子、增强子、CTCF结合位点的甲基化靶向基因组测序方法:extended-representation bisulfite sequencing(XRBS),实现了高灵敏度和微量样本复用检测,使其具有高度可扩展性,并适用于有限的样本和单个细胞基因组CG位点覆盖高达15M以上。

技术优势:

  • 起始量:100ng gDNA;
  • 单碱基分辨率;
  • 多样本的覆盖区域重复性可达到85%-95%、测序区域针对高CpG调控区域,数据利用率更高;
  • 针对性强,成本较低;
  • 基因组CG位点覆盖高达10-15M,显著优于850K芯片。

应用方向:

RRBS/dRRBS/XRBS广泛应用于动物,要求全基因组扫描(覆盖关键调控位点)的:

  • 队列研究、疾病分子分型、临床样本的甲基化 Biomarker 筛选
  • 复杂疾病及肿瘤发病机制等甲基化研究
  • 模式动物发育和疾病甲基化研究

 

参考文献:

Wang QL, Chen Z, Lu X, Lin H, Feng H, Weng N, Chen L, Liu M, Long L, Huang L, Deng Y, Zheng K, Zheng X, Li Y, Cai T, Zheng J, Yang W. Methionine Metabolism Dictates PCSK9 Expression and Antitumor Potency of PD-1 Blockade in MSS Colorectal Cancer. Adv Sci (Weinh). 2025 Mar 24:e2501623. doi: 10.1002/advs.202501623.

 

相关阅读:

1.项目文章|Cell Rep:RRBS揭示MOF对UHRF1乙酰化修饰是DNA甲基化维持的关键调控机制

2.项目文章|RRBS揭示中药材滇重楼DNA甲基化变化及花粉调控种子休眠的表观遗传机制

3.项目文章|基于dRRBS技术的精液DNA甲基化年龄预测:全基因组标记鉴定和模型开发

4.项目文章|Nature子刊:RRBS等揭示IDH1-R132H突变通过DNA甲基化加剧顺铂诱导肾毒性

5.项目文章:泪腺RRBS+RNA-seq揭示Sjögren综合征相关干眼症的潜在基因

6.项目文章 | RRBS揭示基于DNA甲基化驱动基因的肾透明细胞癌预后模型的鉴定和验证

7.技术推介 | 简化基因组甲基化测序研究解决方案

8.DNA甲基化修饰整体研究方案

DNA 5mC专题

posted @ 2026-01-07 11:38  深圳市易基因科技  阅读(11)  评论(0)    收藏  举报