易基因:Nat Genet/IF29:多伦多大学何厚胜团队多组学构建癌症m6A甲基化图谱并揭示肿瘤恶化关键机制

大家好,这里是专注表观组学十余年,领跑多组学科研服务的易基因。

2025年3月24日,加拿大玛格丽特公主癌症中心/多伦多大学何厚胜(Housheng Hansen He)团队在《Nature Genetics》(IF29/Q1)上发表了题为“The landscape of N6-methyladenosine in localized primary prostate cancer”的科研成果。研究对162例局限性原发前列腺癌样本的m6A甲基化修饰图谱进行系统性探索,并结合m6A表观转录组(meRIP-seq)、基因组(WGS)、转录组(RNA-seq)和蛋白组等多组学数据,揭示了m6A修饰在肿瘤发生发展中的多层级调控机制(包括种系遗传风险、微环境失调、体细胞突变和转移等),确立了整体和位点特异性m6A模式均具有潜在的生物标志物价值。

本研究发现m6A修饰在不同患者中具有显著性差异,其整体模式受种系遗传和体细胞协同调控,鉴定出的5种m6A患者亚型(P1-P5)和5种m6A修饰亚型(M1-M5),与肿瘤分级、肿瘤大小、侵袭性导管内癌和筛状结构(IDC/CA)分型、基因组不稳定性及术后复发密切相关。研究进一步鉴定出1,350个m6A数量性状位点(m6A-QTLs),揭示种系遗传变异对m6A水平的调控,并证实缺氧微环境可介导m6A谱系改变。此外,功能验证表明,VCAN等基因上的m6A位点通过IGF2BP蛋白家族调控mRNA稳定性和翻译效率,直接促进肿瘤增殖、侵袭和转移,且与患者不良预后显著相关。总体而言,本研究揭示了m6A修饰与遗传背景、微环境及肿瘤表型之间的复杂互作,为开发新型预后标志物和治疗靶点提供了重要理论依据。

英文标题:The landscape of N6-methyladenosine in localized primary prostate cancer

中文标题:局限性原发前列腺癌中的m6A甲基化图谱

发表时间:2025-3-24

发表期刊:Nature Genetics

影响因子:IF29/Q1

技术平台:MeRIP-seq、RNA-seq、H3K27ac ChIP、WGS、蛋白组等(易基因金牌技术)

作者单位:加拿大多伦多大学、美国加州大学洛杉矶分校等

DOI:10.1038/S41588-025-02128-y

图形摘要:m6A修饰通过IGF2BP蛋白稳定VCAN mRNA并促进其翻译,从而增强前列腺癌细胞侵袭

 

研究方法

队列与样本:

研究纳入了162例经根治性前列腺切除术治疗的、国家综合癌症网络(NCCN)中危局限性前列腺癌患者的治疗前肿瘤样本,并进行了严格的质控,最终148例样本进入最终分析队列。

多组学策略:

  • m6A MeRIP-seq:绘制前列腺癌全转录组m6A修饰图谱,并基于peak水平的m6A丰度进行共识聚类分析,鉴定出5种m6A患者亚型(P1-P5)和5种m6A修饰亚型(M1-M5)。
  • 多组学整合:每例样本均匹配全基因组测序(148例)、DNA甲基化(146例)、H3K27ac ChIP-seq(29例)、超深度RNA-seq(92例)和蛋白质组学数据(54例),评估m6A与其他分子特征(如RNA丰度、拷贝数变异、DNA甲基化)之间的复杂关联,并在全基因组范围内鉴定出m6A数量性状位点(m6A-QTLs),形成完整的中心法则调控链数据集。

临床相关性分析:

  • 生存分析:Cox比例风险模型评估m6A特征与患者复发(BCR)风险之间的关联。随机效应Meta分析整合6个独立队列(1,239例)验证m6A调控基因的预后价值。
  • 功能验证实验:在PC-3等前列腺癌细胞系中,通过shRNA/siRNA敲低、dCasRx-METTL3系统进行位点特异性m6A writer、RIP-qPCR验证IGF2BP蛋白结合、核糖体图谱分析翻译效率、鸡胚模型检测细胞外渗能力,验证了VCAN等关键基因的m6A修饰功能。

结果图形

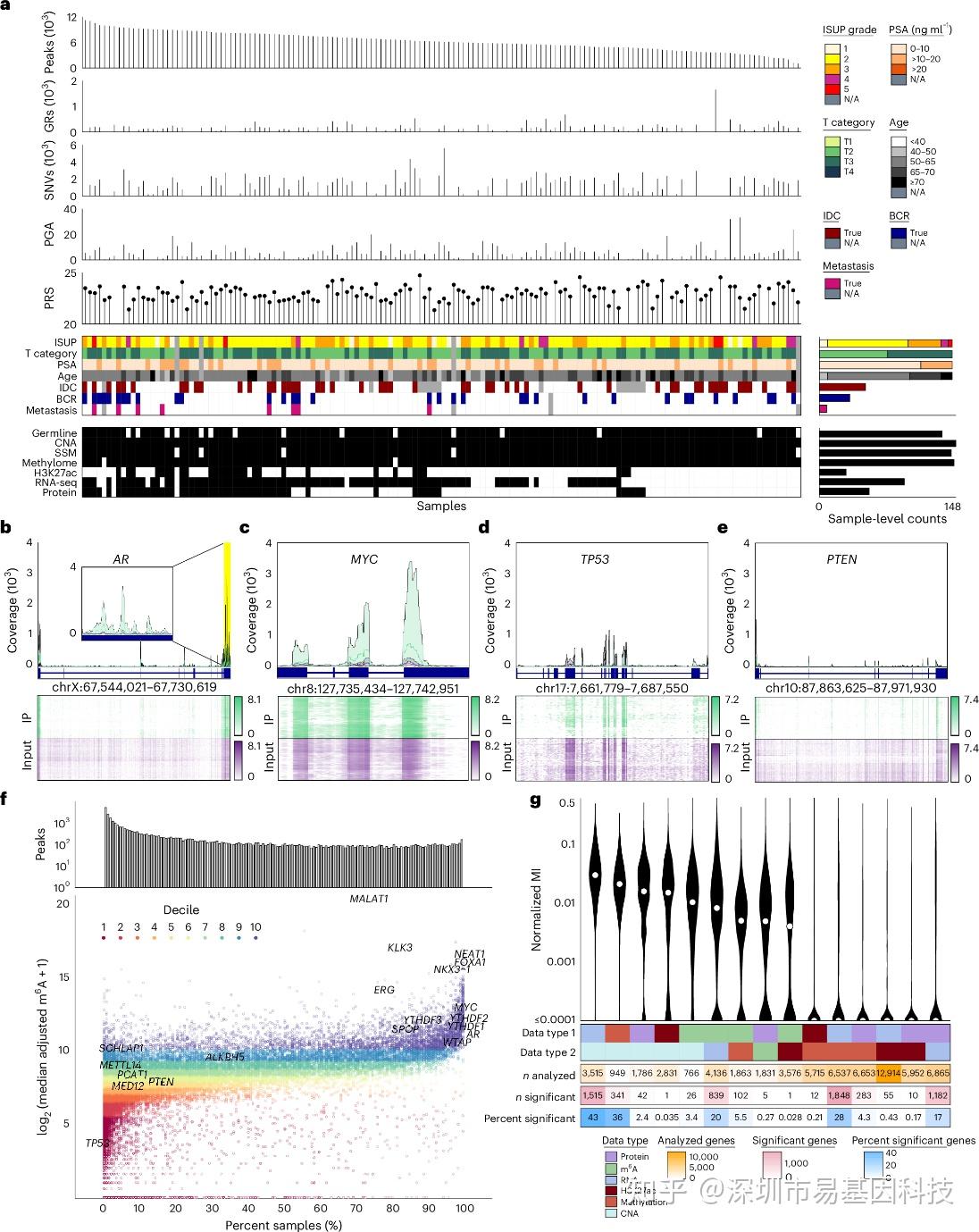
(1)局限性前列腺癌的m6A修饰图谱

研究首先通过MeRIP-seq技术对148例质量合格的前列腺癌样本进行深度测序,系统描绘了局限性前列腺癌的全转录组m6A修饰图谱。分析显示,前列腺癌中m6A Peak数量呈高度异质性,中位值为7,611±2,922个,部分肿瘤可检测超过12,000个Peaks(图1a)。同时,m6A分布具有异质性,约16%的Peaks(5,146个)仅在单个样本中被鉴定,约20%(6,467个)在至少一半样本中出现,仅0.5%(167个)在所有样本中均被检测到(图1f)。值得注意的是,关键前列腺促癌基因如AR、MYC、MALAT1和FOXA1频繁发生m6A甲基化,而抑癌基因TP53、PTEN和RB1则极少被修饰,这种"促癌基因偏好性"提示m6A可能参与转录后致癌程序。

此外,研究鉴定出32,051个高置信度联合Peak,这些Peak显著富集于终止密码子附近和3' UTR区,符合m6A调控mRNA稳定性的经典模式。互信息分析揭示m6A与RNA丰度在约20%基因(839个)中存在显著关联,且整体呈负相关,支持m6A介导mRNA降解的功能,但与蛋白质丰度、拷贝数变异、DNA甲基化等其他分子特征关联较少(图1g)。

图1:前列腺癌m6A修饰图谱

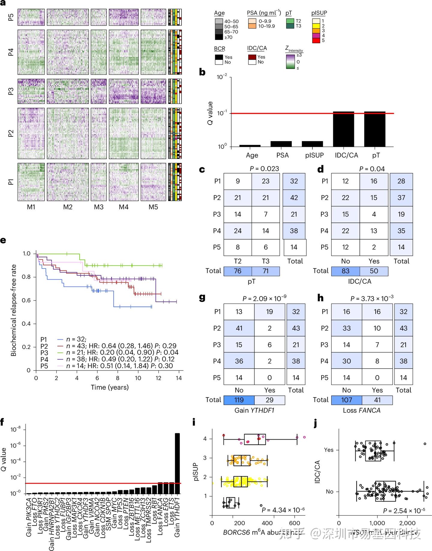
(2)前列腺癌的m6A亚型和临床相关性

通过对5,203个m6A Peak进行共识聚类,研究鉴定出具有不同m6A模式的5种患者亚型(P1-P5)和5种m6A亚型(M1-M5)(图2a)。这些m6A亚型与多个临床病理特征相关(图2b),包括肿瘤大小和范围(病理T分期,pT)(图2c)、侵袭性导管内癌和筛状结构(IDC/CA)阳性率(图2d)、基因组不稳定性以及术后复发率(图2e)。从分子机制角度来说,不同亚型携带特征性的m6A调控因子变异,P4亚型富集YTHDF1基因扩增(图2g),而P2亚型常见FANCA基因缺失(图2h),这些变异表现出m6A writer、eraser、reader基因的体细胞拷贝数变异特征模式。

此外,研究鉴定出与关键临床指标(年龄、病理分级、IDC/CA状态等)相关的m6A位点。发现了8个m6A Peaks与病理ISUP分级相关(图2i),13个Peaks与IDC/CA状态相关。其中,NSD1基因上的m6A Peak丰度在IDC/CA阳性肿瘤中显著升高(图2j),而NSD1已知可增强雄激素受体(AR)转录激活,提示m6A可能通过调控AR信号轴促进结构侵袭。

图2:m6A的分子分型与临床相关性

(3)可遗传的肿瘤特异性m6A调控

鉴于前列腺癌是最具遗传性的实体瘤之一,研究深入探讨了种系遗传对m6A甲基化的调控作用。在约600M的种系多态性(SNP)中,筛选出4,755个位于已注释m6A位点的SNP,其中35个与MeRIP-seq鉴定的Peak重叠且等位基因含有A碱基。等位基因频率分析显示,活性m6A位点中A等位基因频率显著高于非活性位点(中位值0.83 vs 0.45),提示非A等位基因与m6A丰度降低相关(图3a-f)。

通过m6A-QTL分析,在全基因组范围内鉴定出14,775个显著关联的m6A-QTL,涵盖1,350个特异性Peak(图3g)。其中11%的SNP直接位于Peak内,4%与Peak存在HiChIP验证的染色质环互作,揭示远端调控的可能。代表性案例是rs4951018与SLC45A3基因m6A、RNA和蛋白丰度的三重关联(图3h),该基因是前列腺癌常见融合基因SLC45A3-ELK4的组分。上述研究首次建立前列腺癌遗传风险与表观转录组的直接联系,提示m6A-QTL可作为中介机制解释GWAS信号的生物学功能。

图3:m6A在原发性前列腺癌中的种系相关性

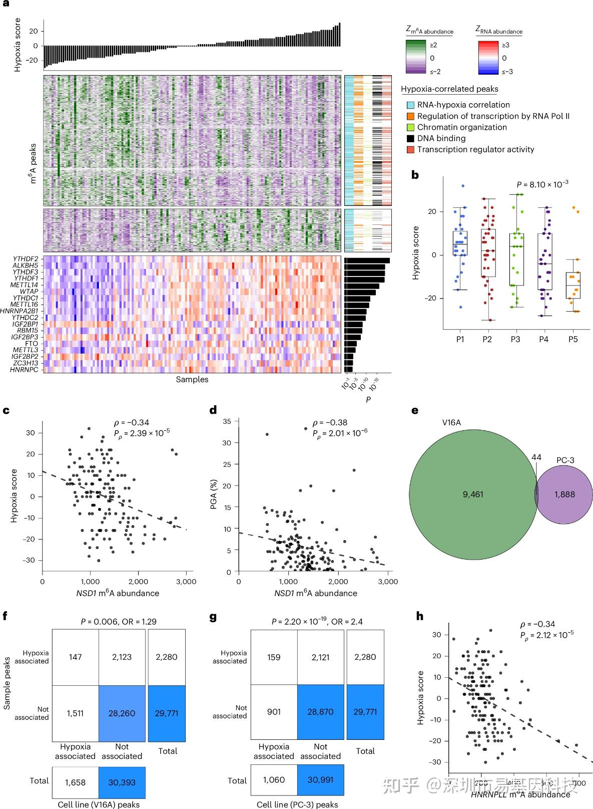
(4)肿瘤缺氧微环境对m6A的广泛调控

缺氧是前列腺癌不良预后的独立预测因子,研究探究了其对m6A图谱的系统性影响。通过将m6A Peak丰度与先前计算的缺氧评分进行Spearman相关分析,鉴定出2,280个缺氧相关Peak。这些Peak在缺氧肿瘤中丰度普遍降低,且显著富集于转录调控和染色质组织相关基因(图4a),提示缺氧可能通过m6A介导基因表达变化。m6A患者亚型也与缺氧相关,其中突变较少的P5簇最常氧(图4b)。

进一步验证中,将前列腺癌细胞系V16A和PC-3暴露于缺氧环境中24小时后行MeRIP-seq,发现缺氧特异性Peak与患者样本中的缺氧响应Peak显著重叠(图4f-g)。HNRNPLL基因的Peak在三组数据中均显示一致的缺氧负相关(图4h),证实其作为缺氧响应表观转录标记的准确性。

图4:肿瘤缺氧与广泛的m6A调控相关

(5)m6A作为前列腺癌患者预后的生物标志物

研究系统评估了m6A在预后预测中作为生物标志物的潜力。

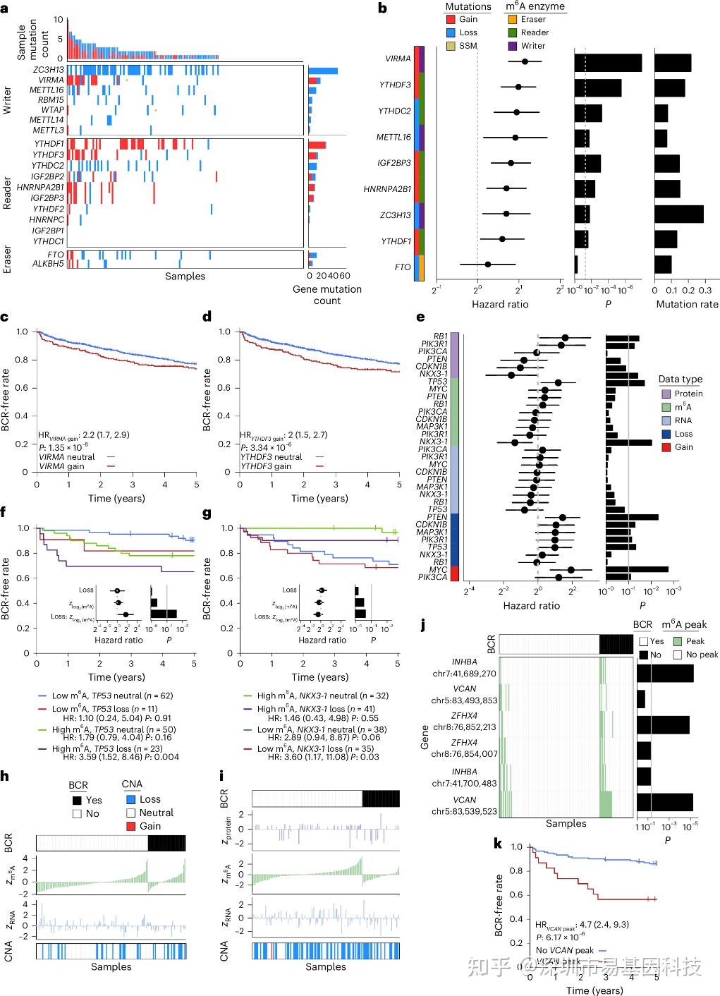
首先,m6A调控基因本身频繁发生体细胞变异,大多数肿瘤都存在影响m6A酶编码基因突变(图5a),在包含1,239名患者的六个独立队列的荟萃分析中,m6A调控基因的拷贝数变异能显著预测疾病复发(图5b)。其中VIRMA(Writer)和YTHDF3(Reader)扩增显著预测复发风险降低(图5b-d)。这种关联可能反映这些基因在特定背景下的抑癌功能。

其次,TP53和NKX3-1等抑癌基因的生存分析显示,m6A丰度提供了显著的预后信息(图5e)。TP53缺失背景下,更高的m6A修饰水平与与复发风险增加相关(HR: 3.35)(图5f-i);NKX3-1缺失时也观察到类似趋势(HR=3.60)。这表明m6A可放大抑癌基因失活的后果。更直接的证据来自Peak水平分析:在20,334个常见Peak中,INHBA(转化生长因子β家族)、VCAN(细胞外基质)和ZFHX4(转录因子)上的Peak存在显著预测价值,INHBA、VCAN和ZFHX4转录本上的特定m6A Peaks与肿瘤复发强烈相关(图5j),其中VCAN Peak存在与与更差的患者结局相关(图5k)。

图5:m6A位点的生物标志物潜力分析

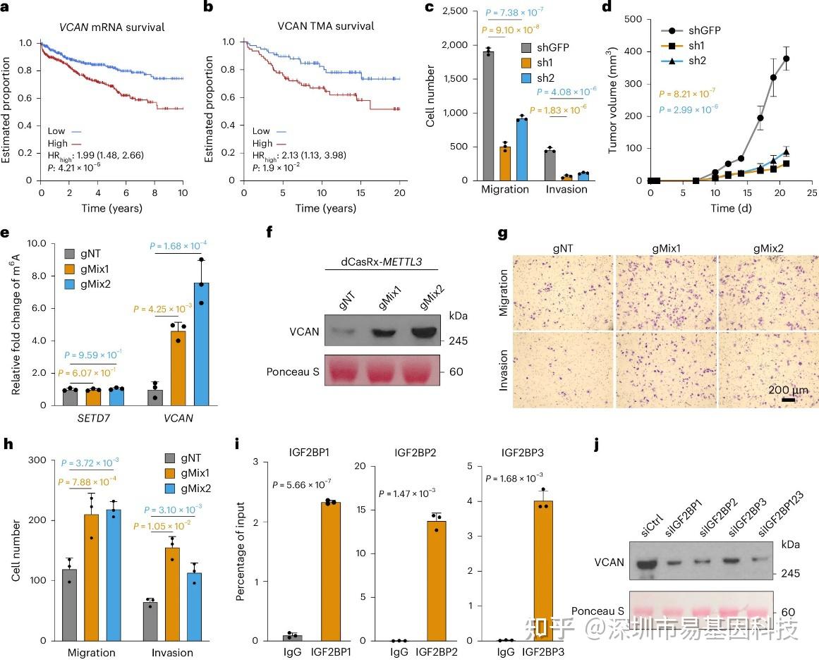
(6)VCAN的m6A修饰与前列腺癌进展相关

在功能验证环节,研究聚焦于VCAN这一预后最显著的m6A靶点。VCAN编码蛋白聚糖versican,是肿瘤基质的关键成分。研究发现,VCAN m6A Peak阳性肿瘤(~15%)的VCAN mRNA和蛋白丰度均显著高于阴性肿瘤,且该关联在5个独立患者队列(981例)中一致。高VCAN mRNA表达与更差的生存结局显著相关(图6a-b)。为证实VCAN的功能作用,研究在PC-3细胞系(高内源性VCAN m6A)中敲低VCAN,结果显示可以显著抑制细胞增殖、迁移和侵袭能力(图6c)。体内实验中,VCAN敲低可以显著降低异种移植瘤的生长(图6d)和转移过程中的细胞外渗。

在分子机制的探索上,研究人员揭示了m6A如何通过reader蛋白调控VCAN。使用dCasRx/METTL3系统对VCAN转录本进行位点特异性m6A添加后,VCAN的m6A修饰水平、mRNA和蛋白质丰度均显著增加(图6e-f),并增强了PC-3细胞的增殖和迁移(图6g-h)。RIP-qPCR实验证实VCAN mRNA是m6A reader蛋白IGF2BP1/2/3的共同靶标(图6i)。敲低这三个reader蛋白会降低VCAN mRNA和蛋白丰度(图6j),并抑制细胞增殖和侵袭。

图6:VCAN在体外和体内促进肿瘤增殖和进展

结论和启示

本研究系统绘制了局限性前列腺癌的m6A图谱,揭示了其与种系遗传、体细胞突变、肿瘤微环境(如缺氧)和临床结局的复杂关联。研究不仅将m6A确立为一种有前景的生物标志物,更重要的是通过VCAN等案例阐明了m6A通过稳定关键癌基因mRNA来促进肿瘤进展的具体分子机制。这为开发靶向m6A调控通路或其下游靶点的新型治疗策略(如靶向IGF2BPs)提供了理论依据。

MeRIP-seq技术是绘制全转录组m6A修饰图谱的经典方法。在本研究中,它不仅是发现工具(鉴定出32,051个高置信度m6A peaks),更通过将MeRIP-seq数据与基因组(SNP、CNA)、转录组(RNA-seq)、蛋白质组、临床病理数据整合,研究得以从关联走向机制,回答了“m6A在哪里”、“谁调控它”、“它影响什么”以及“它如何影响疾病”等一系列核心问题,为解析复杂疾病机制提供了方法学思路参考。

关于易基因RNA m6A甲基化测序(MeRIP-seq)技术

易基因MeRIP-seq技术利用m6A特异性抗体富集发生m6A修饰的RNA片段(包括mRNA、lncRNA等rRNA去除所有RNA),结合高通量测序,可以对RNA上的m6A修饰进行定位与定量,总RNA起始量可降低至10μg,最低仅需1μg总RNA。广泛应用于组织发育、干细胞自我更新和分化、热休克或DNA损伤应答、癌症发生与发展、药物应答等研究领域;可应用于动物、植物、细胞及组织的m6A检测。

大样本量m6A-QTL性状关联分析,传统MeRIP单个样品价格高,通常难以承担。易基因开发建立MeRIP-seq2技术,显著提成IP平行性,实现不同样本间相对定量,降低检测成本。

易基因提供适用于不同科研需求的MeRIP技术:

  • m6A甲基化-常量mRNA 甲基化测序(MeRIP-seq)
  • m6A甲基化-常量mRNA +lncRNA甲基化测序(lnc-MeRIP-seq)
  • m6A甲基化-微量mRNA +lncRNA甲基化测序(Micro-lnc-MeRIP-seq)
  • 高通量m6A甲基化-常量mRNA甲基化测序(MeRIP-seq2)

技术优势:

  • 起始量低:样本起始量可降低至10-20μg,最低仅需1μg总RNA;
  • 转录组范围内:可以同时检测mRNA和lncRNA;
  • 样本要求:可用于动物、植物、细胞及组织的m6A检测;
  • 重复性高:IP富集重复性高,最大化降低抗体富集偏差;
  • 应用范围广:广泛应用于组织发育、干细胞自我更新和分化、热休克或DNA损伤应答、癌症的发生与发展、药物应答等研究领域。

研究方向:

m6A甲基化目前主要运用在分子机制的理论性研究

  • 疾病发生发展:肿瘤、代谢疾病(如肥胖/糖尿病)、神经和精神疾病(如阿尔兹海默症/抑郁症)、炎症…
  • 发育和分化:早期胚胎发育、个体/组织/器官生长发育、干细胞分化与命运决定、衰老
  • 环境暴露与响应:污染、抗逆、生活方式

关于m6A甲基化研究思路

(1)整体把握m6A甲基化图谱特征:m6A peak数量变化、m6A修饰基因数量变化、单个基因m6A peak数量分析、m6A peak在基因元件上的分布、m6A peak的motif分析、m6A peak修饰基因的功能分析

(2)筛选具体差异m6A peak和基因:差异m6A peak鉴定、非时序数据的分析策略、时序数据的分析策略、差异m6A修饰基因的功能分析、差异m6A修饰基因的PPI分析、候选基因的m6A修饰可视化展示

(3)m6A甲基化组学&转录组学关联分析:Meta genes整体关联、DMG-DEG对应关联、m6A修饰目标基因的筛选策略

(4)进一步验证或后期试验

易基因提供全面的表观基因组学(DNA甲基化、DNA羟甲基化、cfDNA)和表观转录组学(m6A、m5C、m1A、m7G、ac4C、RNA与蛋白互作)、DNA与蛋白互作及染色质开放性技术方案(ChIP-seq、ATAC-seq),更多表观组学或多组学研究可关注易基因公众号、网站、市场微信号等,期待与各位老师开展合作交流。

参考文献:

Xu X, …, He HH,et al. The landscape of N6-methyladenosine in localized primary prostate cancer. Nat Genet. 2025 Mar 24.. doi: 10.1038/s41588-025-02128-y.

相关阅读:

1.项目文章:中国海洋大学隋正红团队揭示m6A修饰调控植物生长和光合作用的表观转录机制

2.项目文章 | Adv Sci:NSUN2介导m5C修饰代谢重编程促进肿瘤进展 揭示治疗新选择

3.项目文章 | NAR:RCMS编辑系统在特定细胞RNA位点的靶向m5C甲基化和去甲基化研究

4.项目文章:MeRIP-seq+RNA-seq揭示不同品种猪肌肉发育的m6A RNA甲基化差异|育种研究

5.项目文章:MeRIP-seq+RNA-seq揭示家禽(鸡)脂肪沉积中的m6A RNA甲基化调控机制

6.项目文章 | MeRIP-seq揭示m6A修饰在肺动脉高压(PAH)发病机制中的潜在作用和新治疗靶点

7.项目文章|EP/IF7.3:陆军军医大学刘晋祎团队揭示PM2.5暴露通过m6A甲基化调控雄性生殖功能损伤机制

9.项目文章 | 90天见刊,易基因m6A RNA甲基化(MeRIP)+转录组组学研究

10.项目文章|IJBM:安医大陈飞虎团队揭示METTL3介导m6A甲基化在炎症性疾病发病机制中的表观调控作用

11.项目文章|Cel Rep:山东省肿瘤医院陈大卫/于金明揭示肠-肺轴介导的m6A修饰调控肿瘤抑制与免疫调节新机制

12.项目集锦 | 易基因近期m6A甲基化(MeRIP-seq)研究成果

13.技术推介|RNA m6A甲基化测序(MeRIP-seq)技术介绍

RNA m6A专题

posted @ 2025-12-18 11:21  深圳市易基因科技  阅读(34)  评论(0)    收藏  举报