易基因:JAR/IF13:南京医科大学黄伯贤教授团队多组学构建胎儿组织的RNA m5C甲基化图谱并揭示早期发育的表观调控新机制
大家好,这里是专注表观组学十余年,领跑多组学科研服务的易基因。
2025年8月8日,生殖医学与子代健康全国重点实验室、南京医科大学附属苏州医院黄伯贤教授团队通过整合RNA-Bisulfite测序(RNA-BS)、转录组测序(RNA-seq)、染色质可及性测序(ATAC-seq)和CUT&Tag测序等多组学技术,首次系统构建了妊娠早期(9-12周)人类七种主要胎儿组织(脑、心、肝、肺、肾、肌肉和胃)的mRNA m5C(5-甲基胞嘧啶)修饰图谱。研究发现m5C修饰在胎儿发育过程中呈现显著的组织和阶段特异性动态变化,其中脑组织表现出最高丰度的m5C修饰水平,并与基因表达稳态、可变剪切等关键发育过程正相关。相关研究成果以“RNA-m5C regulatory atlas of human fetal tissues uncover the activities of Nsun2/Jarid2/Alyref axis“为题发表于《Journal of Advanced Research》(JAR)。
英文标题:RNA-m5C regulatory atlas of human fetal tissues uncover the activities of Nsun2/Jarid2/Alyref axis
中文标题:人类胎儿组织的RNA m5C调控图谱揭示了Nsun2/Jarid2/Alyref轴活性
发表时间:2025-8-8
发表期刊:Journal of Advanced Research
影响因子:IF13/Q1
技术平台:RNA-Bis-seq、RNA-seq、ATAC-seq、CUT&Tag(易基因金牌技术)
作者单位:南京医科大学姑苏学院
DOI:10.1016/j.jare.2025.08.004
m5C是一种对胎儿发育至关重要的RNA修饰,但其在不同组织中的特异性分布及调控机制尚未阐明。
本研究旨在构建人类胎儿组织m5C分布的高分辨率组织特异性图谱,并解析RNA甲基化与表观遗传调控互作。研究对七种不同的人类胎儿组织同时进行了m5C甲基化分析(RNA-BS)和转录组分析(RNA-seq),结合斑点印迹实验(Dot Blot)、免疫荧光显微镜、免疫共沉淀(Co-IP)、CUT&Tag和ATAC-Seq等多种实验方法,以研究Nsun2介导的m5C修饰影响胎儿发育过程中的染色质可及性状态和组蛋白修饰模式。
研究在建立首个人类胎儿组织m5C修饰的综合图谱并揭示其组织特异性甲基化模式的基础上,进一步证实m5C修饰的转录本主要通过可变剪切维持基因表达稳态,并调控关键发育转录机制。具体而言,研究者发现Nsun2先招募Jarid2/Ezh2复合体,后通过Alyref以m5C依赖性方式调控其活性,从而协调组蛋白修饰和染色质可及性,支持正常的胎儿发育。
本研究构建了一个单碱基分辨率、基本覆盖人类胎儿发育期的不同组织特异性m5C图谱,可作为发育表观遗传学研究的重要资源。此外,研究者发现Nsun2/Jarid2/Alyref通路轴整合RNA甲基化、组蛋白修饰和染色质可及性,以精确调控胎儿发育,深化对表观遗传调控的理解,并为发育障碍的潜在治疗靶点提供了新见解。
研究摘要
易基因相关拓展性产品展示
- 项目文章|MOL CANCER(IF33.9/Q1):浙一金洁/孙杰团队揭示NSUN2介导m5C甲基化在白血病中的关键调控作用
- 项目文章 | Mol Cell:上科大范国平教授团队RNA-BS揭示DNMT1在m5C修饰中的双重作用及其线粒体功能机制
- 项目文章|JECCR/IF11.4:RNA-BS揭示NONO蛋白通过调控PTEN mRNA的m5C修饰和可变剪切促进胃癌进展
- 项目文章 | Adv Sci:NSUN2介导m5C修饰代谢重编程促进肿瘤进展 揭示治疗新选择
- 项目文章 | NAR:RCMS编辑系统在特定细胞RNA位点的靶向m5C甲基化和去甲基化研究
研究方法
(1)动物模型
Nsun2条件性敲除小鼠模型:使用Nestin-Cre驱动在神经前体细胞中特异性敲除Nsun2,研究其对胎儿大脑发育的影响。
Nsun5全身性敲除小鼠模型:用于对比研究另一m5C甲基转移酶的功能。
人神经前体细胞(hNPC)模型:构建Nsun2敲低(KD)、Alyref过表达(OE)及Nsun2催化位点突变(Mut,C271A/C321A)的细胞系,进行体外机制验证和挽救实验。
(2)多组学测序技术:
RNA-BS(RNA-Bis-seq):对21个胎儿组织样本(7种组织×3个生物学重复)进行了m5C甲基化测序,在全转录组范围内单碱基分辨率地精确鉴定m5C修饰位点。
RNA-seq:对相同的21个样本进行转录组测序,分析基因表达水平并与m5C修饰数据进行关联分析。
ATAC-seq:在Nsun2条件性敲除小鼠模型中评估染色质可及性,揭示染色质开放区域变化。
CUT&Tag:研究组蛋白修饰(H3K27me3, H3K27ac)在基因组上的定位和富集情况。
(3)分子与细胞生物学实验:
IF:检测神经元标记物(NeuN, Tuj1, Map2, Satb2等)、增殖/凋亡标记物、组蛋白修饰等表达与定位。
Western Blot和Dot Blot:定量检测蛋白表达水平及整体m5C修饰水平。
Co-IP:验证Nsun2、Ezh2、Jarid2、Alyref等蛋白之间的直接互作。
mRNA稳定性实验:使用转录抑制剂放线菌素D(Act-D)处理,检测EZH2和JARID2 mRNA半衰期。
结果图形
(1)胎儿主要组织类型中的m5C特征
本研究首先对妊娠早期(9-12周)的9个胎儿共21个样本(7种组织各3个重复)进行了RNA-BS分析(图1A)。相关热图分析显示,不同组织间的m5C甲基化水平具有聚类特征,表明m5C修饰具有组织特异性(图1B)。韦恩图分析进一步揭示,大多数m5C修饰位点是组织特异性的,例如大脑中59%的位点和心脏中38%的位点是该组织独有的(图1C)。在所有检测的组织中,胎儿大脑的整体m5C水平显著高于其他组织(图1D)。
研究在全基因组范围内共鉴定出3,460-16,137个m5C位点,分布于1,615-4,299个mRNA上(Fig. 1E-F),其中大部分位于内含子和外显子区域(大脑中分别占35.9%和29.6%)(图1G)。有趣的是,21个样本共鉴定出2,624个m5C转录本,其中845个为未在m5C-Atlas数据库中注释的新转录本,脑组织中这一比例高达54.91%(Fig. 1H),GO分析显示这些新转录本富集于组织分化、线粒体基因表达和非编码RNA转录等过程。
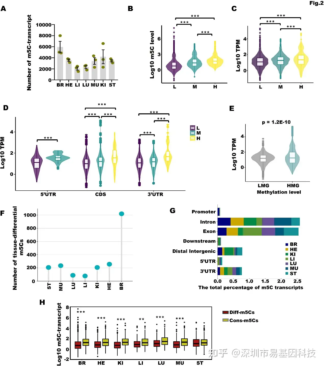
图1:胎儿组织样本的m5C甲基化谱
(2)m5C修饰的转录本与胎儿组织基因表达稳态正相关
为深入解析m5C修饰对基因表达稳态的调控作用,研究通过整合m5C-Seq和RNA-seq数据,将m5C修饰转录本按甲基化水平分为低(L)、中(M)、高(H)三组(图2A)。结果显示,组织特异性越强的转录本其m5C修饰水平越稳定;m5C修饰水平越高的转录本,其基因表达的稳定性(稳态)也越高(图2B,2C)。这种稳定性与mRNA表达水平显著正相关(图2C),提示m5C修饰可能通过增强转录本稳定性来维持表达稳态。这种正相关性在mRNA的不同区域(5’UTR, CDS, 3’UTR)均存在(图2D)。
研究进一步按甲基化水平将基因分为低甲基化组(LMG)和高甲基化组(HMG),LMG组表现出更低的mRNA表达差异(图2E),且大脑组织拥有最多(48.8%)的组织差异性m5C转录本(图2F),这些差异位点主要位于内含子(40.9%)和外显子(28.3%)区(图2G)。值得注意的是,组织差异m5C转录本的修饰水平显著低于组成型转录本(图2H)。
上述结果共同支持m5C修饰作为基因表达稳态的"稳定器":通过在高表达基因上维持一致的修饰水平,确保发育关键基因在时空上的精确剂量调控,而组织特异性低水平修饰介导动态调控。
图2:m5C甲基化与胎儿早期发育阶段的基因表达稳态相关
(3)胎儿组织与成体组织类型间的m5C修饰动态变化
为探究m5C修饰的发育阶段动态变化,研究整合了已发表的成体组织m5C数据(5种匹配组织)进行比较分析(图3A)。聚类分析显示胎儿与成体组织阶段的m5C修饰基因存在实质性差异(图3B)。全局比较发现,尽管普遍认为成体甲基化水平更高,但胎儿组织在关键发育基因上的m5C富集度呈现独特的分布模式:胎儿大脑组织的m5C水平在FGF、WNT、BMP等神经发育核心通路中显著偏高(图3F)。并进一步发现“获得性m5C基因”(发育过程中修饰水平上升)数量超过丢失性基因(修饰水平下降)(图3D),且m5C水平变化与mRNA表达呈正相关(图3E, G-H)。
不同阶段差异分析鉴定出548个脑组织显著差异m5C基因,这些基因在成体组织阶段的m5C和mRNA水平共同上调(图3I)。Venn分析筛选出29个(包括Ezh2、Jarid2等表观调控因子)在脑发育和Nsun2敲除模型中共同变化的m5C基因(图3J),功能富集显示其高度参与组织分化、前脑发育、突触组装等过程(图3K)。
图3:从胎儿期到成体期m5C修饰的动态变化
(4)m5C介导的可变剪切调控胎儿发育过程中的转录
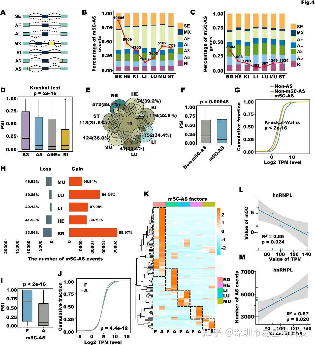
研究深入分析了胎儿和成体组织中的7类可变剪切(AS)事件(SE、AF/AL、MX、RI、A3/A5)(图4A),分析结果揭示,在所有七种组织中,m5C介导的AS事件广泛存在(图4B),并且具有高度的组织特异性(七个组织共有m5C-AS基因只有19个)(图4E)。重要的是,m5C介导的AS组剪切受体包含度(PSI)值低于非m5C介导的AS组(图4F),但其转录过程却更快(图4G)。
此外,从胎儿期到成体期,m5C介导的AS基因及其PSI值也发生了动态变化(图4H-I)。研究还发现剪切因子hnRNPL的表达与AS事件数量正相关,而其m5C水平与mRNA表达负相关(图4L-M),提示了m5C可能通过调控剪切因子以作用于AS的复杂机制。
图4:m5C介导的可变剪切调控从胎儿期到成体期的RNA转录
(5)Nsun2缺失导致胎儿大脑发育异常
基于RNA-BS揭示的脑组织高m5C富集特征,研究构建了神经前体细胞特异性敲除Nsun2的小鼠模型(Nsun2d/d)(图5A)。E13.5胎脑分析显示Nsun2缺失小鼠mRNA和蛋白水平下降90%以上,伴随小鼠胚胎大脑结构异常。免疫荧光显示敲除组NeuN+/Tuj1+和Calb1+成熟神经元比例显著升高(图5B-C),而Sox9+/Nestin+神经干细胞、Map2+/Tuj1+未成熟神经元比例下降(图5D-E),提示Nsun2缺失导致神经元早熟分化且成熟受损。
具体而言,Nsun2d/d胎儿脑组织的m5C RNA-BS显示修饰位点数量、修饰基因数和全局m5C水平均急剧降低,差异表达基因(DEGs)中下调基因显著富集于"组蛋白修饰"和"染色质重塑"通路(图5G-H)。GSEA分析显示运动发育、行为调控和细胞分化相关基因集显著抑制(图5I)。Western blot和IF证实Nsun2d/d导致H3K27me3和H3K9me3修饰水平异常升高(图5J-O),且该现象在9周龄成体脑中持续存在。
图5:Nsun2敲除影响胎儿大脑发育
(6)Nsun2缺失通过调控H3K27me3和染色质可及性抑制胎儿大脑功能
进一步的CUT&Tag分析发现,Nsun2敲除导致抑制性组蛋白标记H3K27me3在全基因组转录起始位点(TSS)区域的富集密度显著增强(图6A),而在如Map2、Foxo1等神经元成熟基因的调控区域,出现H3K27me3异常沉积并伴随mRNA表达下降(图6B-C)。
ATAC-seq分析显示,Nsun2敲除后全基因组染色质可及性增加,TSS区信号增强(图6D),共鉴定出7,878个染色质开放区域,包括Tuj1、NeuN等神经元标记基因调控区(图6E-F)。这些开放的染色质区域与H3K27me3信号增加相关,其邻近基因主要参与轴突发生、神经发生和前脑发育等通路(图6G-H)。这些结果揭示了Nsun2通过影响m5C修饰,进而调控组蛋白修饰和染色质构象,从而调控神经发育基因程序的核心机制。
图6:Nsun2缺失影响了胎儿大脑发育过程中的组蛋白修饰和染色质可及性
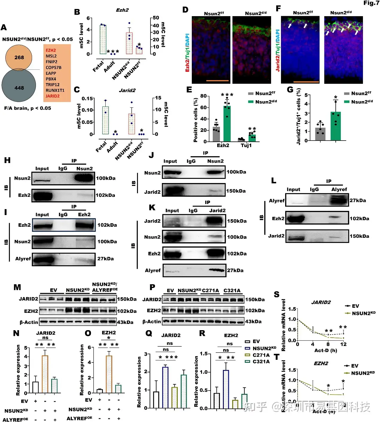
(7)Nsun2通过Alyref鉴定m5C修饰招募Jarid2/Ezh2并影响其水平
研究人员通过Venn交叉分析Nsun2敲除大脑中的差异m5C基因和胎儿大脑发育过程中的差异m5C基因,结果鉴定出两个关键靶点:组蛋白甲基转移酶Ezh2及其调控子Jarid2(图7A)。m5C RNA-BS数据显示,正常发育过程中和Nsun2敲除后的模型中,Ezh2和Jarid2的m5C水平均显著降低(图7-C),但蛋白水平却异常升高(图7D-G)。
Co-IP实验证实,Nsun2能直接与Ezh2和Jarid2互作,而m5C reader蛋白Alyref也能与Ezh2和Jarid2结合(图7H-L)。功能挽救实验表明,在Nsun2敲低的人神经前体细胞(hNPCs)中过表达Alyref,或将Nsun2的催化活性位点突变(C271A, C321A),都能使异常升高的EZH2和JARID2蛋白水平恢复至正常(图7M-R),表明m5C修饰水平变化是调控的关键。mRNA稳定性实验证明Nsun2敲低后EZH2和JARID2 mRNA降解速率减慢(图7S-T)。揭示m5C通过促进mRNA衰变来调控蛋白翻译效率。
上述结果阐明了一条清晰的调控轴:Nsun2催化Ezh2/Jarid2 mRNA的m5C修饰,Alyref通过识别该修饰并可能与其他蛋白协同,调控这些mRNA的稳定性和翻译效率,从而影响PRC2复合体活性、H3K27me3水平和最终的神经发育结局。
图7:Nsun2/Jarid2/Ezh2/Alyref轴影响了胎儿大脑发育
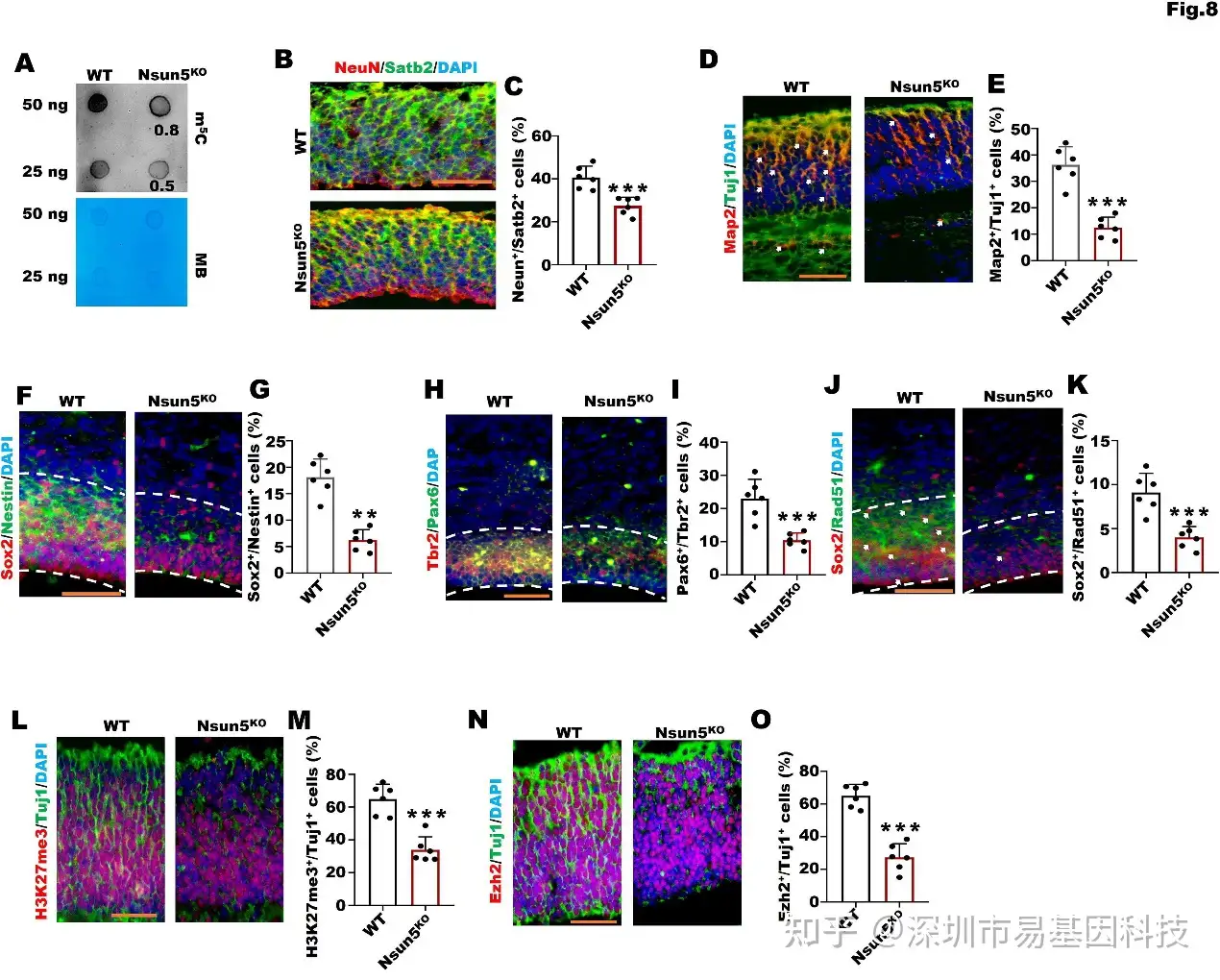
(8)Nsun5缺失抑制胎儿大脑发育
最后,研究探讨了另一m5C甲基转移酶Nsun5的功能,Dot Blot显示Nsun5敲除小鼠胎儿脑组织中整体m5C水平显著下降(图8A)。在E18.5期,Nsun5敲除导致成熟神经元标记物(NeuN/Satb2, Map2/Tuj1)阳性细胞比例减少(图8B-E),神经前体细胞(Sox2/Nestin)和DNA修复(Sox2/Rad51)相关标记物也减少(图8F-K)。同时,H3K27me3和Ezh2的阳性细胞比例增加(图8L-O)。这些结果表明Nsun5同样对胎儿脑组织发育至关重要,其缺失也会导致m5C水平降低和神经发育异常,但其具体作用机制可能与Nsun2/Alyref轴有差异,需要进一步研究。
图8:Nsun5缺失影响了胎儿大脑发育
结论和启示
本研究通过m5C RNA-BS构建了人类胎儿组织m5C调控图谱,进一步证实了m5C作为调控胎儿发育表观转录组标记的重要作用,尤其是在大脑发育中的Nsun2依赖性修饰网络并结合组蛋白修饰与染色质重塑。其中,Nsun2通过催化Jarid2/Ezh2 mRNA的m5C修饰,经Alyref识别调控其mRNA稳定性和翻译效率,进而维持H3K27me3的精确沉积和染色质可及性,最终确保神经元增殖、分化与成熟的时序性。Nsun5则通过另一通路作用于组蛋白标记,两者共同构成m5C修饰的双重调控机制。
m5C RNA-BS技术是绘制RNA表观遗传图谱、发现动态修饰规律、并最终与表型及深层机制相联系的单碱基分辨率检测技术。未来类似研究(如不同疾病模型、发育阶段、药物处理等)均可借鉴此技术路线,从绘制修饰图谱入手,结合多组学整合分析,系统揭示m5C的调控功能。
关于易基因RNA m5C甲基化测序(RNA-BS)技术
m5C是RNA百余种修饰中研究较多的一种。m5C存在于tRNA上时,可以对翻译进行调节;存在于rRNA上时,可以对核糖体的生物合成进行质控;存在于mRNA上时,则可以影响mRNA的结构、稳定性及翻译过程。
易基因提供适用于不同科研需求的m5C甲基化测序技术:
- 常规mRNA m5C甲基化测序(RNA-BS):
mRNA分离后首先通过亚硫酸盐处理,非甲基化的C转变为U,m5C修饰的碱基保持不变,结合高通量测序,可以对RNA上的每一个C碱基修饰进行定位与定量。 - 常规mRNA +lncRNA m5C甲基化测序(全转录组RNA-BS):
易基因科技建立的升级版m5C RNA甲基化测序服务,去除人rRNA后,剩余RNA经重亚硫酸盐处理后,结合高通量NGS策略,可在全转录组范围内单碱基分辨率地检测基因m5C甲基化修饰分布。
技术优势:
- 高深度:超高深度重亚硫酸盐处理,检测准确性极高;
- 高通量:结合高通量NGS,全转录组范围内检测;
- 单碱基:单碱基分辨率,快速检测和分析RNA中的m5C。
- 高准确:精确的检测mRNA等每一个C碱基的的修饰水平。
研究方向:
- 与m6A甲基化类似,m5C甲基化已被证明与肿瘤、神经系统紊乱、代谢性疾病、病毒感染以及个体发育等密切相关。
- 此外,RNA甲基化(m5C)与人类疾病密切相关,其功能涉及调控干细胞应激、细胞毒性应激、mRNA出核和植物细胞发育及基因表达等方面。
参考文献:
Hu X, Ding C, Lu J, Li J, Ren X, Xia W, Qian C, Li H, Cheung HH, Huang B. RNA-m5C regulatory atlas of human fetal tissues uncover the activities of Nsun2/Jarid2/Alyref axis. J Adv Res. 2025 Aug 8. doi: 10.1016/j.jare.2025.08.004.
相关阅读:
1.项目文章|MOL CANCER(IF33.9/Q1):浙一金洁/孙杰团队揭示NSUN2介导m5C甲基化在白血病中的关键调控作用
2.项目文章 | Mol Cell:上科大范国平教授团队RNA-BS揭示DNMT1在m5C修饰中的双重作用及其线粒体功能机制
3.项目文章 | Adv Sci:NSUN2介导m5C修饰代谢重编程促进肿瘤进展 揭示治疗新选择
4.项目文章 | NAR:RCMS编辑系统在特定细胞RNA位点的靶向m5C甲基化和去甲基化研究
5.项目文章|JECCR/IF11.4:RNA-BS揭示NONO蛋白通过调控PTEN mRNA的m5C修饰和可变剪切促进胃癌进展
浙公网安备 33010602011771号