易基因:Cel Rep:山东省肿瘤医院陈大卫/于金明揭示肠-肺轴介导的m6A修饰调控肿瘤抑制与免疫调节新机制|项目文章

大家好,这里是专注表观组学十余年,领跑多组学科研服务的易基因。

近日,山东第一医科大学附属肿瘤医院(山东省肿瘤医院)/山东省精准肿瘤学重点实验室宋倩博士等为第一作者、陈大卫研究员和于金明院士共同通讯作者,在《Cell Reports》期刊上发表题为“Bifidobacterium animalis suppresses non-small cell lung cancer progression and modulates tumor immunity through indole-3-acetic acid”的研究论文,研究揭示了非小细胞肺癌(NSCLC)患者肠道菌群的显著变化,特别是动物双歧杆菌(Bifidobacterium animalis,简称B. animalis)在NSCLC患者粪便中显著减少。研究综合多种实验模型和分析方法,发现B. animalis及其代谢产物吲哚-3-乙酸(indole-3-acetic acid,简称IAA)通过肠-肺轴共同抑制NSCLC进展。具体而言,B. animalis来源的IAA激活宿主芳香烃受体(AHR),抑制METTL3介导的m6A甲基化修饰,进而抑制STAT3和IL-6表达,最终增强抗肿瘤免疫反应。该研究不仅为NSCLC的预防和治疗提供了新视角,还强调了肠道菌群及其代谢产物在癌症发生和发展中的重要作用。深圳易基因为本研究提供m6A甲基化测序(MeRIP-seq)技术服务,助力揭示B. animalis和IAA抑制NSCLC进展的表观转录组调控机制。

标题:Bifidobacterium animalis suppresses non-small cell lung cancer progression and modulates tumor immunity through indole-3-acetic acid(动物双歧杆菌通过吲哚-3-乙酸抑制肺癌进展并调节肿瘤免疫)

发表时间:2025年8月26日

发表期刊:Cell Reports

影响因子:IF6.9/Q1

技术平台:宏基因组测序、代谢组学、MeRIP-seq、RNA-seq(易基因金牌技术)

作者单位:山东第一医科大学附属肿瘤医院(山东省肿瘤医院)/山东省精准肿瘤学重点实验室

DOI:10.1016/j.celrep.2025.116132

近年相关研究表明,肠道菌群及其代谢产物在NSCLC发生发展中具有重要作用。本研究发现,NSCLC患者与健康对照者的肠道菌群组成存在显著差异,尤其动物双歧杆菌(B. animalis)在NSCLC患者中显著减少。B. animalis在两种NSCLC小鼠模型和NSCLC细胞系中均能抑制肿瘤进展,研究整合代谢组学进一步揭示,吲哚-3-乙酸(IAA) 是B. animalis的关键代谢物,存在显著抗NSCLC活性。具体而言,B. animalis及其IAA通过激活肺部芳香烃受体(AHR),抑制METTL3介导的STAT3 m6A甲基化;同时通过抑制IL-6减少M2型巨噬细胞极化并增强CD8+ T细胞功能,从而通过肠-肺轴调节抗肿瘤免疫。B. animalis与IAA的补充为NSCLC预防提供了潜在策略。

核心发现

  • B. animalis在非小细胞肺癌(NSCLC)患者的粪便中显著减少。
  • B. animalis通过其代谢产物IAA和肠-肺轴抑制NSCLC的进展。
  • B. animalis代谢产物IAA通过AHR/METTL3/STAT3轴抑制NSCLC。
  • B. animalis和IAA改善NSCLC中的肿瘤免疫。

研究摘要

研究方法

研究方法部分涉及多项实验技术,包括临床样本分析、动物模型构建、细胞实验和分子生物学检测。

微生物组学测序:收集27例NSCLC患者和29例健康对照的粪便样本,进行宏基因组测序以比较肠道菌群组成;16S rRNA测序和PCR验证B. animalis丰度变化。

动物模型实验:皮下接种LLC细胞的异种移植模型和原位注射CMT167-Luc细胞的原位模型,通过灌胃给予B. animalis或其代谢产物IAA,评估肿瘤体积、重量和免疫细胞浸润。

细胞实验:在体外培养的NSCLC细胞中,测试B. animalis条件培养基(Ba-CM)和IAA对细胞增殖、凋亡、周期和蛋白表达的影响。

代谢组学:非靶向和靶向代谢物分析,鉴定B. animalis产生的关键代谢产物。

m6A测序(MeRIP-seq):分析B. animalis和IAA对NSCLC细胞中m6A修饰的影响。

此外还使用分子对接、表面等离子共振(SPR)结合实验、RT-qPCR、Western blot和流式细胞术等技术验证分子互作和免疫调节。

结果图形

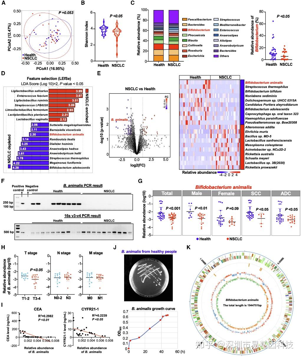
(1)B. animalis在NSCLC患者粪便样本中减少

本研究通过宏基因组学分析发现,NSCLC患者肠道菌群多样性降低,且B. animalis在患者组中显著缺失。主坐标分析(PCoA)显示患者与健康对照的微生物组成存在差异,而线性判别分析(LEfSe)进一步确认B. animalis是NSCLC相关的缺失菌种。通过PCR验证,B. animalis在患者粪便中的丰度与肿瘤标志物(如CEA和CYFR21-1)呈负相关,提示其可能作为NSCLC的生物标志物。这一结果奠定了研究的基础,表明肠道菌群失调与NSCLC发生相关。

图1:NSCLC患者与健康个体的微生物群落谱

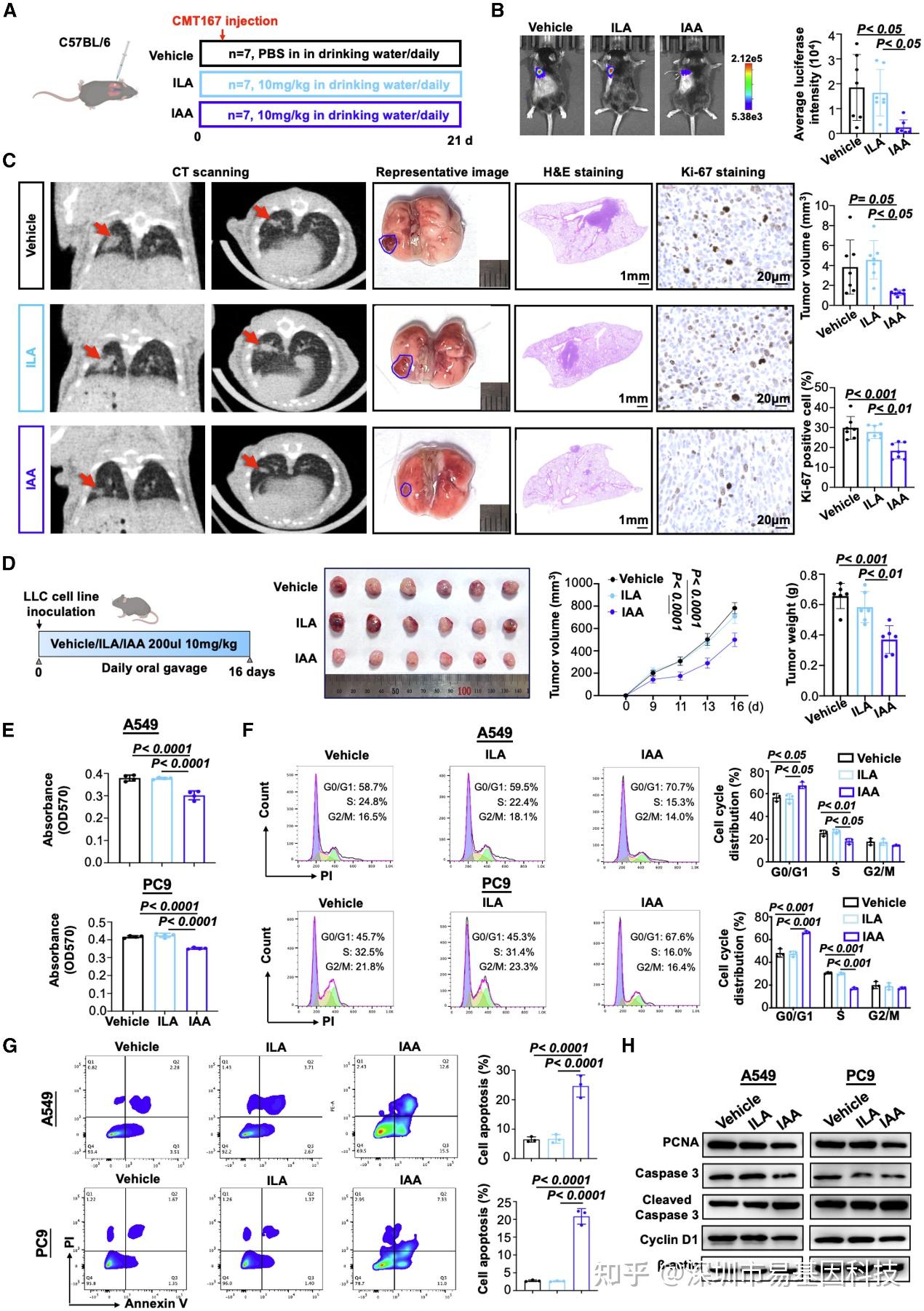
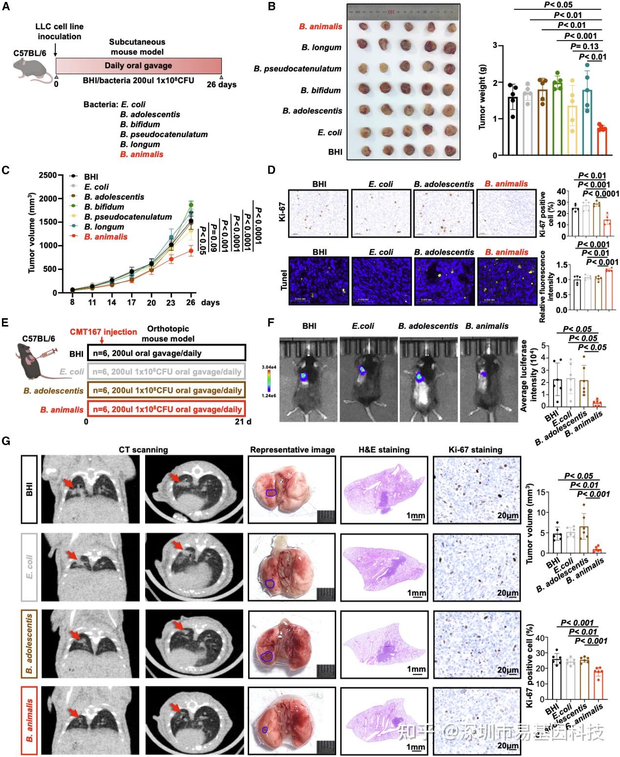
(2)从健康人粪便中分离的B. animalis抑制NSCLC肿瘤发生

在小鼠模型中,通过口服给予B. animalis,研究发现其能显著抑制NSCLC肿瘤的进展,表现为肿瘤体积和重量的减少。此外,B. animalis处理组小鼠肿瘤组织中细胞增殖标志物Ki-67表达降低,TUNEL阳性细胞增加,表明B. animalis抑制肿瘤细胞增殖并促进细胞凋亡。体外实验显示,Ba-CM处理抑制A549和PC9细胞生长,并诱导G1/S期阻滞和凋亡。这些数据表明B. animalis具有直接的抗肿瘤效应,且其作用优于其他细菌对照。

图2:B. animalis在体内和体外抑制NSCLC肿瘤发生

(3)B. animalis产生IAA作为其功能性肿瘤抑制代谢物

代谢组学分析发现,Ba-CM中吲哚类代谢物显著富集,其中IAA是B. animalis的关键产物。在无菌小鼠模型中,灌胃B. animalis后,IAA在粪便、血清和肺组织中均升高,证实IAA能通过肠-肺轴转运至肺部。体外实验表明,IAA直接抑制NSCLC细胞增殖,其效应与Ba-CM相似,提示IAA是B. animalis发挥功能的主要介质。

图3:细菌上清液和无菌小鼠的代谢组分析鉴定出IAA是B.animalis的主要代谢物

(4)IAA在体内外模拟B. animalis效应

在CMT167原位和和皮下NSCLC小鼠模型中,IAA处理显著抑制肿瘤生长,表现为肿瘤荧光强度减弱和肿瘤体积缩小。体外实验也证实IAA能抑制NSCLC细胞的增殖,促进细胞周期阻滞和凋亡,并下调增殖相关蛋白(如PCNA和cyclin D1)的表达。这些结果验证了IAA能复制B. animalis的抗肿瘤作用,强调了代谢物在机制中的核心地位。

图4:IAA在原位和皮下NSCLC小鼠模型中均抑制肿瘤生长

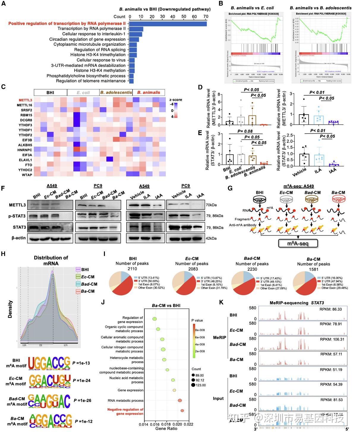
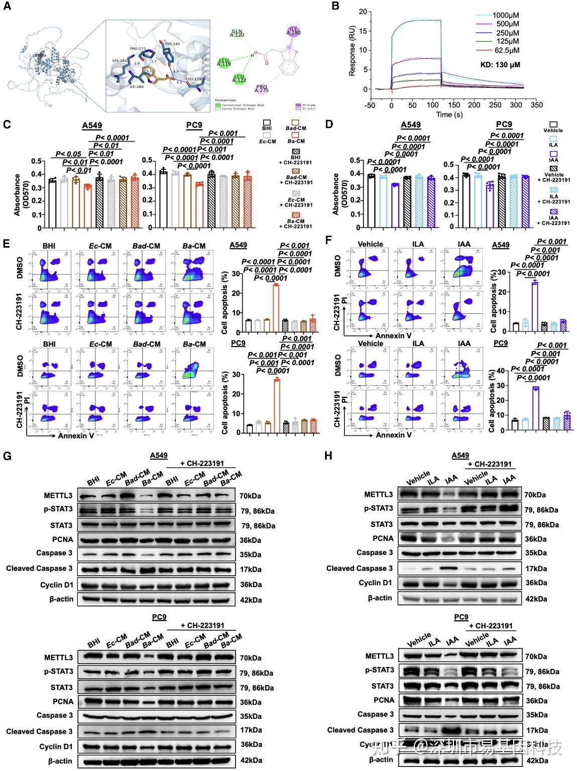
(5)B. animalis和IAA通过减少METTL3介导的m6A修饰以抑制STAT3表达

通过RNA-seq测序和m6A测序(MeRIP-seq),研究发现B. animalis和IAA处理的NSCLC细胞中METTL3表达下调,m6A修饰减少,特别是STAT3 mRNA的m6A修饰显著降低。

RNA-seq分析显示,B. animalis处理介导METTL3表达下调。而m6A MeRIP-seq进一步证实Ba-CM处理导致全基因组m6A peaks减少,尤其是在STAT3 mRNA中,表明METTL3介导的m6A甲基化被抑制,导致STAT3表达下降,从而抑制肿瘤细胞增殖。RNA-seq和MeRIP-seq整合分析表明B. animalis和IAA通过抑制METTL3介导的m6A修饰抑制STAT3表达。

图5:B.animalis及其代谢产物IAA通过减少METTL3介导的m6A修饰以抑制STAT3表达

(A-B) RNA-seq揭示B.animalis组中RNA聚合酶相关通路显著减少(每组n=5)。

(C) RNA-seq显示B.animalis处理组中METTL3下调。

(D) 在LLC皮下小鼠模型中,RT-qPCR发现B.animalis(n=5)和IAA(n=6)抑制METTL3。

(E) RT-qPCR发现LLC皮下小鼠模型中B.animalis和IAA抑制STAT3。

(F) Western blot证实A549和PC9细胞系中Ba-CM和IAA显著抑制METTL3、STAT3和p-STAT3。

(G) m6A-seq流程图。

(H) 在A549细胞中,经Ba-CM、Ec-CM、Bad-CM或BHI处理后,m6A peaks在mRNA的5'UTR、CDS和3'UTR的归一化分布及特定的m6A motif(GGAC)。

  1. 经Ba-CM、Ec-CM、Bad-CM或BHI处理的A549细胞中m6A peaks数量。

(J) 与BHI处理细胞相比,Ba-CM处理细胞中差异m6A甲基化基因富集分析。

(K) 在BHI、Ec-CM、Bad-CM和Ba-CM中,STAT3的归一化m6A reads密度水平。Ba-CM处理后STAT3 mRNA的m6A peaks显著减少。

(6)IAA激活AHR以通过METTL3/STAT3轴抑制NSCLC进展

分子对接和SPR实验证实IAA能与AHR受体结合。HR抑制剂CH-223191部分抵消了B. animalis和IAA的抗肿瘤效果。Western blot分析显示,AHR抑制后,METTL3、STAT3和p-STAT3表达恢复,证实了AHR/METTL3/STAT3轴通路。这一结果将微生物信号与宿主表观遗传调控联系起来,突出了IAA-AHR互作的中心角色。

图6:IAA通过激活AHR抑制METTL3/STAT3轴,进而抑制NSCLC进展

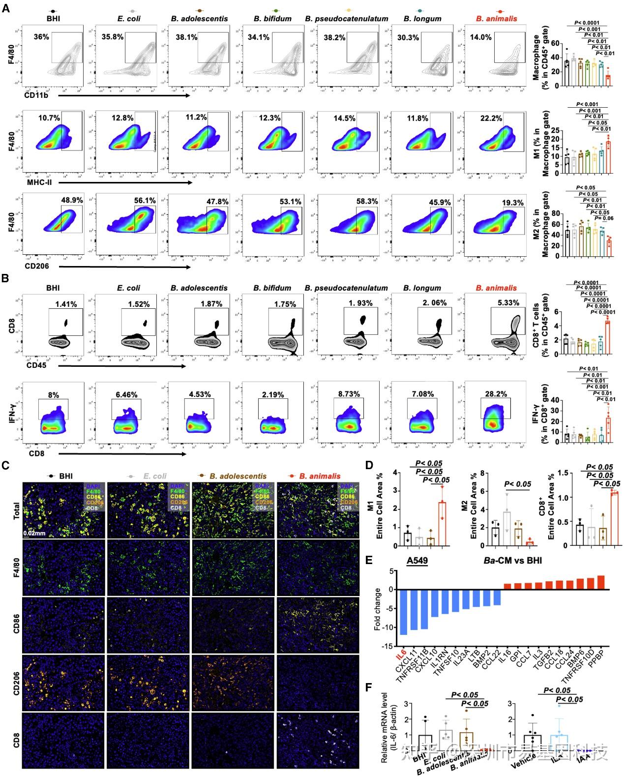
(7)B. animalis和IAA增强抗肿瘤免疫以抑制NSCLC进展

通过流式细胞术和多色免疫组化,研究发现B. animalis和IAA处理减少肿瘤相关巨噬细胞(TAMs)的M2极化,增加M1型TAMs和CD8+ T细胞浸润。具体而言,Ba-CM抑制IL-6表达,而m6A-seq显示IL-6 mRNA m6A修饰减少,表明B. animalis通过调节IL-6来改善免疫微环境。CD8+ T细胞耗竭实验增强CD8+ T细胞的细胞毒性功能。这些结果表明B. animalis和IAA通过增强抗肿瘤免疫反应抑制NSCLC。

图7:B. animalis通过抑制IL-6调节抗肿瘤免疫以抑制NSCLC进展

图8:m6A MeRIP-seq测序分析显示,Ba-CM显著减少IL-6 mRNA的m6A peaks。

结论和启示

本研究揭示了NSCLC患者中肠道菌群的显著变化,特别是B. animalis的显著减少。研究通过多种实验模型和分析方法,证实了B. animalis及其代谢产物IAA通过肠-肺轴抑制NSCLC进展。具体而言,B. animalis代谢产物IAA激活宿主AHR受体,抑制METTL3介导的m6A修饰,进而抑制STAT3和IL-6表达,最终增强抗肿瘤免疫反应。

MeRIP-seq技术在本研究中的重要作用

通过m6A甲基化测序,研究者详细分析了B. animalis和IAA对NSCLC细胞中m6A修饰的影响。研究发现,B. animalis和IAA处理的细胞中METTL3表达下调,m6A修饰减少,特别是STAT3 mRNA的m6A修饰显著降低。这些结果不仅揭示了B. animalis和IAA抑制NSCLC进展的分子机制,还强调了m6A修饰在肿瘤发生中的重要作用。

关于易基因RNA m6A甲基化测序(MeRIP-seq)技术

易基因MeRIP-seq技术利用m6A特异性抗体富集发生m6A修饰的RNA片段(包括mRNA、lncRNA等rRNA去除所有RNA),结合高通量测序,可以对RNA上的m6A修饰进行定位与定量,总RNA起始量可降低至10μg,最低仅需1μg总RNA。广泛应用于组织发育、干细胞自我更新和分化、热休克或DNA损伤应答、癌症发生与发展、药物应答等研究领域;可应用于动物、植物、细胞及组织的m6A检测。

大样本量m6A-QTL性状关联分析,传统MeRIP单个样品价格高,通常难以承担。易基因开发建立MeRIP-seq2技术,显著提成IP平行性,实现不同样本间相对定量,降低检测成本。

易基因提供适用于不同科研需求的MeRIP技术:

  • m6A甲基化-常量mRNA 甲基化测序(MeRIP-seq)
  • m6A甲基化-常量mRNA +lncRNA甲基化测序(lnc-MeRIP-seq)
  • m6A甲基化-微量mRNA +lncRNA甲基化测序(Micro-lnc-MeRIP-seq)
  • 高通量m6A甲基化-常量mRNA甲基化测序(MeRIP-seq2)

技术优势:

  • 起始量低:样本起始量可降低至10-20μg,最低仅需1μg总RNA;
  • 转录组范围内:可以同时检测mRNA和lncRNA;
  • 样本要求:可用于动物、植物、细胞及组织的m6A检测;
  • 重复性高:IP富集重复性高,最大化降低抗体富集偏差;
  • 应用范围广:广泛应用于组织发育、干细胞自我更新和分化、热休克或DNA损伤应答、癌症的发生与发展、药物应答等研究领域。

研究方向:

m6A甲基化目前主要运用在分子机制的理论性研究

  • 疾病发生发展:肿瘤、代谢疾病(如肥胖/糖尿病)、神经和精神疾病(如阿尔兹海默症/抑郁症)、炎症…
  • 发育和分化:早期胚胎发育、个体/组织/器官生长发育、干细胞分化与命运决定、衰老
  • 环境暴露与响应:污染、抗逆、生活方式

关于m6A甲基化研究思路

(1)整体把握m6A甲基化图谱特征:m6A peak数量变化、m6A修饰基因数量变化、单个基因m6A peak数量分析、m6A peak在基因元件上的分布、m6A peak的motif分析、m6A peak修饰基因的功能分析

(2)筛选具体差异m6A peak和基因:差异m6A peak鉴定、非时序数据的分析策略、时序数据的分析策略、差异m6A修饰基因的功能分析、差异m6A修饰基因的PPI分析、候选基因的m6A修饰可视化展示

(3)m6A甲基化组学&转录组学关联分析:Meta genes整体关联、DMG-DEG对应关联、m6A修饰目标基因的筛选策略

(4)进一步验证或后期试验

参考文献:

Song Q, Li X, Li Q, Shang S, Ma S, Zhai Z, Sun F, Mo Y, Wei L, Wu M, Ma Y, Yu J, Chen D. Bifidobacterium animalis suppresses non-small cell lung cancer progression and modulates tumor immunity through indole-3-acetic acid. Cell Rep. 2025 Aug 12;44(8):116132.doi: 10.1016/j.celrep.2025.116132.

相关阅读:

1、2024项目文章精选:DNA甲基化、RNA甲基化(m6A/m5C)、ChIP-seq、单细胞转录组、宏基因组|年终盘点

2、项目文章 | Adv Sci:NSUN2介导m5C修饰代谢重编程促进肿瘤进展 揭示治疗新选择

3、项目文章 | NAR:RCMS编辑系统在特定细胞RNA位点的靶向m5C甲基化和去甲基化研究

4、项目文章:MeRIP-seq+RNA-seq揭示不同品种猪肌肉发育的m6A RNA甲基化差异|育种研究

5、项目文章:MeRIP-seq+RNA-seq揭示家禽(鸡)脂肪沉积中的m6A RNA甲基化调控机制

6、项目文章 | MeRIP-seq揭示m6A修饰在肺动脉高压(PAH)发病机制中的潜在作用和新治疗靶点

7、项目文章|EP/IF7.3:陆军军医大学刘晋祎团队揭示PM2.5暴露通过m6A甲基化调控雄性生殖功能损伤机制

8、项目文章|Hepatology/IF15.8:复旦中山医院沈英皓利用ChIP-seq及多组学解析肝癌仑伐替尼耐药机制(国人佳作)

9、项目文章 | 90天见刊,易基因m6A RNA甲基化(MeRIP)+转录组组学研究

10、项目文章|IJBM:安医大陈飞虎团队揭示METTL3介导m6A甲基化在炎症性疾病发病机制中的表观调控作用

11、项目集锦 | 易基因近期m6A甲基化(MeRIP-seq)研究成果

12、技术推介|RNA m6A甲基化测序(MeRIP-seq)技术介绍

项目文章

posted @ 2025-11-07 16:31  深圳市易基因科技  阅读(27)  评论(0)    收藏  举报