易基因:EP/7.3:浙江大学王玮课题组DNA(羟)甲基化+转录组分析揭示新型污染物诱导的表观遗传变化与癌症发生相关|项目文章
大家好,这里是专注表观组学十余年,领跑多组学科研服务的易基因。
近日,浙江大学环境与资源学院赵欣然博士为第一作者、王玮研究员为通讯作者,在环境领域Top期刊《Environmental Pollution》上发表题为“Genome-wide alterations of DNA methylation and hydroxymethylation in uroepithelial cells revealed potential carcinogenicity of halobenzoquinone disinfection byproducts”的研究成果,探讨了卤代苯醌类新型消毒副产物(Halobenzoquinones, HBQs)对人膀胱上皮细胞的潜在致癌性机制。研究通过结合简化基因组甲基化测序(Reduced Representation Bisulfite Sequencing,RRBS)和羟甲基化测序(Oxidative Reduced Representation Bisulfite Sequencing,oxRRBS)以及对应的转录组测序(RNA-seq)联合分析,系统揭示了HBQs通过改变DNA甲基化和羟甲基化模式来影响基因表达,进而引发膀胱癌的可能性。该研究不仅为理解HBQs的致癌机制提供了新的视角,还强调了环境因素对基因表达调控的潜在影响。深圳易基因科技为本研究提供RRBS+oxRRBS+RNA-seq技术服务,助力揭示HBQs暴露对DNA甲基化(5mC)、羟甲基化(5hmC)及基因表达的影响。
标题:Genome-wide alterations of DNA methylation and hydroxymethylation in uroepithelial cells revealed potential carcinogenicity of halobenzoquinone disinfection byproducts(DNA甲基化和羟甲基化的全基因组变化揭示了卤代苯醌类消毒副产物对人膀胱上皮细胞的潜在致癌性)
发表时间:2025年8月16日
发表期刊:Environmental Pollution
影响因子:IF7.3/Q2
技术平台:RRBS、oxRRBS、RNA-seq(易基因金牌技术)
作者单位:浙江大学环境与资源学院
DOI:10.1016/j.envpol.2025.127001
卤代苯醌(HBQs)是一类广泛存在于饮用水中的新兴消毒副产物(Disinfection Byproducts,DBPs),具有促进5-甲基胞嘧啶(5mC)向5-羟甲基胞嘧啶(5hmC)转化的特有功能,被预测为潜在的膀胱致癌物。本研究揭示了人膀胱上皮细胞系SV-HUC-1中胞嘧啶修饰的总体水平,并分析了HBQs诱导的全基因组5mC和5hmC变化。结果显示,暴露于HBQs后,5hmC总体水平显著增加,且导致更多的低甲基化位点(39,365个)和高羟甲基化位点(26,053个),其中有7,441个重叠位点,表明5mC有向5hmC转化的趋势。与低甲基化差异区域(hypo-DMRs)和高羟甲基化差异区域(hyper-DhMRs)相关的基因在Hippo信号通路、PI3K-AKT信号通路和Wnt信号通路等癌症相关通路中富集,其中三个与膀胱癌相关基因(CASC8、TTTY14、METRNL)存在显著差异表达。总之,本研究揭示了HBQs诱导的表观遗传变化及其与膀胱癌风险的潜在关联。
图形摘要
易小结
本研究首次通过多组学技术揭示HBQs通过调控5mC向5hmC的转化,影响基因表达平衡,为理解其致癌机制提供了表观遗传学证据,也为环境因素与癌症发生之间的关联提供了新的分子证据,拓展了对消毒副产物健康风险的认知,这对饮用水安全风险评估和DBPs监管政策制定具有重要启示。
易基因王牌组学产品——RRBS、oxRRBS和RNA-seq等表观基因组学测序技术展现了其在环境毒理学研究中的强大应用潜力,为未来深入解析环境污染物的表观遗传效应、挖掘新的生物标志物和致癌机制提供了重要的技术支撑和研究思路,有助于推动环境健康领域的科学研究迈向更微观、更精准的新阶段。
易基因相关拓展性产品案例
- 项目文章|ACS Nano/IF16:WGBS及多组学研究揭示纳米塑料暴露对藻类初级生产力的长期作用及表观调控机制
- 项目文章|EP/IF7.3:陆军军医大学刘晋祎团队揭示PM2.5暴露通过m6A甲基化调控雄性生殖功能损伤机制
- 项目文章|WGBS+RNA-seq揭示PM2.5引起男性生殖障碍的DNA甲基化调控机制
- 项目文章|原核转录组测序分析揭示微藻对镉胁迫的短期和长期响应分子机制
研究方法
细胞培养与处理:使用人膀胱上皮细胞系SV-HUC-1,将其暴露于不同浓度的HBQs(2,6-DCBQ、2,6-DBBQ和2,6-DIBQ)中72小时。此外,还对细胞进行了不同时间点的处理,以评估时间依赖性效应。提取DNA和RNA。
细胞活力检测:通过CCK-8实验评估细胞活力,确定了不同HBQs的半抑制浓度(IC50)。
UPLC-MS/MS分析:利用超高效液相色谱-串联质谱技术检测DNA中的胞嘧啶及其修饰形式(5mC、5hmC等)。
RRBS和oxRRBS文库构建与测序分析:通过RRBS和oxRRBS技术分别检测全基因组范围内的5mC和5hmC水平,鉴定差异甲基化位点(DMCs)和差异羟甲基化位点(DhMCs),以及差异甲基化区域(DMRs/DhMRs)。
RNA-seq文库构建与测序:分析基因表达变化,鉴定差异表达基因(DEGs)以及功能富集分析。
结果图形
(1)HBQs暴露后细胞5hmC水平升高
研究首先通过CCK-8实验评估了HBQs对细胞的毒性,确定了不同HBQs的半抑制浓度(IC50)。实验结果显示,2,6-DCBQ、2,6-DBBQ和2,6-DIBQ的72小时IC50值分别为285.8±18.4μM、208.1±6.8μM和259.9±7.8μM。基于这些结果,研究选择1μM、10μM和50μM作为处理浓度,这些浓度下细胞活力均保持在90%以上。接下来,研究利用UPLC-MS/MS技术检测SV-HUC-1细胞系在HBQs处理后的DNA胞嘧啶及其修饰形式。结果显示,与对照组相比,HBQs处理组的5hmC水平显著增加,而5mC水平则未显著变化。其中,50μM的2,6-DCBQ处理组5hmC水平最高,约为对照组的2.5倍。这一结果表明,HBQs能够显著提高细胞的5hmC水平,且这种增加与HBQs的剂量呈正相关。这一发现为后续研究HBQs对DNA甲基化和羟甲基化模式的影响奠定了基础。
图1:UPLC-MS/MS检测经2,6-DCBQ、2,6-DBBQ和2,6-DIBQ处理的SV-HUC-1细胞系中5mC(a)和5hmC(b)水平。
(2)HBQ暴露后5mC和5hmC图谱变化
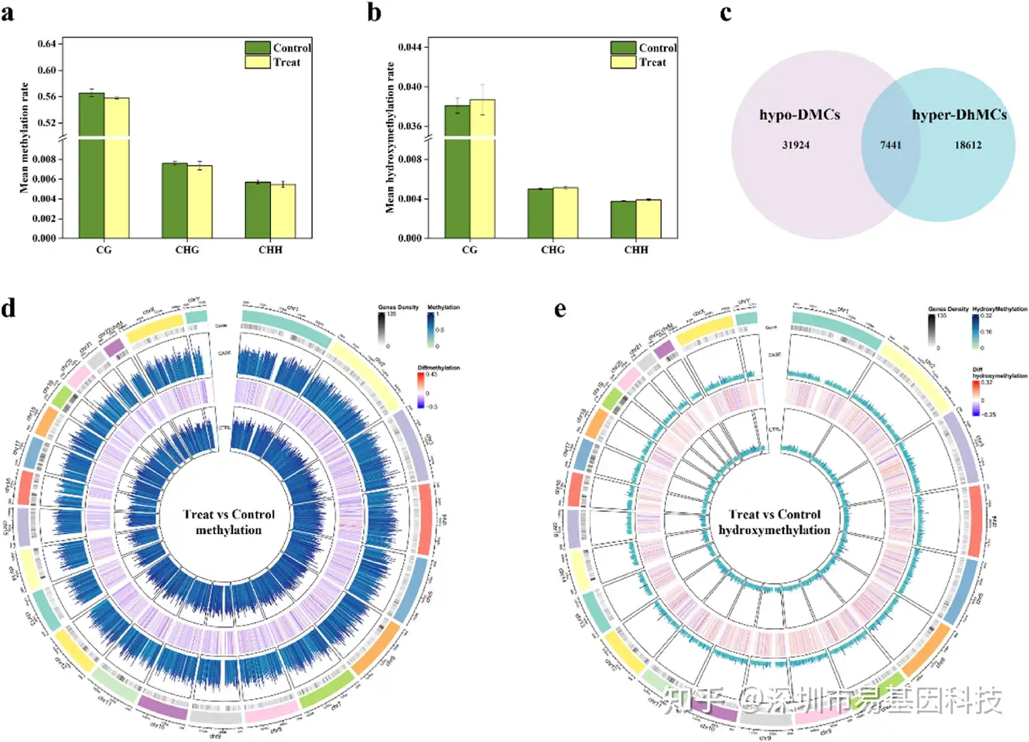
为进一步理解HBQs对DNA甲基化和羟甲基化模式的影响,研究采用RRBS和oxRRBS技术对SV-HUC-1细胞系进行测序分析,实现在单碱基分辨率下全基因组范围的5mC和5hmC图谱绘制。分析结果显示,与对照组相比,HBQs处理组的DNA甲基化率在CG、CHG和CHH三种序列环境中均降低,而DNA羟甲基化率则增加。此外研究还发现,HBQs处理组中存在显著差异甲基化位点(DMCs)和差异羟甲基化位点(DhMCs)。具体而言,共检测到63,065个DMCs,其中包括23,700个高甲基化位点和39,365个低甲基化位点;同时检测到49,922个DhMCs,其中包括26,053个高羟甲基化位点和23,869个低羟甲基化位点。其中7,441个低甲基化DMCs与高羟甲基化DhMCs重叠,表明HBQs能够促进5mC向5hmC转化。这些结果表明,HBQs能够显著改变全基因组范围内5mC和5hmC分布,进而可能影响基因表达。
图2:2,6-DCBQ处理组与对照组的DNA甲基化和羟甲基化图谱。
(a)RRBS分析CG、CHG和CHH序列中的平均甲基化率。
(b)oxRRBS分析CG、CHG和CHH序列中的平均羟甲基化率。
(c)低甲基化位点(hypo-DMCs)和高羟甲基化位点(hyper-DhMCs)维恩图。
(d)甲基化密度Circos图。
(e)羟甲基化密度Circos图。从外到内依次表示:基因数量密度、处理组的甲基化和羟甲基化密度、两组之间的甲基化和羟甲基化差异、处理组的甲基化和羟甲基化密度。
(3)DMRs、DhMRs及其相关基因的鉴定
在鉴定出DMCs和DhMCs基础上,研究进一步分析差异甲基化区域(DMRs)和差异羟甲基化区域(DhMRs)。研究共鉴定出7,314个DMRs和5,983个DhMRs,这些DMRs和DhMRs主要分布在基因间区和内含子区,低甲基化DMRs和高羟甲基化DhMRs关联基因富集在癌症相关通路(如Hippo信号通路、PI3K-Akt通路和Wnt通路),GO分析表明这些基因参与轴突发育、细胞粘附等生物学过程。KEGG富集进一步验证PI3K-Akt和Wnt通路在膀胱癌中的关键作用。这些结果表明,HBQs通过改变DNA甲基化和羟甲基化模式,揭示了HBQs对关键癌症通路的表观遗传调控。
图3:DMRs(a)和DhMRs(b)的基因组注释。
图4:DMRs和DhMRs相关基因的GO和KEGG通路分析。
(a)与低甲基化DMRs相关基因的GO分析。
(b)与高羟甲基化DhMRs相关基因的GO分析。
(c)与低甲基化DMRs相关基因的KEGG通路分析。
(d)与高羟甲基化DhMRs相关基因的KEGG通路分析。
(4)HBQ暴露后转录组谱变化
为评估HBQs对基因表达的影响,研究利用RNA-seq技术分析了HBQs处理后SV-HUC-1细胞系的转录组变化。主成分分析(PCA)结果显示,实验重复一致性良好,而处理组与对照组存在显著差异。转录组分析共鉴定出2,044个差异表达基因(DEGs),其中上调基因1,044个,下调基因1,000个。通过GO富集分析发现这些DEGs主要与IκB激酶(IKK)信号通路、外源物质刺激响应和氧水平响应等生物学过程相关。KEGG富集分析结果表明,DEGs显著富集在Ras信号通路及其下游通路(如PI3K-Akt和MAPK信号通路),这些通路异常激活与细胞增殖和癌症发生密切相关。这些结果表明,HBQs暴露能够显著改变细胞的转录组谱,进而可能影响细胞的正常生理功能和增殖行为。
图5:2,6-DCBQ暴露导致SV-HUC-1细胞系的转录组谱发生变化。
- 2,6-DCBQ处理组和对照组的主成分分析(PCA)。
- 两组间差异表达基因(DEGs)的火山图丰度。
- 两组间DEGs的生物过程GO分析。
- 两组间DEGs的最富集KEGG通路。
(5)与DMRs/DhMRs相关且表达差异的基因鉴定
研究进一步探讨了DMRs和DhMRs与基因表达之间的关系。整合表观遗传与转录组数据,发现54个启动子区低甲基化DMRs基因和187个基因体区低甲基化DMRs基因表达差异;30个启动子区高羟甲基化DhMRs基因和133个基因体区高羟甲基化DhMRs基因表达差异。其中与膀胱癌相关的基因(如CASC8、TTTY14、METRNL)呈现低甲基化或高羟甲基化修饰,且表达显著改变。此外,Ras通路相关基因(PIK3R3、PAK6等)也受影响。这些结果表明,HBQs暴露能够通过改变DNA甲基化和羟甲基化模式来调控与癌症相关的基因表达,进而可能增加膀胱癌的风险。
图6:DMRs/DhMRs和DEGs在启动子(a)及基因体(b)中的重叠基因。
结论和启示
本研究通过结合RRBS、oxRRBS和RNA-seq技术,揭示了卤代苯醌类消毒副产物(HBQs)对人膀胱上皮细胞的潜在致癌性。研究发现,HBQs能够显著提高细胞5hmC水平,并改变全基因组范围内的5mC和5hmC分布。此外,与DMRs和DhMRs相关的基因在多种生物学过程中发挥重要作用,且这些基因的表达水平在HBQs处理后发生了显著变化。上述这些结果表明,HBQs可能通过改变DNA甲基化和羟甲基化模式来调控基因表达,进而增加膀胱癌风险。总之,本研究为理解HBQs的致癌机制提供了重要线索,并强调在饮用水处理过程中关注这类新兴消毒副产物的重要性。未来的研究需要在更接近实际环境浓度的条件下进行长期暴露实验,并结合体内实验来进一步验证这些发现。
关于易基因简化基因组甲基化测序(RRBS)研究解决方案
简化甲基化测序(Reduced Representation Bisulfite Sequencing,RRBS)是利用限制性内切酶对基因组进行酶切,富集启动子及CpG岛等重要的表观调控区域并进行重亚硫酸盐测序。该技术显著提高了高CpG区域的测序深度,在CpG岛、启动子区域和增强子元件区域可以获得高精度的分辨率,是一种准确、高效、经济的DNA甲基化研究方法,在大规模临床样本的研究中具有广泛的应用前景。
为适应科研技术的需要,易基因进一步开发了可在更大区域内捕获CpG位点的双酶切RRBS(dRRBS),可研究更广泛区域的甲基化,包括CGI shore等区域。
为助力适用低起始量DNA样本(5ng)量多维度甲基化分析,易基因开发了富集覆盖CpG岛、启动子、增强子、CTCF结合位点的甲基化靶向基因组测序方法:extended-representation bisulfite sequencing(XRBS),实现了高灵敏度和微量样本复用检测,使其具有高度可扩展性,并适用于有限的样本和单个细胞基因组CG位点覆盖高达15M以上。
技术优势:
- 起始量:100ng gDNA;
- 单碱基分辨率;
- 多样本的覆盖区域重复性可达到85%-95%、测序区域针对高CpG调控区域,数据利用率更高;
- 针对性强,成本较低;
- 基因组CG位点覆盖高达10-15M,显著优于850K芯片。
应用方向:
RRBS/dRRBS/XRBS广泛应用于动物,要求全基因组扫描(覆盖关键调控位点)的:
- 队列研究、疾病分子分型、临床样本的甲基化 Biomarker 筛选
- 复杂疾病及肿瘤发病机制等甲基化研究
- 模式动物发育和疾病甲基化研究
| 技术参数 | RRBS | DRRBS | cfDNA-RBS | Micro-RBS | sc-RBS |
|---|---|---|---|---|---|
| 原理 | MspI酶切+连接接头 | 多酶切+连接接头 | CCGG邻近片段连接接头 | CCGG邻近片段连接接头 | CCGG邻近片段连接接头 |
| 样本要求 | 1μg | 1μg | 1ng | 1ng | 单细胞/1-10个细胞 |
| 测序数据量 | 10G | 15G | 20G | 20G | 2G |
| 5XCG位点覆盖 | 6M | 8M | 6M | 10M | 4-8M |
参考文献:
Zhao X, Du M, Guo P, Zhao J, Zhu L, Wang W. Genome-wide alterations of DNA methylation and hydroxymethylation in uroepithelial cells revealed potential carcinogenicity of halobenzoquinone disinfection byproducts. Environ Pollut. 2025 Aug 16:127001.doi: 10.1016/j.envpol.2025.127001.
相关阅读:
1. Nature | 易基因DNA甲基化测序助力人多能干细胞向胚胎全能8细胞的人工诱导
2. Cell|易基因微量DNA甲基化测序助力中国科学家成功构建胚胎干细胞嵌合体猴,登上《细胞》封面
3. 项目文章:oxBS揭示复发性膀胱癌的DNA甲基化和羟甲基化变化并鉴定预测PD-L1表达标记物
4.项目文章|PNAS:中国农大田见晖教授团队揭示DNA甲基化保护早期胚胎线粒体基因组稳定性
5. 项目文章:泪腺RRBS+RNA-seq揭示Sjögren综合征相关干眼症的潜在基因
6. 项目文章 | RRBS揭示基于DNA甲基化驱动基因的肾透明细胞癌预后模型的鉴定和验证
7. 项目文章|Nature子刊:RRBS等揭示IDH1-R132H突变通过DNA甲基化加剧顺铂诱导肾毒性
8.项目文章|基于dRRBS技术的精液DNA甲基化年龄预测:全基因组标记鉴定和模型开发
9.项目文章|RRBS揭示中药材滇重楼DNA甲基化变化及花粉调控种子休眠的表观遗传机制
浙公网安备 33010602011771号