易基因:Cell Res/IF25.9:童明汉/蓝斐/汤富酬合作利用ChIP-seq及多组学分析揭示精子发生的表观遗传调控机制
大家好,这里是专注表观组学十余年,领跑多组学科研服务的易基因。
近日,中科院分子细胞科学卓越创新中心童明汉研究员,复旦大学生物医学研究院蓝斐教授、北京大学汤富酬教授团队共同合作,在国际学术期刊《Cell Research》上发表题为“SETD1B-mediated broad H3K4me3 controls proper temporal patterns of gene expression critical for spermatid development”科研成果。研究深入探讨了精子发生(Spermatogenesis)过程中表观遗传调控机制,重点关注组蛋白修饰H3K4me3在调控基因表达和参与精子发生中的关键功能。具体而言,研究团队通过系统的表观基因组分析,揭示了H3K4甲基转移酶SETD1B介导的broad H3K4me3(宽域H3K4me3)在调控精子细胞发育中关键基因转录出核和时序表达中的重要作用。此研究拓展了broad H3K4me3作为转录调控新路径,挑战了H3K4me3仅局限于狭窄启动子区域的传统认知。

标题:SETD1B-mediated broad H3K4me3 controls proper temporal patterns of gene expression critical for spermatid development(SETD1B介导的broad H3K4me3通过调控基因表达和转录时序性以调控精子细胞发育)
发表时间:2025年3月4日
发表期刊:Cell Research
影响因子:IF25.9/Q1
技术平台:ChIP-seq、ChIP-qPCR、RNA-seq等(易基因金牌技术)
作者单位:中科院分子细胞科学卓越创新中心林震博士,复旦大学荣博文博士、吕瑞途博士为文章共同第一作者;童明汉研究员、蓝斐教授、汤富酬教授和复旦大学吕瑞途博士为论文共同通讯作者
DOI:10.1038/s41422-025-01080-0
表观遗传编程通过精细调控关键基因的时序性激活与抑制来共同决定细胞在发育过程中的命运。H3K4me3作为基因激活的重要标志,其在连续发育系统中调控转录出核和时序性作用尚不完全清楚。本研究详细阐述了雄性生殖细胞发育过程中的表观基因组谱,发现圆形精子细胞由SETD1B-RFX2轴调控的数千个"broad H3K4me3“,这种修饰形式此前未被充分认识。这些与H3K27ac标记的增强子和启动子重叠的宽域,在协调稳健转录和基因表达的精准时序调控中发挥关键作用。
具体而言,broad H3K4me3能与常规H3K4me3有效竞争转录机制的招募,从而维持小鼠精子发生过程中关键基因的表达强度与精确时序。另外,破坏这一机制会导致转录水平与时序精度失调,最终影响精子发生。此外,研究还揭示有丝分裂向减数分裂转换及重组完成阶段,异染色质标记(如H3K27me3和H3K9me2)分布的显著变化,且这些变化与基因沉默密切相关。
该研究不仅揭示精子发生中高度协调的表观遗传调控机制,还首次明确Setd1b在形成broad H3K4me3及转录调控中的关键作用,为未来解析精子发生的分子机制提供宝贵资源。Broad H3K4me3不仅在人类圆形精子细胞阶段中的存在特异性,且其在男性生育力中具有重要维持作用,这为探索表观遗传异常相关男性不育症的治疗策略开辟新途径。
易小结
本研究在生殖发育与表观遗传学领域取得了突破性进展,不仅深化了对精子发生这一复杂生物学过程的理解,还为研究男性不育症的表观遗传发病机制提供了新的视角。此外,研究结果也为未来开发靶向精子发生相关疾病的治疗策略提供了潜在的表观遗传治疗靶点,为表观遗传调控机制的研究提供新方向和理论基础。
技术支撑层面,ChIP-seq等表观组学测序技术的广泛应用不仅让研究者能够发现之前被忽视的表观遗传修饰形式(如本研究的broad H3K4me3)。这些技术的应用不仅推动了表观遗传学领域的发展,也为其他领域的研究提供了强大的工具。
易基因相关产品拓展性案例展示
- Nature | 易基因DNA甲基化测序助力人多能干细胞向胚胎全能8细胞的人工诱导
- 项目文章|微量转录组测序揭示TET酶在动物卵母细胞成熟和孤雌胚胎发育中的作用机制
- 项目文章 | ChIP-seq等揭示糖皮质激素和TET2共调控促进癌症转移的表观遗传机制
- 项目文章 | Nat Commun:中南大学曾朝阳/熊炜/龚朝建团队利用ChIP-seq等揭示头颈鳞癌免疫逃逸机制
- 项目文章|CDD:ChIP+RNA-seq技术揭示NURR1在前列腺癌从基因转录到肿瘤进展中的调控机制
- 项目文章|Hepatology/IF15.8:复旦中山医院沈英皓利用ChIP-seq及多组学解析肝癌仑伐替尼耐药机制(国人佳作)
- 项目文章|Cell Rep:华农任文凯团队利用ChIP-seq及多组学解析过敏性疾病的关键调控机制
研究方法
实验模型和样本准备:
使用多种转基因小鼠模型,包括Lin28-YFP、Vasa-mCherry、Stra8-GFP-Cre、Rfx2 KO和Setd1b-floxed小鼠。通过特定的诱导和分离方法,同步并纯化11个不同精子发生阶段的生精细胞(精原细胞→精母细胞→圆形精子细胞)。人类精子细胞取自健康捐赠者睾丸组织。
表观基因组分析:
ChIP-seq:检测7种组蛋白修饰(H3K4me3、H3K27ac、H3K9me2/3、H3K27me3、H3K36me3、H3K4me1)和Pol II/TAF3结合。
NOMe-seq(核小体占位与甲基化测序):分析DNA甲基化与染色质可及性。
RNA-seq:关联转录组与表观修饰变化。
免疫荧光和组织学分析:
通过免疫荧光和H&E染色等技术,观察了精子发生细胞的形态和特定蛋白的表达。
功能验证:
基因敲除:构建生殖细胞特异性Setd1b条件性敲除(cKO)小鼠,表型分析(精子形态、运动力、生育力)。
Co-IP:验证RFX2与SETD1B的蛋白互作。
结果图形
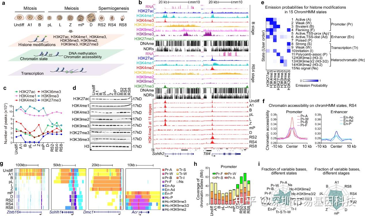
(1)小鼠精子发生过程中染色质表观基因组图谱的系统分析
研究团队系统地分析了小鼠精子发生过程中11个不同阶段的染色质表观基因组图谱。通过ChIP-seq技术绘制了11个生精细胞阶段H3K27ac、H3K4me1、H3K4me3等多种组蛋白修饰图谱,以及DNA甲基化和染色质可及性谱。结果显示,这些组蛋白修饰在不同阶段表现出显著时序变化,特别是在从有丝分裂到减数分裂的转变以及减数分裂重组完成时,这些变化与基因沉默密切相关。

图1:小鼠精子发生过程中全面的染色质表观基因组图谱构建。
- 11种同步化小鼠精子发生细胞亚型示意图。包括有丝分裂阶段(Undiff:未分化精原细胞,A1:A1型精原细胞,B:B型精原细胞)、减数分裂阶段(pL:前细线期精母细胞,L:细线期精母细胞,Z:偶线期精母细胞,D:双线期精母细胞)和精子发生阶段(RS2:1-2步圆形精子细胞,RS4:3-4步圆形精子细胞,RS8:7-8步圆形精子细胞)。通过ChIP-seq和NOMe-seq分别对这11种亚型的七种组蛋白标记、核小体定位和DNA甲基化进行了全基因组范围分析。转录组通过RNA-seq构建。
- UCSC基因组浏览器快照显示小鼠精子发生过程中B型(上图)和RS4阶段(中图)的RNA-seq、组蛋白标记、DNA甲基化和染色质可及性,以及在Sohlh2和Ttll4基因位点的11个不同阶段的H3K4me3(下图)。
- 量化在小鼠精子发生过程中11个阶段的七种组蛋白修饰的ChIP-seq peaks数量。
- Western blot分析显示在小鼠精子发生过程中组蛋白标记的整体水平。
- 15种ChromHMM染色质状态的组蛋白修饰的观测概率矩阵,右侧显示每种染色质状态的描述性标题。活跃的启动子靠近转录起始位点(TSS),标记有高H3K4me3和H3K27ac。活跃的增强子富集H3K27ac和H3K4me1,位于TSS远端。H3K36me3修饰转录延伸标志。异染色质区域与H3K9me2、H3K9me3或H3K27me3相关,但缺失活性。无信号(Ns)表示没有任何组蛋白修饰。
- 在RS4阶段,不同染色质状态(启动子和增强子)的平均染色质可及性。
- 在11个不同阶段,Zbtb16、Sohlh1、Dmc1和Acr基因位点的染色质状态概况。Pr,启动子;En,增强子;Tr,转录;Hc,异染色质。
- 展示4种与启动子相关的染色质状态的基因组覆盖范围的堆叠图。
- 雷达图显示不同阶段(左图)和不同染色质状态(右图)中可变碱基比例。
(2)精子发生过程中的发育染色质表征
通过ChromHMM分析,研究者们定义了一个包含启动子、增强子、基因体和异染色质等15种染色质状态的模型以注释精子发生过程中的基因组。研究发现,不同阶段的精子发生细胞表现出的染色质状态分布具有差别,特别是在B型精原细胞和粗线期精母细胞阶段,染色质状态发生了显著变化。
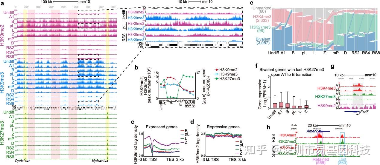
(3)异染色质标记在减数分裂过渡期的两次主要重组
研究揭示了在精子发生过程中异染色质标记(如H3K9me2和H3K27me3)的两次主要重组。第一次重组发生在B型精原细胞→细线期精母细胞阶段,H3K9me2显著增加,沉默有丝分裂相关基因,而H3K27me3减少。第二次重组发生在中期粗线期精母细胞阶段,H3K9me2和H3K9me3减少,而H3K27me3重新建立,沉默减数分裂相关基因,激活精子发生有关基因。这些变化与基因表达的全局激活和特定基因的沉默密切相关。

图2:小鼠精子发生过程中抑制性组蛋白标记的时序变化。
- UCSC基因组浏览器快照显示了Oprk1和Npbwr1基因的一个代表性基因组区域中H3K9me2、H3K9me3和H3K27me3的归一化ChIP-seq reads密度。H3K9me3 peaks之间区域用浅红色突出显示,以指示从B到Z阶段H3K9me2富集特异性增加。启动子区域用黄色阴影突出显示,在B到Z阶段之外的各个阶段被H3K27me3修饰。右侧图显示在指定阶段H3K9me2和H3K9me3模式的虚线框区域的放大视图。SINE、LINE和LTR元件以黑色正方形表示。
- 在小鼠精子发生11个阶段的H3K9me2、H3K9me3和H3K27me3 ChIP-seq peaks数量。
c-d. Metagene图,显示从B到Z阶段表达(c)和抑制(d)基因上H3K9me2的归一化ChIP-seq reads密度。
e. Alluvial plot(冲积图)显示在小鼠精子发生过程中双价域的时序变化。图中每条线代表一个双价基因,显示区域为至少在一个分析阶段被分类为双价基因的区域。
f. 箱线图展示从A1到B阶段转换过程中H3K27me3修饰缺失的双价基因表达水平。
g. UCSC基因组浏览器快照显示A1和pL阶段的一个代表性双价基因Fzd5上的H3K4me3、H3K27me3和H3K9me2的归一化ChIP-seq reads密度。
h. UCSC基因组浏览器快照显示了在RS8和成熟精子阶段,三个代表性双价基因位点上的H3K4me3和H3K27me3的归一化ChIP-seq reads密度,表明从RS8阶段到成熟精子阶段双价状态的保守和缺失。
(4)精子细胞中构建保守且强健的broad H3K4me3和H3K27ac域
研究发现,在精子细胞中,H3K4me3和H3K27ac形成了稳固的broad结构域,broad H3K4me3在圆形精子细胞(RS4阶段)达峰值(4,090个),覆盖启动子(59.5%)和远端增强子(40.5%),表明这些域在精子细胞发育过程中起着关键作用。这些域与高表达基因相关,且在人类精子细胞中也保守存在。broad H3K4me3域与增强子和启动子区域重叠,表明其在转录调控中具有重要作用。此外,通过ROSE程序分析,研究者们发现这些broad H3K4me3域与超级增强子(SE)有显著重叠,表明其在精子细胞发育中具有重要的转录调控功能。

图3:精子发生过程中broad H3K4me3和H3K27ac域的时序变化。
- UCSC基因组浏览器快照显示小鼠精子发生过程中Crem基因位点的H3K4me3(红色)和H3K27ac(蓝色)的归一化ChIP-seq reads密度。粉色阴影突出显示区域强调RS阶段Crem基因远端(左侧)和启动子(右侧)区域的两个broad H3K4me3和H3K27ac peaks,突出H3K4me3和H3K27ac在RS阶段的broad富集模式。
- 展示小鼠精子发生过程中,所有在RS阶段鉴定出的broad H3K4me3或H3K27ac peaks的归一化ChIP-seq reads密度热图。上图H3K4me3(红色),下图H3K27ac(蓝色)。
- 展示从未分化精原细胞(Undiff)到成熟精子的broad H3K4me3 peaks(上图)数量,以及从Undiff到RS8的启动子和远端区域的H3K27ac peaks(下图)数量。Broad peaks为长度>5kb的ChIP-seq peak。启动子区域为距离转录起始位点(TSS)±2kb区域,远端区域为距离TSS超过±2kb的基因组区域。LS表示延长的精子细胞步骤10-12,sperm表示成熟精子阶段。
- 展示RS4阶段与一系列指示的细胞类型相比的broad H3K4me3 peaks数量堆叠图。这些细胞类型包括多种小鼠和人类细胞系、CD4+ T细胞和早期胚胎细胞。
- 展示人类粗线期/双线期(P/D)和/或RS中H3K4me3(红色,左)和H3K27ac(蓝色,右)的归一化ChIP-seq reads密度热图。涵盖人类RS中鉴定出的所有broad H3K4me3或H3K27ac peaks。
- 展示小鼠RS中通过ROSE鉴定的基于H3K4me3的超级增强子(SEs)与基于H3K27ac的SEs之间的重叠维恩图。
- 展示基于H3K4me3的SEs、基于H3K27ac的SEs和broad H3K4me3 peas之间的重叠维恩图。
(5)精子细胞broad H3K4me3域与精子细胞身份相关的高表达基因相关
broad H3K4me3域与精子细胞身份相关的高表达基因相关联。这些基因在精子细胞发育过程中表现出阶段特异性表达模式,并且富集在与转录因子RFX2和CREM的结合位点。这些发现表明,broad H3K4me3域在精子细胞发育中起着关键的转录调控作用。

图4:精子细胞特异性的broad H3K4me3域与精子发生关键基因的转录潜力相关联。
- 在小鼠精子发生RS4阶段,与broad、sharp和对照H3K4me3峰相关联的目标基因表达水平箱线图。
- 利用GREAT对小鼠精子细胞中broad H3K4me3标记基因进行功能富集分析,以推断潜在的功能通路和相关生物学过程。
c-d. 热图展示在整个小鼠精子发生过程中,RS broad H3K4me3标记基因的RNA表达水平(c)和broad H3K4me3修饰水平(d)。
e. 小鼠RSs中broad H3K4me3域内富集的转录因子结合motif。
f. RSs三个类别中增强子RNA表达水平箱线图:与SEs重叠的broad H3K4me3域(BroadSE+)、不与SEs重叠的broad H3K4me3域(BroadSE–)以及典型增强子(Ens)。
g. 人类RSs中broad H3K4me3域内富集的转录因子结合motif。
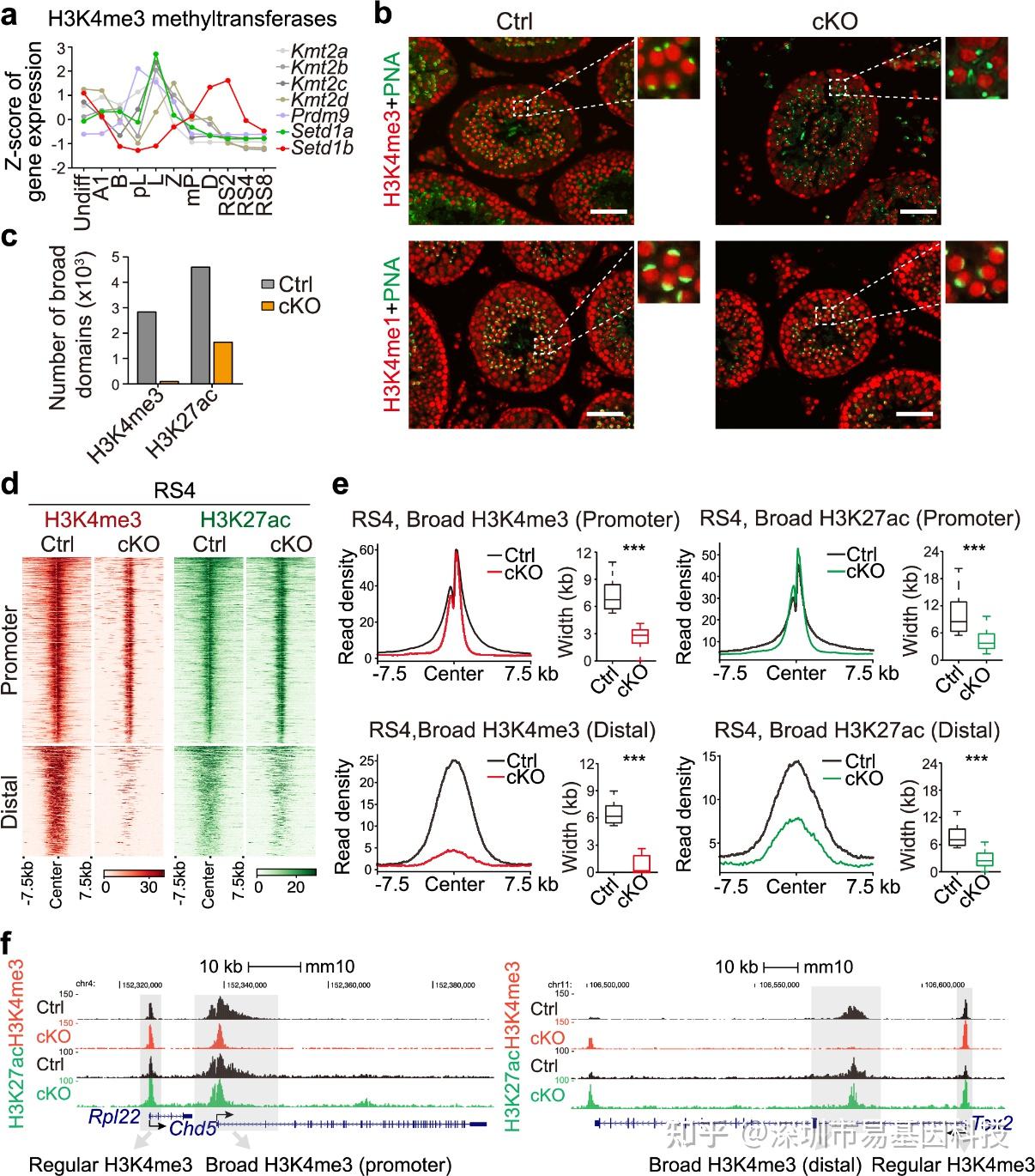
(6)SETD1B介导broad H3K4me3域形成
研究发现,SETD1B甲基转移酶是形成精子细胞broad H3K4me3域的主要酶。在Setd1b基因敲除小鼠(Setd1b cKO)中,broad H3K4me3域几乎完全消失,而常规H3K4me3信号保持不变(远端增强子区完全丢失,启动子区保留常规H3K4me3)。表明SETD1B在精子细胞发育中具有不可替代的作用。

图5:SETD1B负责精子发生过程中broad H3K4me3域的建立。
- RNA-seq检测的小鼠精子发生11个阶段中7种H3K4me3甲基转移酶的基因表达谱折线图。
- 成年对照组和Setd1b条件性敲除(cKO)睾丸切片的H3K4me3(红色,上)或H3K4me1(红色,下)的免疫荧光(IF)染色。
- 对照和Setd1b cKO小鼠的RS4阶段鉴定出的broad H3K4me3和broad H3K27ac域数量条形图。
- 在对照和Setd1b cKO小鼠的RS4阶段鉴定出的所有broad H3K4me3和H3K27ac域的归一化reads密度热图。根据基因组位置,broad域分为启动子和远端两组。
- Metagene图显示在对照和Setd1b cKO小鼠的RS4阶段鉴定出的启动子(上)和远端(下)broad H3K4me3(左)和H3K27ac(右)peak的平均ChIP-seq reads密度。右侧箱线图显示peak宽度。
- UCSC基因组浏览器快照显示在对照和Setd1b cKO小鼠的RS4阶段,Rpl22位点(常规H3K4me3峰)、Chd5位点(启动子broad H3K4me3峰)和Tdrd7位点(常规和远端broad H3K4me3峰)的H3K4me3和H3K27ac的归一化ChIP-seq reads密度。
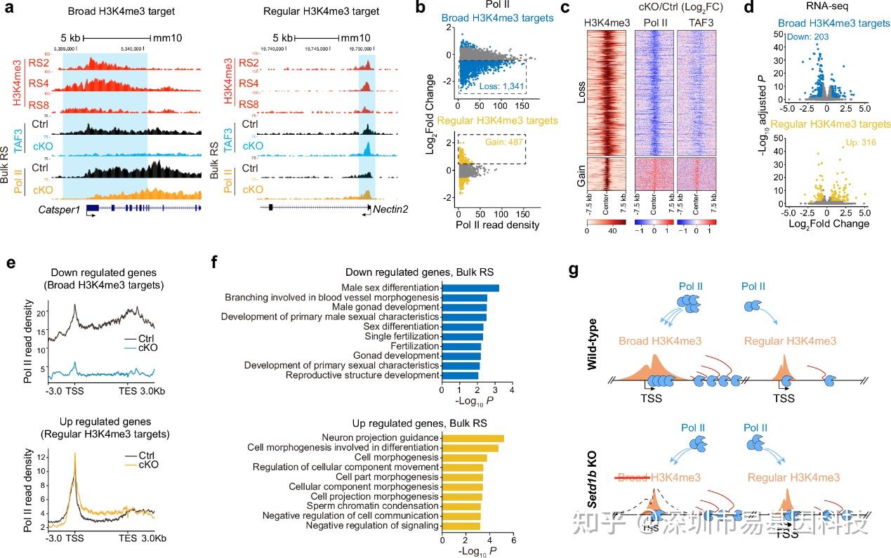
(7)H3K4me3 与基因激活的相关性
SETD1B通过调控Pol II在broad H3K4me3域和常规H3K4me3域之间的分布来激活精子细胞发育所需的基因。在Setd1b基因敲除小鼠中,Pol II从broad H3K4me3域重定位到到常规H3K4me3域,导致相关基因表达下调。

图6:SETD1B缺失导致PolII重新分布和转录失调。
- UCSC基因组浏览器快照显示在不同阶段的RSs中H3K4me3的归一化ChIP-seq reads密度,以及野生型对照和Setd1b条件性敲除(cKO)的RS样本中TAF3和RNA聚合酶II的reads密度,覆盖了Catsper1(broad H3K4me3靶标)和Nectin2(常规H3K4me3靶标)基因位点。蓝色阴影突出broad H3K4me3(左图)和常规H3K4me3(右图)峰的区域。
- 在Setd1b耗尽后broad H3K4me3(上图)或常规H3K4me3(下图)标记基因的启动子区域RNA聚合酶II富集变化的MA图。
- 在1341个broad H3K4me3标记基因中PolII占据减少(loss)和487个常规H3K4me3标记基因中PolII占据增加(gain)的RNA聚合酶II和TAF3富集变化热图。左侧描绘了这些区域在野生型RSs中相应的H3K4me3富集模式。
- 在比较Setd1b cKO和对照组的RS样本时,broad H3K4me3标记基因(上图)和常规H3K4me3标记基因(下图)的差异基因表达火山图。
- 在比较Setd1b cKO和对照组的RS样本时,下调的broad H3K4me3标记基因和上调的常规H3K4me3标记基因的归一化ChIP-seq reads密度的Metagene分析图。
- 在比较Setd1b cKO和对照组小鼠的RS样本时,下调和上调基因的GO分析。
- SETD1B介导的broad H3K4me3通过促进PolII占据来调控基因表达的模型。
(8)SETD1B介导的broad H3K4me3域调控基因表达的阶段特异性时序。
Setd1b敲除导致“早期”基因延迟表达(如Atp1a4)、“晚期”基因提前激活(如Tnp1)。结果表明在Setd1b基因敲除小鼠中,阶段特异性基因的表达时序被打乱,导致精子细胞发育受损。

图7:SETD1B介导的broad H3K4me3确保阶段特异性基因的准确表达时序和精子细胞发育。
- 折线图描绘在对照组和Setd1b条件性敲除(cKO)小鼠的RS4、RS8和LS阶段被broad H3K4me3标记的代表性早期基因(左图)和晚期基因(右图)的时序表达。
- UCSC基因组浏览器快照显示野生型小鼠的不同精子细胞阶段的H3K4me3的归一化ChIP-seq reads密度,以及野生型对照和Setd1b cKO小鼠的RS4、RS8和LS阶段覆盖Radil(早期broad H3K4me3靶标)和Decr2(晚期常规H3K4me3靶标)基因位点的归一化RNA聚合酶II reads密度,
- 根据峰值表达时序对broad H3K4me3靶标基因进行分类:早期(RS2和RS4)与晚期(RS8和LS10)阶段(左图)。右图显示早期和晚期基因对应的H3K4me3 reads密度。
- 热图显示在RS4、RS8和LS10阶段,早期和晚期broad H3K4me3标记基因的RNA聚合酶II富集变化。
- 热图显示在RS4、RS8和LS10阶段,早期和晚期broad H3K4me3标记基因的基因表达变化。
- 多折线图显示在RS4、RS8和LS10阶段,早期和晚期broad H3K4me3标记基因的基因表达变化。
- SETD1B介导的broad H3K4me3在精子发生过程中调控阶段特异性时序基因表达模型。
- 8周龄对照组和Setd1b cKO小鼠的睾丸(上图)或附睾(下图)切片的H&E染色。
- 成年对照组和Setd1b cKO小鼠的附睾尾部精子的数量、总数和前向运动能力。
- 用荧光染料标记的花生凝集素(PNA,红色)对顶体进行染色,用MitoTrackerGreenFM(绿色)对线粒体进行染色,以及用DAPI(蓝色)对对照组和Setd1b cKO突变体的附睾尾部精子分别进行荧光染色(左图)。堆叠柱状图显示对照组和Setd1b cKO小鼠的精子正常或异常头部形态比例(右图)。
(9)SETD1B和宽广H3K4me3的破坏导致男性不育和精子发生异常
研究发现,RFX2能够结合SETD1B,并且在Rfx2基因敲除小鼠中,broad H3K4me3域显著减少。结果表明RFX2与SETD1B互作,共同构建精子细胞发育过程中的broad H3K4me3域。
此外,Setd1b基因敲除小鼠表现出精子形态异常、精子数量减少和运动能力下降,最终导致不育。表明SETD1B和broad H3K4me3的破坏导致男性不育和精子发生异常。
结论和启示
本研究通过系统的表观基因组分析,揭示了SETD1B在精子发生中的关键作用。研究结果强调了表观遗传调控在精子发生中的重要性,并为未来的研究提供了新的方向。特别是ChIP-seq技术在揭示组蛋白修饰时序变化和基因表达调控中的重要作用,为类似的研究提供了宝贵的经验和方法。
关于易基因染色质免疫共沉淀测序 (ChIP-seq)
染色质免疫共沉淀(Chromatin Immunoprecipitation,ChIP),是研究体内蛋白质与DNA相互作用的经典方法。将ChIP与高通量测序技术相结合的ChIP-Seq技术,可在全基因组范围对特定蛋白的DNA结合位点进行高效而准确的筛选与鉴定,为研究的深入开展打下基础。
DNA与蛋白质的相互作用与基因的转录、染色质的空间构型和构象密切相关。运用组蛋白特定修饰的特异性抗体或DNA结合蛋白或转录因子特异性抗体富集与其结合的DNA片段,并进行纯化和文库构建,然后进行高通量测序,通过将获得的数据与参考基因组精确比对,研究人员可获得全基因组范围内某种修饰类型的特定组蛋白或转录因子与基因组DNA序列之间的关系,也可对多个样品进行差异比较。
应用方向:
ChIP 用来在空间上和时间上不同蛋白沿基因或基因组定位
- 转录因子和辅因子结合作用
- 复制因子和 DNA 修复蛋白
- 组蛋白修饰和变异组蛋白
技术优势:
- 物种范围广:细胞、动物组织、植物组织、细菌微生物多物种富集经验;
- 微量建库:只需5ng以上免疫沉淀后的DNA,即可展开测序分析;
- 方案灵活:根据不同的项目需求,选择不同的组蛋白修饰特异性抗体。
技术路线:

参考文献:
Lin Z, Rong B, Lyu R, Zheng Y, Chen Y, Yan J, Wu M, Gao X, Tang F, Lan F, Tong MH. SETD1B-mediated broad H3K4me3 controls proper temporal patterns of gene expression critical for spermatid development. Cell Res. 2025 Mar 4. doi: 10.1038/s41422-025-01080-0.
相关阅读:
1.项目集锦 | 易基因近期染色质免疫共沉淀测序(ChIP-seq)研究成果
2.项目文章 | NAR:ChIP-seq等揭示蛋白质酰基化与c-di-GMP协同调控放线菌发育与抗生素合成机制
3. 项目文章|Plant Physiol:郑州果树所王力荣团队ChIP-seq等揭示桃树需冷量和芽休眠调控的关键基因
4.项目文章|Cell Rep:RRBS揭示MOF对UHRF1乙酰化修饰是DNA甲基化维持的关键调控机制
5.项目文章 | RRBS揭示基于DNA甲基化驱动基因的肾透明细胞癌预后模型的鉴定和验证
6.项目文章:泪腺RRBS+RNA-seq揭示Sjögren综合征相关干眼症的潜在基因
7.Cell Rep:华农任文凯团队利用ChIP-seq及多组学解析过敏性疾病的关键调控机制