易基因:安医大陈飞虎团队揭示METTL3介导m6A甲基化在炎症性疾病发病机制中的表观调控作用:IJBM|项目文章

大家好,这里是专注表观组学十余年,领跑多组学科研服务的易基因。

近日,安徽医科大学徐亚运、柳文强为共同第一作者,陈飞虎教授为唯一通讯作者,在《INT J BIOL MACROMOL》(简称IJBM)期刊发表题为“METTL3 increases ferroptosis resistance to facilitate the tumor-like features of rheumatoid arthritis synovial fibroblasts through enhancing SLC7A11 mRNA stability in an m6A-IGF2BP2-dependent manner”的科研成果。研究聚焦于类风湿关节炎(Rheumatoid Arthritis, RA)滑膜成纤维细胞(Synovial Fibroblasts, SFs)的肿瘤样特性(tumor-like characteristics),探讨了N6-甲基腺苷(N6-methyladenosine, m6A)修饰在RA发病机制中的作用,特别是METTL3通过m6A修饰增强SLC7A11 mRNA稳定性,进而影响RA滑膜成纤维细胞的增殖、迁移和侵袭能力的分子机制。易基因科技为本研究提供的MeRIP-seq和RNA-seq技术服务支撑,助力揭示m6A修饰在RA中的重要作用。

标题:METTL3 increases ferroptosis resistance to facilitate the tumor-like features of rheumatoid arthritis synovial fibroblasts through enhancing SLC7A11 mRNA stability in an m6A-IGF2BP2-dependent manner(METTL3通过m6A-IGF2BP2依赖性方式增强SLC7A11 mRNA稳定性,提高铁死亡抗性,从而促进类风湿关节炎滑膜成纤维细胞的肿瘤样特性)

发表时间:2025年7月5日

发表期刊:INT J BIOL MACROMOL

影响因子:IF8.5/Q2

技术平台:MeRIP-seq、RNA-seq(易基因金牌技术)

DOI:10.1016/j.ijbiomac.2025.145698

激活的类风湿关节炎滑膜成纤维细胞(RASFs)表现出肿瘤样特性,在类风湿关节炎(RA)的关节破坏中起着重要作用。m6A作为mRNA上的重要修饰,参与多种生物过程,然而其在RA发病机制中的具体作用尚未完全明确。本研究旨在探讨m6A甲基化对RASFs增殖、迁移和侵袭的作用及其潜在机制。研究结果揭示RA患者滑膜和滑膜成纤维细胞中METTL3表达上调。敲低METTL3可减少RASFs增殖、迁移和侵袭。具体而言,METTL3介导SLC7A11 mRNA的m6A修饰,通过与胰岛素样生长因子2 mRNA结合蛋白2(IGF2BP2)互作以增强其稳定性。此外,METTL3敲低加速RASFs中erastin诱导的铁死亡,并进一步抑制RASFs肿瘤样特性。通过在胶原诱导性关节炎(Collagen-Induced Arthritis, CIA)小鼠模型的关节内注射携带shMETTL3的慢病毒实验显示出关节炎严重程度减轻和抑制滑膜成纤维细胞侵袭行为。总之,本研究结果表明,METTL3介导的m6A修饰在RA滑膜增生和侵袭的发病机制中起着关键作用。靶向METTL3治疗干预可能为RA的治疗提供一种新方法。

示意图:METTL3介导的SLC7A11 m6A修饰参与RASFs增殖、迁移和侵袭

研究方法

  • 患者和组织样本:研究纳入RA患者,以及因关节创伤接受手术的对照组患者。从患者中获取滑膜组织样本,分离出滑膜成纤维细胞(SFs)。
  • 细胞转染:使用siRNA技术敲低METTL3、IGF2BP1、IGF2BP2、IGF2BP3等基因并进行转染。
  • m6A修饰检测:通过MeRIP-qPCR技术定量分析检测m6A修饰水平。
  • RNA测序(RNA-seq)和m6A测序(MeRIP-seq):对METTL3敲低和对照组的RASFs进行RNA-seq和MeRIP-seq,分析m6A修饰的基因表达差异。
  • 动物实验:在胶原诱导性关节炎(CIA)小鼠模型中,通过关节内注射携带METTL3 shRNA的腺相关病毒(AAV9)载体,评估METTL3敲低对关节炎严重程度的影响。

结果图形

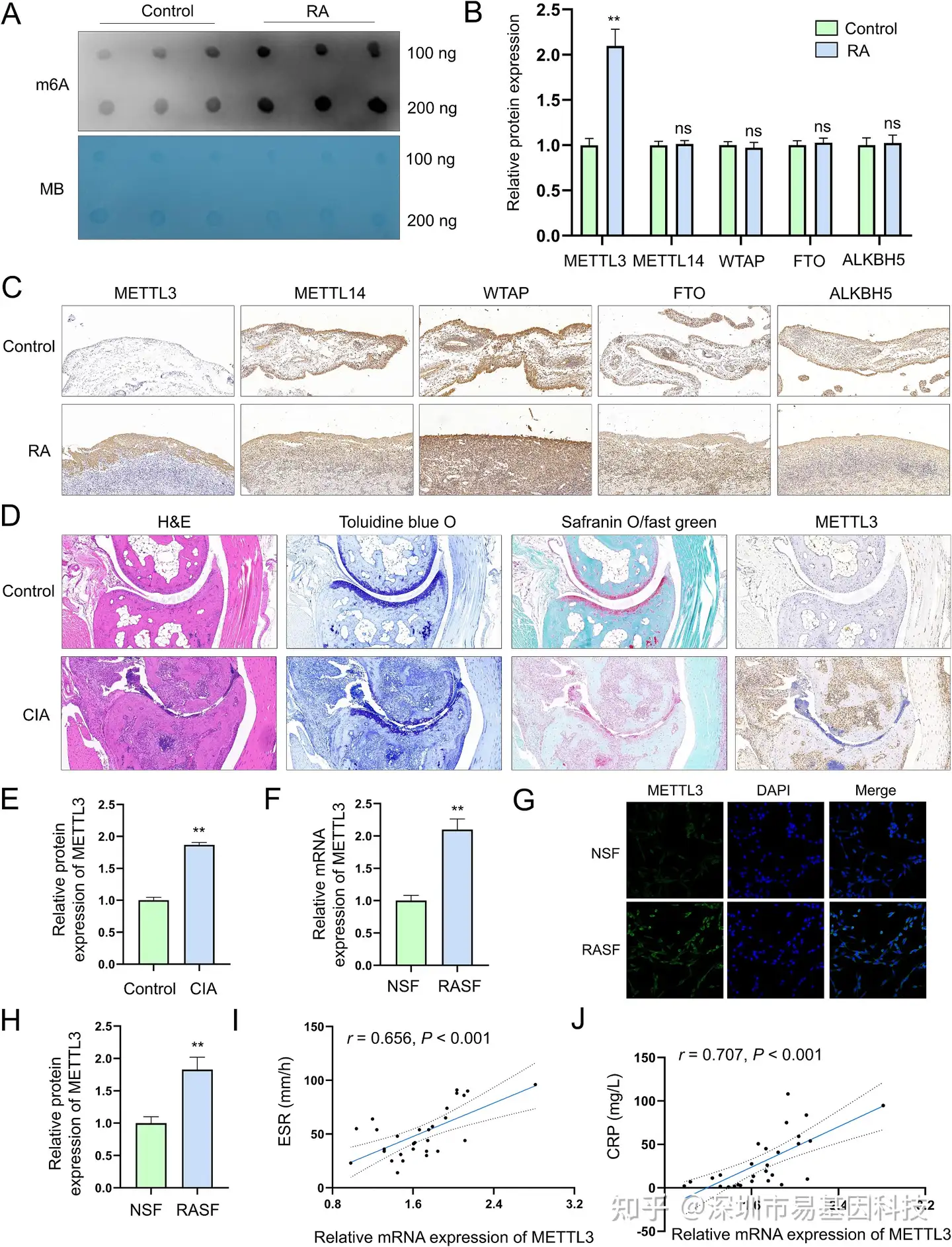
(1)RA患者滑膜和滑膜成纤维细胞中m6A水平及m6A修饰相关蛋白的表达

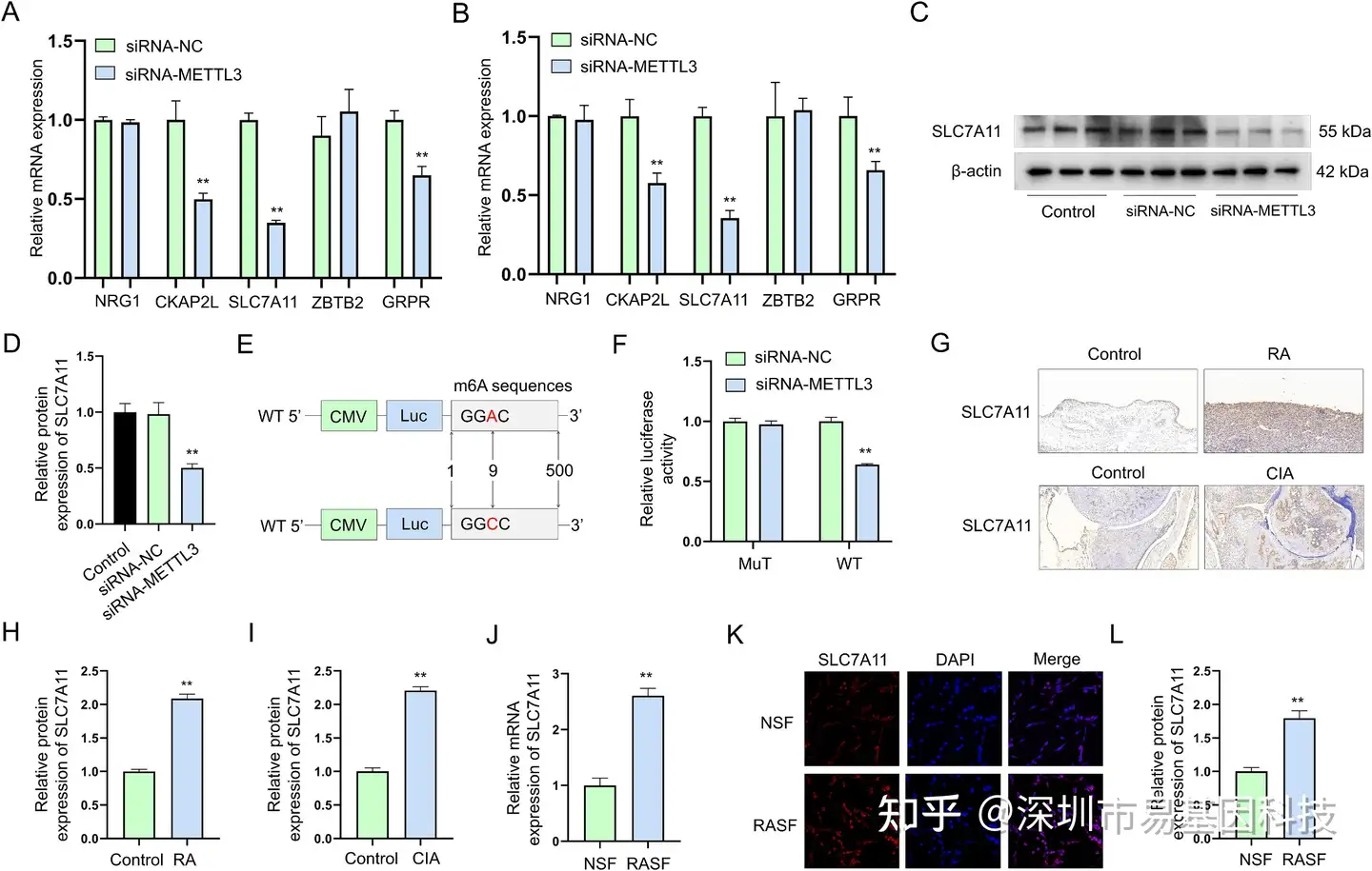
在RA患者的滑膜组织中,m6A修饰水平显著高于对照组(图1A)。与关节创伤患者相比,RA患者的滑膜中METTL3蛋白水平显著升高(图1B-C)。在胶原诱导性关节炎(CIA)小鼠模型中,研究人员也观察到滑膜组织中METTL3蛋白水平的上调(图1D-E)。

为全面了解METTL3在RA中的作用,研究人员还比较了RA患者滑膜成纤维细胞(RASFs)和正常滑膜成纤维细胞(NSFs)中METTL3的表达水平。结果显示,无论是mRNA水平还是蛋白水平,METTL3在RASFs中的表达均显著高于NSFs(图1F-H)。此外,RA患者的滑膜中METTL3蛋白水平与红细胞沉降率(ESR)和C反应蛋白(CRP)水平呈正相关(图1I-J)。这些结果表明,METTL3在RA的发病机制中可能存在关键作用。

图1:RA患者滑膜和SFs中METTL3表达增加。

  1. 采用点杂交实验检测RA患者和关节创伤患者滑膜中m6A的水平。

(B-C) 通过免疫组化分析RA患者和健康对照者FLSs中m6A甲基化相关酶的表达。

(D-E) 通过免疫组化分析CIA小鼠和对照小鼠滑膜中METTL3的表达。

(F-H) 通过(F)RT-qPCR和(G和H)免疫荧光分析RASF和NSF中METTL3的表达。

  1. 分析RA患者滑膜中METTL3与ESR的相关性。

(J) 分析RA患者滑膜中METTL3与CRP的相关性。

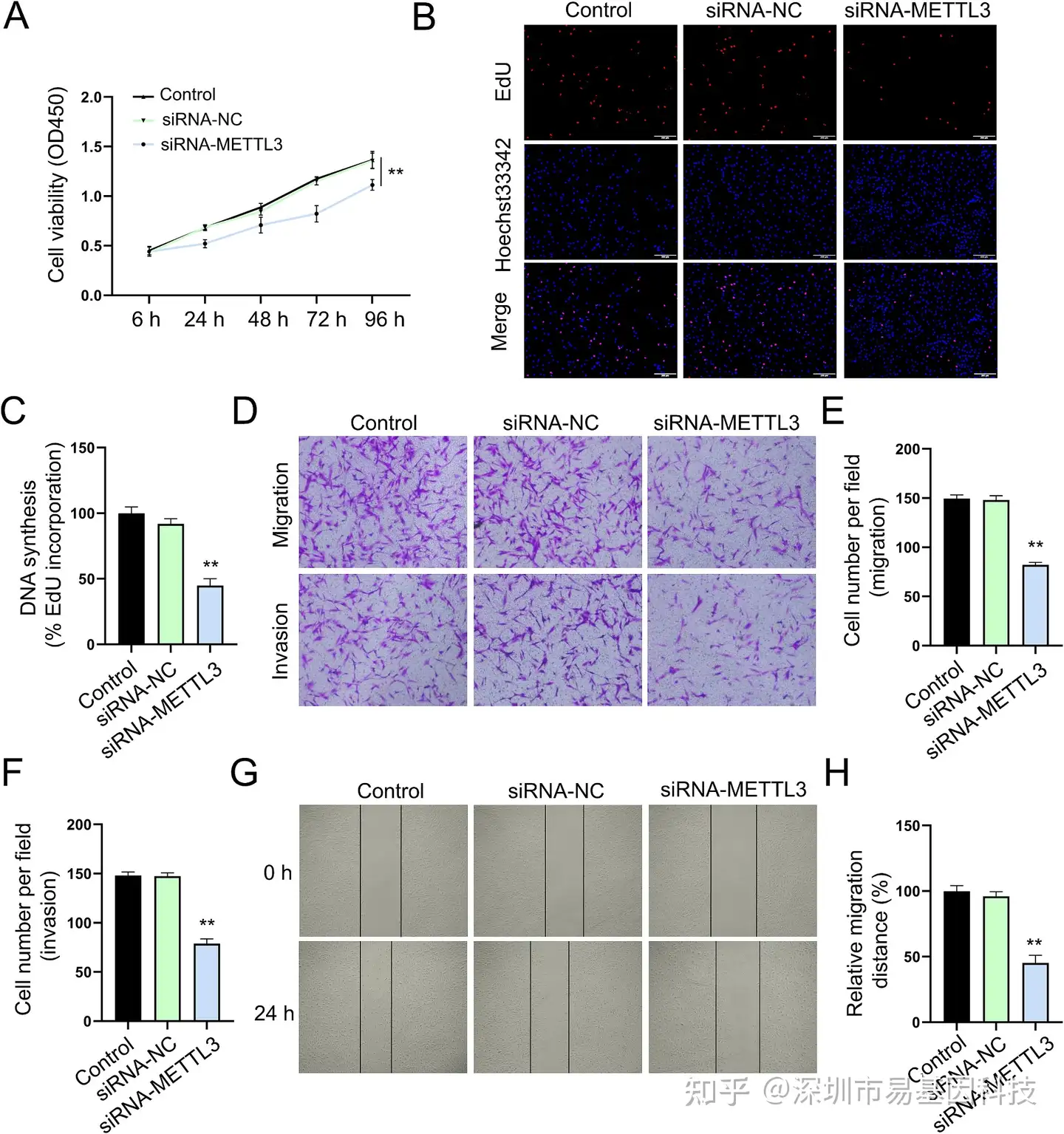
(2)METTL3敲低抑制RASFs的增殖、迁移和侵袭

通过siRNA技术敲低METTL3后,RASFs的增殖能力显著降低,如CCK-8和EdU实验所示(图2A-C)。此外,METTL3敲低还抑制RASFs的迁移和侵袭能力,通过Transwell实验和创伤愈合实验进一步验证(图2D-H)。这些结果表明,METTL3在RASFs的肿瘤样特性中发挥重要作用。

图2:METTL3敲低抑制RASFs的增殖、迁移和侵袭。

(A-C)CCK-8和EdU实验结果,显示METTL3敲低对RASFs增殖的作用。

(D-F)Transwell实验结果,显示METTL3敲低对RASFs迁移和侵袭的作用。

(G-H)伤口愈合实验结果,显示METTL3敲低对RASFs迁移能力的作用。

(3)SLC7A11是METTL3在RASFs中的m6A修饰靶点

通过m6A测序(m6A-seq)和RNA测序(RNA-seq)技术,研究人员对METTL3敲低的RASFs进行了全面的多组学分析。分析结果揭示,METTL3敲低的RASFs中SLC7A11 mRNA的m6A修饰显著减少(图3B)。SLC7A11蛋白水平在METTL3敲低后也显著降低(图3C-D)。此外,通过双荧光素酶报告基因实验验证了METTL3对SLC7A11 mRNA的m6A修饰作用(图3E-F)。这些结果表明,METTL3通过m6A修饰调控SLC7A11 mRNA的稳定性。

附图3:m6A-seq(MeRIP-seq)和RNA-seq鉴定METTL3的下游靶点。

(A)差异表达基因的火山图。

(B)差异m6A修饰位点的火山图。

(C)m6A水平和mRNA表达水平显著变化的基因分布。

图3:METTL3介导SLC7A11 mRNA的m6A修饰,增强其表达。

  1. 通过RT-qPCR分析METTL3缺失的RASFs与siRNA-NC细胞相比NRG1、CKAP2L、SLC7A11、ZBTB2和GRPR的表达。
  2. 通过MeRIP-qPCR检测METTL3缺失的RASFs与siRNA-NC细胞相比NRG1、CKAP2L、SLC7A11、ZBTB2和GRPR的m6A修饰。

(C-D) METTL3敲低后RASFs中SLC7A11蛋白的表达。

(E-F) 通过双荧光素酶报告基因实验验证SLC7A11和METTL3的互作。

(G-I) 通过免疫组化评估RA患者和CIA小鼠滑膜中METTL3的表达。

(J) 通过RT-qPCR评估RASF和NSF中METTL3的mRNA表达。

(K-L) 通过免疫荧光评估RASF和NSF中METTL3的蛋白表达。

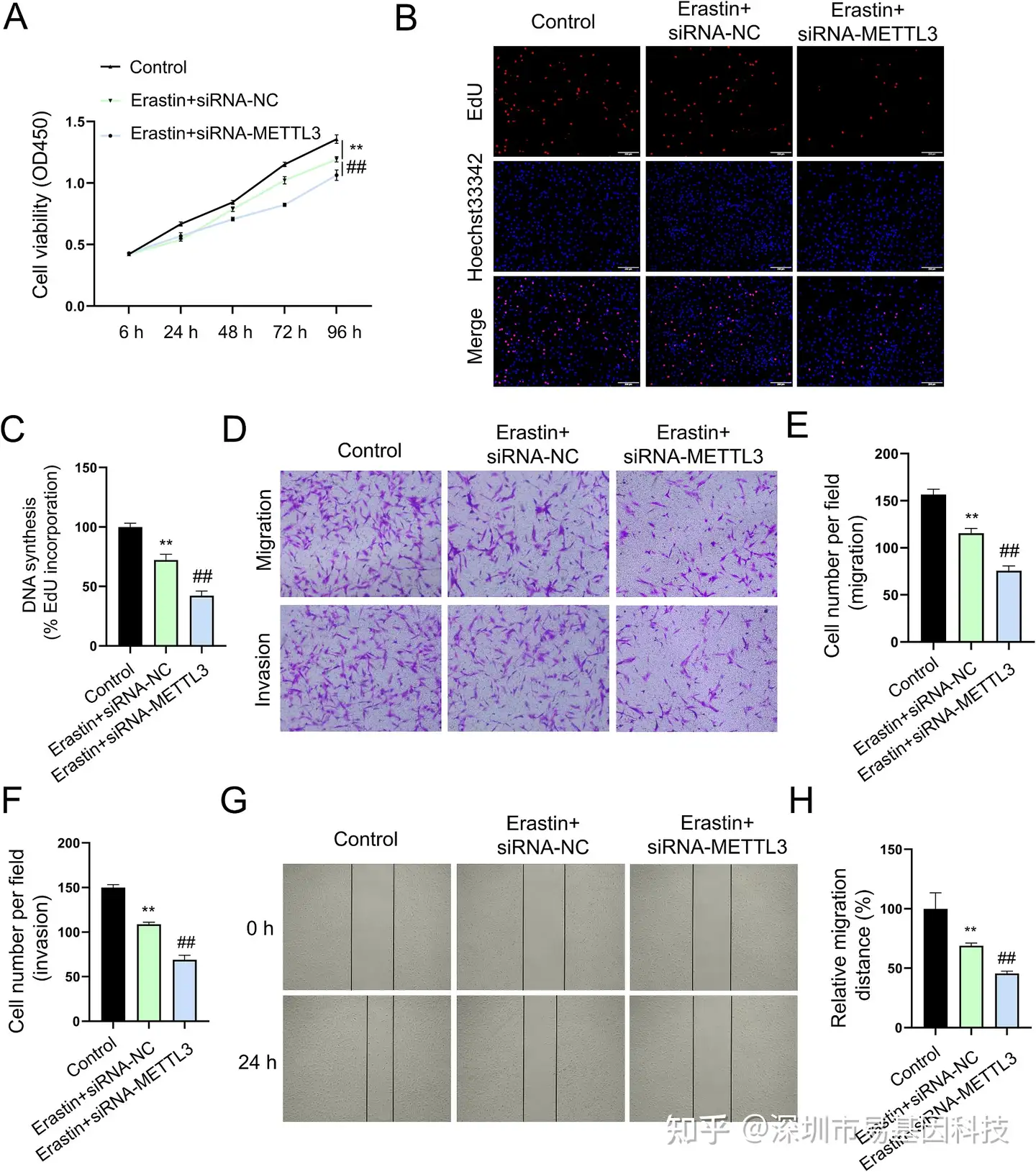
(4)METTL3敲低加速erastin诱导的铁死亡并进一步抑制RASFs的肿瘤样特性

在RASFs中,METTL3敲低加速了erastin诱导的铁死亡,表现为线粒体膜电位降低、GSH水平下降、MDA水平升高以及ROS水平增加(图4A-E)。此外,METTL3敲低进一步抑制erastin处理的RASFs肿瘤样特性,如增殖、迁移和侵袭能力的降低(图5A-H)。这些结果表明,METTL3通过调控铁死亡促进RASFs的肿瘤样特性。

图4:METTL3敲低加速RASFs中erastin诱导的铁死亡。

  1. 采用JC-1染色检测线粒体膜电位。
  2. 通过透射电子显微镜观察线粒体形态。
  3. 利用DCFH-DA探针检测细胞内ROS释放。
  4. 检测GSH水平。
  5. 检测MDA水平。

图5:METTL3敲低抑制经erastin处理的RASFs肿瘤样特性。

  1. 通过CCK-8实验监测RASFs的生长曲线。

(B-C) 利用EdU染色检测RASFs的增殖情况。

(D-F) 采用Transwell实验检测RASFs的趋化迁移和侵袭能力。

(G-H) 通过创伤愈合实验分析RASFs的迁移能力。

(5)鉴定出SLC7A11 mRNA上m6A修饰的reader蛋白IGF2BP2,其介导稳定性和表达增加

通过RNA免疫沉淀(RIP)实验,发现IGF2BP2能与SLC7A11 mRNA结合,并且这种结合依赖于m6A修饰(图6C-F)。IGF2BP2的过表达部分抵消了METTL3敲低对erastin诱导的铁死亡作用(图7E-H)。这些结果表明,IGF2BP2通过介导SLC7A11 mRNA上的m6A修饰,增强了其稳定性和表达。

图6:IGF2BP2识别SLC7A11 mRNA的m6A修饰并增强其稳定性和表达。

  1. 经ActD(5μg/ml)处理后,RT-qPCR在指定时间点检测有或没有METTL3缺失的RASFs中SLC7A11 mRNA衰变率。
  2. 通过RT-qPCR检测IGF2BPs敲低对SLC7A11 mRNA表达的影响。
  3. RIP-qPCR结果显示了SLC7A11与RASFs中的IGF2BPs的关联。
  4. 经ActD(5μg/ml)处理后,RT-qPCR在指定时间点检测有或没有IGF2BP2缺失的RASFs中SLC7A11 mRNA衰变率。
  5. 在有或没有IGF2BP2敲低的RASFs中,检测WT和Mutpmir-GLO质粒的荧光素酶活性。
  6. RIP分析揭示在DAA抑制SLC7A11的m6A甲基化后,SLC7A11与IGF2BP2的结合。

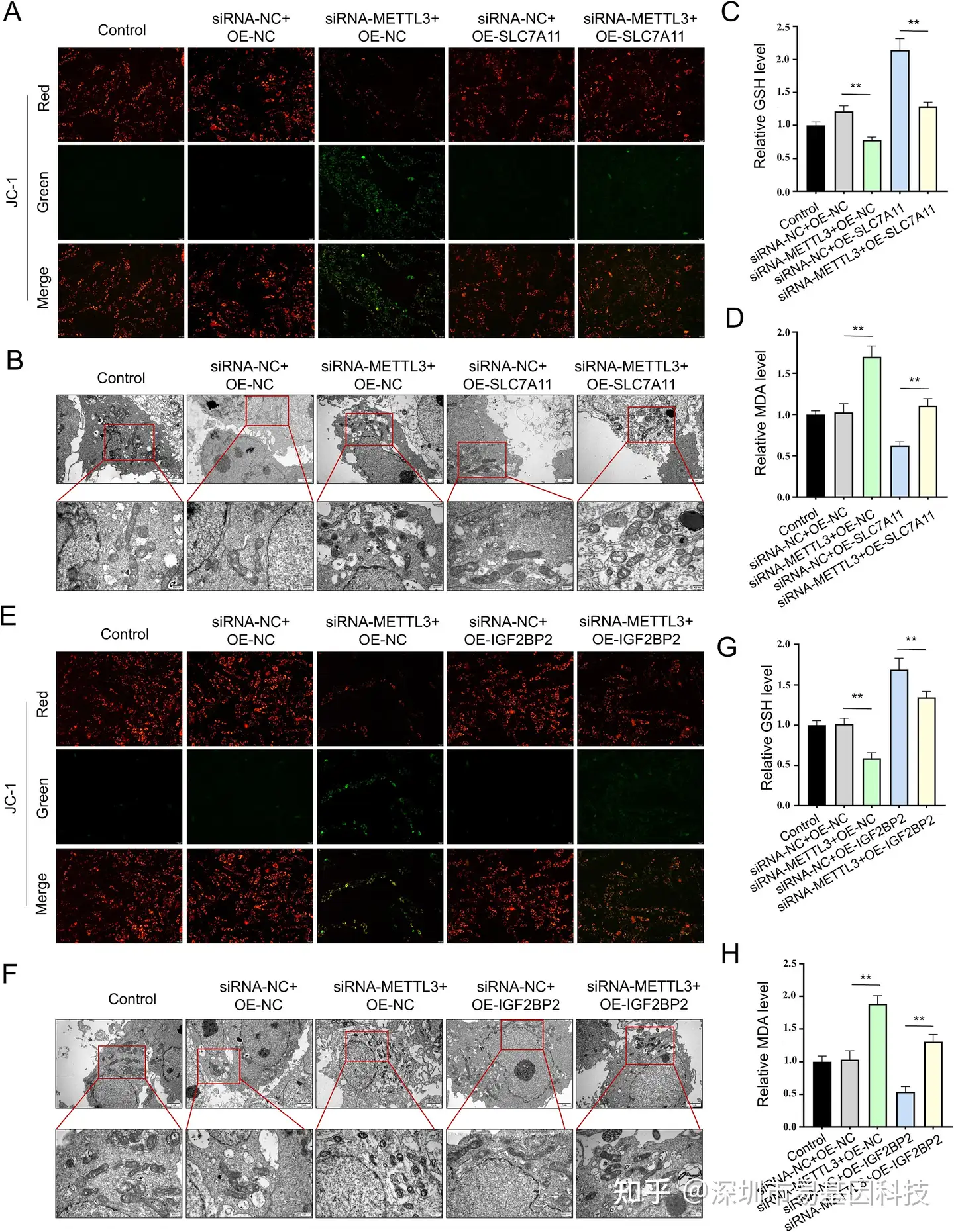
(6)SLC7A11或IGF2BP2过表达挽救了METTL3敲低促进的erastin诱导的铁死亡

SLC7A11或IGF2BP2过表达部分抵消了METTL3敲低对erastin诱导的铁死亡的影响,表现为线粒体膜电位和GSH水平的增加,以及MDA水平的降低(图7A-D)。这些结果进一步证实了SLC7A11和IGF2BP2在METTL3调控铁死亡中的重要作用。

图7:SLC7A11或IGF2BP2过表达挽救了由METTL3敲低促进的erastin诱导的铁死亡。

  1. SLC7A11过表达对线粒体膜电位的影响。
  2. SLC7A11过表达对线粒体形态的影响。
  3. SLC7A11过表达对GSH水平的影响。
  4. SLC7A11过表达对MDA水平的影响。
  5. IGF2BP2过表达对线粒体膜电位的影响。
  6. IGF2BP2过表达对线粒体形态的影响。
  7. IGF2BP2过表达对GSH水平的影响。
  8. IGF2BP2过表达对MDA水平的影响。

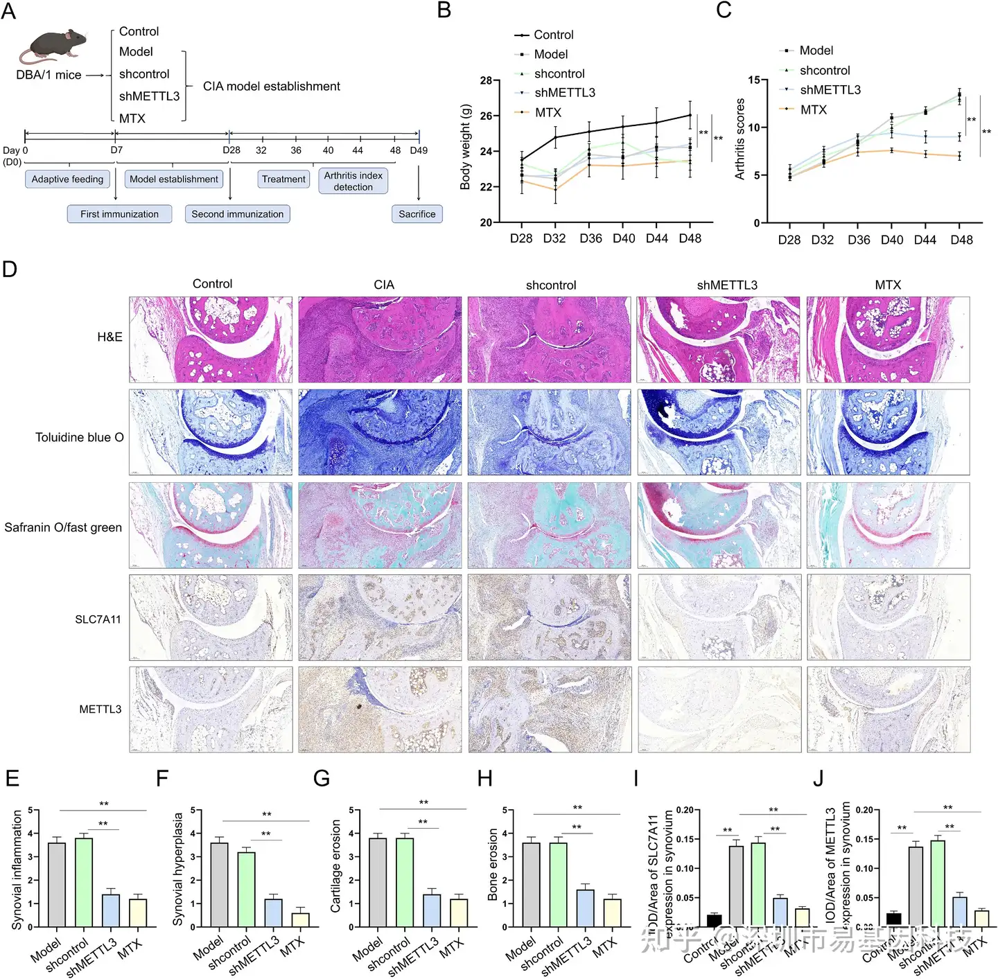
(7)局部敲低METTL3减轻RA模型中的关节炎严重程度

在CIA小鼠模型中,通过关节内注射携带METTL3 shRNA的AAV9载体,显著减轻了关节炎症状,包括关节肿胀、滑膜增生和软骨侵蚀(图8B-J)。这些结果表明,METTL3的局部敲低是一种潜在的RA治疗策略。

图8:关节内注射METTL3 shRNA对CIA大鼠关节炎严重程度的影响。

  1. CIA模型的诱导和干预示意图。
  2. sh-METTL3对CIA小鼠体重的影响。
  3. sh-METTL3对CIA小鼠多关节炎指数的影响。
  4. 关节的H&E染色、甲苯胺蓝染色(toluidine blue)、番红O-固绿染色以及SLC7A11和METTL3免疫组化代表性图像。
  5. 对滑膜炎症的组织形态学分析的定量分析。
  6. 对滑膜增生的组织形态学分析的定量分析。
  7. 对软骨侵蚀的组织形态学分析的定量分析。
  8. 对骨侵蚀的组织形态学分析的定量分析。
  9. 对滑膜中SLC7A11表达的免疫组化定量分析。
  10. 对滑膜中METTL3表达的免疫组化定量分析。

结论和启示

本研究通过m6A-seq和RNA-seq技术,揭示了METTL3通过m6A修饰调控SLC7A11 mRNA稳定性,进而影响RASFs的肿瘤样特性和铁死亡的分子机制。这些发现为RA的治疗提供了新的靶点,特别是通过靶向METTL3或其下游靶点SLC7A11和IGF2BP2,可能成为治疗RA的新策略。此外,本研究还强调了m6A修饰在自身免疫性疾病中的重要作用,为未来类似研究提供了新的思路和方法。

MeRIP-seq在本研究中的重要作用

本研究MeRIP-seq技术不仅帮助确定了SLC7A11 mRNA上的m6A修饰位点,还揭示了METTL3对SLC7A11 mRNA稳定性的调控机制。这一发现为理解RA的发病机制提供了新的视角,并为开发新的治疗策略提供了潜在的靶点。未来类似的研究可以利用MeRIP-seq技术深入探索m6A修饰在其他疾病中的作用,特别是在自身免疫性疾病和癌症中。

关于易基因RNA m6A甲基化测序(MeRIP-seq)技术

易基因MeRIP-seq技术利用m6A特异性抗体富集发生m6A修饰的RNA片段(包括mRNA、lncRNA等rRNA去除所有RNA),结合高通量测序,可以对RNA上的m6A修饰进行定位与定量,总RNA起始量可降低至10μg,最低仅需1μg总RNA。广泛应用于组织发育、干细胞自我更新和分化、热休克或DNA损伤应答、癌症发生与发展、药物应答等研究领域;可应用于动物、植物、细胞及组织的m6A检测。

大样本量m6A-QTL性状关联分析,传统MeRIP单个样品价格高,通常难以承担。易基因开发建立MeRIP-seq2技术,显著提成IP平行性,实现不同样本间相对定量,降低检测成本。

易基因提供适用于不同科研需求的MeRIP技术:

  • m6A甲基化-常量mRNA 甲基化测序(MeRIP-seq)
  • m6A甲基化-常量mRNA +lncRNA甲基化测序(lnc-MeRIP-seq)
  • m6A甲基化-微量mRNA +lncRNA甲基化测序(Micro-lnc-MeRIP-seq)
  • 高通量m6A甲基化-常量mRNA甲基化测序(MeRIP-seq2)

技术优势:

  • 起始量低:样本起始量可降低至10-20μg,最低仅需1μg总RNA;
  • 转录组范围内:可以同时检测mRNA和lncRNA;
  • 样本要求:可用于动物、植物、细胞及组织的m6A检测;
  • 重复性高:IP富集重复性高,最大化降低抗体富集偏差;
  • 应用范围广:广泛应用于组织发育、干细胞自我更新和分化、热休克或DNA损伤应答、癌症的发生与发展、药物应答等研究领域。

研究方向:

m6A甲基化目前主要运用在分子机制的理论性研究

  • 疾病发生发展:肿瘤、代谢疾病(如肥胖/糖尿病)、神经和精神疾病(如阿尔兹海默症/抑郁症)、炎症…
  • 发育和分化:早期胚胎发育、个体/组织/器官生长发育、干细胞分化与命运决定、衰老
  • 环境暴露与响应:污染、抗逆、生活方式

关于m6A甲基化研究思路

(1)整体把握m6A甲基化图谱特征:m6A peak数量变化、m6A修饰基因数量变化、单个基因m6A peak数量分析、m6A peak在基因元件上的分布、m6A peak的motif分析、m6A peak修饰基因的功能分析

(2)筛选具体差异m6A peak和基因:差异m6A peak鉴定、非时序数据的分析策略、时序数据的分析策略、差异m6A修饰基因的功能分析、差异m6A修饰基因的PPI分析、候选基因的m6A修饰可视化展示

(3)m6A甲基化组学&转录组学关联分析:Meta genes整体关联、DMG-DEG对应关联、m6A修饰目标基因的筛选策略

(4)进一步验证或后期试验

参考文献:

Xu Y, Liu W, Zai Z, Qian X, Hu W, Peng X, Chen F. METTL3 increases ferroptosis resistance to facilitate the tumor-like features of rheumatoid arthritis synovial fibroblasts through enhancing SLC7A11 mRNA stability in an m6A-IGF2BP2-dependent manner. Int J Biol Macromol. 2025 Jul 5:145698. doi: 10.1016/j.ijbiomac.2025.145698.

相关阅读:

1、2024项目文章精选:DNA甲基化、RNA甲基化(m6A/m5C)、ChIP-seq、单细胞转录组、宏基因组|年终盘点

2、项目文章 | Adv Sci:NSUN2介导m5C修饰代谢重编程促进肿瘤进展 揭示治疗新选择

3、项目文章 | NAR:RCMS编辑系统在特定细胞RNA位点的靶向m5C甲基化和去甲基化研究

4、项目文章:MeRIP-seq+RNA-seq揭示不同品种猪肌肉发育的m6A RNA甲基化差异|育种研究

5、项目文章:MeRIP-seq+RNA-seq揭示家禽(鸡)脂肪沉积中的m6A RNA甲基化调控机制

6、项目文章 | MeRIP-seq揭示m6A修饰在肺动脉高压(PAH)发病机制中的潜在作用和新治疗靶点

7、项目文章|EP/IF7.3:陆军军医大学刘晋祎团队揭示PM2.5暴露通过m6A甲基化调控雄性生殖功能损伤机制

8、项目文章|Hepatology/IF15.8:复旦中山医院沈英皓利用ChIP-seq及多组学解析肝癌仑伐替尼耐药机制(国人佳作)

9、项目文章 | 90天见刊,易基因m6A RNA甲基化(MeRIP)+转录组组学研究

10、项目集锦 | 易基因近期m6A甲基化(MeRIP-seq)研究成果

11、技术推介|RNA m6A甲基化测序(MeRIP-seq)技术介绍

项目文章专题

posted @ 2025-09-09 13:35  深圳市易基因科技  阅读(98)  评论(0)    收藏  举报