易基因:中国科学家方磊/谷晓峰团队通过群体DNA甲基化多态性分析 揭示表观遗传育种在作物改良中的巨大潜力(国人佳作) :Cell Res/IF25.9

大家好,这里是专注表观组学十余年,领跑多组学科研服务的易基因。

近日,浙江大学农业与生物技术学院方磊教授和张天真教授、中国农业科学院生物技术研究所谷晓峰研究员、阿里巴巴达摩院(湖畔实验室)顾斐博士团队合作,通过对207份棉花材料开花后20天(DPA)纤维进行单碱基DNA甲基化测序(WGBS)、转录组测序(RNA-seq)和全基因组测序(WGS),利用GWAS、eQTL、EWAS、eQTM、深度学习模型DeepFDML等算法,将群体遗传学的经典框架扩展到表观遗传学领域。研究揭示了DNA甲基化多态性(SMPs)与基因表达和纤维性状的关联,并证明了DNA甲基化数据在作物育种中的重要应用价值。相关研究成果以“Population-wide DNA Methylation Polymorphisms at Single-nucleotide Resolution in 207 Cotton Accessions Reveal Epigenomic Contributions to Complex Traits”为题发表在国际学术期刊《Cell Research》。

标题:Population-wide DNA Methylation Polymorphisms at Single-nucleotide Resolution in 207 Cotton Accessions Reveal Epigenomic Contributions to Complex Traits(207份棉花的群体DNA甲基化多态性揭示了表观基因组对复杂性状的贡献)

发表时间:2024年10月17日

发表期刊:Cell Research

影响因子:IF 25.9/Q1

作者单位:浙江大学农业与生物技术学院

组学技术:WGBS、RNA-seq、WGS(易基因金牌技术)

分析算法: eQTL、eQTM、DeepFDML等

DOI: 10.1038/s41422-024-01027-x

DNA甲基化在作物发育中发挥多种调控作用,但自然作物群体甲基化多态性与遗传多态性、基因表达和表型变异之间的关系仍不清楚。本研究对207份棉花材料开花后20天(DPA)纤维的单碱基DNA甲基化组(methylomes)、转录组(transcriptomes)和基因组(genomes)进行了整合分析,并将群体遗传学的经典框架扩展到表观遗传学领域。研究共鉴定出超过2.87亿个单甲基化多态性(SMPs),这一数量是单核苷酸多态性(SNPs)的100倍。这些SMPs显著富集在基因内区域,而在转座元件中则相对缺失。关联分析进一步鉴定出总计5,426,782个顺式甲基化数量性状位点(cis-meQTLs)、5,078个顺式表达数量性状甲基化(cis-eQTMs)和9,157个表达数量性状位点(eQTLs)。其中36.39%的顺式eQTM基因与遗传变异无关,表明许多与基因表达变异相关的SMPs不依赖于SNPs。

在与产量和纤维品质性状相关的1,715个表观遗传位点中,仅有36个(2.10%)与全基因组关联研究(GWAS)位点一致。多组学调控网络的构建揭示了可能43个参与纤维发育的cis-eQTMs基因,这些基因无法仅靠GWAS分析鉴定。在这些基因中,通过基因编辑成功验证了编码CBL互作蛋白激酶10的基因在纤维长度调控中的作用。总之,本研究结果表明,DNA甲基化数据可以作为育种的额外资源,并为加强和加速作物改良进程提供机会。

研究方法

  • 植物材料:选取207份棉花材料,在开花后20天(20-DPA)时采集纤维样本,这一时期是纤维发育的关键阶段,特别是在次生细胞壁加厚过程中。
  • 组学测序:采集20-DPA纤维样本进行WGBS、RNA-seq和WGS。WGBS计算甲基化水平和SMPs注释。
  • eQTM分析:使用fastQTL软件进行eQTM分析,研究DNA甲基化变异与基因表达的关系。
  • cis-meQTLs分析:使用fastQTL软件进行cis-meQTLs分析,研究遗传变异与DNA甲基化的关系。
  • eQTLs分析:通过连锁不平衡(LD)分析减少meQTLs的冗余性,并将关联SNPs合并为一个meQTL。最终鉴定出的meQTLs进一步分类为cis-eQTLs和trans-eQTLs。
  • EWAS分析:鉴定与纤维性状相关的表观遗传位点。
  • 植物材料、载体构建与遗传转化:使用CRISPR-Cas9技术进行基因编辑,验证关键基因的功能。
  • 表型预测:使用G2Pdeep和GBLUP方法进行表型预测,评估模型性能。
  • 基于深度学习的功能性CG甲基化位点预测:开发DeepFDML模型,基于DNA序列预测功能性CG甲基化位点。

结果图形

(1)DNA甲基化变异图谱的构建与表征

研究人员对207份核心种质陆地棉群体(CUCP1)的20天开花后(20-DPA)的纤维进行了全基因组亚硫酸盐测序(WGBS)和转录组测序(RNA-seq),以构建单碱基DNA甲基化变异图谱。所有样本的甲基化组数据均比对到棉花参考基因组TM-1 v2.1,平均比对率为74.90%±3.55%。每个测序的甲基化组平均覆盖深度>15X。经过严格的数据处理和质控,研究人员在CG、CHG和CHH三种甲基化背景下分别定量了62.32M、66.06M和4.3301M甲基化胞嘧啶。

棉花基因组的DNA甲基化水平较高,尤其是在异染色质区域。全基因组范围内,CG、CHG和CHH位点的DNA甲基化水平分别为72%、55%和11%。研究还发现,DNA甲基化变异在基因内区域显著富集,而在转座元件(TEs)中则相对缺失。此外,研究人员定义了单甲基化多态性(SMPs),并基于SMPs进行了系统发育分析,将207份材料分为四个分支。这些结果表明,DNA甲基化是棉花基因组中一个重要的变异来源,且在基因内区域具有较高的变异频率。

图1:自然群体中DNA甲基化变异的广泛模式。

a.多组学关联分析的工作流程。

b.不同材料间DNA甲基化多样性的基因组区域示例。

c.三维图展示不同材料的DNA甲基化多样性。

d.三种不同DNA甲基化背景之间的相关性。

e.条形图显示MAF大于0.5的SMP的数量和比例。

f.密度图展示CG、CHG、CHH-SMPs和SNPs的MAF分布。

g-h. 盒须图展示不同基因组特征中CG位点的SMP(g)和SNP(h)的MAF分布。

  1. 不同DNA甲基化背景之间的连锁不平衡(LD)衰减比较(垂直轴:LD水平;水平轴:成对距离)。

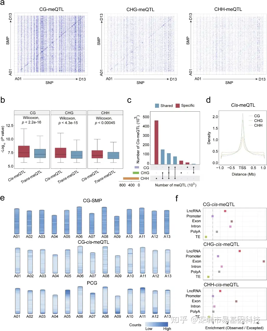
(2)基因富集区域的遗传变异对甲基化组的显著影响

研究人员进一步分析了遗传变异对DNA甲基化的作用。通过全基因组随机抽样,研究人员在CG、CHG和CHH三种甲基化背景下分别鉴定出119,685、37,831和24,683个甲基化数量性状位点(meQTLs)。其中,顺式meQTLs(cis-meQTLs)表现出更强的显著性。研究人员对所有SMPs进行了顺式meQTL分析,共鉴定出5,426,782个顺式meQTLs,包括940,794个CG-cis-meQTLs、883,280个CHG-cis-meQTLs和3,602,708个CHH-cis-meQTLs。这些顺式meQTLs在基因组中的分布不均匀,特别是在染色体末端密度较高。此外,顺式meQTLs在基因内区域显著富集,而在TEs中则显著缺失。这些结果表明,基因富集区域的遗传变异对DNA甲基化具有重要影响。

图2:三种DNA甲基化背景的遗传基础。

a.SMP及其相关SNPs的基因组分布。x轴表示显著SNPs的基因组位置,y轴表示相应SMPs的基因组位置。选择50,000个CG、CHG和CHH的SMP进行全基因组meQTL分析。

b.盒须图显示顺式(cis-)和反式(trans-)meQTL的-log10(P) 分布。显示中位数和四分位间距(IQR)。

c.UpsetR图展示不同DNA甲基化背景下共有顺式meQTLs比例。

d.DMR与显著SNP之间的距离。

e.顺式meQTL在全基因组范围内的分布。

f.顺式meQTL在不同基因组特征中的富集和缺失情况。

(3)SMPs在表达调控中的作用

研究人员进一步探讨了DNA甲基化与基因表达之间的关系。通过eQTM分析,研究人员共鉴定出5078个顺式eQTMs,涉及3505个蛋白编码基因(PCGs)和1573个长链非编码RNA(lncRNAs)。这些eQTM基因在长链脂肪酸代谢、毛状体分支和葡萄糖稳态等过程中富集,可能与纤维发育相关。此外,研究人员发现,CG甲基化在基因表达调控中起着更为重要的作用。在顺式eQTMs中,90%的eQTM基因与CG甲基化相关。这些结果表明,DNA甲基化在基因表达调控中具有重要作用,尤其是CG甲基化。

图3:受DNA甲基化调控的基因表达变异。

a.eQTL分析的工作流程。

b.在PCGs和lncRNAs中鉴定出的顺式eQTMs数量。

c.受DNA甲基化调控的PCGs和lncRNAs比例。

d.重叠和特定的顺式eQTM基因的UpsetR图。右侧:PCGs;左侧:lncRNAs。

e.靠前SMPs与相关转录起始位点的距离。左侧:PCGs;右侧:lncRNAs。

f.高置信度eSNP-表达关联散点图。每个点代表一个检测到的eQTL。

g.顺式和反式eQTLs数量的饼图。

h.eQTM和meQTL分析中鉴定出的eQTM基因表征。这些位点被分为三组。遗传和顺式表观遗传调控(类型I)、遗传和反式表观遗传调控(类型II)以及仅表观遗传调控(类型III)。

(4)表观基因组关联研究(EWAS)揭示了大量与农艺性状相关的优异表观等位基因

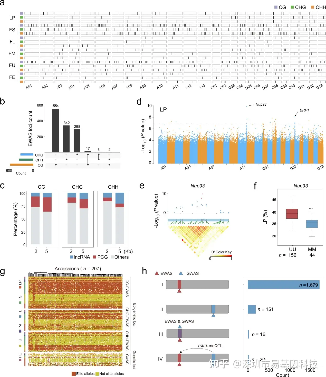
研究人员利用SMPs进行了表观基因组关联研究(EWAS),鉴定出1715个与纤维产量和品质性状相关的表观遗传位点。其中,1010个位点与产量相关性状相关,705个位点与纤维品质性状相关。这些表观遗传位点中,只有16个(0.93%)与GWAS位点重叠。例如,研究人员在A11染色体上发现了一个与衣分(lint percentage, LP)相关的表观遗传位点,该位点位于一个编码核孔复合体相互作用组分(Nup93)的基因启动子区域。不同表观等位基因对应的LP值存在显著差异。这些结果表明,DNA甲基化为农艺性状提供了额外的调控层,并且大多数表观遗传位点与遗传变异独立存在。

图4:EWAS位点分布及其对农艺性状的累积效应。

a.与农艺性状相关的EWAS位点分布。纤维产量性状包括衣分(LP);纤维品质:纤维长度(FL)、强度(FS)、伸长率(FE)、细度(FM)和均匀度(FU)。与每个性状相关的位点在染色体图上以黑色垂直线表示。

b.UpsetR图展示CG-EWAS、CHG-EWAS和CHH-EWAS之间的重叠。

c.与小于2-kb和5-kb区域内有侧翼基因的EWAS位点比例。

d.EWAS分析LP性状的曼哈顿图。红色箭头表示在A11染色体上的信号。

e.放大图显示靠前SMP代表A11染色体上LP的EWAS位点,且信号坐标位于同一甲基化不平衡块中。

f.不同表观等位基因的LP值,用于e中所示的位点。

g.根据CG-、CHG-和CHH-EWAS位点以及GWAS位点显示自然种群中单倍型分布的热图。优异等位基因用红色表示。每一列代表一个材料,每一行指基因组中的一个位点。

h.对在EWAS和GWAS中鉴定出的位点表征描述。这些位点被分为四组。仅表观遗传调控(类型I)、仅遗传调控(类型II)、遗传/顺式表观遗传调控(类型III)以及遗传/反式表观遗传调控(类型IV)。

(5)通过多组学关联分析鉴定纤维相关基因

研究人员通过整合GWAS、eQTL和EWAS结果,构建了纤维性状的基因调控网络。研究人员发现,51个GWAS位点与376个eQTL在同一个连锁不平衡(LD)块内共定位。基于LD块分析,研究人员构建了一个包含397个基因的基因调控网络。此外,研究人员还构建了一个基于EWAS和eQTM的表观遗传调控网络。通过比较这两个网络,研究人员发现它们之间只有四个共有基因。这些结果表明,纤维性状的调控机制非常复杂,涉及遗传和表观遗传的多重调控。

图5:与纤维发育相关的遗传和表观遗传调控网络。

a.功能性基因调控网络(GRN)构建的分析流程。分别进行eQTM和eQTL分析,以获得EWAS和GWAS位点中的因果位点。将同一连锁不平衡(LD)块内的位点合并为一个主要SNP,LD块内的eGenes被聚类成一个GRN。对EWAS位点也进行相同步骤。

b.调控棉花纤维性状的基因网络。右侧:通过整合GWAS和eQTL构建的遗传变异依赖网络;左侧:通过整合EWAS和eQTM构建的表观遗传调控网络。

c.通过共定位分析确定的候选基因热图。

d.不同表观等位基因中CIPK10的表达水平和LP值。

e.基因编辑(CRISPR敲除,CR-KO)对调控纤维性状的eQTM基因GhCIPK10的性能的图像。

f.两条CIPK10CR-KO品系的纤维长度。

(6)基于DNA序列使用DeepFDML预测功能性CG甲基化位点

研究人员开发了一个名为DeepFDML的深度学习模型,用于预测功能性CG甲基化位点。该模型基于2336个与基因表达变异相关的CG位点进行训练。研究人员使用one-hot encoding将每个CG位点的侧翼序列转换为模型input。通过五折交叉验证,该模型的准确率达到了0.65。研究人员进一步构建了一个更复杂的DeepFDML模型,该模型采用了预训练的Enformer模型作为其主干网络。该模型的接收者操作特征曲线(ROC)和精确召回曲线(PRC)分别达到了0.82和0.78,显著优于卷积模型。这些结果表明,基于DNA序列的深度学习模型可以有效预测功能性CG甲基化位点。

图6:用于功能性CG位点预测的卷积神经网络。

a.所提出的深度学习方法的流程示意图。它主要包括四个部分:input序列、主干网络、特征选择和output层。每个input是一个以CG位点为中心的8192bp的DNA序列,经过one-hot encoding处理。主干网络采用预训练的Enformer模型。在特征选择阶段,利用了中间八个位置的特征。output层是一个作为二元分类器的全连接层。

b.在整个数据集上测量的接收者操作特征(ROC)曲线。

c.在整个数据集上测量的精确率-召回率曲线(PRC)。

讨论和启示

本研究证明了DNA甲基化数据在作物育种中的重要应用价值。通过整合表观组(DNA甲基化)、转录组、基因组的多组学数据,研究人员不仅发现了大量与纤维性状相关的表观遗传位点,还通过基因编辑技术验证了关键基因的功能。这些发现为棉花育种提供了新的策略,有助于加速作物改良进程。

此外,研究人员开发的DeepFDML模型为预测功能性CG甲基化位点提供了一种新的方法,这将有助于未来在其他物种中进行类似的研究。本研究强调了DNA甲基化在基因表达调控和性状改良中的重要作用,为表观遗传学在作物改良中的应用提供了新的思路。

 

参考文献:

Zhao, T., Guan, X., Hu, Y. et al. Population-wide DNA methylation polymorphisms at single-nucleotide resolution in 207 cotton accessions reveal epigenomic contributions to complex traits. Cell Res 34, 859–872 (2024). Doi:10.1038/s41422-024-01027-x

 

相关阅读:

1. Cell|易基因微量DNA甲基化测序助力中国科学家成功构建胚胎干细胞嵌合体猴,登上《细胞》封面

2. Nature | 易基因DNA甲基化测序助力人多能干细胞向胚胎全能8细胞的人工诱导

3. 项目文章 | WGBS+RNA-seq揭示黄瓜作物的“源-库”关系受DNA甲基化调控

4. 项目文章 | WGBS等揭示SOX30甲基化在非梗阻性无精症中的表观遗传调控机制

5. 项目文章|WGBS+RNA-seq揭示PM2.5引起男性生殖障碍的DNA甲基化调控机制

6. 项目文章 | WGBS+RNA-seq揭示松材线虫JIII阶段形成过程中的DNA甲基化差异

7. 项目文章:微量DNA甲基化分析揭示MeCP2在卵子发生和卵巢衰老中的表观遗传调控

8. 项目文章 | 单细胞DNA甲基化与转录组分析揭示猪生发泡卵母细胞成熟的关键调控机制

9. 项目文章 | 植入前胚胎的全基因组DNA甲基化和转录组分析揭示水牛胚胎基因组激活进展

10. 项目文章:微量DNA甲基化分析揭示MeCP2在卵子发生和卵巢衰老中的表观遗传调控

11. 项目文章|微量WGBS+ACE-seq揭示卵巢早衰的人卵丘细胞DNA甲基化与羟甲基化表观基因组图谱

12. 项目文章:微量DNA甲基化分析揭示MeCP2在卵子发生和卵巢衰老中的表观遗传调控

13.项目文章|DNA甲基化与转录组联合分析助力揭示花青素生物合成调控柑橘果实品质的表观新机制

农业生态专题

posted @ 2025-09-04 13:27  深圳市易基因科技  阅读(78)  评论(0)    收藏  举报