易基因|Oxford Nanopore Technologies(ONT)全基因组甲基化测序服务
涵盖人类/大鼠/小鼠等哺乳动物、细菌、植物等全物种范围服务
大家好,这里是专注表观组学十余年,领跑多组学科研服务的易基因。
DNA甲基化作为表观遗传调控的核心机制,通过不改变DNA序列的方式影响基因功能,在发育、疾病等生命过程中发挥关键作用。Oxford Nanopore Technologies(ONT)推出的三代全基因组甲基化测序技术,基于纳米孔电信号实现单分子实时检测,无需化学处理即可同步解析5mC和6mA修饰。从R9到R10芯片的升级显著提升了技术性能,已成功应用于人类疾病诊断、作物表观育种和微生物-噬菌体互作研究等。该技术为揭示跨物种表观遗传调控网络提供了强大工具,推动精准医学和合成生物学发展。
ONT R10芯片技术核心原理与创新优势如下:
- 纳米孔电信号识别技术 DNA双链通过马达蛋白解旋后,单链以恒定速率通过R10纳米孔。R10芯片采用双读取头设计,可同时捕获同一碱基的两次电信号,显著提升甲基化位点的识别精度(单碱基分辨率达99.8%)。甲基化修饰(如5mC、6mA)会改变碱基空间构象,导致特征性电信号偏移,通过递归神经网络(RNN)算法实时解析信号差异,直接判定修饰位点。
- R10芯片的技术突破
- 准确性提升:R10芯片的测序一致性准确率>99.9%,在CpG位点甲基化检测中与Illumina BS-seq的相关系数达0.95(p<0.001),尤其在低甲基化区域(<20%)表现更优。
- 读长优化:支持平均读长>50 kb,可跨越高度重复序列(如着丝粒、转座子),解决传统短读长测序的组装缺口问题。
- 修饰兼容性:单次运行同步检测5mC、6mA、5hmC等12种表观修饰,无需亚硫酸盐处理或抗体富集,避免DNA降解。
ONT全基因组甲基化测序原理示意图
应用场景
疾病研究与诊断:研究疾病中基因甲基化模式及变化,探索疾病发生和发展的机制。
微生物学研究:研究细菌甲基化修饰,了解其在基因表达调控和病原性中的作用以及噬菌体与宿主相互作用。
进化与生态学研究:物种间甲基化比较,研究进化关系和生态适应性;分析微生物在不同环境条件下的甲基化变化,研究其适应机制。
法医学应用:利用甲基化模式的个体差异,进行个体识别和亲子鉴定。
农业与植物研究:研究作物在不同环境条件下的甲基化变化,指导作物改良育种或应急响应机制。
药物研发与毒理学:通过甲基化分析揭示与药物反应相关的基因和通路;研究药物和环境毒素对基因甲基化的影响,评估其毒性。
送样要求:
| 送样要求 | 项目周期 |
|---|---|
| 样本类型:细菌、菌泥、细胞、组织样品DNA需求量:不同样本需求不同,细菌样本≥2μg,人DNA样本总量≥8μg,细胞样本≥5×107,全血≥1 mL,新鲜或冻存组织样本≥500 mg;样品DNA纯度:OD260/280=1.8~2.0;样品DNA完整性:DNA无明显降解,需提供凝胶电泳检测胶图;其它注意事项:①最终DNA量以我们的检测结果为准;②若DNA总量超过样品要求,可要求保存样品。 | 30个工作日 |
不同DNA甲基化测序技术比较:

经典案例
人类研究:高精度甲基化检测验证
期刊:Genome Biology 影响因子:IF10.1 样本:人全血
Sigurpalsdottir等(2024)对7179例人全血样本进行ONT R10测序,并与Illumina EPIC芯片和WGBS结果进行比较。
关键发现:
- 灵敏度:ONT检测到98.3%的已知CpG位点,新增12%低甲基化区域(<5%)。
- 一致性:在肿瘤样本中,ONT与BS-seq的差异甲基化区域(DMR)重叠达89%,且可识别长片段一致性甲基化模式(如印记基因H19/IGF2)。

ONT纳米孔测序在高覆盖度样本中的CpG甲基化方面表现尤为出色
微生物学:噬菌体-宿主互作机制
期刊:PLoS Pathog 影响因子:IF5.5 样本:痤疮丙酸杆菌
Knödlseder等(2022)通过ONT R10测序揭示痤疮杆菌R-M系统IIIB的6mA修饰调控噬菌体感染特异性。
关键发现
- 动态追踪:长读长捕获噬菌体基因组AGCAGY基序的甲基化传播过程,证实表观遗传印迹机制。
- 应用潜力:指导工程化噬菌体靶向清除致病菌株,保留益生菌群。

ONT测序揭示C. acnes的R-M系统IIIB影响PAD20噬菌体感染特性并保护细菌免裂解
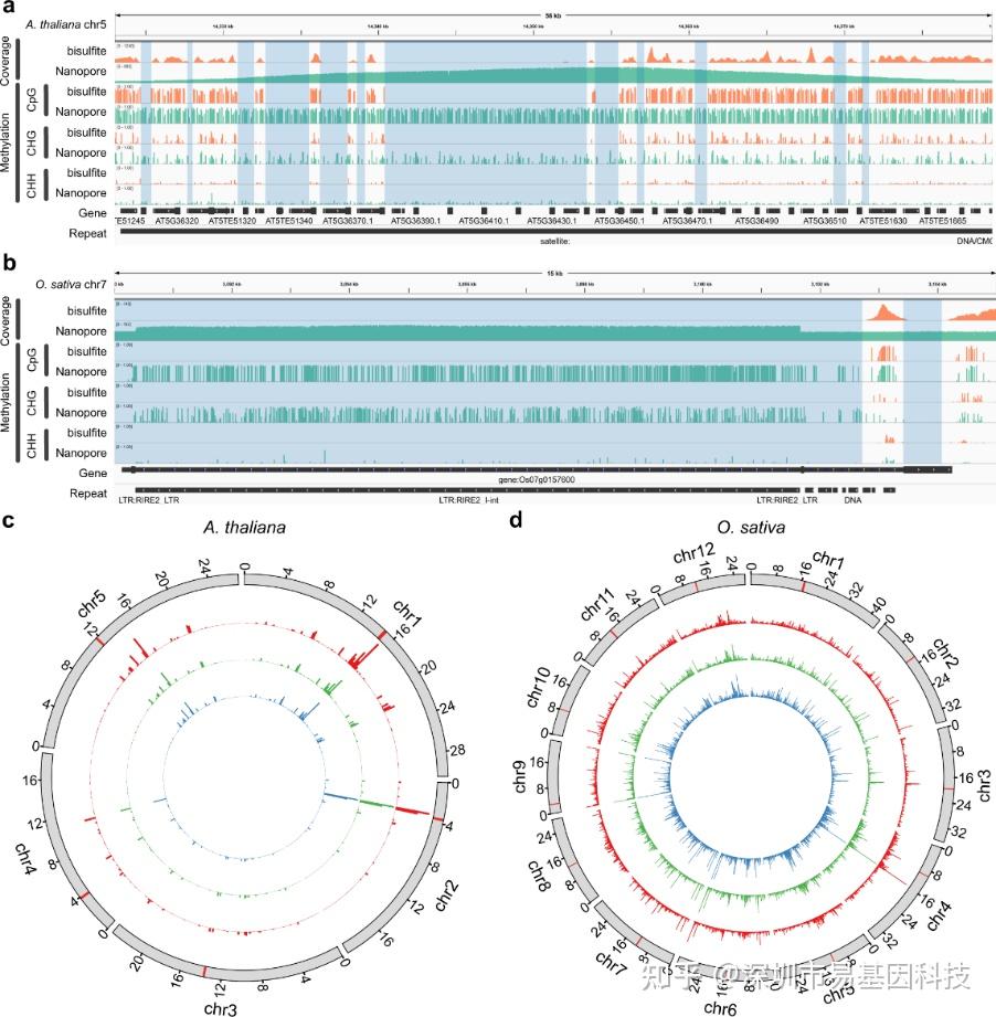
植物研究:深度学习赋能甲基化解析
期刊:Nature Communications 影响因子:IF14.7 样本:拟南芥、水稻
Ni等(2021)开发DeepSignal-plant工具,基于ONT数据实现拟南芥/水稻全基因组5mC检测。
关键发现:
- 覆盖度:ONT检测到BS-seq遗漏的32% CHH位点(主要位于转座子富集区)。
- 分辨率:Circos图谱显示ONT可解析端粒区域甲基化梯度,指导抗旱基因筛选。

ONT测序比BS测序检测到更多的甲基化位点
a-b. 基因组浏览器视图显示拟南芥(a)56 kb区域和水稻(b)15 kb区域的测序覆盖度和甲基化状态。蓝色阴影区域表示亚硫酸盐测序无法比对的缺口。
c-d. Circos图显示仅通过Nanopore测序在拟南芥(c)和水稻(d)基因组中检测到的胞嘧啶数量。从内到外圈层:CpG(蓝色)、CHG(绿色)、CHH(红色)。
参考文献:
- Gouil Q, Keniry A. Latest techniques to study DNA methylation. Essays Biochem. 2019 Dec 20;63(6):639-648.
- Sigurpalsdottir,et al. A comparison of methods for detecting DNA methylation from long-read sequencing of human genomes. Genome Biol 25, 69 (2024).
- Knödlseder N, et al. Engineering selectivity of Cutibacterium acnes phages by epigenetic imprinting. PLoS Pathog. 2022 Mar;18(3):e1010420.
- Ni, P., Huang, N., Nie, F. et al. Genome-wide detection of cytosine methylations in plant from Nanopore data using deep learning. Nat Commun 12, 5976 (2021).
相关阅读:
浙公网安备 33010602011771号