EP/IF7.3:陆军军医大学刘晋祎团队揭示PM2.5暴露通过m6A甲基化调控雄性生殖功能损伤机制

近日,陆军军医大学军事预防医学系王建康博士和张中豪博士为并列第一作者、刘晋祎教授为唯一通讯作者,在《Environmental Pollution》期刊上发表了题为“WTAP-mediated m6A modification of Hmgb2 contributes to spermatogenic damage induced by PM2.5 exposure”的研究论文。研究主要从m6A修饰角度揭示了PM2.5暴露对雄性生殖功能损伤的作用及其潜在机制。作者通过建立实时PM2.5暴露的小鼠模型和GC-2spd细胞系,发现PM2.5暴露会导致精子发生上皮损伤、精子运动能力下降,并且通过改变睾丸组织中m6A修饰图谱,尤其是影响Hmgb2基因的m6A修饰,进而影响精子发生相关基因的表达,最终导致精子活力降低。该研究不仅为理解PM2.5对男性生殖健康的危害提供新视角,还为未来开发靶向环境污染导致生殖损伤的干预措施提供了理论依据。深圳易基因为本研究提供所需的m6A甲基化测序(MeRIP-seq)技术服务,助力揭示PM2.5暴露对雄性生殖健康影响的关键机制。

标题:WTAP-mediated m6A modification of Hmgb2 contributes to spermatogenic damage induced by PM2.5 exposure(WTAP介导的Hmgb2 m6A修饰促进PM2.5暴露诱导的精子发生损伤)

发表时间:2025年4月1日

发表期刊:Environmental Pollution

影响因子:IF7.3/Q1

技术平台:MeRIP-seq、RNA-seq等(易基因金牌技术)

作者单位:陆军军医大学军事预防医学系王建康、张中豪、刘晋祎等

doi: 10.1016/j.envpol.2025.125896

N6-甲基腺苷(m6A)广泛参与复杂的精子发生过程,同时对环境暴露极为敏感。众多研究表明,细颗粒物(PM2.5)对男性生殖系统具有毒性,但其中涉及的具体表观遗传机制尚未得到充分研究。本研究通过构建实时PM2.5暴露的小鼠模型和GC-2spd细胞系,研究了m6A修饰对PM2.5诱导的男性生殖功能障碍的影响。结果表明,PM2.5暴露导致小鼠精子发生上皮受损、精母细胞线粒体异常以及精子运动能力显著下降。MeRIP-seq基因富集分析结果表明,与对照组相比,经PM2.5处理的小鼠睾丸组织中差异m6A修饰基因在精子发生过程中显著富集,且甲基转移酶WTAP表达在PM2.5暴露后显著降低。此外,PM2.5暴露导致精子发生相关基因Hmgb2表达以及Hmgb2 m6A修饰水平显著降低。转录组测序(RNA-seq)及验证实验表明,Hmgb2可能调控精母细胞中的ATP(腺苷三磷酸)水平。研究还证实m6A甲基转移酶WTAP通过m6A修饰影响Hmgb2 mRNA稳定性。本研究为理解PM2.5对精子发生损害以及精子运动能力降低提供了新见解。

研究图形摘要

 

研究方法

动物实验:8周龄实验小鼠随机分为三组,分别暴露于高浓度环境颗粒物(CAP,483.6μg/m³)、正常环境未过滤空气(UA,59.8μg/m³)和过滤空气(FA,0.4μg/m³)中,每组8只小鼠。暴露结束后,对小鼠睾丸进行组织学检查、精子运动能力检测、超微结构观察等。

细胞实验:使用小鼠来源的精母细胞(GC-2spd体外细胞系)进行细胞实验,将 PM2.5标准物质SRM1648a制备PM2.5股溶液(5mg/mL),选择 0、25、50、100μg/mL 四个浓度的 PM2.5进行细胞实验。

基因敲低与过表达:分别对Wtap和Hmgb2进行过表达和敲低操作。

转录组测序:对Hmgb2敲低的GC-2spd 细胞进行转录组测序(RNA-seq),分析RNA表达变化。

MeRIP-Seq:对睾丸组织的m6A RNA免疫沉淀测序,检测不同组暴露小鼠的m6A甲基化水平变化。

特定位点m6A修饰检测(MeRIP - qRT - PCR):根据 MeRIP-Seq结果设计特异性引物进行 qRT - PCR 检测特定位点 m6A修饰水平。

结果图形

(1)PM2.5暴露导致精子细胞损伤和精子运动能力下降

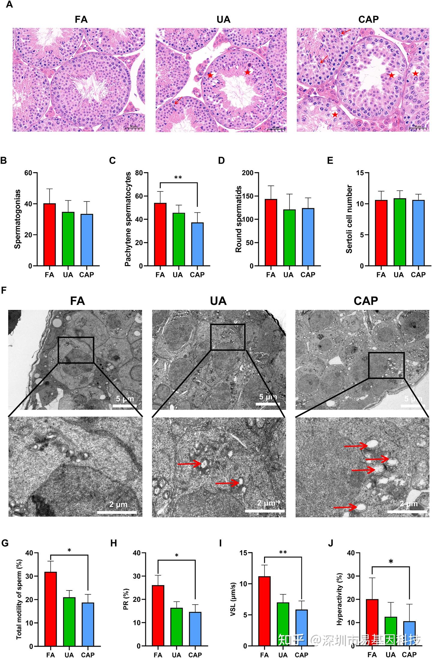
研究者构建了实时PM2.5暴露的小鼠模型,通过组织学检查发现PM2.5暴露导致小鼠精子发生上皮受损,表现为增加的空泡化和精子细胞排列紊乱(图1A)。对VII期精子发生小管中的细胞计数显示,PM2.5暴露后,粗线期精母细胞数量显著减少,而精原细胞和圆形精子数量虽有下降趋势,但差异未达到统计学意义,支持细胞数量未发生显著变化(图1B-E)。超微结构观察显示,PM2.5暴露后,精母细胞线粒体受损,表现为线粒体嵴减少和外膜破裂(图1F),提示精母细胞是PM2.5暴露的关键靶细胞。此外,通过计算机辅助精子分析系统(CASA)分析小鼠精子运动能力,与过滤空气(FA)组相比,正常环境(UA)组精子运动能力相关参数(总精子运动能力、超激活、PR和VSL)呈现下降趋势,但差异未达到统计学意义,而高浓度环境颗粒物(CAP)组所有参数均显著下降(图1G-J)。这些结果表明PM2.5暴露对小鼠精子发生和运动能力产生了明显负作用。

图1:PM2.5暴露导致小鼠精子发生上皮损伤和精子运动能力下降。

  1. 睾丸组织HE染色切片的代表性图像。

(B-E) VII期精子发生小管中的精子细胞计数,包括精原细胞(B)、粗线期精母细胞(C)、圆形精子(D)和Sertoli细胞(E)(n=8)。

(F) 睾丸超微结构的代表性图像。红色箭头线:受损的线粒体(嵴减少和外膜破裂)。

(G-J) 通过CASA测量的精子运动能力相关参数,包括总精子运动能力(G)、前向运动能力(PR,H)、直线速度(VSL,I)和精子超活化(J)(n=8)。

(2)PM2.5暴露诱导睾丸m6A甲基化图谱变化

为深入了解m6A修饰在PM2.5诱导的雄性生殖损伤中的作用,研究者对睾丸组织细胞中的RNA m6A进行高通量测序(MeRIP-seq)。在FA组中,m6A修饰基因主要在精子发生、精子与透明带结合以及精子细胞发育等过程中富集,表明m6A修饰在正常雄性生殖过程中发挥功能(图2A)。进一步分析差异甲基化区域(DMRs,P<0.05),结果表明与FA组相比,CAP组有152个显著上调甲基化区域和105个显著下调甲基化区域,而UA组与FA组之间有298个上调区域和85个下调区域(图2B)。这些DMRs主要位于mRNA结构的CDS和3'UTR区域(图2C)。对DMRs的motif分析显示,CAP组和FA组的DMRs主要出现在HGACC等motif中,而UA组和FA组的DMRs主要出现在HCGAH等motif中(图2D)。对CAP、UA和FA组中差异m6A修饰基因的功能富集分析显示,精子发生过程显著富集(图2E和F)。这些结果表明m6A修饰可能参与PM2.5诱导的雄性生殖损伤过程。MeRIP-Seq技术在这一部分发挥关键作用,其对RNA上的m6A修饰进行高通量测序,从而全面揭示PM2.5暴露后睾丸组织中m6A修饰的整体变化情况,为后续寻找关键靶基因提供基础。

图2:CAP、UA和FA组睾丸转录组范围内的差异m6A甲基化特征。

  1. FA组中m6A修饰基因的基因本体(GO)富集分析。
  2. 差异m6A修饰peaks分析。
  3. 差异甲基化区域(DMRs)在mRNA上的分布模式。
  4. DMRs的motif分析。(R=A/G,H=A/C/U)
    (E-F) CAP组与FA组(E)以及UA组与FA组(F)中不同m6A修饰基因的生物过程富集分析。

(3)Hmgb2是一个关键的差异表达m6A修饰精子发生相关基因

研究者进一步分析了FA、UA和CAP组之间的差异m6A修饰精子发生相关基因的交集,共鉴定出10个潜在关键基因(Hmgb2、Tdrd5、Hspa1l、Bag6、Setx、Pax5、Map7、Dnm2、Chd5和Piwil1)。对这些基因在小鼠睾丸中的mRNA表达水平进行验证分析,结果表明Hmgb2和Piwil1在PM2.5暴露小鼠睾丸中显著下调,而Tdrd5显著上调(图3A)。在GC-2spd细胞中存在类似结果(图3B)。HMGB2蛋白在PM2.5暴露小鼠睾丸中的表达显著降低(图3C和D),但在体外模型中,HMGB2蛋白水平在PM2.5处理后也显著下调(图3E和F)。MeRIP-Seq结果显示,PM2.5暴露后睾丸组织中Hmgb2的m6A修饰减少(图3G),这一结果在体外模型中也得到进一步验证(图3H)。基于这些数据,研究者将关注点聚焦于Hmgb2基因。MeRIP-Seq不仅能够检测到Hmgb2基因m6A修饰变化,还精确定位修饰发生的具体区域,为后续研究Hmgb2基因m6A修饰的功能提供重要依据。

图3:PM2.5暴露后GC-2spd细胞和睾丸中Hmgb2表达下调。
(A-B) 小鼠睾丸(A)和GC-2spd细胞(B)中10个关键差异m6A修饰的精子发生相关基因mRNA表达(n=3)。
(C) 小鼠睾丸中HMGB2蛋白的表达。
(D) 小鼠睾丸中HMGB2蛋白水平的定量分析(n=3)。

  1. GC-2spd细胞中HMGB2蛋白的表达。
  2. 细胞中HMGB2蛋白水平的定量分析(n=3)。
  3. 小鼠睾丸中Hmgb2 mRNA甲基化峰的可视化。
  4. 通过MeRIP-qRT-PCR检测PM2.5暴露对GC-2spd细胞中Hmgb2 m6A修饰的作用(n=3)。

(4)Hmgb2下调介导小鼠精子发生细胞中的ATP水平变化

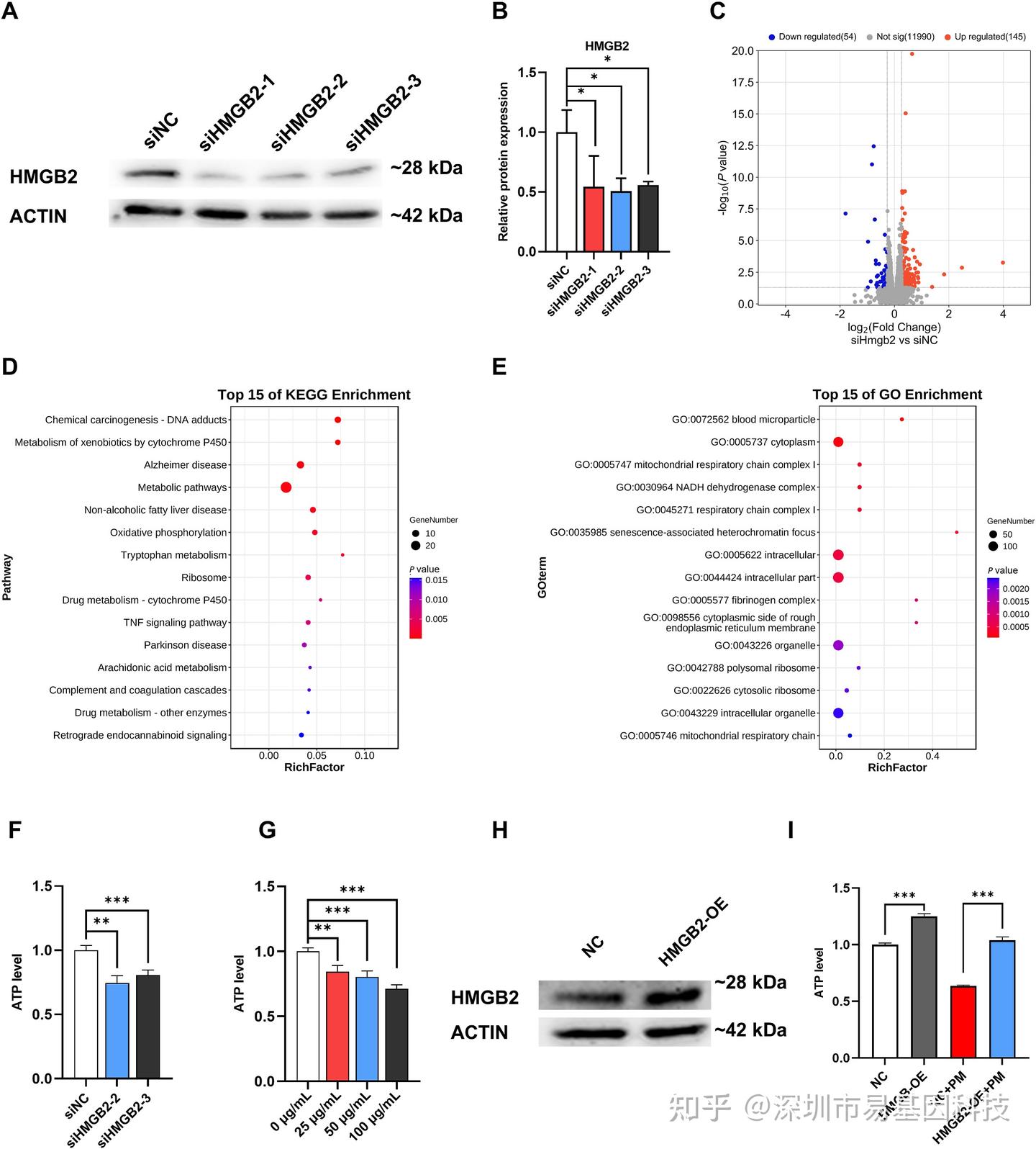
Hmgb2在精子发生和精子运动能力中的具体功能尚不清楚。研究者构建了Hmgb2敲低的GC-2spd细胞系并进行RNA-seq转录组测序,共鉴定出199个差异表达基因(DEGs),包括145个上调基因和54个下调基因(图4C)。对这些DEGs进行通路富集分析发现,氧化磷酸化通路显著富集,GO富集分析显示线粒体呼吸链复合体I显著富集(图4D和E)。这些结果表明Hmgb2可能参与精子发生细胞中的ATP合成。ATP水解是真核细胞中代谢能量的主要来源,ATP检测试验显示Hmgb2敲低后细胞内ATP水平降低(图4F)。进一步实验结果表明,PM2.5暴露的GC-2spd细胞中ATP水平降低(图4G)。通过qRT-PCR验证转录组富集的氧化磷酸化基因在Hmgb2敲低和PM2.5处理的GC-2spd细胞中的表达确实受到干扰。研究者验证了PM2.5诱导的ATP降低可以通过过表达Hmgb2来逆转(图4H和I)。这些数据表明Hmgb2可能调控精子发生细胞中的ATP水平,从而影响精子运动能力。


图4:Hmgb2调控GC-2spd细胞中的ATP水平。
(A-B) 对照组和转染siHMGB2的细胞中HMGB2蛋白的表达及定量分析(n=3)。
(C) GC-2spd细胞转染siHMGB2后转录组测序结果的火山图。
(D) RNA-seq中差异表达基因的KEGG分析图。
(E) RNA-seq的GO富集分析结果。
(F) siHMGB2处理后GC-2spd细胞中的ATP水平。
(G) PM2.5暴露后细胞中的ATP水平。
(H) HMGB2-OE质粒处理后的HMGB2蛋白表达。

  1. 有无PM2.5处理时,HMGB2-OE质粒处理后GC-2spd细胞中的ATP水平。

(5)PM2.5诱导的m6A修饰可能主要由m6A甲基转移酶WTAP下调引起

差异m6A修饰受m6A甲基转移酶和去甲基转移酶调控。为探索PM2.5暴露小鼠雄性生殖系统中m6A甲基转移酶和去甲基转移酶是否差异表达,研究者检测了甲基转移酶(METTL3、METTL4和WTAP)和去甲基转移酶(FTO和ALKBH5)的mRNA表达。结果表明,PM2.5暴露小鼠睾丸中m6A甲基转移酶WTAP表达显著降低,而PM2.5对m6A去甲基转移酶mRNA表达无影响(图5A)。在PM2.5暴露的GC-2spd细胞中也得到一致结果(图5B)。此外,WTAP蛋白在PM2.5暴露的睾丸组织和GC-2spd细胞中的表达显著降低(图5C-F)。同时,WTAP蛋白与Hmgb2 mRNA之间存在很高的互作概率。

图5:PM2.5暴露后GC-2spd细胞和睾丸中m6A甲基转移酶和去甲基转移酶的表达检测。

(A-B) 小鼠睾丸(A)和GC-2spd细胞(B)中甲基转移酶和去甲基转移酶的mRNA表达(n=3)。

(C) 小鼠睾丸中WTAP蛋白的表达。

(D) 小鼠睾丸中WTAP蛋白的定量分析(n=3)。

(E) GC-2spd细胞中WTAP蛋白的表达。

(F) GC-2spd细胞中WTAP蛋白的定量分析(n=3)。

(6)WTAP通过m6A修饰调控PM2.5诱导的Hmgb2表达降低

接下来,研究者进一步确认Hmgb2表达是否受甲基转移酶WTAP的调控。首先通过RNA免疫沉淀实验(RIP)结果表明,与阴性对照IgG相比,抗WTAP抗体在Hmgb2中显著富集(图6A),表明WTAP蛋白与Hmgb2 mRNA之间存在互作。使用siRNA敲低Wtap后,GC-2spd细胞中Hmgb2 mRNA表达显著降低,蛋白表达验证结果也一致(图6B-D)。为研究m6A修饰的具体调控作用,研究者进行MeRIP-qRT-PCR实验。根据MeRIP-Seq结果设计特异性引物,发现敲低Wtap导致Hmgb2的m6A修饰水平降低(图6E)。进一步构建过表达Wtap的细胞系,结果显示过表达Wtap后GC-2spd细胞中Hmgb2的m6A修饰显著提高(图6F)。研究者还证明PM2.5诱导的Hmgb2降低可以通过过表达Wtap来逆转(图6G和H)。为验证Wtap是否通过m6A修饰调控Hmgb2 mRNA稳定性,研究者进行RNA稳定性实验。结果表明敲低Wtap加速Hmgb2 mRNA降解(图6I)。总体而言,这些结果表明PM2.5诱导的Hmgb2低表达是由于WTAP通过m6A修饰调控的Hmgb2 mRNA稳定性降低所致。

图6:WTAP通过m6A修饰调控Hmgb2 mRNA的稳定性。

  1. 通过RNA免疫沉淀(RIP)分析WTAP蛋白与Hmgb2 mRNA的互作(n=3)。
  2. 转染siWTAP后GC-2spd细胞中Wtap和Hmgb2 mRNA表达的验证(n=3)。
  3. siWTAP处理后细胞中WTAP和HMGB2蛋白的表达。
  4. siWTAP处理后WTAP和HMGB2蛋白表达的定量分析(n=3)。
  5. siWTAP-3处理对GC-2spd细胞中Hmgb2的m6A修饰的影响(n=3)。
  6. Wtap过表达后GC-2spd细胞中Hmgb2的m6A修饰水平(n=3)。
  7. 有无PM2.5处理时,对照组和WTAP-OEGC-2spd细胞中WTAP和HMGB2蛋白的表达水平。
  8. WTAP和HMGB2蛋白的定量分析(n=3)。
  9. 与siNC组相比,有无siWTAP处理时GC-2spd细胞中Hmgb2 mRNA的稳定性(n=3)。

结论和启示

本研究从m6A修饰的表观遗传学角度为理解PM2.5的雄性生殖毒性提供了新的视角。PM2.5暴露后,m6A甲基转移酶WTAP表达降低,导致Hmgb2 mRNA稳定性降低(通过降低Hmgb2的m6A修饰),进而影响精子发生细胞中的ATP水平,最终导致精子运动能力下降。本研究揭示了PM2.5暴露导致小鼠精子发生上皮受损和精子运动能力下降的现象,并阐明了m6A修饰在PM2.5暴露导致的精子发生细胞损伤中的作用。

MeRIP-Seq在本研究中的作用

本研究通过MeRIP-Seq技术全面揭示了PM2.5暴露对睾丸组织m6A修饰的影响,并进一步通过实验验证了关键基因Hmgb2的m6A修饰变化及其功能。这一发现提示,在未来类似的污染环境暴露研究中,m6A修饰检测技术(如MeRIP-Seq)可以作为一种强有力的工具,用于探索环境因素对生物体基因表达和生理功能的影响机制,为开发靶向干预措施提供理论依据。

关于易基因RNA m6A甲基化测序(MeRIP-seq)技术

易基因MeRIP-seq技术利用m6A特异性抗体富集发生m6A修饰的RNA片段(包括mRNA、lncRNA等rRNA去除所有RNA),结合高通量测序,可以对RNA上的m6A修饰进行定位与定量,总RNA起始量可降低至10μg,最低仅需1μg总RNA。广泛应用于组织发育、干细胞自我更新和分化、热休克或DNA损伤应答、癌症发生与发展、药物应答等研究领域;可应用于动物、植物、细胞及组织的m6A检测。

大样本量m6A-QTL性状关联分析,传统MeRIP单个样品价格高,通常难以承担。易基因开发建立MeRIP-seq2技术,显著提成IP平行性,实现不同样本间相对定量,降低检测成本。

易基因提供适用于不同科研需求的MeRIP技术:

  • m6A甲基化-常量mRNA 甲基化测序(MeRIP-seq)
  • m6A甲基化-常量mRNA +lncRNA甲基化测序(lnc-MeRIP-seq)
  • m6A甲基化-微量mRNA +lncRNA甲基化测序(Micro-lnc-MeRIP-seq)
  • 高通量m6A甲基化-常量mRNA甲基化测序(MeRIP-seq2)

技术优势:

  • 起始量低:样本起始量可降低至10-20μg,最低仅需1μg总RNA;
  • 转录组范围内:可以同时检测mRNA和lncRNA;
  • 样本要求:可用于动物、植物、细胞及组织的m6A检测;
  • 重复性高:IP富集重复性高,最大化降低抗体富集偏差;
  • 应用范围广:广泛应用于组织发育、干细胞自我更新和分化、热休克或DNA损伤应答、癌症的发生与发展、药物应答等研究领域。

研究方向:

m6A甲基化目前主要运用在分子机制的理论性研究

  • 疾病发生发展:肿瘤、代谢疾病(如肥胖/糖尿病)、神经和精神疾病(如阿尔兹海默症/抑郁症)、炎症…
  • 发育和分化:早期胚胎发育、个体/组织/器官生长发育、干细胞分化与命运决定、衰老
  • 环境暴露与响应:污染、抗逆、生活方式

关于m6A甲基化研究思路

(1)整体把握m6A甲基化图谱特征:m6A peak数量变化、m6A修饰基因数量变化、单个基因m6A peak数量分析、m6A peak在基因元件上的分布、m6A peak的motif分析、m6A peak修饰基因的功能分析

(2)筛选具体差异m6A peak和基因:差异m6A peak鉴定、非时序数据的分析策略、时序数据的分析策略、差异m6A修饰基因的功能分析、差异m6A修饰基因的PPI分析、候选基因的m6A修饰可视化展示

(3)m6A甲基化组学&转录组学关联分析:Meta genes整体关联、DMG-DEG对应关联、m6A修饰目标基因的筛选策略

(4)进一步验证或后期试验

参考文献:

Wang J, Zhang Z, Shi F, Li Y, Shi C, Wang T, Sun L, Ao L, Han F, Chen Q, Cao J, Liu J. WTAP-mediated m6A modification of Hmgb2 contributes to spermatogenic damage induced by PM2.5 exposure. Environ Pollut. 2025 Feb 21:125896. doi: 10.1016/j.envpol.2025.125896.

相关阅读:

1、2024项目文章精选:DNA甲基化、RNA甲基化(m6A/m5C)、ChIP-seq、单细胞转录组、宏基因组|年终盘点

2、项目文章 | Adv Sci:NSUN2介导m5C修饰代谢重编程促进肿瘤进展 揭示治疗新选择

3、项目文章 | NAR:RCMS编辑系统在特定细胞RNA位点的靶向m5C甲基化和去甲基化研究

4、项目文章:MeRIP-seq+RNA-seq揭示不同品种猪肌肉发育的m6A RNA甲基化差异|育种研究

5、项目文章:MeRIP-seq+RNA-seq揭示家禽(鸡)脂肪沉积中的m6A RNA甲基化调控机制

6、项目文章 | MeRIP-seq揭示m6A修饰在肺动脉高压(PAH)发病机制中的潜在作用和新治疗靶点

7、项目文章 | 90天见刊,易基因m6A RNA甲基化(MeRIP)+转录组组学研究

8、项目集锦 | 易基因近期m6A甲基化(MeRIP-seq)研究成果

9、技术推介|RNA m6A甲基化测序(MeRIP-seq)技术介绍

项目文章专题

posted @ 2025-08-07 13:34  深圳市易基因科技  阅读(55)  评论(0)    收藏  举报