血浆ChIP-seq的cfDNA组蛋白修饰分析揭示晚期前列腺癌表型和临床异质性|Cancer Res/IF16.6
大家好,这里是专注表观组学十余年,领跑多组学科研服务的易基因。
近日,美国国家癌症研究所David Y. Takeda和加拿大哥伦比亚大学Alexander W. Wyatt、Cameron Herberts团队合作,利用血浆游离细胞DNA(cell–free DNA,cfDNA)的染色质免疫沉淀测序(cfChIP-seq)技术研究了晚期转移性前列腺癌的表型和临床异质性。研究团队通过分析cfDNA中的组蛋白修饰,揭示了前列腺癌在不同转移模式和临床表现中的染色质特征,并探讨了其作为生物标志物和生物发现工具的潜力。相关研究成果以《Plasma Cell–Free DNA Chromatin Immunoprecipitation Profiling Depicts Phenotypic and Clinical Heterogeneity in Advanced Prostate Cancer》为题发表于《Cancer Research》期刊。

标题:Plasma Cell–Free DNA Chromatin Immunoprecipitation Profiling Depicts Phenotypic and Clinical Heterogeneity in Advanced Prostate Cancer(血浆cfDNA 染色质免疫沉淀分析描述了转移性前列腺癌的表型和临床异质性)
发表时间:2025年2月15日
发表期刊:Cancer Research(癌症研究)
影响因子:IF16.6/Q1
技术平台:cfChIP-seq(易基因金牌技术)
doi: 10.1158/0008-5472.CAN-24-2052
前列腺癌(prostate cancer,PCa)的细胞表型是临床表现和治疗抵抗的基础,受表观基因组特征调控。然而前列腺癌倾向于向骨骼转移,进而抑制获取转移组织通路,因此此前大多对前列腺癌染色质生物学理解均来自无法完全代表疾病复杂性的临床前模型。对人血浆cfDNA组蛋白修饰的非侵入性染色质免疫沉淀或许能够捕获不同的前列腺癌表型。本研究分析了具有不同转移模式和多样的临床表现的转移性前列腺癌cfDNA中激活型启动子和增强子相关H3K4me2。分析结果揭示了前列腺癌基因、开放染色质以及谱系定义转录因子结合位点上的H3K4me2密度与循环肿瘤DNA(circulating tumor DNA, ctDNA)比例高度相关,这表明捕获了前列腺癌特异性生物学特征,并为调整ctDNA比例(ctDNA fraction,ctDNA%)的统计框架提供了信息。染色质特征与同步检测的临床基因组学特征相呼应:以骨骼为主与以肝脏为主的疾病、血清前列腺特异性抗原(PSA)、活检确认的组织病理学亚型以及RB1基因缺失共同表明表型沿雄激素受体活性差异和神经内分泌身份轴的分离。在部分患者中,在系统治疗的连续进展后检测到谱系转换,表明其可用于个体化的耐药监测。在两名患者的bulk cfDNA中发现了转移诱导的正常组织破坏的表观基因组足迹(Epigenomic footprints)。研究最后利用一种尚未在前列腺癌中广泛研究的特异性染色质标记,生成了一个公共表观基因组资源。这些结果为侵袭性前列腺癌的适应性分子谱提供了见解,并支持将血浆cfDNA染色质分析作为生物标志物来源和生物学发现工具。
易小结
先前已有研究开发了一种基于cfDNA片段组学的分析方法,用于推断组蛋白修饰水平(详见→PNAS:cfChIP-seq揭示cfDNA片段化模式与组蛋白修饰的相关性 助力液体活检新突破)。
本研究提供了一种非侵入性的方法来分析转移性前列腺癌的表观遗传特征,能够揭示不同转移模式和临床表现之间的生物学差异。这种方法不仅能够为前列腺癌的生物标志物发现提供新的工具,还可能帮助临床医生更好地理解前列腺癌的异质性,从而优化治疗策略。此外,cfChIP-seq技术的应用不仅限于前列腺癌,还可能扩展到其他类型的癌症研究中,为癌症的早期诊断和个性化治疗提供支持。
研究方法
研究团队通过对46名个体的71份血浆样本和7份白细胞样本进行cfChIP-seq分析,结合影像学、临床和基因组学数据,系统地研究了转移性前列腺癌的表观遗传特征。
样本收集与处理:34名转移性前列腺癌(metastatic prostate cancer, mPCa)患者、5名转移性膀胱癌患者和7名健康对照者。在治疗前和治疗过程中收集血浆样本和白细胞样本,分别提取白细胞DNA(WBC DNA)和cfDNA。
目标捕获和测序:进行目标区域捕获,覆盖77个前列腺癌相关基因的编码区域。使用Illumina平台进行测序,分析cfDNA的基因组特征。
cfChIP-seq实验:使用H3K4me2抗体进行cfChIP-seq实验,以捕获激活的启动子和增强子相关信号。
结果图形
(1)晚期转移性前列腺癌的cfDNA基因组和组蛋白修饰分析
研究团队分析了71份血浆样本和7份白细胞样本,涵盖了34名转移性前列腺癌患者、5名转移性膀胱癌患者和7名健康对照者。通过cfChIP-seq技术,研究团队检测了cfDNA中与激活的启动子和增强子相关的H3K4me2组蛋白修饰。cfChIP-seq分析结果表明,前列腺癌基因(如HOXB13、FOXA1、KLK3和FOLH1)在ctDNA阳性样本中的H3K4me2密度显著高于ctDNA阴性样本,而血液特异性基因(如CST7)则相反。研究还发现,ctDNA%与H3K4me2密度在前列腺癌基因中的相关性较强,表明cfChIP-seq能够捕获前列腺癌特异性的生物学特征。

图 1:晚期前列腺癌患者的血浆 cfChIP-seq 及其全面的临床基因组学注释。
- 研究队列特征(左侧)和多组学测序策略(右侧)。
- 前列腺癌的ctDNA基因型以及部分与时间匹配的临床特征和既往治疗暴露情况。
- 每个样本(按行)的AR基因和增强子的分段拷贝数分析。对配体结合域(LBD)突变、结构变异以及基因和增强子的拷贝数状态进行注释。
- 通过多模式血浆cfChIP-seq检测到的AR邻域组蛋白修饰密度。与膀胱癌患者样本和ctDNA阴性对照样本相比,代表性的转移性去势抵抗性前列腺癌(mCRPC)患者和LNCaP(前列腺癌细胞系)样本富含激活标记物。
- 所有蛋白编码基因体的cfChIP-seq片段数汇总,涵盖了所有mCRPC cfDNA样本(n=58)和分析的组蛋白后翻译修饰标记。
- 在ctDNA阴性样本中,全血RNA表达与TSS组蛋白标记计数(TSS周围±500bp区域内)呈相关性。
(2)cfDNA组蛋白修饰提示前列腺癌特异性生物学特征
研究团队进一步探讨了cfChIP-seq是否能够区分前列腺癌与其他癌症类型的生物学差异。通过分析18种不同癌症类型的开放染色质区域,研究团队发现ctDNA阳性前列腺癌样本在前列腺癌特异性开放染色质区域的H3K4me2强度显著高于其他癌症类型。这一结果表明,cfChIP-seq能够揭示前列腺癌的特异性表观遗传特征,即使在存在多种癌症类型信号的情况下,也能准确识别前列腺癌信号。

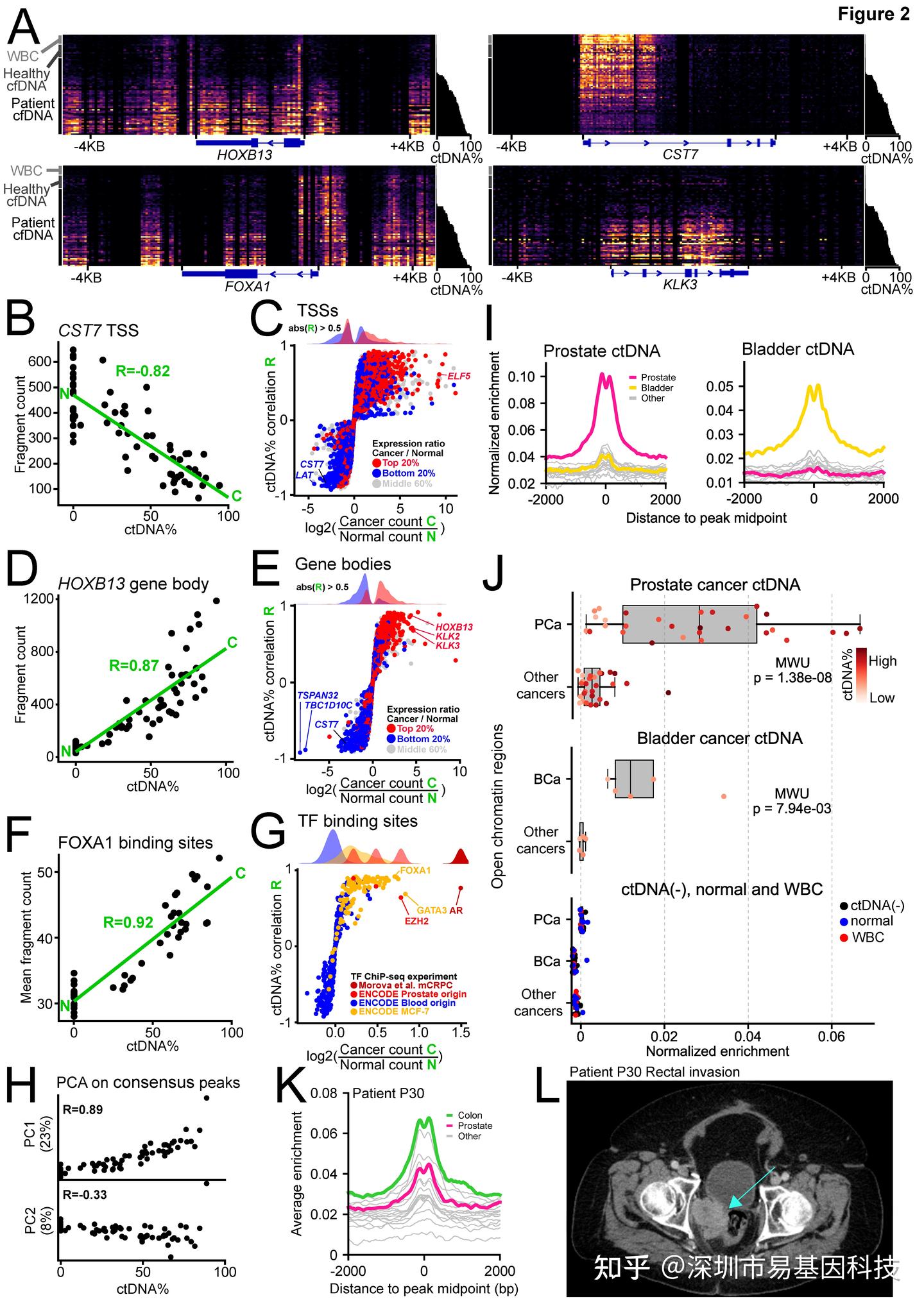
图 2:构成bulk cfDNA的癌细胞和正常细胞的表观基因组足迹。
- 在cfDNA和白细胞(WBC)DNA样本中,4个谱系特异性基因区域的H3K4me2片段数。样本(按行排列)根据局部ctDNA%进行排序。
(B-G) H3K4me2片段数与部分ctDNA%的个体线性模型示例(每个点代表一个cfDNA样本)。相邻的图汇总了这些按因子划分的线性模型统计数据,17487个转录起始位点(TSS)(C)、8071个genebodys(每个点代表一个基因)(E)以及458个转录因子(TF)的已发表结合位点(每个点代表一个TF)(G);C、E、G中的x轴值表示从每个按因子划分的线性模型拟合中推断出的纯ctDNA和纯正常cfDNA片段数的对数比率。 (B) 在CST7 TSS ±2kb区域内H3K4me2片段数。(D) HOXB13 genebody的H3K4me2片段数。(F) 在FOXA1 TF结合位点±2kb区域内(n=37386)的平均H3K4me2片段数。在C和E中,使用颜色表示按mCRPC与全血表达比值排名的前20%和后20%的基因。G中不同的已发表TF ChIP-seq实验用颜色区分。
(H) 样本ctDNA%与全基因组共有peaks的H3K4me2片段数的第一和第二主成分强相关。
- 在特定于不同癌症的18组开放染色质区域中,平均空间H3K4me2富集分布,在mPCa患者和膀胱癌患者中可视化。在mPCa样本中,最显著富集出现在前列腺癌轨迹中,而在膀胱癌样本中,主要富集出现在膀胱癌轨迹中。
(J) 与任何其他癌症类型相比,前列腺癌和膀胱癌cfDNA在前列腺和膀胱特异性开放染色质中具有更高的H3K4me2片段数。
(K) 特定18种癌症谱系的开放染色质区域中空间H3K4me2密度,结肠癌和前列腺癌中表现出显著信号。
(L) CT成像显示局部复发前列腺癌直接侵犯邻近的直肠腔。
(3)血浆cfChIP-seq揭示临床亚组之间的生物学差异
研究团队利用cfChIP-seq技术分析了不同临床亚组之间的生物学差异,包括不同转移模式(如骨转移与肝转移)、血清PSA水平、组织学亚型和RB1基因缺失等。结果显示,具有高肝脏病变负荷的患者表现出与神经内分泌前列腺癌(NEPC)相关的转录因子(如EZH2、NANOG和POU5F1)的显著富集,而具有高骨转移负荷的患者则表现出与雄激素依赖相关的转录因子(如KLK3、AR和FOXA1)的富集。这些发现表明,cfChIP-seq技术能够揭示不同临床亚组之间的生物学差异,为前列腺癌的个性化治疗提供了潜在的生物标志物。

图 3. 按临床特征分层的转移性前列腺癌的表观基因组相关性。
- AR(n=3223)和NANOG(n=11611)转录因子(TF)结合位点的平均H3K4me2片段数与平均局部ctDNA%比较分析。
- 比较cfDNA样本中片段数的火山图,这些样本来自同时具有高负荷和低负荷肝脏(左侧)或骨骼(右侧)转移的患者,重点关注458个TF的结合位点(每点代表一个TF,B和D显著异常值已突出显示)。
- 在6个分类比较中展示8个差异富集程度最高的TF的对数比率和F检验p值前5和后5的TF。左侧显示每个临床基因组学类别中的样本数量以及类别之间的重叠情况(仅包括ctDNA比例>10%的样本)。
- KLK3转录起始位点(TSS)的H3K4me2片段数、局部ctDNA%以及时间匹配的血清PSA水平之间存在强相关性。
- 膀胱癌和前列腺癌genebody的H3K4me2片段数。火山图中的数据点根据前列腺癌和膀胱癌之间基因表达比值的前20%和后20%进行颜色编码。
- 按临床亚组和样本ctDNA%分层的mPCa患者中,NEPC(神经内分泌前列腺癌)和AR(雄激素受体)相关motif的富集情况。
- AR特异性和NEPC特异性TF motif富集与PSA水平呈现出负相关性。
- 在ctDNA阳性mPCa中,AR和NEPC-TF motif富集之间存在负相关。
- 在前列腺腺癌患者中,开放的前列腺癌染色质区域内的平均H3K4me2信号高于NEPC。
A-I部分仅展示每名患者中ctDNA%最高的样本。

图 4:通过时序血浆 cfChIP-seq 推断的时间谱系变异性。
- 左侧:P20患者的治疗史、PSA时间线及影像学检查结果。P20是一位76岁的男性,患有对治疗无效的mCRPC(转移性去势抵抗性前列腺癌),在首次采集血浆cfDNA时存在骨骼和淋巴结疾病,但无内脏转移。在初始血浆cfDNA采集后的约12-16个月,经过对多西他赛和镥-PSMA放射性配体治疗产生深度生化反应后,他出现严重疾病进展,表现为肝脏实质几乎完全被转移性疾病浸润。随后采集第二份血浆cfDNA样本,且在采样期间进行的肝脏活检证实出现治疗诱导的小细胞癌(伴有腺癌),免疫组化染色显示经典的神经内分泌标记物嗜铬粒蛋白和突触素呈阳性,血清PSA水平较低(右侧小提琴图)。尽管接受了铂类药物双联化疗,但由于多器官功能衰竭,包括恶性梗阻性尿路疾病,他不久后去世。这与预后指标LDH和ALP的异常升高(内嵌小提琴图;点表示患者P20在首次ctDNA采集时相对于整个队列分布的临床标志物值)以及多个不同非前列腺组织谱系中显著H3K4me2开放染色质富集相一致。连续血浆cfChIP-seq比较分析显示,与NEPC(神经内分泌前列腺癌)转分化相关的多个转录因子motif出现富集,尤其在ASCL1中最为显著,但NeuroD1信号也有所增加,这与暴发性肝转移的发展相吻合。相比之下,在考虑样本间ctDNA%差异后,cfDNA采集时间点之间在拷贝数结构上并无明显差异。
- 左侧:P14患者治疗史、影像学检查及组织病理学结果。多西他赛前的CT影像显示广泛的转移性疾病,包括肺部(红色箭头)和盆腔(粉色)病灶。临床恶化与多发新脑转移(蓝色)的出现同时发生。转移性肩胛骨活检的H&E染色显示低分化恶性肿瘤,伴有广泛肿瘤坏死,与55个月前取样的原发性前列腺腺癌活检无相似之处。右上角:比较多西他赛前和治疗中cfDNA样本的H3K4me2 cfChIP-seq和全基因组拷贝数图。雷达图显示TF motif富集的-log(p)值。折线图显示特定于不同癌症类型的开放染色质区域中H3K4me2的空间分布。右下角:P14的两个cfDNA样本的全基因组拷贝数图谱。VAF散点图比较第二份cfDNA样本与黑色素瘤原位活检和第一份cfDNA样本。在三个样本中检出的所有突变均已显示。
缩写:ADT,雄激素剥夺治疗;NTD,(AR)N端结构域;PSA,前列腺特异性抗原;CT,计算机断层扫描;H&E,苏木精-伊红;lpWGS,低深度全基因组测序。
讨论和启示
本研究通过cfChIP-seq技术揭示了晚期前列腺癌的表观遗传特征,并展示了其在不同临床亚组之间的差异。研究结果表明,cfChIP-seq技术能够捕获前列腺癌特异性的生物学特征,并可能用于监测治疗反应和疾病进展。此外,cfChIP-seq技术还能够揭示其他潜在的病理信息,如并发的非前列腺癌恶性肿瘤。研究也存在一些局限性,例如样本量较小,且主要关注高ctDNA%的样本,可能限制对低ctDNA%样本的分析能力。未来研究需要进一步验证cfChIP-seq技术在更大样本量和更多癌症类型中的应用潜力。
本研究证明了cfChIP-seq技术作为一种非侵入性工具在晚期前列腺癌研究中的潜力。通过分析cfDNA中的组蛋白修饰,研究团队能够揭示前列腺癌的表型和临床异质性,并为生物标志物发现和个性化治疗提供了新的视角。cfChIP-seq技术的应用不仅限于前列腺癌,还可能扩展到其他类型的癌症研究中,为癌症的早期诊断和治疗监测提供支持。
关于易基因cfDNA染色质免疫沉淀测序 (cfChIP-seq)技术
cfDNA(cell-free DNA)是细胞外游离DNA,主要来源于细胞凋亡、坏死以及正常细胞代谢过程中的DNA释放。通过检测 cfDNA 上的组蛋白修饰可以提供关于细胞起源、基因表达程序、病理状态和分子异质性等重要信息。cfDNA 染色质免疫沉淀测序 (cfChIP-seq)利用特异性抗体识别并免疫沉淀cfDNA上的特定组蛋白修饰,然后对免疫沉淀后的微量cfDNA进行测序分析。微量建库,不同项目需求可选择不同组蛋白修饰特异性抗体。
技术优势
微量样本需求:仅需痕量免疫沉淀后的DNA即可进行测序分析。
特异性高:cfChIP-seq通过特异性组蛋白修饰抗体精准鉴定和富集特定组蛋白修饰。
非侵入性:主要利用血浆cfDNA进行检测,是一种非侵入性技术。
应用场景
疾病诊断与分型:鉴定与特定疾病相关的组蛋白修饰模式,实现疾病早期诊断和亚型分类。
病理状态监测:监测疾病进程中组蛋白修饰变化,评估疾病的进展、治疗反应及预后。
细胞起源追踪:确定cfDNA的细胞来源,了解疾病发生过程中细胞死亡、损伤及代谢情况。
基因表达调控研究:分析cfDNA组蛋白修饰与基因表达,揭示疾病相关基因表达调控机制。

易基因提供全面的表观基因组学(DNA甲基化、DNA羟甲基化、cfDNA)和表观转录组学(m6A、m5C、m1A、m7G、ac4C、RNA与蛋白互作)、DNA与蛋白互作及染色质开放性技术方案(ChIP-seq、ATAC-seq),更多表观组学或多组学研究可关注易基因公众号、网站、市场微信号等,期待与各位老师开展合作交流。详询易基因:0755-28317900。

参考文献:
Joonatan Sipola, et al; Plasma Cell–Free DNA Chromatin Immunoprecipitation Profiling Depicts Phenotypic and Clinical Heterogeneity in Advanced Prostate Cancer. Cancer Res 15 February 2025; 85 (4): 791–807. https://doi.org/10.1158/0008-5472.CAN-24-2052
相关阅读:
3. 深度综述 | cfDNA甲基化诊断和监测肿瘤的研究进展与展望:胰腺癌
4. 揭秘:cfDNA甲基化在器官和组织损伤检测中的强大力量
5. NC/IF14.7:通过cfDNA甲基化和半甲基化分析结合机器学习检测多癌种生物标志物 | 速递
6. Nat Commun:cfMeDIP-seq揭示cfDNA甲基化高效区分原发性和转移性前列腺癌
7. PNAS | 卢煜明团队最新成果:利用cfDNA片段组学分析组蛋白修饰,为分子诊断工具开发开辟更多可能
8. 癌症中的cfDNA羟甲基化:检测方法及临床应用 | 精准医学
10. PNAS:cfChIP-seq揭示cfDNA片段化模式与组蛋白修饰的相关性 助力液体活检新突破
11.表观基因组cfDNA分析检测晚期EGFR突变肺腺癌患者的小细胞转化 | 肿瘤监测研究
12.Nat Commun:cfWGBS揭示cfDNA甲基化模式追溯肝脏移植后同种异体移植物损伤的细胞来源
13.新品亮相|易基因cfDNA染色质免疫沉淀测序(cfChIP-seq)技术