cfWGBS揭示cfDNA甲基化模式追溯肝脏移植后同种异体移植物损伤的细胞来源|Nat Commun
大家好,这里是专注表观组学十余年,领跑多组学科研服务的易基因。
近日,美国华盛顿乔治敦大学(Georgetown University)Anton Wellstein和Alexander Kroemer团队合作,研究了循环细胞游离DNA(cell-free DNA, cfDNA)的甲基化模式在肝脏移植后同种异体移植物(allograft)损伤中的应用。研究团队通过对44名肝脏移植患者的130份血液样本进行cfWGBS分析,利用cfDNA片段甲基化模式,追溯其细胞来源,从而揭示移植物损伤的细胞基础。研究结果表明,cfDNA甲基化模式能够非侵入性地指示肝脏移植后移植物损伤的细胞来源,并区分不同类型的移植物损伤。相关研究成果以《Circulating cell-free DNA methylation patterns indicate cellular sources of allograft injury after liver transplant》为题发表于《Nature Communications》期刊。
标题:Circulating cell-free DNA methylation patterns indicate cellular sources of allograft injury after liver transplant(cfDNA甲基化模式揭示肝脏移植后同种异体移植物损伤的细胞来源)
发表时间:2025年06月17日
发表期刊:Nature Communications
影响因子:IF15.7/Q1
技术平台:cfWGBS(易基因金牌技术)
移植后的并发症会降低同种异体移植物和受者的存活率。目前用于非侵入性检测移植器官损伤的方法有限,且无法区分细胞机制。本研究通过分析肝脏移植后由死亡细胞释放到循环细胞游离DNA(cell-free DNA, cfDNA)片段,来监测细胞损伤。研究分析了44名患者在移植后不同时间点采集的130份血液样本。将基于序列的cfDNA片段甲基化模式比对到一个由476个纯化细胞的甲基化组(methylomes)来源细胞类型特异性(cell-type-specific)DNA甲基化模式图谱中。肝脏细胞类型的DNA甲基化模式和多组学数据综合分析表明在开放染色质和功能重要的调控区域有显著富集。在没有移植器官损伤的患者中,多组织细胞损伤在术后第一周内恢复。然而,如果在术后第一个月内持续检测到肝细胞和胆管上皮细胞cfDNA升高,则表明存在早期移植器官损伤。此外,cfDNA组成变化可以区分移植器官损伤的不同原因,显示出非侵入性监测和干预的潜力。
易小结
本研究提供了一种新的非侵入性方法,通过分析血液中的cfDNA甲基化模式来监测肝脏移植后的移植物损伤。这种方法不仅可以早期发现移植物损伤,还可以区分损伤的不同原因,为临床医生提供了一种新的工具,以更精准地监测和干预肝脏移植后的并发症。此外,该方法还能够同时监测其他器官的损伤,如肾脏、心脏和神经系统,为多器官移植后的全面监测提供了可能。
(详见→深度综述:cfDNA甲基化在器官和组织损伤检测中的强大力量)
cfWGBS技术在本研究中不仅提供了单碱基分辨率的DNA甲基化信息,还通过多组学数据整合和片段反卷积分析,精确追溯cfDNA细胞来源,并揭示移植物损伤的早期标志。这种方法为非侵入性监测器官移植后的细胞损伤提供了一种新的、有效的手段,具有重要的临床应用前景。
研究方法
- 样本收集:从44名肝脏移植患者中收集了130份血液样本,包括术前、术后即刻、术后7天和30天的围移植期。样本分为两组,一组是28名成年肝脏移植患者在围移植期的样本(100份),另一组是16名患者在因并发症接受肝活检时的样本(30份)。
- cfDNA甲基化分析:提取cfDNA,并通过亚硫酸盐处理后进行全基因组甲基化测序(cfWGBS)。将cfDNA甲基化模式与476个纯化细胞的细胞类型特异性DNA甲基化模式图谱进行比对,扩展了现有的细胞类型特异性DNA甲基化图谱,包括肝脏中的非实质细胞类型,如肝星状细胞、肝内皮细胞、肝驻留免疫细胞和胆管上皮细胞。
- 多组学数据整合分析:整合DNA甲基化模式和多组学数据,包括染色质可及性(ATAC-seq)和组蛋白修饰(H3K27ac)数据,验证甲基化模式与细胞功能和身份的相关性,揭示肝脏细胞类型的甲基化模式在开放染色质和功能重要的调控区域有显著富集。。
- 片段化反卷积分析(fragment-level deconvolution):对cfDNA样本进行反卷积分析,估计不同细胞类型的相对贡献。
结果图形
- 肝脏移植后cfDNA甲基化模式提示的细胞损伤
为监测肝脏移植后的细胞损伤,研究团队28名成年肝脏移植患者中的围移植期收集连续血液样本,并在移植后至多一个月的预定时间点对样本进行了cfDNA甲基化分析(n=100份样本)。还从出现并发症的患者身上收集了样本,并在因临床指征进行肝活检(for-cause liver biopsy, FC-bx)以鉴定移植物损伤时,收集16名患者的匹配表型样本(n=30份样本)。从这130份样本中分离出cfDNA片段经亚硫酸盐处理,通过WGBS测序分析将cfDNA片段化组织和细胞类型来源比对到扩展型细胞类型特异性DNA甲基化图谱中,来推断组织损伤并区分移植物损伤的不同原因(图1)。
研究结果表明,肝脏移植后cfDNA浓度显著增加,主要来源于肝细胞、肝星状细胞和内皮细胞。这些细胞类型的cfDNA增加与手术过程中的细胞损伤相关。此外还检测到神经元和心肌细胞cfDNA的增加,表明移植手术可能对多个器官造成损伤。
图1:使用血液中的cfDNA甲基化模式监测肝脏移植后的细胞损伤研究概述。
- 从健康组织中纯化细胞的476个甲基化组参考数据中鉴定出细胞类型特异性的DNA甲基化模式。这些甲基化模式经过验证,在染色质开放性和功能重要的调控区域表现出显著富集,随后被用于追踪患者cfDNA片段来源。
- 第一个月内从28名患者在肝脏移植前后按照预定时间点收集连续血清样本(n=100份样本)。此外,还在16名患者的肝活检证实的移植物损伤时收集血清样本(n=30份样本)。通过亚硫酸盐处理后的cfDNA进行cfDNA甲基化分析(cfWGBS)。
- 对移植器官以及其他受者器官的细胞损伤进行定量检测,以监测全身范围的影响。
2. 扩展健康组织的基于测序DNA甲基化图谱以表征肝细胞类型特异性表观基因组
研究团队扩展了现有的DNA甲基化图谱,包括肝脏中的非实质细胞类型,如肝星状细胞、肝内皮细胞、胆管上皮细胞和肝驻留免疫细胞。通过全基因组甲基化测序(WGBS),生成了这些细胞类型的甲基化图谱,为后续分析提供参考。
图2:与其他健康组织相比的肝细胞类型DNA甲基化图谱。
- 健康人细胞类型的参考全基因组亚硫酸盐测序(WGBS)数据中鉴定的差异甲基化、细胞类型特异性甲基化区域(DMBs)热图。图中的每个单元格标记了20种细胞类型(列)中每种基因组区域(行)的甲基化评分,每种细胞类型最多显示50个区域。
- 突出显示排名前25的肝细胞特异性DMBs热图。
- 一个肝细胞特异性的低甲基化区域示例(以蓝色突出显示),位于在肝细胞中高表达的ECHS1基因上游(绿色轨迹)。来自UCSC基因组浏览器的比对显示五种不同肝细胞类型以及PBMC样本的WGBS样本中平均DNA甲基化(DNAm,紫色轨迹)情况。还展示了肝细胞中的染色质组织标记(蓝色轨迹),以显示可及性(DNA酶I超敏感性,DHS)和调控功能(H3K27ac结合)。
- 五种不同肝细胞类型的参考WGBS样本中,肝细胞特异性低甲基化区域的甲基化测序reads片段可视化。
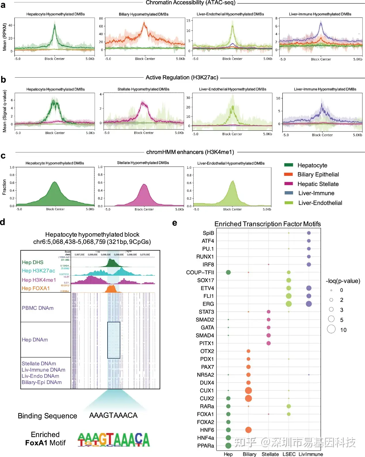
3. 肝细胞类型特异性低甲基化区域与染色质可及性和H3K27ac结合重叠
研究发现,肝细胞类型特异性的低甲基化区域与染色质可及性和H3K27ac结合区域高度重合,表明这些区域在维持细胞类型特异性功能中具有重要作用。这些区域的甲基化模式可以作为细胞损伤的生物标志物。
图3:肝细胞特异性低甲基化DNA区域与其他细胞特异性表观遗传标记的重合。
a-b. 肝细胞类型特异性低甲基化区域与染色质可及性及H3K27ac结合的关系。总结图显示围绕每种肝细胞、胆管上皮细胞、肝星状细胞、肝内皮细胞和肝免疫细胞特异性低甲基化区域的±5kb区域内的DHS/ATAC-seq或H3K27ac标记强度。
c. 在相同细胞类型的chromHMM注释中,与H3K4me1标记相关标记为增强子的细胞类型特异性低甲基化区域比例。
d. UCSC基因组浏览器比对显示一个包含FOXA1结合序列的肝细胞特异性低甲基化区域。紫色轨迹显示WGBS样本的平均甲基化。
- HOMER motif分析在肝细胞类型特异性低甲基化区域中富集先锋(Pioneer)和发展(development)转录因子结合位点。肝细胞的DHS、H3K27ac和H3K4me1数据来自德国表观基因组计划(DEEP)。肝细胞的FOXA1 ChIP-seq数据来自ENCODE项目。胆管上皮细胞的ATAC-seq数据和肝星状细胞的H3K27ac组蛋白修饰数据来自ENCODE项目。
4. 先锋转录因子结合位点(TFBS)在肝细胞类型特异性DNA甲基化区域富集
通过motif分析,研究团队发现肝细胞类型特异性的DNA甲基化区域富含先锋转录因子(如FOXA1/2、PAX7等)的结合位点。这些转录因子在细胞发育和命运决定中起关键作用,其结合位点的甲基化状态可能影响基因表达(图3d、e)。
5. 肝脏移植后立即出现的细胞损伤来源
研究团队通过分析肝脏移植后立即采集的血液样本,发现cfDNA的主要来源是肝细胞、肝星状细胞和内皮细胞。这些细胞类型的cfDNA增加与手术过程中的细胞损伤相关。此外,还检测到神经元和心肌细胞cfDNA的增加,表明移植手术可能对多个器官造成损伤。
图4:基于cfDNA片段甲基化模式推断肝移植后细胞损伤来源。
- 从28名肝移植患者身上收集的术前和术后即刻(术后第0天,POD0)的连续血清样本。
- cfDNA细胞来源的平均估计值。
- 肝细胞来源的cfDNA与AST和ALT酶活性的相关性(Spearman相关系数分别为r = 0.81,AST;r = 0.82,ALT;双侧检验,p = 0.0021,AST;p = 0.004,ALT)。
d-f. 术前(PRE)和再灌注后(POST)来自髓系细胞(d)、肝细胞(e)、内皮细胞(g)、肝星状细胞(h)和神经细胞(i)的cfDNA比例。以粗体显示的是患者群体的平均值±标准误(SEM)。右侧轴:相对于术前的变化倍数。(f)从患者血清中分离出的cfDNA浓度。
6. 肝细胞和胆管上皮细胞cfDNA的持续升高表明移植物损伤
研究发现,在术后第一个月内,持续检测到肝细胞和胆管上皮细胞cfDNA的升高与移植物损伤相关。这些cfDNA升高可以作为早期诊断移植物损伤的非侵入性标志物。
图5:肝移植后细胞类型特异性损伤的时间进程。
- 从20名肝移植患者身上收集的术前、再灌注后(术后第0天,POD0)、术后第7天和第30天(POD7,POD30)的连续血清样本。
- 移植物损伤的病因。在移植后1年内,20名患者中有11名通过因临床指征进行的肝活检被诊断出不同病因的移植物损伤。
- 肝细胞cfDNA在有移植物损伤(右侧,n=11名患者)和无移植物损伤(左侧,n=9名患者)的患者中的时间进程。
- 各个体在POD7和POD30时的平均合并肝细胞cfDNA,按结果分组(移植物损伤 n=11名患者,无移植物损伤n=9名患者)。
- 胆管cfDNA在有移植物损伤(右侧,n=11名患者)和无移植物损伤(左侧,n=9名患者)的患者中的时间进程。
- 各个体在POD7和POD30时的平均合并胆管cfDNA,按结果分组(移植物损伤11名患者,无移植物损伤9名患者)。
- 在有移植物损伤(右侧,n = 11)和无移植物损伤(左侧,n = 9)的患者中,五种肝细胞类型cfDNA的时间进程。
7. 细胞游离cfDNA甲基化追溯移植物损伤来源
通过分析cfDNA的甲基化模式,研究团队能够区分肝细胞和胆管上皮细胞来源的损伤,从而确定移植物损伤的具体类型。这种方法可以为临床医生提供更精准的诊断工具,减少对侵入性活检的依赖。
图6:cfDNA甲基化模式提示移植物损伤的细胞来源。
- 在因临床指征进行肝活检(FC-bx)时收集的血清样本,用于诊断移植物损伤。所有活检均在肝移植后1年内进行,样本代表了24名患者(n=30份样本)。
- 根据活检中观察到的损伤模式对cfDNA的细胞来源进行分类。上方显示了每种移植物损伤类型检测到的不同细胞来源的平均比例。下方是列联堆叠条形图,展示每个个体样本中实体器官细胞基因组当量(Geq)比例,其中每个堆叠代表一个不同的样本,堆叠中每个段落高度代表该细胞类型组在样本中的相对cfDNA比例。
- 在有肝细胞或混合肝胆损伤的血清样本中,与单纯的胆管损伤相比,肝细胞cfDNA水平。
- 在有胆管或混合肝胆损伤的血清样本中,与单纯的肝细胞损伤相比,胆管cfDNA水平。(b–d 血清样本被分类为n=14份肝细胞损伤,n=10份混合肝胆损伤,n=6份胆管损伤的移植物损伤病因)
e–h. 在有肝细胞、胆管和混合肝胆形式的移植物损伤的患者中,围移植期细胞损伤的时间进程。与并发症和肝活检证实的诊断相对应的时间点用箭头标记。(e)在术后第15天(POD15)出现COVID-19感染,术后第120天(POD120)因混合损伤分类被诊断为急性细胞排斥(ACR)并伴有高胆红素血症的患者。在术前被诊断为肝肾综合征(HRS)以及术后被诊断为急性肾损伤(AKI)的患者中,检测到肾脏上皮细胞cfDNA在POD0、POD15和POD30时升高。(f)在术后第1天(POD1)因混合损伤分类被诊断为肝缺血并伴有高胆红素血症的患者。AKI通过POD9时升高的肌酐水平和POD30时升高的肾脏上皮细胞cfDNA来指示。(g)在术后第9天(POD9)和第15天(POD15)因肝细胞损伤分类被诊断为急性细胞排斥(ACR)的患者。AKI通过POD8时升高的肌酐水平以及POD7、POD9和POD30时升高的肾脏上皮细胞cfDNA来指示。(h)在术后第43天(POD43)被诊断为胆汁瘤(胆管损伤分类)患者。
讨论和启示
本研究结果表明,cfDNA甲基化模式可以作为非侵入性监测肝移植后移植物损伤的有力工具。通过扩展的DNA甲基化图谱和多组学数据整合,研究团队不仅能够早期发现移植物损伤,还可以区分损伤的不同原因,为临床医生提供了更精准的诊断工具。此外,该方法还可以同时监测其他器官的损伤,为多器官移植后的全面监测提供了可能。
cfWGBS在本研究中的作用
生成细胞类型特异性的DNA甲基化图谱:研究团队利用WGBS技术生成多种肝细胞类型(包括肝细胞、胆管上皮细胞、肝星状细胞和肝内皮细胞)的单碱基分辨率DNA甲基化图谱。使研究者能够精确地识别和量化不同细胞类型中的甲基化状态。这对于区分不同细胞来源的cfDNA片段至关重要。
验证甲基化模式与细胞功能的相关性:通过将WGBS数据与染色质可及性(ATAC-seq)和组蛋白修饰(H3K27ac)数据进行整合,研究团队验证了肝细胞类型特异性的低甲基化区域与染色质可及性和功能重要的调控区域的重合。这些区域在维持细胞类型特异性功能中具有重要作用。
追溯cfDNA的细胞来源:研究团队利用WGBS生成的甲基化图谱,通过片段反卷积分析推断cfDNA片段的细胞来源。这种方法能够精确地识别cfDNA片段的组织和细胞类型,从而推断出肝移植后不同时间点的细胞损伤来源。
揭示移植物损伤的早期标志:WGBS技术使研究者能够精确地识别cfDNA片段来源,并将其与移植物损伤的不同类型联系起来。同时能够提前检测到移植物损伤信号,为早期诊断和干预提供了可能。

易基因提供全面的表观基因组学(DNA甲基化、DNA羟甲基化、cfDNA)和表观转录组学(m6A、m5C、m1A、m7G、ac4C、RNA与蛋白互作)、DNA与蛋白互作及染色质开放性技术方案(ChIP-seq、ATAC-seq),更多表观组学或多组学研究可关注易基因公众号、网站、市场微信号等,期待与各位老师开展合作交流。详询易基因:0755-28317900。
参考文献:
McNamara, M.E., Jain, S.S., Oza, K. et al. Circulating cell-free DNA methylation patterns indicate cellular sources of allograft injury after liver transplant. Nat Commun 16, 5310 (2025). https://doi.org/10.1038/s41467-025-60507-9
相关阅读:
3. 深度综述 | cfDNA甲基化诊断和监测肿瘤的研究进展与展望:胰腺癌
4. 揭秘:cfDNA甲基化在器官和组织损伤检测中的强大力量
5. NC/IF14.7:通过cfDNA甲基化和半甲基化分析结合机器学习检测多癌种生物标志物 | 速递
6. Nat Commun:cfMeDIP-seq揭示cfDNA甲基化高效区分原发性和转移性前列腺癌
7. PNAS | 卢煜明团队最新成果:利用cfDNA片段组学分析组蛋白修饰,为分子诊断工具开发开辟更多可能
8. 癌症中的cfDNA羟甲基化:检测方法及临床应用 | 精准医学
10. PNAS:cfChIP-seq揭示cfDNA片段化模式与组蛋白修饰的相关性 助力液体活检新突破
11.表观基因组cfDNA分析检测晚期EGFR突变肺腺癌患者的小细胞转化 | 肿瘤监测研究
12.新品亮相|易基因cfDNA染色质免疫沉淀测序(cfChIP-seq)技术
浙公网安备 33010602011771号