易基因:微量WGBS等揭示有袋类和真兽类动物胚胎中DNA甲基化动态差异 提出进化新视角|Nature重磅

大家好,这里是专注表观组学十余年,领跑多组学科研服务的易基因。

近日,英国弗朗西斯·克里克研究所(Francis Crick Institute)James M A Turner团队深入探讨了有袋类动物(Marsupial,以负鼠Monodelphis domestica为模型)和真兽类(eutherian,即胎盘类哺乳动物)胚胎发育过程中DNA甲基化的动态变化。研究通过绘制负鼠的精子、卵子、胚胎和成年组织的单碱基分辨率DNA甲基化图谱,揭示了有袋类动物与真兽类在胚胎发育过程中DNA甲基化模式的显著差异。相关研究成果以《Divergent DNA methylation dynamics in marsupial and eutherian embryos》为题发表于《自然》(Nature)杂志。

标题:Divergent DNA methylation dynamics in marsupial and eutherian embryos(有袋类和真兽类动物胚胎中DNA甲基化动态差异

发表时间:2025-05-14

发表期刊:Nature

影响因子:IF48.5/Q1

技术平台:微量WGBS、单细胞甲基化+单细胞转录组学等(易基因金牌技术)

本研究在有袋类动物负鼠(Monodelphis domestica)的精子、卵子、胚胎和成年组织中绘制生成了单碱基分辨率的DNA甲基化图谱,揭示了与真兽类模型的DNA甲基化动态差异变化。负鼠卵子和精子之间的DNA甲基化水平差异小于真兽类。此外与真兽类不同,负鼠基因组在卵裂阶段保持高甲基化状态。在囊胚中,上胚层(epiblast, EPI, 未来躯体)的DNA去甲基化短暂且温和,而滋养外胚层(trophectoderm, TE, 未来胎盘)的DNA去甲基化则表现出持续状态,这表明DNA低甲基化在哺乳动物胎盘中可能具有进化上保守的功能。同时,负鼠在胚胎发育过程中,非活性X染色体整体上呈现出DNA低甲基化状态。研究鉴定出精子和卵子中的差异甲基化区域(DMRs),这些区域在胚胎中表现出不同的命运,其中一些是短暂的,而另一些则被保留下来,成为候选的印记位点。研究还揭示了通过母本对类似Xist的非编码RNA RSX(一种与X染色体失活相关的非编码RNA)的DNA甲基化来实现印记X染色体失活的可能机制。总之研究阐明了进化上分化的真兽类和有袋类动物在胚胎发育过程中的DNA去甲基化方式存在差异。

易小结

DNA甲基化作为一种关键的表观遗传修饰,在哺乳动物胚胎发育过程中发挥着至关重要的作用。它参与调控基因表达、细胞分化以及维持基因组稳定性。在早期胚胎发育阶段,DNA甲基化模式会发生显著的动态变化,这些变化对于细胞命运的决定和胚胎的正常发育至关重要。前期易基因科技参与的合作项目已助力揭示人多能干细胞向胚胎全能8细胞的人工诱导、成功构建胚胎干细胞嵌合体猴。

详见:

Nature | 易基因DNA甲基化测序助力人多能干细胞向胚胎全能8细胞的人工诱导

Cell|易基因微量DNA甲基化测序助力中国科学家成功构建胚胎干细胞嵌合体猴,登上《细胞》封面

本研究通过同样的微量DNA甲基化测序研究揭示了有袋类动物和真兽类在胚胎发育过程中DNA甲基化模式的差异,这对于理解哺乳动物胚胎发育的表观遗传调控机制具有重要意义。这项研究借助表观基因组学的比较分析,为阐释哺乳动物演化历程中的表观遗传分化提供了至关重要的依据,同时也为构建跨物种胚胎操作技术体系、守护濒危有袋动物物种构筑了坚实的理论支撑。微量WGBS技术的应用不仅为研究哺乳动物胚胎发育的表观遗传调控机制提供了新的工具,也为今后类似的研究提供了重要的参考。

研究方法

样本收集:研究者收集了负鼠的精子、卵子以及从胚胎第1.5天到第7.5天的胚胎样本,以及成年组织样本(代表三个胚层)。

DNA甲基化图谱绘制:使用微量WGBS技术对微量负鼠精子、卵母细胞、单个胚胎(包括囊胚阶段的内细胞团和滋养外胚层)及成体组织进行单碱基分辨率检测全基因组甲基化,覆盖4.2%-83%的CpG位点。

免疫荧光染色:对5-甲基胞嘧啶(5mC)和5-羟甲基胞嘧啶(5hmC)进行免疫染色,以观察DNA甲基化状态。

单细胞多组学分析:在囊胚阶段分离内细胞团(含上胚层和原始内胚层)与滋养外胚层,对胚胎进行单细胞多组学(单细胞甲基化组和转录组)分析,以观察不同细胞系中的DNA甲基化变化。

CRISPR基因编辑:通过CRISPR技术敲除DNMT1基因,在负鼠成纤维细胞中研究DNA甲基化对X染色体失活相关非编码RNA(RSX)的调控机制。

结果图形

(1)负鼠卵裂胚胎保持高甲基化

有袋类动物拥有核心的脊椎动物DNA甲基化机制,包括从头甲基转移酶基因(DNMT3A和DNMT3B)、DNMT3L、TET1-3、UHRF1以及两个维持甲基转移酶基因(DNMT1A和DNMT1B)。然而,精子和卵子以及植入前发育过程中的DNA甲基化状态尚未被研究。

研究通过微量重亚硫酸盐测序(low-input BS-seq)技术,发现负鼠胚胎在早期发育过程中没有经历整体DNA去甲基化,这与真兽类胚胎发育过程中的经典模式不同。这种高甲基化状态一直持续到胚胎第4.5天,随后在囊胚阶段,DNA甲基化水平开始下降。研究结果表明,与真兽类不同,负鼠胚胎在卵裂阶段保持相对高甲基化状态。

图1:负鼠胚胎中的DNA甲基化水平动态变化

  1. 显微镜下观察到的精子、E1.5-E7.5的负鼠胚胎和大脑的图像。ED代表胚胎盘,TE代表滋养外胚层。
  2. 直方图显示在≥5×覆盖度下捕获的CpG位点的DNA甲基化分布。
  3. 随着发育时间点变化的平均DNA甲基化水平。
  4. 显微照片:受精后29.5小时的原核期胚胎,分别对组蛋白H3(n=7)、5-甲基胞嘧啶(5mC,n=8)、5-羟甲基胞嘧啶(5hmC,n=3)进行免疫染色,并与H3K9三甲基化(H3K9me3)共染色。两个原核(Pat代表父本,Mat代表母本)大小相当(与小鼠不同),但父本原核通常因靠近精子尾部而被标记(第一张图中的箭头)。

(2)上胚层(EPI)和滋养外胚层(TE)的DNA甲基化差异

研究通过单细胞多组学技术,结合单细胞甲基组和转录组分析,揭示了不同细胞谱系的甲基化差异。研究结果表明,在负鼠胚胎中,滋养外胚层和上胚层的DNA甲基化水平存在显著差异。滋养外胚层的DNA去甲基化表现出持续状态,而上胚层的DNA去甲基化短暂且温和。由于负鼠囊胚是单层,因此这种差异可能通过细胞自主机制实现。

图2:负鼠滋养外胚层和上胚层的差异甲基化

  1. 囊胚单细胞在谱系分离前后平均甲基化水平。E5.5的细胞数为58,E6.5上胚层(EPI)的细胞数为19,E6.5滋养外胚层(TE)的细胞数为19,E7.5上胚层的细胞数为24,E7.5滋养外胚层的细胞数为14。
  2. 根据胚胎盘(ED)和滋养外胚层(TE)的甲基化模式,将基因组划分为具有相似甲基化水平的连续区域(1-3段)。滋养外胚层中存在具有中等甲基化水平的长段表明该组织存在部分甲基化区域。
  3. 基于先前RNA-seq测序数据得出的DNA甲基化机制的平均表达水平。各组样本量分别为:卵子6个,E1.5胚胎7个,E2.5胚胎21个,E3.5胚胎62个,E4.5胚胎55个,E5.5胚胎140个,E6.5胚胎201个,E7.5上胚层108个,E7.5滋养外胚层55个。

(3)配子(精子和卵子)的DNA甲基化图谱

研究基于微量WGBS技术在单碱基分辨率下检测精子和卵子的全基因组甲基化状态,分析结果表明,在负鼠的精子和卵子中发现了差异甲基化区域(DMRs),这些区域在胚胎发育过程中表现出不同的命运。一些DMRs是短暂的,而另一些则被保留下来,成为候选的印记位点。这些发现为研究哺乳动物胚胎发育中的印记基因提供了新的线索。

图3:精子和卵子中的DNA甲基化

  1. 精子和卵子中差异甲基化区域(DMRs)的基因组分布情况。
  2. 精子和卵子中的DMRs在胚胎发育过程中的命运。
  3. 在印记基因NKRFL2位点的一个代表性区域,各个CpG位点的DNA甲基化水平。
  4. 在真兽类和有袋类动物负鼠卵子中,卵子中被转录基因(活跃)、卵子中未被转录基因(不活跃)以及基因间区域的DNA甲基化特征。图表中间的线表示中位数,灰色圆圈表示平均值,上下界分别表示第一和第三四分位数,须表示1.5倍的四分位距(IQR)。

(4)非活性X染色体的低甲基化

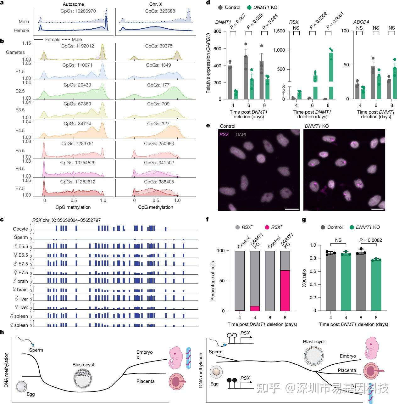
基于微量WGBS技术在单碱基分辨率下检测非活性X染色体(Xi)的甲基化状态,分析结果揭示了在负鼠中,非活性X染色体(Xi)在胚胎发育过程中逐渐变得低甲基化,这与真兽类中Xi的高甲基化状态不同。研究结果表明,Xi的低甲基化状态在囊胚阶段开始显现,并在胚胎发育过程中逐渐增强。

图4:负鼠X染色体和RSX位点的DNA甲基化状态

  1. 成年雄性和雌性大脑中常染色体和X染色体的甲基化分布,以密度图表示数据的分布情况以及一个变量具有特定值的概率。
  2. 雄性和雌性配子以及胚胎中常染色体和X染色体的甲基化分布。
  3. 配子、胚胎和成年组织中RSX位点的甲基化情况。
  4. DNMT1基因敲除(KO)永生化雄性成纤维细胞中的定量PCR分析。对照组样本数为3,DNMT1敲除组样本数为3。
  5. 野生型和DNMT1-KO第8天永生化雄性成纤维细胞中的RSX RNA荧光原位杂交。
  6. DNMT1基因敲除(KO)后4天和8天,RSX位点在RNA荧光原位杂交中的量化。
  7. DNMT1基因敲除(KO)后4天和8天,X染色体与常染色体(X/A)基因表达比值。对照组样本数为3,DNMT1敲除组样本数为3。
  8. 真兽类动物(左侧)和负鼠(右侧)胚胎中DNA甲基化状态的示意图。

(5) 印记X染色体失活的候选机制

研究通过基因编辑技术(CRISPR)和微量WGBS技术相结合,在基因水平上探究DNA甲基化对RSX表达的调控作用。研究提出了一个可能的机制,即通过母本DNA甲基化调控RSX表达,来实现印记X染色体失活。通过CRISPR介导的DNMT1基因敲除,研究者发现DNA甲基化对RSX表达具有调控作用,这为理解有袋类动物中印记X染色体失活的机制提供了新的线索。

图5:负鼠永生化雄性成纤维细胞中DNMT1缺失。

  1. 100000个随机选取的1000核苷酸区域的meta分析图,显示在DNMT1缺失的成纤维细胞中,第4天时DNA甲基化水平整体下降。
  2. 在DNMT1缺失后第4天,RSX启动子处DNA甲基化镶嵌性丢失。
  3. 在DNMT1缺失的成纤维细胞中,第8天时按染色体划分的上调和下调基因的比例。
  4. DNMT1缺失后重复元件的甲基化和表达情况。meta分析(上)显示在DNMT1缺失后4天,L1、MIR和ERV1重复元件的DNA甲基化水平下降。线图(下)显示在DNMT1缺失后第8天,L1、MIR、ERV1和ERVK元件的转录去抑制情况。
  5. 在DNMT1缺失的成纤维细胞中,H19的qPCR分析。

讨论和启示

本研究利用微量WGBS测序(low-input BS-seq)、单细胞多组学技术和基因编辑技术等三大核心技术体系,深入研究了有袋类动物和真兽类胚胎发育过程中DNA甲基化的动态变化和模式差异,提出了DNA去甲基化在滋养外胚层形成中的重要作用。研究还提出了一个新的候选机制,即通过母本DNA甲基化调控RSX表达来实现印记X染色体失活。

这一发现不仅增进了对有袋类动物胚胎发育过程中DNA甲基化动态的理解,还为研究哺乳动物胚胎发育的表观遗传调控机制提供了新的视角。此外,研究还发现了新的候选印记基因,这些基因在有袋类动物和真兽类中可能具有不同的调控机制。本研究为哺乳动物胚胎发育的进化研究提供了新的线索,并可能对生殖医学、发育生物学以及相关疾病的治疗提供重要的理论基础。

目前,易基因科技有限公司在DNA甲基化修饰等表观遗传检测领域,积累了一系列国际先进技术,可对高通量单细胞甲基化组学研究,微量DNA甲基化测序,ctDNA、FFPE等严重降解痕量DNA甲基化检测等,提供多种有效解决方案。低成本、高通量的单细胞甲基化组学测序技术建立,将为研究者对不同时间和空间的单细胞表观修饰研究奠定基础。

  1. 微量细胞或单细胞全基因组甲基化测序(Micro DNA-WGBS)DNA起始量:
    单细胞/100-1000个细胞
    1ng基因组DNA
    90%以上基因组CG覆盖
  2. 微量细胞或DNA简化基因组甲基化测序(Micro DNA-RRBS)DNA起始量:
    1ng基因组DNA;
    10-20M有效CG位点覆盖;
    10-20G测序数据量;
  3. 微量cfDNA简化基因组甲基化测序(cfDNA-RBS)

100ul血浆或1ng cfDNA

10M有效CG位点覆盖

15-20G测序数据量

易基因提供全面的表观基因组学(DNA甲基化、DNA羟甲基化、cfDNA)和表观转录组学(m6A、m5C、m1A、m7G、ac4C、RNA与蛋白互作)、DNA与蛋白互作及染色质开放性技术方案(ChIP-seq、ATAC-seq),更多表观组学或多组学研究可关注易基因公众号、网站、市场微信号等,期待与各位老师开展合作交流,详询易基因:0755-28317900。

参考文献:

Leeke BJ, Varsally W, Ogushi S, Zohren J, Menchero S, Courtois A, Snell DM, Teissandier A, Ojarikre O, Mahadevaiah SK, Decarpentrie F, Oakey RJ, VandeBerg JL, Turner JMA. Divergent DNA methylation dynamics in marsupial and eutherian embryos. Nature. 2025 May 14. doi: 10.1038/s41586-025-08992-2.

相关阅读:

Cell|易基因微量DNA甲基化测序助力中国科学家成功构建胚胎干细胞嵌合体猴,登上《细胞》封面

项目集锦:微量样本及单细胞DNA甲基化研究如何发高分SCI文章

项目文章 | JGG:单细胞甲基化+转录组多组学分析揭示哺乳期母体低蛋白饮食对子代的跨代传递

项目文章:微量DNA甲基化分析揭示MeCP2在卵子发生和卵巢衰老中的表观遗传调控

posted @ 2025-07-07 14:09  深圳市易基因科技  阅读(26)  评论(0)    收藏  举报