易基因:CTM:ChIP-seq揭示组蛋白甲基转移酶NSD2在炎症性肠病(IBD)发生过程中的表观调控机制

大家好,这里是专注表观组学十余年,领跑多组学科研服务的易基因。

肠道菌群-表观遗传:解码肠道疾病发生新机制研究

炎症性肠病(Inflammatory bowel disease,IBD)主要包括克罗恩病(Crohn's disease,CD)和溃疡性结肠炎(ulcerative colitis,UC),是一组影响胃肠道的慢性炎症性疾病,其特征是持续的免疫激活、黏膜炎症和组织损伤。肠道上皮细胞和黏膜屏障的完整性对于维持肠道屏障和结肠稳态至关重要。表观遗传调控(包括DNA甲基化、组蛋白修饰、非编码RNA和染色质互作)对调控胃肠道发育和稳态中的基因表达变化至关重要。NSD2(也称为WHSC1或MMSET)是一种组蛋白甲基转移酶,专门负责在组蛋白H3的赖氨酸36位点进行二甲基化(H3K36me2),与转录激活相关。有研究表明,NSD2在IBD患者的肠上皮细胞(intestinal epithelial cells,IECs)和IBD小鼠模型中的表达均降低。然而,NSD2在IBD中的确切作用仍不清楚。

近日,上海交通大学生物医学工程学院徐悦和上海交通大学附属仁济医院肖秀英为共同第一作者,上海交通大学生物医学工程学院李力研究员和高维强教授为共同通讯,利用ChIP-seq等技术探讨了肠上皮细胞(IECs)中的组蛋白甲基转移酶NSD2如何通过维持含黄素单加氧酶(flavin-containing monooxygenase,FMO)介导的牛磺酸(Taurine)生物合成来预防肠道屏障破坏,尤其是在炎症性肠病(IBD)中的调控机制。研究揭示了NSD2在肠道炎症中的重要作用,并提出了NSD2-H3K36me2介导的牛磺酸生物合成在维持肠道黏膜屏障稳态中的重要性。相关研究成果以《Epithelial NSD2 maintains FMO-mediated taurine biosynthesis to prevent intestinal barrier disruption》为题发表于《Clinical and Translational Medicine》(CTM)期刊。

标题:Epithelial NSD2 maintains FMO-mediated taurine biosynthesis to prevent intestinal barrier disruption(上皮细胞NSD2维持FMO介导的牛磺酸生物合成以预防肠道屏障破坏)

发表时间:2024年12月10日

发表期刊:Clin Transl Med(CTM)

影响因子:IF7.9/Q1

技术平台:ChIP-seq、RNA-seq等(易基因金牌技术)

本研究以IBD小鼠的结肠组织、SW620细胞和MC38细胞为研究对象,通过分析IBD患者的临床数据库,研究NSD2表达在IBD发生中的变化。通过生成NSD2基因敲除小鼠进一步探究NSD2在IBD中的作用。分离IECs后进行RNA测序(RNA-seq)和染色质免疫沉淀测序(ChIP-seq)以鉴定导致小鼠IBD的分子信号通路和关键分子。通过分子和细胞实验分析并验证NSD2在IBD发展中的作用。并通过挽救实验验证NSD2在IBD发展中的分子机制。

研究结果揭示了小鼠IECs中NSD2缺失促进了IBD中的上皮屏障破坏和炎症反应。从机制上讲,NSD2缺失导致H3K36me2和黄素单加氧酶(FMO,牛磺酸合成酶)mRNA下调,进而导致IECs中牛磺酸生物合成减少。而牛磺酸补充可以显著缓解由NSD2缺失引起的IBD症状。

本研究数据表明,NSD2在维持FMO介导的牛磺酸生物合成中发挥关键作用,以预防肠道炎症。同时,本研究结果揭示了NSD2-H3K36me2介导的牛磺酸生物合成在维持肠道黏膜屏障稳态中的重要调控机制。

研究关键要点

本研究探讨了组蛋白甲基转移酶NSD2在通过维持牛磺酸生物合成以预防肠道屏障破坏中的作用。在人类样本和IBD小鼠模型中,NSD2水平均有所降低。研究证明了NSD2缺失抑制了肠道细胞中牛磺酸合成过程,从而导致肠道炎症加剧。牛磺酸的补充显著缓解了由NSD2缺失引起的症状。这些数据表明,维持NSD2介导的牛磺酸生物合成对于保护肠道屏障和减轻炎症至关重要。

图形摘要:NSD2介导FMO在肠道牛磺酸积累中维持肠道内稳态机制示意图

  • 小鼠肠上皮细胞(IECs)中NSD2缺失加剧了IBD中的上皮屏障破坏和炎症反应。
  • NSD2缺失导致H3K36me2和FMO(牛磺酸合成酶)mRNA下调,从而导致IECs中牛磺酸生物合成减少。
  • 牛磺酸的补充显著减轻了由NSD2缺失引起的IBD症状。

研究方法

临床样本分析:通过分析IBD患者的结肠组织样本,评估NSD2的表达水平。

基因敲除小鼠模型:通过生成NSD2基因敲除(Nsd2Vil-KO)小鼠,研究NSD2缺失对IBD的功能影响。

RNA-seq和ChIP-seq:鉴定NSD2缺失导致的分子信号通路和关键分子变化。

细胞和分子实验:分析NSD2在IBD发展中的作用。

拯救实验:通过补充牛磺酸来确认NSD2在IBD发展中的分子机制。

结果图形

(1)IBD中NSD2表达降低

研究发现,与健康对照组相比,IBD患者的结肠组织中NSD2 mRNA和蛋白表达显著降低。在DSS诱导的IBD小鼠模型中,NSD2和H3K36me2的表达也降低,表明NSD2表达与IBD发病机制之间存在潜在联系。

图1:IBD中NSD2表达降低。

  1. 健康对照组、溃疡性结肠炎(UC)和克罗恩病(CD)样本中NSD2 mRNA的箱线图(GSE137344和GSE57945数据集)。
  2. 左侧为NSD2染色图像,右侧为正常和IBD活检中上皮NSD2表达的定量分析。
  3. 用于诱导急性结肠炎的葡聚糖硫酸钠(DSS)方案的示意图。
  4. RT-qPCR分析对照组和DSS处理的野生型小鼠IECs中NSD2 mRNA表达(每组n=5)。
  5. 对照组和DSS处理的野生型小鼠中NSD2表达的免疫组化分析。
  6. 对照组和DSS处理的野生型小鼠中NSD2表达的免疫印迹分析。
    (D-F) 所有样本均来自8周龄的野生型小鼠,分别接受或未接受DSS处理。
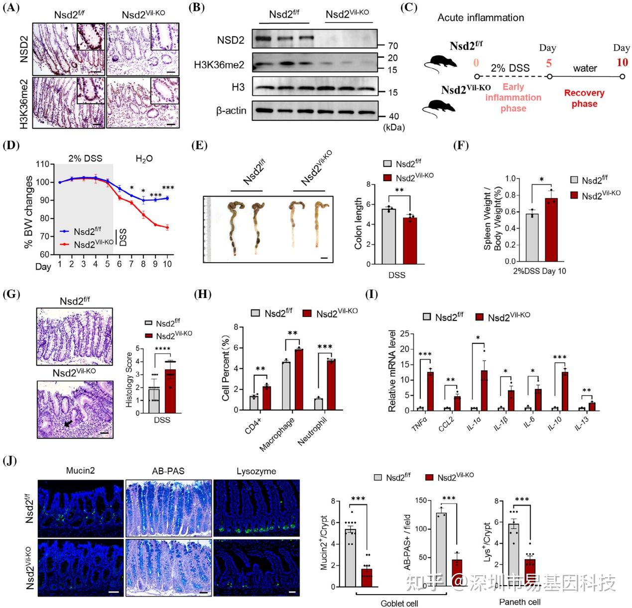
    (2)IECs中NSD2缺失加剧肠道炎症反应
    通过基因编辑小鼠模型,研究发现NSD2缺失的小鼠在DSS诱导的IBD中表现出更严重的症状,包括加速的体重下降、更明显的结肠缩短和脾脏肿大。组织学检查显示,NSD2缺失的小鼠结肠组织中炎症细胞浸润、腺窝侵蚀更严重,组织学评分更高。


图2:IECs中NSD2缺失加剧肠道炎症反应。
(A-B) Nsd2f/f和Nsd2Vil-KO小鼠IECs中NSD2和H3K36me2表达的免疫组化(A)和免疫印迹(B)分析(每组n=5)。
(C) 用于诱导急性结肠炎的葡聚糖硫酸钠(DSS)方案的示意图。
(D) 小鼠被喂食2% DSS溶液以诱导结肠炎,并记录体重下降(n=4)。
(E) DSS处理后Nsd2f/f和Nsd2Vil-KO小鼠结肠的代表性图像。
(F) 小鼠被处死时(第10天)脾脏重量与体重的比值。

  1. 2% DSS处理的Nsd2f/f和Nsd2Vil-KO小鼠第10天收集的结肠组织的H&E染色切片及组织学评分的定量分析。
  2. DSS处理后,通过流式细胞术分析Nsd2f/f和Nsd2Vil-KO小鼠结肠固有层细胞(n=3)。
  3. 通过RT-qPCR分析Nsd2f/f和Nsd2Vil-KO小鼠整个结肠中炎症细胞因子和趋化因子的相对mRNA表达水平(n=3)。
  4. 2% DSS处理小鼠的肠道黏液素2(黏液细胞)、阿利新蓝-过碘酸雪夫(AB-PAS;黏液细胞)和溶菌酶(Lys;潘氏细胞)染色及定量结果(n=3)。

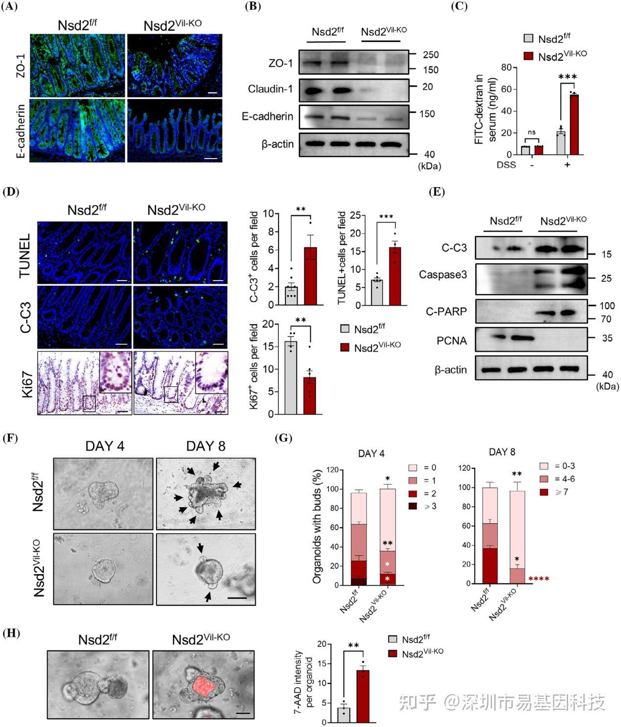
(3)上皮NSD2缺失加剧屏障功能障碍和细胞凋亡

研究发现,NSD2缺失的小鼠结肠组织中紧密连接蛋白(ZO-1和E-cadherin)表达减少,肠道通透性增加,表明NSD2对于维持肠道黏膜屏障的完整性至关重要。此外,NSD2缺失的小鼠结肠组织中凋亡细胞数量增加,增殖细胞数量减少,表明NSD2缺失不仅促进IEC死亡,还损害了上皮细胞的自我更新能力。

图3:上皮NSD2缺失加剧屏障功能障碍和细胞凋亡。

(A-B) DSS处理的Nsd2f/f和Nsd2Vil-KO小鼠结肠切片中ZO-1和E-钙粘蛋白的代表性免疫荧光染色(A)和免疫印迹(B)(每组n=5)。

(C) 通过检测血清中FITC-葡聚糖的浓度来测量结肠通透性(n=4)。

(D) 结肠切片的TUNEL(上)、C-C3(中)和Ki67(下)染色及定量结果(n=3)。

(E) Nsd2f/f和Nsd2Vil-KO小鼠的肠上皮细胞(IECs)的western blot分析。

(F) Nsd2f/f和Nsd2Vil-KO小鼠来源的肠类器官在第4天和第8天的代表性图像。

(G) 第4天和第8天肠类器官的结构定量分析(n=5,每只小鼠30个类器官)。

(H) 在第6天用7-AAD染色24小时后,类器官中凋亡细胞(7-AAD染成红色)成像。

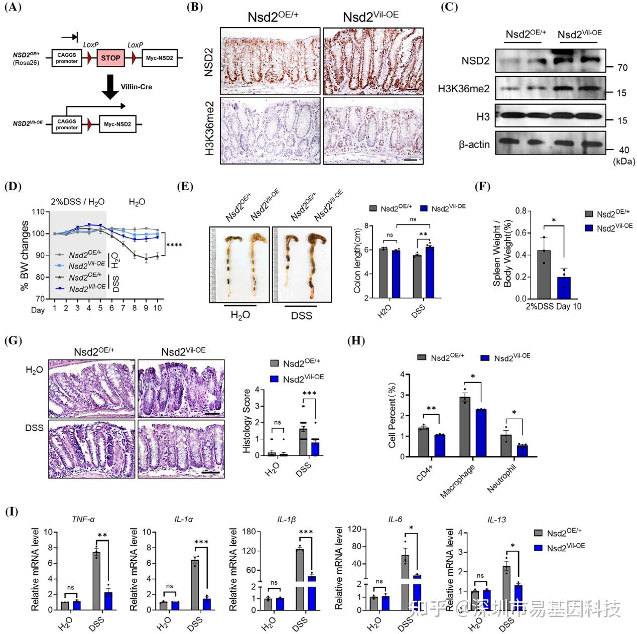
(4)IECs中NSD2过表达预防DSS诱导的IBD

通过在IECs中过表达NSD2的小鼠模型,研究发现这些小鼠在DSS诱导的IBD中表现出较少的症状,结肠组织损伤和炎症特征减少,表明NSD2过表达对IBD具有保护作用。

图4:IECs中NSD2过表达预防DSS诱导的炎症性肠病(IBD)。

  1. Nsd2OE/+小鼠和IECs中NSD2条件性过表达(Nsd2Vil-OE)小鼠的方案(每组n=5)。
  2. Nsd2OE/+和Nsd2Vil-OE小鼠的结肠切片的NSD2免疫荧光染色。
  3. 结肠炎小鼠的结肠上皮细胞中NSD2和H3K36me2的免疫印迹。
  4. 经或未经2% DSS处理的小鼠体重变化(n=5)。
  5. 第10天Nsd2OE/+和Nsd2Vil-OE小鼠的结肠长度。
  6. 小鼠被处死时脾脏重量与体重的比值。
  7. Nsd2OE/+和Nsd2Vil-OE小鼠经或未经DSS处理的代表性H&E染色图像。右侧组织学评分。
  8. 经DSS处理的Nsd2OE/+和Nsd2Vil-OE小鼠结肠固有层细胞的流式细胞术分析(n=3)。
  9. 通过RT-qPCR分析结肠组织中促炎细胞因子的相对mRNA水平(n=3)。

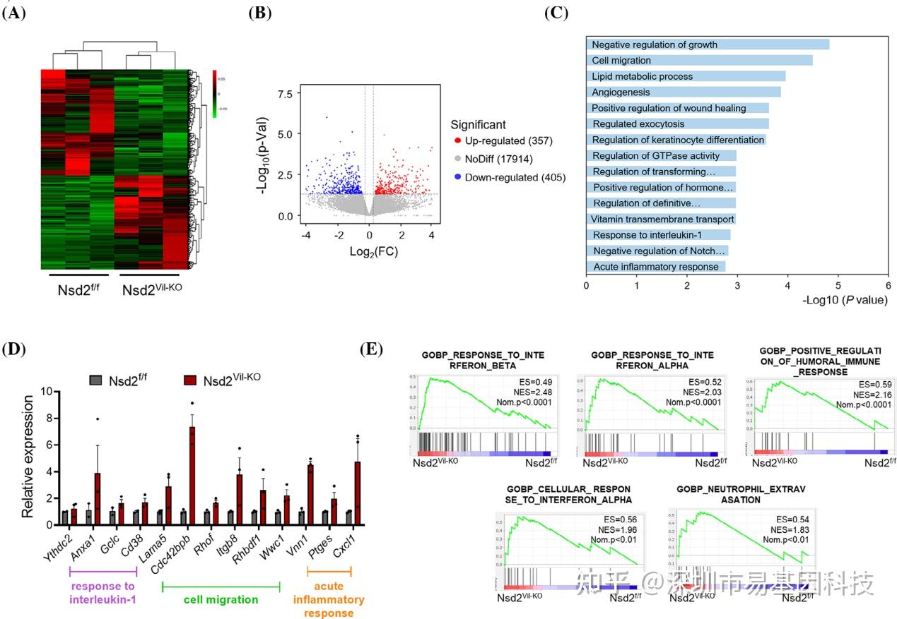
(5)NSD2缺失加剧肠道炎症反应

通过RNA-seq研究发现NSD2缺失导致肠道上皮细胞中与免疫细胞迁移、对白介素-1的反应和急性炎症反应相关的基因表达显著变化,进一步证实了NSD2缺失加剧肠道炎症反应。

图5:NSD2缺失加剧肠道炎症反应。

  1. 2% DSS处理的Nsd2f/f和Nsd2Vil-KO小鼠IECs中差异表达基因的热图。
  2. 2% DSS处理的Nsd2f/f和Nsd2Vil-KO小鼠之间比较RNA-seq数据的火山图。蓝色点代表下调基因,红色点代表上调基因。
  3. 差异表达基因的GO分析。
  4. 使用qRT-PCR验证与免疫细胞迁移、对白介素-1的反应和急性炎症反应相关的差异表达基因(每组n=3)。
  5. 与Nsd2缺失相关的差异表达基因的基因集富集分析(GSEA)富集图。

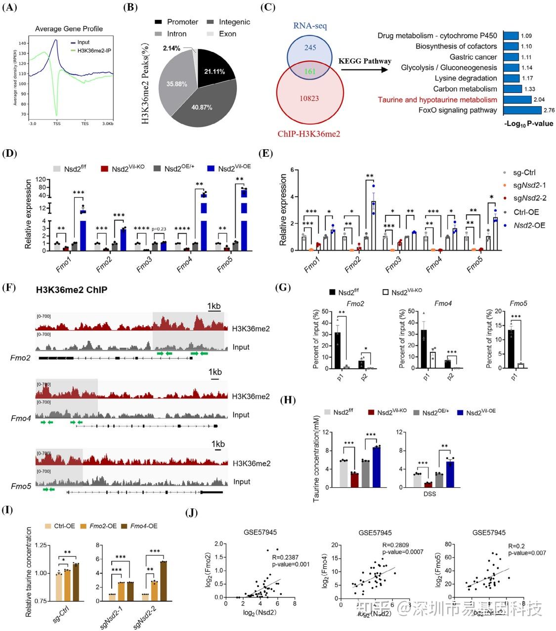
(6)NSD2缺失导致Fmo mRNA水平降低并阻碍牛磺酸积累

通过ChIP-seq分析,研究发现NSD2缺失导致Fmo2、Fmo4和Fmo5(牛磺酸合成酶)的H3K36me2占据率降低,mRNA表达下调,进而导致牛磺酸浓度降低。此外,通过补充Fmo2和Fmo4,可以恢复牛磺酸水平,表明NSD2通过调节FMOs的表达来影响牛磺酸的合成。

图6:NSD2缺失导致Fmo mRNA水平降低并抑制牛磺酸积累。

  1. Nsd2f/f和Nsd2Vil-KO小鼠结肠中H3K36me2染色质免疫沉淀测序(ChIP-seq)信号的标准化reads密度,范围从转录起始位点(TSS)上游3kb到转录终止位点(TES)下游3kb。
  2. 比对到基因组注释的H3K36me2 ChIP peaks。
  3. ChIP-seq和RNA-seq数据中显著受影响基因的重叠分析和代表性KEGG分析。
  4. DSS处理后Nsd2f/f、Nsd2Vil-KO、Nsd2OE/+和Nsd2Vil-OE小鼠结肠中Fmo1、Fmo2、Fmo3、Fmo4和Fmo5的定量mRNA表达水平(每组n=3)。
  5. 使用sg-Ctrl、sgNsd2-1、sgNsd2-2、Ctrl-OE和Nsd2-OE(源自SW620)样本的Fmo基因的RT-qPCR分析(每组n=3)。
  6. DSS处理(4天)的Nsd2f/f和Nsd2Vil-KO小鼠肠上皮细胞(IECs)中Fmo2、Fmo4和Fmo5基因位点的H3K36me2 ChIP-seq信号快照。
  7. Fmo2、Fmo4和Fmo5的ChIP-qPCR。使用的ChIP引物对位置用绿色箭头表示(每组n=3)。
  8. 检测经或未经DSS处理的Nsd2Vil-KO和Nsd2Vil-OE小鼠及其同窝小鼠IECs中牛磺酸的水平(n=4)。
  9. Nsd2缺失的SW620细胞系转染Fmo2和Fmo4过表达质粒后牛磺酸水平。
  10. IBD样本(GSE 57945)中Nsd2与Fmo2、Fmo4和Fmo5表达水平的相关性。

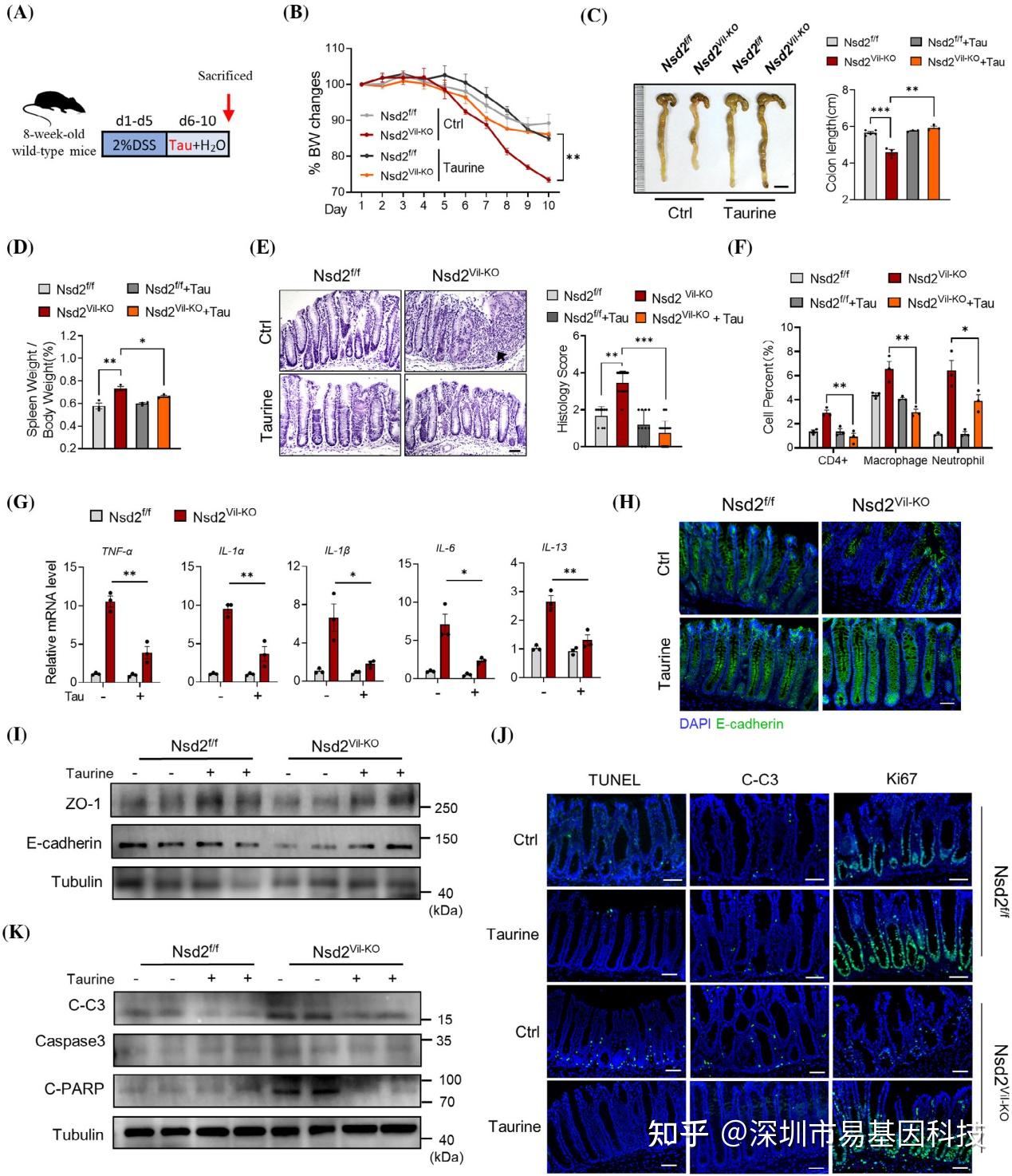
(7)牛磺酸补充可以缓解NSD2缺失IBD小鼠的肠道上皮损伤

通过给NSD2缺失的小鼠补充牛磺酸,研究发现其能够显著缓解IBD症状,包括体重下降、结肠缩短、脾脏肿大和组织学损伤,减少炎症细胞浸润和促炎细胞因子产生,恢复肠道屏障功能。

图7:牛磺酸补充缓解NSD2缺失IBD小鼠的肠道上皮损伤。

  1. DSS处理和牛磺酸补充方案示意图。
  2. 体重相对百分比变化。
  3. 经2% DSS处理5天、胃内给药5天后,于第10天处死的Nsd2f/f和Nsd2Vil-KO小鼠的结肠形态和长度的代表性图像及定量分析(n=3)。
  4. 第10天时脾脏重量与体重的比值。
  5. 有无牛磺酸补充的Nsd2Vil-KO小鼠远端结肠的H&E染色代表性图像及组织学评分(右)。
  6. DSS处理后,通过流式细胞术分析Nsd2Vil-KO小鼠结肠固有层细胞(n=3)。
  7. 有无牛磺酸补充的Nsd2Vil-KO小鼠结肠组织中Tnf-a、Il-1a、Il-1b、Il-6和Il-13的相对基因表达水平。
  8. 远端结肠E-钙粘蛋白染色的免疫荧光。
  9. 远端结肠ZO-1和E-钙粘蛋白的western blot分析。
  10. 有无牛磺酸补充的Nsd2Vil-KO小鼠远端结肠的TUNEL、C-C3和Ki67染色及阳性细胞计数。(每组n=3)。
  11. C-C3、caspase-3和C-PARP的western blot分析。

易小结

本研究揭示了NSD2在维持肠道黏膜屏障稳态中的重要作用,特别是其通过调节FMO介导的牛磺酸生物合成来预防IBD。研究结果表明,NSD2缺失不仅加剧肠道炎症反应,还导致肠道屏障功能障碍和细胞凋亡。通过补充牛磺酸,可以有效缓解NSD2缺失引起的IBD症状。

本研究得出结论,NSD2在维持FMO介导的牛磺酸生物合成中发挥关键作用,以预防肠道炎症。NSD2-H3K36me2介导的牛磺酸生物合成对于维持肠道黏膜屏障稳态至关重要。这些发现为IBD治疗提供了新的潜在靶点,即通过调控NSD2或其下游牛磺酸代谢通路来治疗IBD。

ChIP-seq在本研究中的重要作用

ChIP-seq(染色质免疫沉淀测序)在本研究中发挥了重要作用。通过ChIP-seq分析,研究者能够鉴定NSD2缺失导致的组蛋白修饰尤其是H3K36me2的变化。这些变化与Fmo基因表达调控密切相关,揭示了NSD2通过调节H3K36me2来影响FMOs转录水平,进而影响牛磺酸合成。ChIP-seq技术为理解NSD2在IBD中的分子机制提供了关键证据。

关于易基因染色质免疫共沉淀测序 (ChIP-seq)

染色质免疫共沉淀(Chromatin Immunoprecipitation,ChIP),是研究体内蛋白质与DNA相互作用的经典方法。将ChIP与高通量测序技术相结合的ChIP-Seq技术,可在全基因组范围对特定蛋白的DNA结合位点进行高效而准确的筛选与鉴定,为研究的深入开展打下基础。

DNA与蛋白质的相互作用与基因的转录、染色质的空间构型和构象密切相关。运用组蛋白特定修饰的特异性抗体或DNA结合蛋白或转录因子特异性抗体富集与其结合的DNA片段,并进行纯化和文库构建,然后进行高通量测序,通过将获得的数据与参考基因组精确比对,研究人员可获得全基因组范围内某种修饰类型的特定组蛋白或转录因子与基因组DNA序列之间的关系,也可对多个样品进行差异比较。

应用方向:

ChIP 用来在空间上和时间上不同蛋白沿基因或基因组定位

  • 转录因子和辅因子结合作用
  • 复制因子和 DNA 修复蛋白
  • 组蛋白修饰和变异组蛋白

技术优势:

  • 物种范围广:细胞、动物组织、植物组织、细菌微生物多物种富集经验;
  • 微量建库:只需5ng以上免疫沉淀后的DNA,即可展开测序分析;
  • 方案灵活:根据不同的项目需求,选择不同的组蛋白修饰特异性抗体。

技术路线:

易基因提供全面的表观基因组学(DNA甲基化、DNA羟甲基化、cfDNA)和表观转录组学(m6A、m5C、m1A、m7G、ac4C、RNA与蛋白互作)、DNA与蛋白互作及染色质开放性技术方案(ChIP-seq、ATAC-seq),详询易基因:0755-28317900。

参考文献:

Xu Y, Xiao X, Ma C, Wang Z, Feng W, Rao H, Zhang W, Liu N, Aji R, Meng X, Gao WQ, Li L. Epithelial NSD2 maintains FMO-mediated taurine biosynthesis to prevent intestinal barrier disruption. Clin Transl Med. 2024 Dec;14(12):e70128. doi: 10.1002/ctm2.70128.

 

相关阅读:

1、项目文章 | Nature子刊:ChIP-seq等揭示c-di-AMP与DasR互作以调控细菌生长、发育和抗生素合成

2. 项目文章 | Nat Commun:中南大学曾朝阳/熊炜/龚朝建团队利用ChIP-seq等揭示头颈鳞癌免疫逃逸机制

3. 项目文章 | ChIP-seq等揭示糖皮质激素和TET2共调控促进癌症转移的表观遗传机制

4. 项目文章:ChIP-seq等揭示人畜共患寄生虫弓形虫的蛋白质乳酸化和代谢调控机制

5. 项目集锦 | 易基因近期染色质免疫共沉淀测序(ChIP-seq)研究成果

6. 项目文章 | NAR:ChIP-seq等揭示蛋白质酰基化与c-di-GMP协同调控放线菌发育与抗生素合成机制

7. 项目文章|Plant Physiol:郑州果树所王力荣团队ChIP-seq等揭示桃树需冷量和芽休眠调控的关键基因

8、项目文章|CDD:ChIP+RNA-seq技术揭示NURR1在前列腺癌从基因转录到肿瘤进展中的调控机制

9. DNA与蛋白质互作及染色质开放性研究方案

10. 技术推介 | 染色质免疫共沉淀测序 (ChIP-seq)

11. 疾病机制研究专题

#微生物组专题

#ChIP-seq专题

posted @ 2025-07-07 14:07  深圳市易基因科技  阅读(46)  评论(0)    收藏  举报