易基因:RNA m5C甲基化修饰研究怎么做?4篇10+分顶刊文章助力轻松拿捏高分思路|项目集锦

大家好,这里是专注表观十余年,领跑多组学科研服务的易基因。

RNA甲基化修饰类型很多,其中m5C是RNA百余种修饰中研究较多的一种。m5C存在于tRNA上时,可以对翻译进行调节;存在于rRNA上时,可以对核糖体的生物合成进行质控;存在于mRNA上时,则可以影响mRNA的结构、稳定性及翻译过程。m5C修饰是一个动态的过程,涉及三种主要的调控效应分子:甲基转移酶(“writers”)、去甲基化酶(“erasers”)和结合蛋白(“readers”)。

甲基转移酶(“writers”):m5C修饰主要由NOL1/NOP2/SUN结构域(NSUN)家族蛋白(NSUN1-7)和DNA甲基转移酶(DNMT)家族成员催化。其中,NSUN2和NSUN6是mRNA m5C修饰的主要甲基转移酶。

去甲基化酶(“erasers”):关于mRNA上m5C修饰的去甲基化酶研究较少,但有研究表明TET家族蛋白可能参与m5C去除。

结合蛋白(“readers”):目前已知的mRNA m5C修饰的结合蛋白包括Aly/REF出口因子(ALYREF)和Y盒结合蛋白1(YBX1)。这些蛋白能够识别并结合m5C修饰的mRNA,从而影响mRNA的稳定性和出核。

m5C的效应因子(doi:10.1016/j.omtn.2021.08.020.①)

由于m5C甲基化修饰发生在C位点上,可以利用RNA-BiS-seq 技术从单碱基分辨率水平,在全转录组范围内检测检测m5C甲基化修饰的目的。本期小编分享4篇易基因客户合作的高分m5C项目文章,涉及神经退行性疾病、胃癌进展、结直肠癌发生发展、细胞RNA的m5C修饰编程,分别见刊《Molecular Cell》(IF14.5/Q1)、《Journal of Experimental & Clinical Cancer Research》(IF11.4/Q1)、《Advanced Science》(IF14.3/Q1)、《Nucleic Acids Research》(16.6/Q1)。欢迎有m5C研究意向的老师随时与我们联系,易基因为您定制专属的个性化m5C研究方案。

01 神经退行性疾病

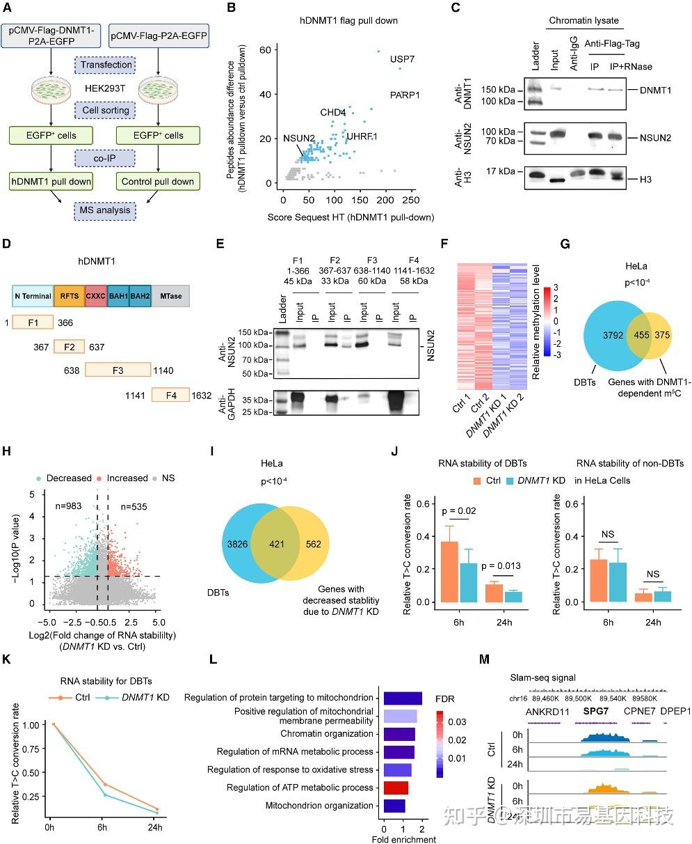
美国加州大学洛杉矶分校终身教授/上海科技大学免疫化学研究所特聘教授范国平课题组揭示了 DNMT1在调控DNA和RNA甲基化中的双重作用,特别是其通过RNA修饰调控线粒体功能的机制。研究发现,DNMT1能够与mRNA结合并促进其稳定性,并通过招募NSUN2蛋白来调节RNA的5-甲基胞嘧啶(m5C)甲基化。此外,研究还发现DNMT1的RFTS结构域突变(如A560V)会导致代谢基因的RNA甲基化和稳定性异常,进而引发线粒体功能障碍和神经退行性疾病。这些发现为理解DNMT1在神经系统疾病中的作用提供了新的视角,并为开发靶向RNA甲基化的治疗策略提供了理论基础。相关研究成果以《DNA methyltransferase 1 modulates mitochondrial function through bridging m5C RNA methylation》为题发表于《Molecular Cell》期刊。易基因科技为本研究提供m5C甲基化测序RNA-BS-seq技术服务。

文章标题:DNA methyltransferase 1 modulates mitochondrial function through bridging m5C RNA methylation(DNA甲基转移酶1通过介导m5C RNA甲基化调节线粒体功能)

发表时间:2025-05-05

发表期刊:Molecular Cell

影响因子:IF14.5/Q1

技术平台: RNA-BS-seq、RRBS、RNA-seq等(易基因金牌技术)

合作单位:上海科技大学

DNMT1是一种维持DNA甲基化的DNA甲基转移酶。其复制焦点靶向序列(RFTS)结构域中的点突变会导致晚发性神经退行性疾病,如常染色体显性小脑性共济失调-耳聋和嗜睡症(ADCA-DN)疾病。本研究首先验证了DNMT1具有结合mRNA转录本的功能,并通过招募NOP2/Sun RNA甲基转移酶2(NSUN2)来促进RNA m5C甲基化。同时,RNA m5C甲基化增强那些调节线粒体功能基因的RNA稳定性。当小鼠的DNMT1 RFTS结构域发生突变时,会引发异常的DNMT1-RNA相互作用,并显著提高部分代谢基因的m5C RNA甲基化和RNA稳定性。因此,代谢RNA转录本水平增加导致了累积性的氧化应激、线粒体功能障碍和神经症状。总体而言,本研究结果揭示了DNMT1在调节DNA和RNA甲基化中的双重作用,并进一步调节了线粒体功能,为DNMT1突变诱导的神经退行性疾病的发病机制提供了新见解。

图形摘要

RNA-BS-seq分析在本研究中的重要作用

RNA-BS-seq技术在本研究中发挥了关键作用。它不仅用于分析DNMT1和NSUN2在RNA甲基化中的作用,还揭示了Dnmt1A560V突变对RNA甲基化水平的影响。通过RNA-BS-seq,研究者能够单碱基分辨率检测RNA m5C甲基化水平,并鉴定出与DNMT1结合的mRNA转录本。这些数据为理解DNMT1在RNA修饰中的作用提供了重要依据。

图:DNMT1对mRNA上m5C RNA甲基化的调控

  1. 鉴定DNMT1相互作用蛋白的FLAG免疫沉淀(IP)实验方案,随后进行质谱(MS)分析。
  2. 在IP-MS实验中,通过质谱检测到的DNMT1相互作用肽段与非特异性肽段(仅EGFP)的丰度差异。
  3. 在HeLa细胞中异位表达全长NSUN2和FLAG标签的DNMT1。随后使用抗FLAG抗体进行染色质裂解液的IP。然后用抗NSUN2和抗DNMT1抗体对IP蛋白进行免疫检测。
  4. DNMT1结构域和FLAG-DNMT1分离片段(F1–F4)的示意图。
  5. 共免疫沉淀检测FLAG-DNMT1分离片段(F1–F4)与NSUN2的相互作用。
  6. RNA-BS-seq热图显示在HeLa细胞中鉴定出的依赖DNMT1的m5C位点。
  7. DBTs与含有DNMT1依赖性m5C位点的基因之间的重叠。
  8. 由于DNMT1敲低(KD)处理而在HeLa细胞中稳定性发生变化的转录本的鉴定。
  9. DBTs与因DNMT1 KD而RNA稳定性降低的基因之间的重叠。
  10. 对照组(Ctrl)和DNMT1 KD HeLa细胞中DBTs(左侧)和非DBTs(右侧)的RNA稳定性条形图。
  11. 对照组(Ctrl)和DNMT1 KD HeLa细胞中所有DBTs的RNA稳定性总结。
  12. 对含有DNMT1依赖性m5C位点的DBTs进行GO分析。
  13. 基因组轨迹显示在对照组和DNMT1 KD HeLa细胞中Slam-seq信号在SPG7上的分布。

→精读项目文章|Mol Cell:上科大范国平教授团队RNA-BS揭示DNMT1在m5C修饰中的双重作用及其线粒体功能机制

02 胃癌进展

西南大学资源昆虫高效养殖与利用全国重点实验室赵盖超博士等为第一作者,西南大学资源昆虫高效养殖与利用全国重点实验室崔红娟教授和广西医科大学Liping Zhong为共同通讯,揭示了在胃癌(GC)中,RNA结合蛋白NONO通过m5C修饰和可变剪切(AS)调控PTEN mRNA表达,进而影响胃癌进展。研究通过分析m5C RNA甲基化测序(RNA-BS)、转录组测序(RNA-seq)等分析,揭示了NONO在胃癌中的作用机制,并提出了一个新的肿瘤抑制基因失活机制,即通过m5C修饰和相关的可变剪切介导调控。相关研究成果以《NONO regulates m5C modification and alternative splicing of PTEN mRNAs to drive gastric cancer progression》为题发表于《Journal of Experimental & Clinical Cancer Research》期刊。深圳易基因为本研究提供重要的RNA-BS技术服务。

标题:NONO regulates m5C modification and alternative splicing of PTEN mRNAs to drive gastric cancer progression(NONO调控PTEN mRNA的m5C修饰和可变剪切以驱动胃癌进展)

期刊:Journal of Experimental & Clinical Cancer Research

影响因子:IF11.4/Q1

技术平台:RNA-BisSeq(RNA-BS)、RNA-seq等(易基因金牌技术)

合作单位:西南大学

本研究分析了胃癌的组织微阵列(tissue microarrays)和转录组数据,重点关注RNA剪切和m5C调控因子。为了揭示NONO在胃癌(GC)中的作用,研究采用了RNA测序(RNA-seq)、m5C测序(RNA-Bis-Seq)、RNA免疫沉淀、RNA原位杂交以及NONO敲低细胞的Minigene报告基因分析。研究还利用CDX模型和人类组织微阵列验证了其临床相关性。

对公开数据集的分析以及包含40例胃癌组织的组织微阵列的免疫组化检测显示,NONO在胃癌中表达上调,并且与不良预后相关。体外和体内实验表明,NONO在胃癌细胞增殖、迁移和侵袭方面具有正向调控作用。在机制上,NONO直接与PTEN pre-mRNA互作,并通过RNA识别基序(RNA-recognition motif,RRM)结构域招募RNA m5C甲基转移酶NSUN2,从而改变PTEN pre-mRNA的mRNA甲基化模式。通过临床前实验和临床数据进一步证实了NONO/NSUN2/PTEN轴在胃癌进展中的致癌作用。

本研究揭示了NONO以m5C依赖性方式调控PTEN mRNA的可变剪切,导致胃癌中PTEN表达下调。阐明了NONO通过m5C修饰和相关可变剪切介导肿瘤抑制基因失活的新机制。

RNA-BisSeq(RNA-BS)在本研究中的作用

易基因提供的RNA-BisSeq(RNA-BS)技术在本研究中用于高分辨率地分析m5C修饰模式的变化。通过RNA-BS,研究人员能够精确地检测到PTEN mRNA上m5C修饰的变化,并确定这些变化与NONO表达水平的相关性。这一技术的应用为揭示m5C修饰在肿瘤抑制基因调控中的作用提供了直接证据,是本研究的关键技术手段之一。

图:RNA-BS揭示NONO蛋白与NSUN2在胃癌中的相互作用。

  1. NONO蛋白表达与TCGA-ATAD中RNA m5C相关基因表达的相关性。
  2. TCGA-STAD中RNA m5C相关基因的表达水平。
  3. NONO蛋白和NSUN2在细胞核中共定位。
  4. NONO蛋白与NSUN2的相互作用。
  5. NONO蛋白和NSUN2在293FT细胞、MKN-45和GC-1细胞中的相互作用。
  6. NONO蛋白和NSUN2在293FT细胞、MKN-45和GC-1细胞中的相互作用。

(G-H) 检测NONO蛋白与NSUN2相互作用所需的NONO蛋白功能域。

  1. GST Pull-Down实验用于检测NONO蛋白与NSUN2相互作用所需的NONO蛋白功能域。

(J) 人类NONO蛋白-NSUN2复合物的整体结构。

(K) NONO蛋白的Q157和Y158突变消除了NONO蛋白与NSUN2之间的相互作用。

→精读项目文章|JECCR/IF11.4:RNA-BS揭示NONO蛋白通过调控PTEN mRNA的m5C修饰和可变剪切促进胃癌进展

03 结直肠癌(CRC)发生和进展

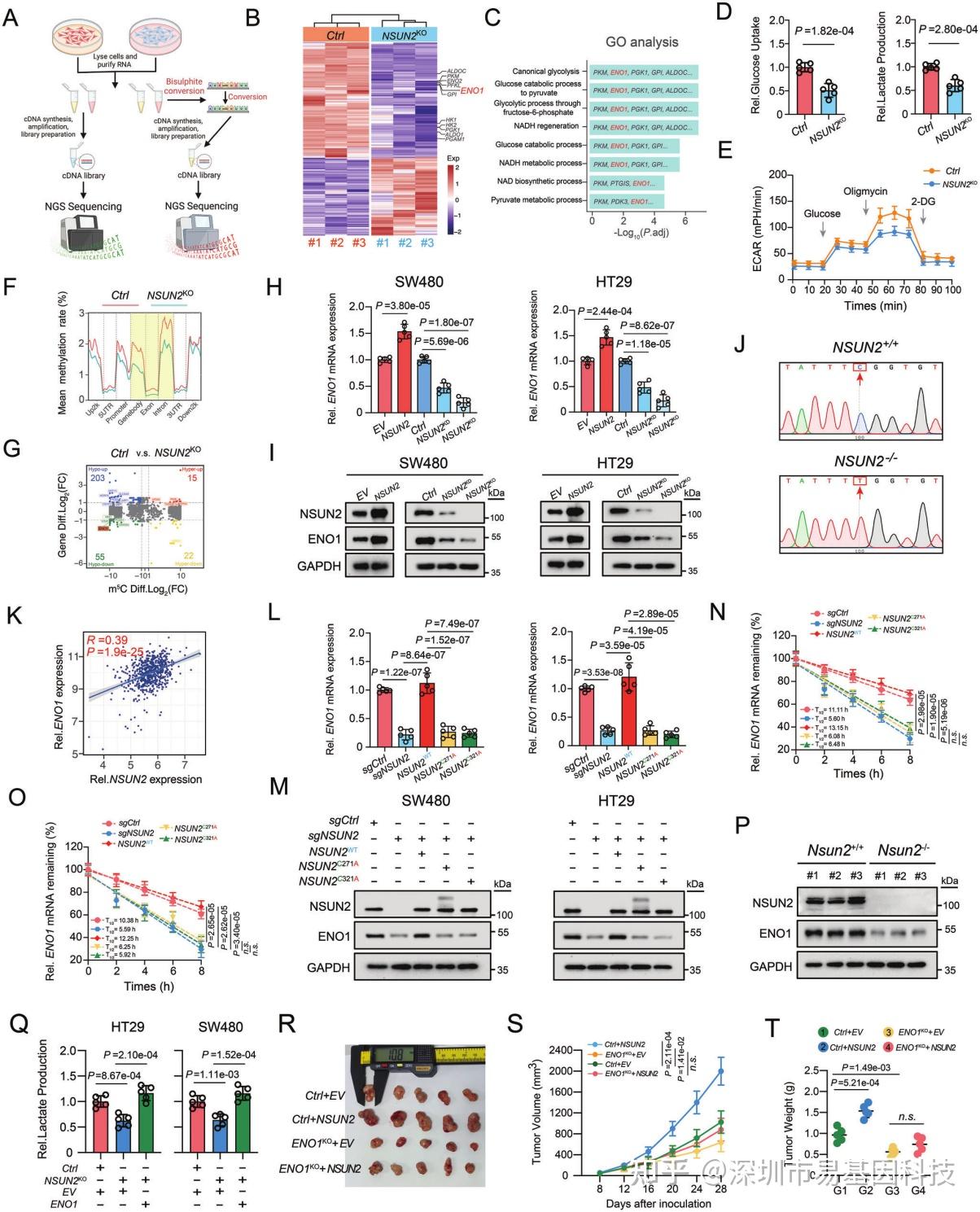
武汉大学中南医院江从庆教授/Jianhong Zhao/任相海/解萧宇共同通讯在著名期刊《Advanced Science》发表题为“Metabolic Recoding of NSUN2-Mediated m5C Modification Promotes the Progression of Colorectal Cancer via the NSUN2/YBX1/m5C-ENO1 Positive Feedback Loop”的研究论文。研究通过RNA-Bis-seq等分析鉴定出m5C甲基转移酶NSUN2在CRC中表达水平升高及其在CRC中的致癌作用,以及潜在的遗传和分子机制。NSUN2诱导的代谢重编程以m5C依赖性方式调控ENO1表达增强葡萄糖代谢,导致CRC细胞中乳酸产生增加。此外,乳酸不仅通过组蛋白H3K18乳酸化(H3K18la)激活NSUN2转录,还诱导NSUN2在Lys356残基(K356)发生乳酸化,这对于捕获靶RNA和ENO1 mRNA m5C修饰至关重要。研究还鉴定出一种有效的NSUN2小分子抑制剂,可降低酶的功能和下游标靶表达,为CRC免疫治疗提供了一种新颖且有希望的治疗选择。总之,本研究揭示了一个NSUN2/YBX1/m5C-ENO1信号轴的正反馈回路(Positive Feedback Loop),从而连接了代谢重编程和表观遗传重塑之间的联系。易基因科技为本研究提供m5C甲基化修饰的RNA-Bis-seq技术服务。

标题:Metabolic Recoding of NSUN2-Mediated m5C Modification Promotes the Progression of Colorectal Cancer via the NSUN2/YBX1/m5C-ENO1 Positive Feedback Loop(NSUN2介导m5C修饰的代谢重新编码通过NSUN2/YBX1/m5C-ENO1正反馈回路促进结直肠癌进展)

时间:2024.5.20

期刊:《先进科学》(Advanced Science)(中科院1区Top期刊,影响因子14.3)

实验方法: IP 和 Western blotting、mRNA BS-seq、RNA-seq等

合作单位:武汉大学中南医院

5-甲基胞嘧啶(m5C) RNA修饰,最近作为关键的转录后基因表达调控因子而受到关注,与多种肿瘤形成过程密切相关。然而,m5C修饰在结直肠癌(CRC)发生和进展过程中的确切机制仍不清楚。本研究鉴定出CRC中m5C甲基转移酶NSUN2表达显著升高,并发挥致癌作用。从机制上讲,NSUN2和YBX1被鉴定为ENO1的识别蛋白“writers”和阅读蛋白“readers”,最终以m5C依赖性方式重编程葡萄糖代谢,并增加乳酸产生。而CRC细胞的乳酸积累通过组蛋白H3K18乳酸化(H3K18la)激活NSUN2转录,并诱导NSUN2在Lys356残基(K356)发生乳酸化。这些结果共同揭示了一个参与NSUN2/YBX1/m5C-ENO1信号轴的正反馈回路,从而连接了代谢重编程和表观遗传重塑之间的联系,可能为将NSUN2抑制剂与免疫疗法相结合治疗CRC的治疗潜力提供线索。

图:NSUN2介导的m5C修饰通过靶向CRC中的ENO1导致葡萄糖代谢重编程。

  1. CRC细胞中RNA-Seq和RNA-BiS-Seq过程插图。
  2. 对照组和NSUN2基因敲除组的基因表达差异热图。
  3. 对照组和NSUN2基因敲除CRC细胞组差异表达基因的GO分析。
  4. 对照组和NSUN2基因敲除SW480细胞之间相对葡萄糖摄取和乳酸产生比较。
  5. 对照组和NSUN2基因敲除SW480细胞的ECAR分析。
  6. 对照组和NSUN2基因敲除组的不同基因组区域平均甲基化水平比较。
  7. RNA-Seq和RNA-BiS-Seq综合分析鉴定基因表达和m5C甲基化水平上显著变化的mRNAs分布。

H-I. 指定载体处理后CRC细胞中ENO1的mRNA和蛋白表达水平分析。

J. Sanger分析对照和NSUN2基因敲除CRC细胞ENO1 RNA中的m5C位点。

K. TCGA-CRC数据库中ENO1和NSUN2相对mRNA表达水平的相关性分析。

L-M. 指定载体处理后CRC细胞中ENO1的相对mRNA和蛋白表达水平。

N-O. SW480和HT29细胞经指定载体处理后ENO1 mRNA半衰期分析。

P. 在AOM/DSS诱导的CRC模型中,Nsun2+/+和Nsun2-/-小鼠肿瘤组织中NSUN2和ENO1蛋白表达水平。

Q. 在NSUN2基因敲除CRC细胞中ENO1过表达后乳酸产生的拯救实验。

R. 荷瘤小鼠体内拯救模型(每组n=5只小鼠)的解剖皮下肿瘤图像。

S. 每4天检测一次的荷瘤小鼠皮下肿瘤体积的时间进程评估。

T. 指定组别皮下肿瘤最终重量散点图。

→精读项目文章 | Adv Sci:NSUN2介导m5C修饰代谢重编程促进肿瘤进展 揭示治疗新选择

04 细胞RNA的m5C修饰编程系统

吉林大学张涛、赵飞宇、李金泽为共同第一作者,吉林大学李占军、隋婷婷及赖良学为共同通讯在《Nucleic Acids Research》(NAR/IF16.6)发表题为“Programmable RNA 5-methylcytosine (m5C) modification of cellular RNAs by dCasRx conjugated methyltransferase and demethylase”的研究论文,通过m5C RNA-BS等分析揭示RCMS(reengineered m5C modification system)编辑系统能够精确地在特定RNA位点掺入或去除m5C修饰,改变细胞转录本的稳定性。此外,RCMS编辑系统还调控tRNA m5C水平,影响细胞的转录本丰度、细胞增殖和迁移能力。易基因科技为本研究提供m5C甲基化修饰的RNA-Bis-seq技术服务。

标题:Programmable RNA 5-methylcytosine (m5C) modification of cellular RNAs by dCasRx conjugated methyltransferase and demethylase(通过dCasRx偶联的甲基转移酶和去甲基化酶实现细胞RNA的可编程m5C修饰)

时间:2024.2.15

期刊:Nucleic Acids Research(核酸研究)

影响因子:IF 16.6

实验方法:RT-qPCR、Western blot、流式细胞术、mRNA BS-seq等

合作单位:吉林大学

5-甲基胞嘧啶(m5C)是一种丰富的RNA修饰,在调控RNA命运和基因表达中起着至关重要的作用。尽管最近在理解m5C的生物学作用方面取得了进展,但无法在转录本中的特异性位点引入m5C阻碍了揭示特异性m5C与表型结果之间直接联系的研究。本研究作者开发了一种基于CRISPR-Cas13d的编辑系统,名为重编程m5C修饰系统(reengineered m5C modification system,简称RCMS),用于特定转录本中的靶向m5C甲基化和去甲基化。RCMS编辑系统由核定位的dCasRx与甲基转移酶(NSUN2/NSUN6)或去甲基化酶(小鼠Tet2的催化结构域)(ten-eleven translocation 2,TET-2)结合而成,可以在精确m5C位点操纵甲基化事件。研究揭示了RCMS编辑系统可以诱导特异性m5C甲基化和去甲基化。此外研究还证实了RCMS编辑系统在调控转运RNA m5C水平以及通过m5C介导的机制诱导转录本丰度和细胞增殖变化的能力。研究结果共同将RCMS编辑系统确立为一种靶向表观转录组编辑工具,有助于鉴定单基因m5C变化及其可能产生结果。对于深入理解RNA修饰在生物学过程中的作用以及开发新的治疗策略具有重要意义。

图:RNA-BS揭示RCMS dCasRx-NSUN6编辑器的特异性和非靶向甲基化。

A.RCMS dCasRx-NSUN6编辑器靶向RPSA的m5C甲基化后,m5C富集转录本mRNA水平。

B.RCMS dCasRx-NSUN2编辑器靶向KAT7的m5C去甲基化后,m5C富集转录本mRNA水平。

C.RCMS dCasRx-Tet2 CD编辑器靶向BBS4的m5C去甲基化后,m5C富集转录本mRNA水平。

D.用dCasRx-NSUN6或dCasRx-NSUN6和RPSA靶向gRNA或非靶向gRNA转导的HEK293T细胞中m5C甲基化位点的差异富集。三个独立的生物学重复进行BS-seq分析。

→精读项目文章 | NAR:RCMS编辑系统在特定细胞RNA位点的靶向m5C甲基化和去甲基化研究

关于易基因RNA m5C甲基化测序(RNA-BS)技术

m5C是RNA百余种修饰中研究较多的一种。m5C存在于tRNA上时,可以对翻译进行调节;存在于rRNA上时,可以对核糖体的生物合成进行质控;存在于mRNA上时,则可以影响mRNA的结构、稳定性及翻译过程。

易基因提供适用于不同科研需求的m5C甲基化测序技术:

  • 常规mRNA m5C甲基化测序(RNA-BS):
    mRNA分离后首先通过亚硫酸盐处理,非甲基化的C转变为U,m5C修饰的碱基保持不变,结合高通量测序,可以对RNA上的每一个C碱基修饰进行定位与定量。
  • 常规mRNA +lncRNA m5C甲基化测序(全转录组RNA-BS):

易基因科技建立的升级版m5C RNA甲基化测序服务,去除人rRNA后,剩余RNA经重亚硫酸盐处理后,结合高通量NGS策略,可在全转录组范围内单碱基分辨率地检测基因m5C甲基化修饰分布。

技术优势:

  • 高深度:超高深度重亚硫酸盐处理,检测准确性极高;
  • 高通量:结合高通量NGS,全转录组范围内检测;
  • 单碱基:单碱基分辨率,快速检测和分析RNA中的m5C。
  • 高准确:精确的检测mRNA等每一个C碱基的的修饰水平。

研究方向:

  • 与m6A甲基化类似,m5C甲基化已被证明与肿瘤、神经系统紊乱、代谢性疾病、病毒感染以及个体发育等密切相关。
  • 此外,RNA甲基化(m5C)与人类疾病密切相关,其功能涉及调控干细胞应激、细胞毒性应激、mRNA出核和植物细胞发育及基因表达等方面。

易基因提供全面的表观基因组学(DNA甲基化、DNA羟甲基化、cfDNA)和表观转录组学(m6A、m5C、m1A、m7G、ac4C、RNA与蛋白互作)、DNA与蛋白互作及染色质开放性技术方案(ChIP-seq、ATAC-seq),详询易基因:0755-28317900。

参考文献:

  1. Guo G, Pan K, Fang S, Ye L, Tong X, Wang Z, Xue X, Zhang H. Advances in mRNA 5-methylcytosine modifications: Detection, effectors, biological functions, and clinical relevance. Mol Ther Nucleic Acids. 2021 Dec 3;26:575-593.doi: 10.1016/j.omtn.2021.08.020.
  2. Wang et al., DNA methyltransferase 1 modulates mitochondrial function through bridging m5C RNA methylation,Molecular Cell (2025), 
  3. Zhao G, Liu R, Ge L, Qi D, Wu Q, Lin Z, Song H, Zhong L, Cui H. NONO regulates m5C modification and alternative splicing of PTEN mRNAs to drive gastric cancer progression. J Exp Clin Cancer Res. 2025 Mar 4;44(1):81. doi: 10.1186/s13046-024-03260-z.
  4. Chen B, Deng Y, Hong Y, Fan L, Zhai X, Hu H, Yin S, Chen Q, Xie X, Ren X, Zhao J, Jiang C. Metabolic Recoding of NSUN2-Mediated m5C Modification Promotes the Progression of Colorectal Cancer via the NSUN2/YBX1/m5C-ENO1 Positive Feedback Loop. Adv Sci (Weinh). 2024 May 20:e2309840. doi: 10.1002/advs.202309840.
  5. Zhang T, Zhao F, Li J, Sun X, Zhang X, Wang H, Fan P, Lai L, Li Z, Sui T. Programmable RNA 5-methylcytosine (m5C) modification of cellular RNAs by dCasRx conjugated methyltransferase and demethylase. Nucleic Acids Res. 2024 Feb 15. pii: 7608824. doi: 10.1093/nar/gkae110.

相关阅读:

1、2024项目文章精选:DNA甲基化、RNA甲基化(m6A/m5C)、ChIP-seq、单细胞转录组、宏基因组|年终盘点

2、项目文章 | Adv Sci:NSUN2介导m5C修饰代谢重编程促进肿瘤进展 揭示治疗新选择

3、项目文章 | NAR:RCMS编辑系统在特定细胞RNA位点的靶向m5C甲基化和去甲基化研究

4、m5C RNA甲基化测序技术---从mRNA到全转录组(mRNA+lncRNA+tRNA)m5C单碱基分辨检测|技术解读

5、Nature|何川/徐明江团队揭示TET2酶通过氧化RNA m5C调控染色质状态和白血病发生

6、Nat Commun:RNA-BS揭示动物不同发育阶段的mRNA m5C甲基化图谱和调控机制

7、Nature子刊:多组学测序分析揭示m5C甲基化上调E2F1表达以促进卵巢癌肿瘤进展

8、m6A/m5C/m1A/m7G/ac4C/Ψ等8种RNA修饰的生物学功能和潜在机制 | 深度综述

9、深度综述:癌症中RNA修饰机制的遗传和表观遗传失调(m6A+m1A+m5C+ψ)

10、项目文章|JECCR/IF11.4:RNA-BS揭示NONO蛋白通过调控PTEN mRNA的m5C修饰和可变剪切促进胃癌进展

11、技术推介|RNA m5C甲基化测序(RNA-BS)

12、技术推介|m5C RNA甲基化测序(m5C MeRIP-seq)研究解决方案

13、项目文章专题 

posted @ 2025-07-07 14:05  深圳市易基因科技  阅读(171)  评论(0)    收藏  举报