易基因:贵州省医刘代顺团队MeRIP-seq揭示m6A修饰在病毒感染中的免疫调控作用|项目文章

大家好,这里是专注表观组学十余年,领跑多组学科研服务的易基因。

人类呼吸道合胞病毒(Respiratory syncytial virus,RSV)是引起婴幼儿和老年人呼吸道感染的常见病原体,目前尚无特效药物。N6-甲基腺苷(m6A)是真核生物mRNA上最常见的修饰之一,参与多种细胞过程和病理过程的调控,包括病毒感染。研究表明,m6A修饰在病毒感染过程中发生变化,可能影响宿主的抗病毒免疫反应。

近日,遵义市第一人民医院(遵义医科大学第三附属医院)呼吸内科李竹博士等为第一作者,贵州省人民医院刘代顺教授为通讯作者,在《iScience》杂志发表题为《The GDF6-FTO axis modulates the innate immune and inflammatory response to human respiratory syncytial virus》的研究论文,探讨了m6A修饰在人类呼吸道合胞病毒(RSV)感染中的作用,特别是FTO(脂肪质量和肥胖相关蛋白)和GDF6(生长分化因子6)在调控宿主抗病毒免疫和炎症反应中的功能。研究发现,RSV感染导致宿主m6A修饰水平下降,FTO表达增加,而FTO通过调控GDF6的m6A修饰影响病毒复制和免疫反应。研究结果为开发靶向RSV感染的新疗法提供了潜在的分子靶点。易基因为本研究提供所需的m6A MeRIP-seq测序分析技术服务。

标题:The GDF6-FTO axis modulates the innate immune and inflammatory response to human respiratory syncytial virus(GDF6-FTO轴调控对人类呼吸道合胞病毒的先天免疫和炎症反应)

发表时间:2024年10月18日

发表期刊:iScience

影响因子:IF5.8

技术平台:MeRIP-seq、RNA-seq(易基因金牌技术)

研究亮点

  • RSV感染促进去甲基化酶FTO增加:RSV感染导致去甲基化酶FTO的表达水平上升。
  • FTO耗竭稳定了GDF6的mRNA:在FTO基因敲除的细胞中,GDF6的mRNA稳定性增强。
  • 结合蛋白IGF2BP1缺失导致GDF6表达下降:IGF2BP1(胰岛素样生长因子2 mRNA结合蛋白1)的缺乏会降低GDF6的表达水平。
  • FTO/GDF6轴改变I型干扰素和促炎因子:FTO和GDF6互作可调控I型干扰素和促炎细胞因子水平。

研究摘要

本研究通过MeRIP-seq和对应的RNA-seq分析,揭示了去甲基化酶FTO(脂肪质量和肥胖相关蛋白)耗竭能够稳定GDF6的mRNA,增强I型干扰素(I-IFN)水平,并降低促炎因子的表达,从而发挥抗病毒效应。此外结合蛋白IGF2BP1缺失会导致GDF6表达下降,进而减少I型干扰素产生。并进一步证实了RSV感染患者咽拭子样本中m6A水平的变化。总之,本研究结果表明,RSV感染能够诱导宿主m6A修饰水平变化,而FTO介导的m6A修饰通过促进GDF6 mRNA的稳定性和蛋白翻译,确保了抗病毒免疫反应进行。

FTO-GDF6轴、m6A修饰、抗病毒免疫和病毒复制之间关系机制图形摘要

研究方法

细胞实验:使用BEAS-2B(人支气管上皮细胞)进行RSV感染实验。

临床样本分析:收集RSV感染儿童的咽拭子样本,检测m6A修饰水平。

基因敲除和过表达:通过慢病毒载体构建FTO敲除和GDF6过表达的细胞模型。

m6A检测:使用m6A比色法、质谱(MS)分析、RNA斑点印迹等方法检测m6A修饰水平。

转录组测序(RNA-seq)和m6A免疫沉淀测序(MeRIP-seq):分析RSV感染后m6A修饰的基因变化。

Western Blot:检测蛋白质表达水平。

小鼠模型:通过小鼠模型验证RSV感染的病理变化和FTO、GDF6的功能及qPCR验证。

结果图形

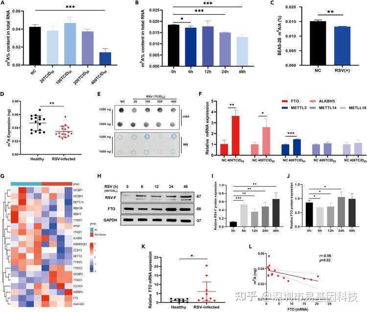
(1)RSV感染与低水平m6A mRNA甲基化相关

RSV感染后,BEAS-2B细胞和儿童咽拭子样本中的m6A修饰水平显著下降,且这种下降与FTO表达增加相关。这表明FTO可能在RSV感染过程中起主要作用。

图1:RSV感染期间m6A表达下调,与FTO水平升高一致。

  1. m6A比色法检测BEAS-2B细胞在RSV感染24h后的mRNA m6A修饰整体水平。
  2. m6A比色法检测BEAS-2B细胞在400TCID50/mL RSV感染后不同时间点的m6A水平。
  3. LC-MS量分析BEAS-2B细胞在400TCID50/mL RSV感染24h后的m6A丰度。
  4. m6A比色法定量分析咽拭子样本中总RNA的m6A含量(每组n=16)。
  5. RSV感染24h后BEAS-2B细胞RNA水平的斑点印迹分析。
  6. qPCR分析BEAS-2B细胞在RSV感染24h后的m6A调控因子表达。
  7. GSE3397数据集的m6A调控因子热图。

(H-J) Western blot分析BEAS-2B细胞在RSV感染后RSV-F和FTO的蛋白表达。

(K) qPCR分析咽拭子样本中FTO的表达。

(L) m6A修饰与FTO表达之间的相关性分析。

(2)RSV感染抑制细胞增殖,激活先天免疫,并促进炎症细胞因子释放

RSV感染抑制了BEAS-2B细胞的增殖,并显著增加了炎症细胞因子(如IL-1、IL-6)和I型干扰素(IFN-α、IFN-β)的表达,激活了宿主的先天免疫反应。

图2:RSV感染抑制细胞增殖,激活先天免疫,并促进炎症细胞因子释放

  1. 在RSV感染后不同时间点,TCID50法检测HEp-2细胞中的RSV病毒滴度。
  2. 在RSV感染后不同时间点,CCK-8实验分析BEAS-2B细胞的增殖情况。

(C-H) RSV感染24小时后BEAS-2B细胞的qPCR分析。

(I-O) RSV感染24小时后BEAS-2B细胞中RSV-G、TLR7、MyD88、RIG-I和IL-6蛋白水平的Western blot分析。

(3)体外实验中FTO对抗病毒免疫是必需的

FTO基因敲除的BEAS-2B细胞中,I型干扰素和抗病毒基因的表达显著增加,而炎症细胞因子的表达减少,表明FTO在调节抗病毒免疫中起关键作用。

图3:体外实验中FTO对抗病毒免疫是必需的。

  1. 使用慢病毒载体建立FTO基因敲除的稳定细胞系。

(B-C) 对照组和FTO基因敲除BEAS-2B细胞的RNA-seq结果进行GO和KEGG分析。

(D) FTO基因敲除组TNF信号通路和炎症反应转录特征的双尾基因集富集分析。

(F) 炎症细胞因子和干扰素相关基因的表达变化倍数。

(G–L) 在RSV感染24h后,对照组和FTO基因敲除的BEAS-2B细胞的qPCR分析。

(4)FTO调节病毒复制和炎症反应

FTO基因敲除的细胞中,RSV复制减少,I型干扰素和炎症细胞因子表达变化,表明FTO对RSV复制和炎症反应有重要作用。

图4:FTO调控病毒复制和炎症反应

  1. m6A比色法分析FTO基因敲除细胞中mRNA m6A修饰的总体水平。
  2. CCK-8实验分析RSV感染期间不同时间点FTO基因敲除细胞的细胞增殖情况。
  3. TCID50法检测400 TCID50 RSV感染后FTO基因敲除细胞中RSV的病毒滴度。

(D-E) 在RSV感染24h后,对照组和FTO基因敲除的BEAS-2B细胞的qPCR分析。

(F) 在RSV感染24h后,FTO基因敲除BEAS-2B细胞中RSV-G和RSV-F蛋白水平的Western blot分析。

(G–J) 在RSV感染24h后,对照组和FTO过表达的BEAS-2B细胞的qPCR分析。

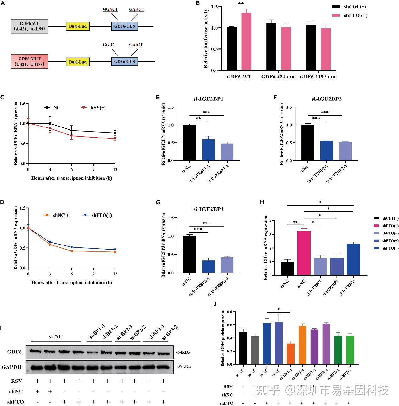
(5)GDF6是FTO的直接靶标

通过MeRIP-seq和RNA-seq分析,发现GDF6是FTO的潜在靶基因,FTO通过m6A修饰调节GDF6的mRNA稳定性和蛋白表达。

图5:通过MeRIP-seq和RNA-seq鉴定FTO靶标。

  1. 在RSV感染的BEAS-2B细胞中,MeRIP-seq检测到主要的共有序列“RRACH”。
  2. m6A peaks在mRNA转录本上的密度分布。
  3. 与对照组相比,KEGG富集分析与RSV感染的BEAS-2B细胞中的m6A修饰相关。
  4. RNA-seq鉴定出在有或没有FTO基因敲除的BEAS-2B细胞中上调或下调的基因。

(E-F) 筛选出在MeRIP-seq中下调且在RNA-seq中上调的共有基因。

(G) 在RSV感染或未感染的BEAS-2B细胞中进行24小时qPCR分析。

(H) 在有或没有FTO基因敲除的RSV感染BEAS-2B细胞中进行qPCR分析。

  1. 在咽拭子样本中对GDF6进行实时定量PCR(qPCR)分析。

(J-K) 在有或没有FTO基因敲除的RSV感染BEAS-2B细胞中对GDF6进行西方印迹(Western blot)分析。

(6)体外实验中GDF6减少病毒复制和RSV诱导的炎症反应

GDF6过表达的BEAS-2B细胞中,RSV复制减少,炎症细胞因子的表达降低,而I型干扰素的表达增加,表明GDF6在抗病毒免疫中起重要作用。

图6:GDF6通过MyD88机制在体外减轻炎症反应

(A-B) 在GDF6过表达的BEAS-2B细胞中,对GDF6进行qPCR和Western blot分析。

(C-D) GDF6过表达的RSV感染BEAS-2B细胞中的RSV-G进行qPCR和Western blot分析。

(E) 在400 TCID50 RSV感染后,通过TCID50法检测GDF6过表达细胞中RSV的病毒滴度。

(F-J) 在GDF6过表达的RSV感染BEAS-2B细胞中,对IL-1、IL-6、IFN-α1和IFN-β1进行qPCR分析。

(K) GDF6过表达的RSV感染BEAS-2B细胞的MyD88和IL-6进行Western blot分析。

(7)鉴定GDF6为潜在的m6A修饰基因

通过SRAMP平台预测和m6A RIP-PCR验证,发现GDF6 mRNA上存在多个m6A修饰位点,这些位点影响GDF6表达。

图7:m6A修饰影响GDF6的表达

  1. SRAMP平台预测GDF6的m6A位点。

(B-C) 在BEAS-2B细胞中验证m6A抗体与GDF6-424和GDF6-1199 mRNA之间的直接结合。

(D-E) 在FTO基因敲除的BEAS-2B细胞中,通过MeRIP-qPCR验证m6A抗体和GDF6-424以及GDF6-1199 mRNA的相对富集情况。

(F-G) 在BEAS-2B细胞中,经过有或没有DAA(3-脱氮腺苷)处理后,qPCR确定GDF6 mRNA的相对表达量。

(H-J) 在FTO基因敲除细胞中,经过有或没有DAA处理后,通过Western blot分析确定GDF6蛋白的相对表达量。

(8)FTO通过IGF2BP1介导m6A修饰调节GDF6 mRNA稳定性

FTO通过m6A修饰和IGF2BP1调节GDF6 mRNA的稳定性,影响GDF6的蛋白表达。

图8 通过m6A reader IGF2BP1,FTO介导的m6A修饰调节GDF6 mRNA。

  1. GDF6-424/1199的野生型或突变型(A-to-T突变)m6A位点。
  2. 在FTO基因敲除的BEAS-2B细胞中,测定GDF6-WT(野生型)和GDF6-Mut(突变型)的相对荧光素酶活性。
  3. 有或没有RSV感染的BEAS-2B细胞经放线菌素D处理后检测GDF6 mRNA衰减率。
  4. 在FTO基因敲除且RSV感染的细胞中给予放线菌素D处理后检测GDF6 mRNA衰减率。

(E-G) 使用siRNA在BEAS-2B细胞中通过qPCR分析IGF2BP1-3 mRNA的相对表达量。

(H) FTO基因敲除的BEAS-2B细胞经si-IGF2BP1-3后GDF6 mRNA的相对表达量qPCR分析。

(I-J) 在FTO基因敲除的BEAS-2B细胞中,使用si-IGF2BP1-3后,通过Western blot分析检测GDF6蛋白的相对表达量。

(9)体外实验中GDF6对抗病毒免疫是必需的

在GDF6基因敲除的BEAS-2B细胞中,分析结果揭示RSV复制增加,I型干扰素表达减少,表明GDF6在抗病毒免疫中发挥重要作用。

图9:GDF6在体外实验中对抗病毒免疫是必需的

  1. 在BEAS-2B细胞中,使用siRNA通过qPCR分析GDF6 mRNA的相对表达量。

(B-D) 在FTO基因敲除的BEAS-2B细胞中,使用si-GDF6后,qPCR分析RSV-N、IFN-α1和IFN-β1 mRNA的相对表达量。

易小结

本研究揭示了m6A修饰在RSV感染中的重要作用,特别是FTO和GDF6在调节宿主抗病毒免疫和炎症反应中的功能。这些发现为开发针对RSV感染的新疗法提供了潜在的分子靶点。

当然,研究可能存在一些局限性,如样本量有限、缺乏GDF6定位分析、缺少GDF6与FTO的相互作用域分析等。后续的研究方向或许可以在此基础上进行拓展性分析。

m6A MeRIP-seq在本研究中的重要作用

m6A MeRIP-seq技术在本研究中用于鉴定RSV感染后m6A修饰的基因变化,特别是确定了GDF6作为FTO的直接靶基因。通过m6A MeRIP-seq,研究人员能够精确地定位m6A修饰位点,并分析其对基因表达的影响,为理解m6A修饰在病毒感染中的作用提供了重要工具。

关于易基因RNA m6A甲基化测序(MeRIP-seq)技术

易基因MeRIP-seq技术利用m6A特异性抗体富集发生m6A修饰的RNA片段(包括mRNA、lncRNA等rRNA去除所有RNA),结合高通量测序,可以对RNA上的m6A修饰进行定位与定量,总RNA起始量可降低至10μg,最低仅需1μg总RNA。广泛应用于组织发育、干细胞自我更新和分化、热休克或DNA损伤应答、癌症发生与发展、药物应答等研究领域;可应用于动物、植物、细胞及组织的m6A检测。

大样本量m6A-QTL性状关联分析,传统MeRIP单个样品价格高,通常难以承担。易基因开发建立MeRIP-seq2技术,显著提成IP平行性,实现不同样本间相对定量,降低检测成本。

易基因提供适用于不同科研需求的MeRIP技术:

  • m6A甲基化-常量mRNA 甲基化测序(MeRIP-seq)
  • m6A甲基化-常量mRNA +lncRNA甲基化测序(lnc-MeRIP-seq)
  • m6A甲基化-微量mRNA +lncRNA甲基化测序(Micro-lnc-MeRIP-seq)
  • 高通量m6A甲基化-常量mRNA甲基化测序(MeRIP-seq2)

技术优势:

  • 起始量低:样本起始量可降低至10-20μg,最低仅需1μg总RNA;
  • 转录组范围内:可以同时检测mRNA和lncRNA;
  • 样本要求:可用于动物、植物、细胞及组织的m6A检测;
  • 重复性高:IP富集重复性高,最大化降低抗体富集偏差;
  • 应用范围广:广泛应用于组织发育、干细胞自我更新和分化、热休克或DNA损伤应答、癌症的发生与发展、药物应答等研究领域。

研究方向:

m6A甲基化目前主要运用在分子机制的理论性研究

  • 疾病发生发展:肿瘤、代谢疾病(如肥胖/糖尿病)、神经和精神疾病(如阿尔兹海默症/抑郁症)、炎症…
  • 发育和分化:早期胚胎发育、个体/组织/器官生长发育、干细胞分化与命运决定、衰老
  • 环境暴露与响应:污染、抗逆、生活方式

关于m6A甲基化研究思路

(1)整体把握m6A甲基化图谱特征:m6A peak数量变化、m6A修饰基因数量变化、单个基因m6A peak数量分析、m6A peak在基因元件上的分布、m6A peak的motif分析、m6A peak修饰基因的功能分析

(2)筛选具体差异m6A peak和基因:差异m6A peak鉴定、非时序数据的分析策略、时序数据的分析策略、差异m6A修饰基因的功能分析、差异m6A修饰基因的PPI分析、候选基因的m6A修饰可视化展示

(3)m6A甲基化组学&转录组学关联分析:Meta genes整体关联、DMG-DEG对应关联、m6A修饰目标基因的筛选策略

(4)进一步验证或后期试验

易基因提供全面的表观基因组学(DNA甲基化、DNA羟甲基化、cfDNA)和表观转录组学(m6A、m5C、m1A、m7G、ac4C、RNA与蛋白互作)、DNA与蛋白互作及染色质开放性技术方案(ChIP-seq、ATAC-seq),详询易基因:0755-28317900。

参考文献:Li Z, Zhang L, Liu Y, Li H, Gong L, Tan X, Tian J, Pi H, Wang B, Zhao Y, Liu D. The GDF6-FTO axis modulates the innate immune and inflammatory response to human respiratory syncytial virus. iScience. 2024 Oct 18;27(10):111038.doi: 10.1016/j.isci.2024.111038.

相关阅读:

1、2024项目文章精选:DNA甲基化、RNA甲基化(m6A/m5C)、ChIP-seq、单细胞转录组、宏基因组|年终盘点

2、项目文章 | Adv Sci:NSUN2介导m5C修饰代谢重编程促进肿瘤进展 揭示治疗新选择

3、项目文章 | NAR:RCMS编辑系统在特定细胞RNA位点的靶向m5C甲基化和去甲基化研究

4、项目文章:MeRIP-seq+RNA-seq揭示不同品种猪肌肉发育的m6A RNA甲基化差异|育种研究

5、项目文章:MeRIP-seq+RNA-seq揭示家禽(鸡)脂肪沉积中的m6A RNA甲基化调控机制

6、项目文章 | MeRIP-seq揭示m6A修饰在肺动脉高压(PAH)发病机制中的潜在作用和新治疗靶点

7、项目文章 |  90天见刊,易基因m6A RNA甲基化(MeRIP)+转录组组学研究

8、项目集锦 | 易基因近期m6A甲基化(MeRIP-seq)研究成果

9、一文读懂:八大RNA m6A甲基化研究核心问题

10、m6A/m5C/m1A/m7G/ac4C/Ψ等8种RNA修饰的生物学功能和潜在机制 | 深度综述

11、深度综述:癌症中RNA修饰机制的遗传和表观遗传失调(m6A+m1A+m5C+ψ)

12、技术推介|RNA m6A甲基化测序(MeRIP-seq)技术介绍

13、项目文章专题

posted @ 2025-07-07 14:05  深圳市易基因科技  阅读(53)  评论(0)    收藏  举报