易基因:肠道与衰老:肠道微生物组变化与表观遗传时钟年龄加速和身体健康相关|Aging Cell

大家好,这里是专注表观组学十余年,领跑多组学科研服务的易基因。

表观遗传时钟是一种基于DNA甲基化水平的生物标志物,能够准确预测个体的生物学年龄,并与多种疾病和死亡风险相关。研究表明,健康的生活方式,特别是规律的体育锻炼,能够延缓衰老过程,降低生活方式相关疾病的发生率。此外,肠道微生物组在人体健康中扮演着重要角色,其组成会随着年龄的增长而发生变化,但其与表观遗传时钟之间的关系尚未明确。

近日,匈牙利体育科学大学体育科学研究所/日本早稻田大学Zsolt Radák团队探讨了肠道微生物组与表观遗传年龄加速及身体素质(physical fitness)之间的关系。研究通过收集健康活跃个体的粪便样本、血液样本以及运动相关数据,利用表观遗传时钟分析个体的生物学年龄,并研究肠道微生物组与这些因素之间的相关性。研究结果揭示了肠道微生物组多样性与表观遗传年龄加速之间的联系,并指出某些特定细菌种类与健康状态和运动能力的关系。相关研究成果以《Alterations of the gut microbiome are associated with epigenetic age acceleration and physical fitness》为题发表于《Aging Cell》期刊。

标题:Alterations of the gut microbiome are associated with epigenetic age acceleration and physical fitness(肠道微生物组的改变与表观遗传年龄加速和身体素质有关)

发表时间:2024-02-27

发表期刊:Aging Cell

影响因子: IF8 /Q1

技术平台:宏基因组、表观遗传时钟等(易基因金牌产品)

表观遗传时钟可以检测衰老过程,并预测疾病的发生率和死亡率。较高的身体素质水平与较慢的衰老过程和更健康的寿命相关。肠道微生物组在多种疾病以及衰老过程中会发生变化,但其与表观遗传时钟的关系尚未被深入研究。本研究从身体活跃的个体中收集了宏基因组学(粪便样本)、表观遗传学(血液样本)和运动相关数据,并通过应用表观遗传衰老时钟,研究了肠道菌群、基于血液的表观遗传年龄加速和身体健康(身体素质)之间的关系。分析结果表明,身体活跃的中年/老年个体肠道微生物组的熵(entropy)增加与表观遗传衰老加速、身体素质下降或健康状况受损相关。此外研究结果还表明,较慢的表观遗传衰老和较高的身体素质水平与一些通常具有抗炎作用的细菌种类丰度变化相关。总之,本研究数据表明,微生物组变化可能与表观遗传年龄加速和身体素质相关。

研究方法

  • 样本收集:研究共纳入80名年龄在38~84岁之间的健康活跃个体,收集其粪便样本、血液样本,并进行运动能力测试。
  • 肠道微生物组分析:对粪便样本进行宏基因组测序,分析肠道微生物组组成和多样性。
  • 表观遗传时钟分析:利用多种表观遗传衰老时钟(如Horvath泛组织时钟、Hannum时钟、PhenoAge时钟等)计算个体的表观遗传年龄,并计算表观遗传年龄加速值。
  • 统计分析:分析评估肠道微生物组与表观遗传年龄加速、运动能力参数之间的关系。

结果图形

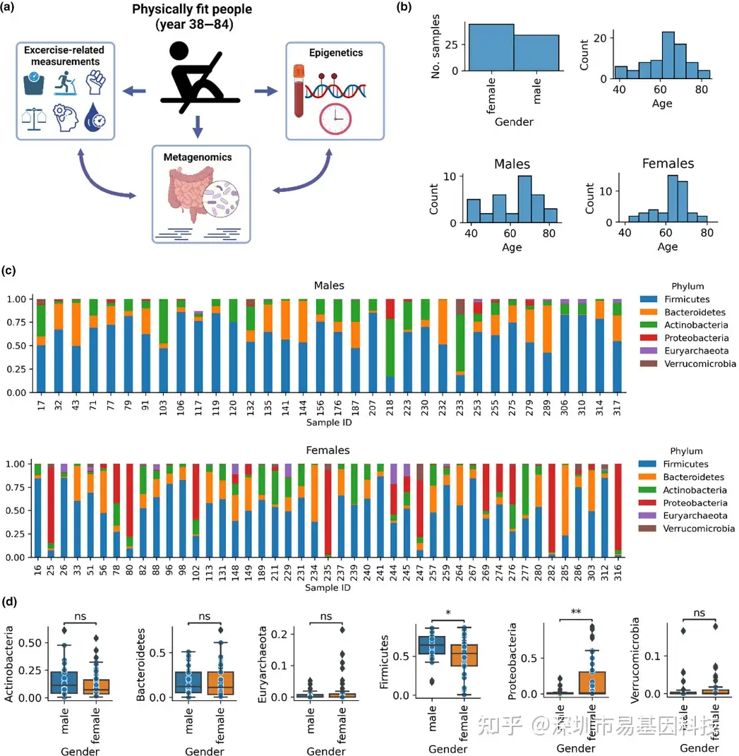
(1)健康活跃男性和女性的肠道微生物组特征

研究发现,健康活跃个体的肠道微生物组在门水平上以厚壁菌门(Firmicutes)和拟杆菌门(Bacteroidetes)为主,且男性和女性在微生物组组成上存在显著差异。如女性的厚壁菌门丰度相对较低,而变形菌门(Proteobacteria)相对丰度较高。此外,某些特定细菌种类(如大肠杆菌Escherichia coli)在女性中更为常见。

图1:中年/老年健康活跃男性和女性的肠道微生物组特征

(a)从80名年龄在38-84岁之间的健康活跃个体中收集了宏基因组学、表观遗传学和运动相关数据,并研究表观遗传年龄加速、肠道菌群和身体素质之间的关系。

(b)研究样本包括45名女性和34名男性,覆盖了38个不同的年龄组,年龄范围为38-84岁。

(c)分别展示男性和女性的门水平分布(仅显示丰度较高的门)。

(d)比较男性和女性在不同门水平上的平均相对丰度差异。

(2)微生物组与表观遗传衰老时钟的关联

研究结果表明,肠道微生物组多样性与表观遗传时钟年龄加速之间存在显著正相关。具体来说,某些细菌门(如男性中的放线菌门Actinobacteria和变形菌门Proteobacteria,女性中的拟杆菌门Bacteroidetes)的相对丰度与表观遗传年龄加速呈正相关。此外,某些特定细菌种类(如男性中的Collinsella aerofaciens和Escherichia coli,女性中的Bacteroides uniformis和Bacteroides vulgatus)也与表观遗传年龄加速显著相关。

图2:队列中应用的表观遗传衰老时钟

(A-G) 六种表观遗传时钟(Horvath clock、Hannum clock、SkinBlood clock、PhenoAge clock、GrimAge clock、DNAmFitAge clock)预测的生物学年龄(即表观遗传年龄)以及通过DunedinPACE计算的衰老速度。

(H) 实际年龄与表观遗传时钟预测值之间的Pearson相关性。

(I) 实际年龄、年龄加速和衰老速度之间的Pearson相关性。

图3:肠道微生物组与表观遗传衰老时钟的相关性

(a-b) 肠道微生物组多样性(通过相对丰度的香农熵(Shannon entropy)测量)在种(s)、属(g)、科(f)、目(o)、纲(c)、门(p)和界(k)水平上与实际年龄、表观遗传年龄加速以及衰老速度的相关性分析。

(c-d) 对门水平相对丰度的类似相关性分析。

(e-f) 对肠道微生物组中丰富物种的类似相关性分析。括号形式显示门,缩写为门前四个字母。

(g-h)对肠道微生物组中最为富集的细菌代谢通路(spwy.,superpathway;bios.,biosynthesis)的类似相关性分析。

(3)微生物组与运动相关参数的相关性分析

研究结果表明,肠道微生物组多样性与运动能力参数之间存在显著负相关。如在男性中,微生物组多样性与最大摄氧量(VO2max)、垂直跳跃高度(JumpMax)和氧化还原平衡(Redox Balance)呈负相关,而与甘油三酯水平呈正相关。在女性中,微生物组多样性与体重指数(BMI)和认知测试表现呈负相关。此外,某些特定细菌种类(如男性中的Fusicatenibacter saccharivorans,女性中的Roseburia faecis)与运动能力参数显著相关。

图4:肠道微生物组与运动相关测量指标的相关性分析

(a-b) 肠道微生物组多样性在种(s)、属(g)、科(f)、目(o)、纲(c)、门(p)和界(k)水平上与运动相关参数的相关性分析。

(c-d) 对门水平相对丰度的类似相关性分析。

(e-f) 对肠道微生物组中丰富物种的类似相关性分析。

(g-h) 对肠道微生物组中最富集的细菌代谢通路的类似相关性分析。

(4)饮食和药物使用与健康活跃个体的运动相关参数、表观遗传时钟和肠道微生物组的关联

研究还探讨了饮食和药物使用对运动能力、表观遗传时钟和肠道微生物组的影响。例如,素食者与非素食者相比,高密度脂蛋白(HDL)水平更高。使用降压药物的个体表观遗传年龄预测值更高,而握力(GripMax)与降压药物使用呈负相关。此外,某些特定细菌种类(如Roseburia faecis)的丰度与降压药物使用显著相关。

易小结

本研究通过宏基因组学、表观遗传衰老时钟和运动相关参数研究揭示了肠道微生物组与表观遗传年龄加速和运动能力之间的显著关联。这些发现强调了肠道微生物组在健康衰老中的重要作用,并为开发基于肠道微生物组的健康干预措施提供了理论依据。填补了肠道微生物组与表观遗传时钟之间关系的研究空白。通过揭示肠道微生物组与生物学年龄及运动能力之间的联系,为理解衰老过程提供新的视角。此外,研究结果还强调了体育锻炼在维持健康微生物组和延缓衰老中的重要作用。

未来的研究可以进一步探讨肠道微生物组与表观遗传时钟之间的因果关系,并研究饮食、运动和药物干预对肠道微生物组和表观遗传年龄的影响。

易基因提供表观遗传时钟定制化研发服务

欢迎老师们咨询

参考文献:Torma F, et al. Alterations of the gut microbiome are associated with epigenetic age acceleration and physical fitness. Aging Cell. 2024 Feb 27:e14101. doi: 10.1111/acel.14101.

相关阅读:

1、3文一览:表观遗传时钟(甲基化年龄)在衰老和肿瘤中的作用

2、Cell Rep|中国科学院孔庆鹏团队利用WGBS揭示长寿男性特有的DNA甲基化修饰机制/表观遗传时钟

3、关于用于干预研究的衰老生物标志物的专家共识声明 含DNA甲基化/表观遗传时钟

4、追踪衰老:中国科学家合作创建中国人复合DNA甲基化时钟

5、基于亚硫酸盐测序的交集时钟揭示人类胚胎发生过程中年轻化事件 | 甲基化年龄

6、Cell Discov|西湖大学杨剑团队等揭示高原适应的表观遗传密码:DNA甲基化与衰老

7、项目文章:宏基因组学揭示猪粪与土壤中抗菌药物抗性基因与金属抗性基因的共存及共选择机制

8、项目文章 | Chem. Eng. J: 多组学分析揭示玉米青贮好氧变质及黄梁木叶精油对其影响的研究

9、转化医学专题

posted @ 2025-05-28 11:08  深圳市易基因科技  阅读(79)  评论(0)    收藏  举报