易基因:西湖大学杨剑团队等揭示高原适应的表观遗传密码:DNA甲基化与衰老|Cell Discov
大家好,这里是专注表观组学十余年,领跑多组学科研服务的易基因。
高原环境由于气压降低(包括氧分压)、温度下降和紫外线辐射增加,对人类定居构成挑战。为了应对这种恶劣环境,短期高原适应(short-term acclimatization,STA)会通过生理变化恢复稳态(如增强通气和心率),而长期高原适应(long-term adaptation,LTA)则通过数千年的进化实现了遗传适应。然而DNA甲基化作为一种重要的表观遗传机制,其在高原适应中的作用尚不清楚。
近日,西湖大学生命科学学院杨剑教授团队、首都医科大学附属北京同仁医院金子兵教授团队、温州医科大学吕帆教授团队合作,通过大规模的甲基化组关联研究(methylome-wide association studies,MWAS),探讨了高原环境对人类定居的挑战,特别是DNA甲基化在短期高原适应(STA)和长期高原适应(LTA)中的作用。研究纳入687名高原原住民(NHs,即高原藏族)、299名适应后移民(ANs,即高原汉族)和462名低海拔原住民(NLs,即低海拔汉族),旨在鉴定与STA和LTA相关的差异甲基化位点(differentially methylated sites,DMSs),并分析其在生物学通路中的富集情况。此外还评估了高原环境对衰老的影响,并探讨了遗传分化在高原适应中的作用。本研究揭示了DNA甲基化在高原适应中的作用,为理解人类如何在高原环境中生存和适应提供了新视角。此外,研究结果还可能为开发靶向高原相关疾病和衰老的干预策略提供理论依据。相关研究成果以《Distinct methylomic signatures of high-altitude acclimatization and adaptation in the Tibetan Plateau》为题发表于《Cell Discovery》期刊。
标题:Distinct methylomic signatures of high-altitude acclimatization and adaptation in the Tibetan Plateau(青藏高原高海拔驯化和适应的差异DNA甲基化表征)
发表时间:2025-05-06
发表期刊:Cell Discovery
影响因子:IF13/Q1
技术平台:450K芯片、MWAS分析、meQTL分析、表观遗传时钟分析
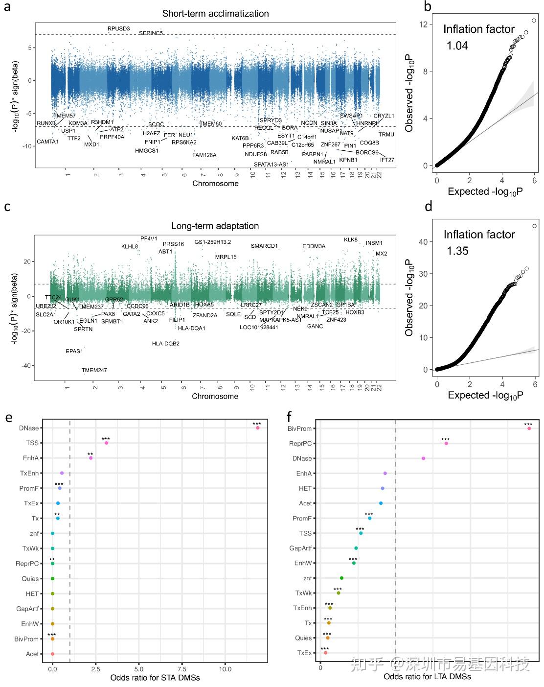
本研究对687名青藏高原原住民、299名适应后移民以及462名低海拔原住民进行了全甲基化组关联研究,以鉴定与STA或LTA相关的差异甲基化位点(DMSs)。研究分别鉴定出93个和4070个与STA和LTA相关的DMSs,它们之间没有重叠,表现出相反的不对称效应大小模式,并且分别位于富集于不同生物学通路/过程的基因附近(例如,STA相关的细胞周期和LTA相关的免疫疾病及钙信号通路)。表观遗传时钟分析显示,与低海拔原住民相比,适应后的移民表现出加速衰老的迹象。本研究为理解高原相关的表观遗传调控以及靶向高原相关衰老或疾病的干预策略提供了新的见解。
研究方法
样本收集:研究纳入了高原原住民(NHs)、适应后的移民(ANs)和低海拔原住民(NLs),分别采集他们的血液样本进行DNA甲基化分析和基因分型。
甲基化组关联研究(MWAS):通过比较ANs与NLs鉴定与STA相关的DMSs,通过比较NHs与Ans鉴定与LTA相关的DMSs。
表观遗传时钟分析:利用表观遗传时钟模型预测参与者的表观遗传年龄,并评估其与实际年龄的差异。
甲基化定量性状位点(meQTL)分析:鉴定与DNA甲基化相关的遗传变异,并探讨其在高原适应中的作用。
结果图形
(1)研究设计与数据概览
研究利用藏族-汉族高海拔(Tibetan-Han Chinese high-altitude,THCH)队列,包括三个群体:高原原住民(NHs)、适应后的移民(ANs)和低海拔原住民(NLs)。经过质控(quality control,QC)后,保留了约5.1M常见遗传变异和445K DNA甲基化探针。
图1:研究设计示意图。
① 招募参与者,包括高原原住民(NHs,高原藏族)、适应后移民(ANs,高原汉族)和低海拔原住民(NLs,低海拔汉族)。
② 进行甲基化组全关联研究(MWAS),以研究与高原短期适应(STA)和长期适应(LTA)相关的DNA甲基化变化。通过比较NHs和ANs,鉴定了与长期适应相关的差异甲基化位点(DMSs);通过比较ANs和NLs,鉴定了与短期适应相关的DMSs。
③ 利用表观遗传时钟分析来评估这三组人群的衰老加速情况,还测试了八类行为和生物医学表型与居住在青藏高原的受试者衰老加速之间的关联。
④ 利用可用的基因型和DNA甲基化数据进行甲基化定量性状位点(meQTL)分析,并探讨了遗传分化在驱动长期适应DMSs中的作用。
(2)鉴定与高原适应相关的差异甲基化位点(DMSs)
鉴定出93个与短期适应(STA)相关的DMSs,主要富集在细胞周期相关基因附近。
鉴定出4070个与长期适应(LTA)相关的DMSs,主要富集在免疫疾病和钙信号通路相关基因附近。STA和LTA的DMSs没有重叠,且甲基化水平的变化方向相反。
图2:STA和LTA的甲基化组全关联研究(MWAS)分析。
a/c. STA(a)和LTA(c)的MWAS结果的曼哈顿图。
b/d. QQ(quantile-quantile)图显示STA(b)和LTA(d)的bacon校正的P值(y轴)与在零假设下的预期分布(x轴)的关系。
e. STA DMSs的功能元件富集。
f. LTA DMSs的功能元件富集。
(3)DMSs在生物学通路和基因本体(Genebody)中的富集
STA的DMSs主要富集在细胞周期相关通路中,表明细胞周期相关过程在STA中起主要作用。LTA的DMSs主要富集在免疫疾病和钙信号通路中,可能与高原环境中的炎症和感染适应有关。
图3:STA和LTA的基因集富集分析。
a-d. 基因集富集分析显示前10个KEGG和GO富集气泡图。y轴表示生物学通路/过程,x轴表示富集显著性。气泡大小表示该集合中的基因数量。虚线表示FDR阈值为0.05。STA的KEGG富集(a),LTA的KEGG富集(b),STA的GO富集(c),LTA的GO富集(d)。
(4)meQTLs的识别与验证
meQTL分析鉴定出13464132个顺式meQTLs和330624个反式meQTLs,这些遗传变异与DNA甲基化位点显著相关。并在欧洲人群中验证这些meQTLs,显示出与东亚人群高度一致效应。
图4:THCH的meQTLs表征及其在优先排序与复杂性状相关的DNA甲基化探针中的表现。
a.全基因组中顺式(cis)和反式(trans)meQTLs位置。每个点代表一个meQTL,其中x轴表示CpG位点位置,y轴表示SNP位置,点的颜色基于SNP所在的染色体。虚线表示染色体边界。对角线显示了整个基因组中顺式meQTLs的分布密度。
b.不同数据集/人群中meQTL效应大小相关性的热图。分析包括三个数据集/人群:本研究中的THCH数据(中国人群,东亚祖源,EAS)、新加坡iOmics数据(东南亚人群)以及Lothian出生队列(LBC)和布里斯班系统遗传学研究(BSGS)数据的荟萃分析(欧洲祖源,EUR)。
c.顺式meQTLs在基因组元件中的富集情况。
d. 反式meQTLs在基因组元件中的富集情况。
e.与32种复杂性状相关的DNAm探针数量的条形图。
(5)遗传分化在驱动LTA DMS中的作用
遗传分化分析揭示LTA DMSs的遗传变异与高原适应相关,表明遗传分化在高原适应中起重要作用。共定位分析揭示与高原适应相关的遗传信号与DNA甲基化信号共享相同的因果变异。
图5:遗传分化在驱动长期适应(LTA)差异甲基化位点(DMSs)中的作用。
- 在已知适应性位点的主效变异作为协变量加入后的甲基化组全关联研究(MWAS)分析。
b-c. 使用SMR分析鉴定meQTL信号和高原遗传适应信号共享相同因果变异的遗传位点。b图为2号染色体上的EPAS1区域,c图为1号染色体上的EGLN1区域。
(6)表观遗传时钟分析揭示适应后移民的加速衰老
表观遗传时钟分析揭示适应后移民的表观遗传年龄显著高于其实际年龄,表明高原环境可能导致加速衰老。风险因素分析揭示阳光暴露和血液细胞成分与加速衰老显著相关。
图6:表观遗传年龄预测。
a.以实际年龄(y轴)对BLUP模型预测年龄(x轴)的散点图。每个点代表一个个体,每个panel代表THCH队列中的一个群体。红线表示斜率为1、截距为0的线。panel左上角的数字是决定系数(R2)。
b.三个群体的年龄加速残差(age acceleration residual,AAR)的箱线图。箱上方的P值表示两个群体之间平均AAR差异的统计显著性。箱下方的P值表示所有三个群体之间平均AAR差异的显著性。
易小结
本研究通过大规模的甲基化组关联研究,揭示了高原适应过程中DNA甲基化的特异性模式,并发现适应后移民存在加速衰老现象。这些发现为理解高原适应的分子机制提供了新的视角,并为开发靶向高原相关疾病和衰老的干预策略提供了理论依据。
MWAS分析、meQTLs分析和表观遗传时钟分析在本研究中的重要作用
在本研究中,甲基化组关联分析(MWAS)、甲基化定量性状位点(meQTLs)分析和表观遗传时钟分析发挥了至关重要的作用,分别从不同的角度揭示了高原适应的表观遗传机制和相关生物学过程。
MWAS分析:MWAS通过比较不同群体的DNA甲基化水平,识别出与高原短期适应(STA)和长期适应(LTA)相关的DMSs,揭示了生物学通路的差异,提供环境适应的分子证据。
meQTLs分析:通过鉴定与DNA甲基化相关的遗传变异,揭示了遗传分化在高原适应中的作用,为理解高原适应的遗传基础提供了重要线索。
表观遗传时钟分析:通过评估表观遗传年龄与实际年龄的差异,揭示了高原环境对衰老的影响,为开发抗衰老策略提供了潜在靶点。
表观遗传时钟检测推荐技术
简化基因组甲基化测序(RRBS)研究解决方案
简化甲基化测序(Reduced Representation Bisulfite Sequencing,RRBS)是利用限制性内切酶对基因组进行酶切,富集启动子及CpG岛等重要的表观调控区域并进行重亚硫酸盐测序。该技术显著提高了高CpG区域的测序深度,在CpG岛、启动子区域和增强子元件区域可以获得高精度的分辨率,是一种准确、高效、经济的DNA甲基化研究方法,在大规模临床样本的研究中具有广泛的应用前景。
为适应科研技术的需要,易基因进一步开发了可在更大区域内捕获CpG位点的双酶切RRBS(dRRBS),可研究更广泛区域的甲基化,包括CGI shore等区域。
为助力适用低起始量DNA样本(5ng)量多维度甲基化分析,易基因开发了富集覆盖CpG岛、启动子、增强子、CTCF结合位点的甲基化靶向基因组测序方法:extended-representation bisulfite sequencing(XRBS),实现了高灵敏度和微量样本复用检测,使其具有高度可扩展性,并适用于有限的样本和单个细胞基因组CG位点覆盖高达15M以上。
技术优势:
- 起始量:100ng gDNA;
- 单碱基分辨率;
- 多样本的覆盖区域重复性可达到85%-95%、测序区域针对高CpG调控区域,数据利用率更高;
- 针对性强,成本较低;
- 基因组CG位点覆盖高达10-15M,显著优于850K芯片。
应用方向:
RRBS/dRRBS/XRBS广泛应用于动物,要求全基因组扫描(覆盖关键调控位点)的:
- 队列研究、疾病分子分型、临床样本的甲基化 Biomarker 筛选
- 复杂疾病及肿瘤发病机制等甲基化研究
- 模式动物发育和疾病甲基化研究
| 技术参数 | RRBS | DRRBS | cfDNA-RBS | Micro-RBS | sc-RBS |
|---|---|---|---|---|---|
| 原理 | MspI酶切+连接接头 | 多酶切+连接接头 | CCGG邻近片段连接接头 | CCGG邻近片段连接接头 | CCGG邻近片段连接接头 |
| 样本要求 | 1μg | 1μg | 1ng | 1ng | 单细胞/1-10个细胞 |
| 测序数据量 | 10G | 15G | 20G | 20G | 2G |
| 5XCG位点覆盖 | 6M | 8M | 6M | 10M | 4-8M |
易基因提供全面的表观基因组学(DNA甲基化、DNA羟甲基化、cfDNA)和表观转录组学(m6A、m5C、m1A、m7G、ac4C、RNA与蛋白互作)、DNA与蛋白互作及染色质开放性技术方案(ChIP-seq、ATAC-seq),详询易基因:0755-28317900。
参考文献:
Cheng, F., Shen, RJ., Zheng, Z. et al. Distinct methylomic signatures of high-altitude acclimatization and adaptation in the Tibetan Plateau. Cell Discov 11, 45 (2025). https://doi.org/10.1038/s41421-
浙公网安备 33010602011771号