ChIP+RNA-seq技术揭示NURR1在前列腺癌从基因转录到肿瘤进展中的调控机制:CDD|项目文章
大家好,这里是专注表观组学十余年,领跑多组学科研服务的易基因。
前列腺癌(prostatecancer,PCa)是一种常见的恶性肿瘤,其进展过程中常常伴随着癌症干细胞特性的增强、上皮-间充质转化(EMT)现象的发生以及对传统治疗的抵抗。Wnt/β-catenin信号通路在胚胎发育、干细胞维持以及癌症进展中发挥重要作用,其异常激活与多种癌症的发生发展密切相关。NURR1是一种没有配体或目前尚未发现配体的孤儿核受体蛋白,原本在多巴胺能神经元发育中发挥关键作用,但近年来的研究发现其在多种癌症中异常表达,并可能参与癌症进展。然而,NURR1在前列腺癌中的具体作用及其与Wnt/β-catenin信号通路的关系尚不清楚。
近日,南方医科大学附属深圳龙华医院泌尿外科副研究员王铸博士和香港中文大学医学院Franky Leung Chan合作研究了核受体NURR1(NR4A2)在前列腺癌中的作用机制,特别是其如何通过调控Wnt/β-catenin信号通路影响前列腺癌的干细胞特性、EMT以及去势抵抗性前列腺癌(castration-resistant prostate cancer, CRPC)的进展。研究通过一系列体外和体内实验,结合转录组学(RNA-seq)和表观遗传学技术(ChIP),揭示了NURR1在前列腺癌中的促癌作用,并提出了其作为潜在治疗靶点的可能性。相关研究成果以《Nuclear receptor NURR1 functions to promote stemness and epithelial-mesenchymal transition in prostate cancer via its targeting of Wnt/β-catenin signaling pathway》为题发表于《Cell Death & Disease》期刊。深圳易基因为本研究提供测序分析技术服务。

标题:Nuclear receptor NURR1 functions to promote stemness and epithelial-mesenchymal transition in prostate cancer via its targeting of Wnt/β-catenin signaling pathway(核受体 NURR1 通过靶向 Wnt/β-catenin 信号通路促进前列腺癌的干性和上皮-间充质转化)
发表时间:2024-3-24
发表期刊:Cell Death & Disease
影响因子:IF 8.1/Q1
技术平台:RNA-seq、ChIP-qPCR(易基因金牌技术)

研究摘要
Wnt/β-catenin信号通路的失调激活是多种癌症晚期进展中的常见事件。这种信号激活增强了肿瘤的生长,并促进了转移和治疗抵抗。研究表明,该信号通路在癌症进展过程中对细胞过程(EMT和癌症干性)具有双重调控作用。Wnt/β-catenin信号通路的异常激活在前列腺癌以及去势抵抗性前列腺癌(CRPC)中较为常见。然而,前列腺癌中该通路的转录调控因子尚未得到充分研究。NURR1(NR4A2)是一种孤儿核受体,在多巴胺能神经元的发育中发挥重要作用。先前研究表明,NURR1在分离的前列腺癌干细胞(PCSCs)和CRPC异种移植模型中表现出上调。本研究进一步证实了NURR1在前列腺癌中的上调,并在前列腺癌细胞系中表现出增强的表达。功能和分子分析表明,NURR1能够通过直接转录激活CTNNB1(β-catenin)并激活β-catenin来介导Wnt/β-catenin信号通路激活,从而促进体外(癌症干性和EMT)和体内前列腺癌细胞的肿瘤生长(转移和去势抵抗)。此外,本研究还验证了前列腺癌细胞中NURR1的活性可以通过小分子进行调控,表明NURR1可能是晚期前列腺癌管理的潜在治疗靶点。

图形摘要
研究方法
样本采集:多种前列腺癌细胞系(包括LNCaP、VCaP、22Rv1、DU 145和PC-3)、永生化前列腺上皮细胞系(BPH-1)。此外还利用前列腺组织微阵列(包含良性前列腺增生和不同Gleason评分的前列腺癌组织)进行免疫组化分析。样本采集涵盖从细胞系到临床组织。
免疫组化和免疫印迹分析:检测NURR1在前列腺癌组织和细胞系中的表达水平。
RNA测序(RNA-seq):通过对比NURR1过表达和对照组的前列腺癌细胞系,分析差异表达基因,揭示NURR1可能调控的信号通路。
染色质免疫沉淀(ChIP-qPCR):验证NURR1是否直接结合到CTNNB1启动子区域,从而调控其表达。
报告基因分析和基因编辑技术:通过构建含CTNNB1启动子的荧光素酶报告基因质粒,以及CRISPR/Cas9介导的基因敲除,验证NURR1对CTNNB1的转录调控作用。
体外和体内功能实验:包括细胞增殖、迁移、侵袭实验以及异种移植瘤模型,评估NURR1对前列腺癌细胞生物学行为的影响。
结果图形
(1)NURR1在前列腺癌组织和前列腺癌细胞中表达上调
通过免疫组化和免疫印迹分析发现,NURR1在前列腺癌组织和细胞系中的表达显著高于正常前列腺组织和细胞。

图1:NURR1在临床前列腺癌组织和前列腺癌细胞系中的表达上调。
A-B. 通过对两个临床前列腺癌组织的微阵列数据集进行转录组分析,结果显示NURR1在前列腺癌中表现出上调的表达模式。
C-D. 前列腺癌组织微阵列中NURR1的免疫组化分析。
E. NURR1免疫印迹分析。多种前列腺癌细胞系的NURR1表达水平高于永生化前列腺上皮细胞BPH-1。
(2)转录组分析表明NURR1参与Wnt/β-catenin信号激活
RNA-seq和GSEA分析显示NURR1过表达组中Wnt/β-catenin信号通路显著富集。

图 2:Wnt/β-catenin信号通路参与NURR1过表达的前列腺癌
- DU 145-NURR1和-Vector感染细胞的RNA-seq数据的基因集富集分析(GSEA)气泡图。结果显示,与对照组(Vector)相比,NURR1过表达组(NURR1)中Wnt/β-catenin信号是最显著富集通路。
- DU 145-NURR1和-Vector感染细胞以及NURR1高表达和低表达组的GSEA结果,显示Wnt/β-catenin信号通路的富集情况。
- 基于NURR1表达水平将患者分为高表达和低表达组,展示TCGA数据库患者的RNA-seq数据的GSEA气泡图。结果显示,与NURR1低表达组相比,NURR1高表达组中Wnt/β-catenin信号通路显著富集。
- 对TCGA数据库中的前列腺腺癌数据集(PRAD)进行表达分析,结果显示NR4A2与CTNNB1在原发性前列腺癌组织中呈正相关表达。
E-F. DU 145-NURR1感染细胞和DU 145-shNURR1感染细胞中CTNNB1(β-catenin)表达的RT-qPCR分析。结果显示,与载体或对照组相比,DU 145-NURR1感染细胞中CTNNB1显著上调,而DU 145-shNURR1感染细胞中CTNNB1表达下调。
(3)NURR1通过直接转录激活CTNNB1来激活前列腺癌细胞中的β-catenin信号通路。
ChIP和报告基因分析进一步证实NURR1能够直接结合到CTNNB1启动子并激活其转录,进而增加β-catenin的蛋白表达和核内积累。

图3:NURR1可以通过直接转录激活CTNNB1以及激活β-catenin来激活前列腺癌细胞中的Wnt/β-catenin信号通路
- CTNNB1启动子的1.3 kb片段驱动的报告基因构建示意图,以及三个包含点突变NBRE的报告基因构建。
- 荧光素酶报告基因分析。结果显示,只有完整的NURR1,而不是其DNA结合域缺失突变体NURR1-ΔDBD,能够以剂量依赖的方式转录激活CTNNB1启动子驱动的报告基因。然而,NURR1不能转录激活包含点突变NBRE的报告基因。
- 染色质免疫沉淀(ChIP)分析。结果显示在HEK293细胞中,CTNNB1启动子上的假定NURR1结合位点富集了NURR1。IgG作为阴性对照。
D-E. AR阳性(LNCaP、22Rv1)和AR阴性(DU 145)前列腺癌细胞中β-catenin的免疫印迹分析,这些细胞分别过表达NURR1或敲低NURR1。结果显示,LNCaP和DU 145细胞中NURR1的过表达能够增加总β-catenin及其活性形式(去磷酸化或核内)的蛋白水平,而22Rv1和DU 145细胞中NURR1的敲低则能够减少这些蛋白水平。然而,在这些前列腺癌细胞中,NURR1的过表达或shRNA敲低并未观察到非活性或磷酸化β-catenin蛋白水平的显著变化。
F-G. DU 145和22Rv1细胞中β-catenin信号通路下游调节因子的免疫印迹分析,这些细胞经过NURR1激动剂C-DIM-12(5 μM)或Wnt抑制剂IWP-2(10 μM)处理。
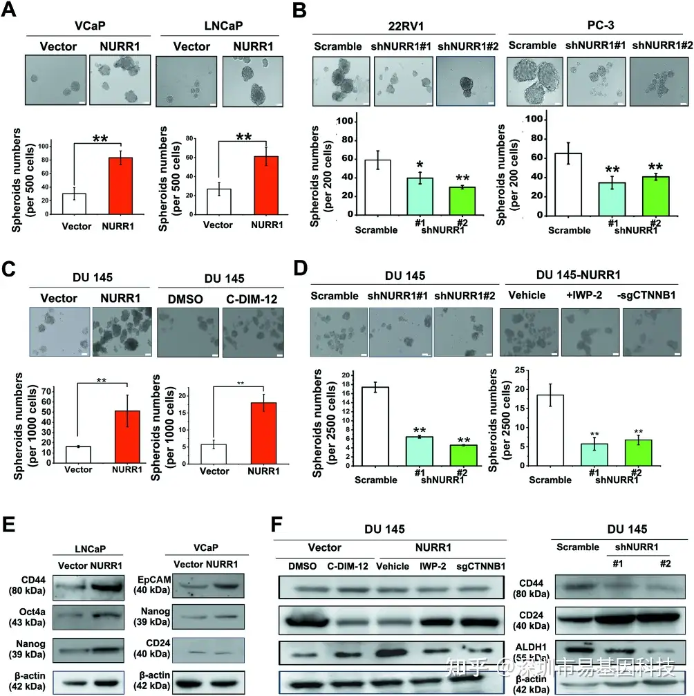
(4)NURR1可以促进前列腺癌细胞的体外干细胞特性和EMT
体外实验表明,NURR1过表达能够增强前列腺癌细胞的非贴壁生长能力、迁移和侵袭能力,并诱导EMT相关标志物的表达变化。

图4:NURR1能够增强前列腺癌细胞的体外干细胞特性。
A-D. 非贴壁3D培养球体形成实验。
E-F. NURR1和shNURR1感染株及其经C-DIM-12或IWP-2处理的感染株中前列腺癌干细胞(PCSCs)相关标志物的免疫印迹分析。
(5)NURR1可在体内促进前列腺癌细胞的去势抵抗

图5:NURR1能够增强前列腺癌细胞的体内去势抵抗性生长(A、B 体内致瘤性实验)。
- 显微照片显示在去势后5周,由VCaP-NURR1和VCaP-载体感染细胞在宿主小鼠中生长的异种移植肿瘤,以及经过IWP-2处理的VCaP-NURR1感染细胞形成的肿瘤。
- 对去势小鼠中由NURR1感染细胞形成的异种移植肿瘤大小进行半定量分析。
- 对VCaP-NURR1感染细胞形成的去势复发性异种移植肿瘤进行免疫印迹分析。
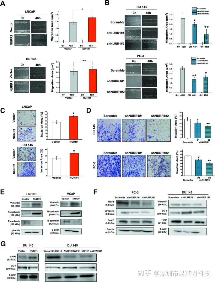
(6)NURR1可能起到促进前列腺癌细胞迁移、侵袭和转移潜力的作用

图6:NURR1能够促进前列腺癌细胞的体外迁移和侵袭能力
A-B. 划痕愈合实验。
C-D. Transwell侵袭实验。
E-F. NURR1和shNURR1感染细胞中EMT标志物的免疫印迹分析。
G. 经C-DIM-12/IWP-2处理或联合CTNNB1敲除的DU 145-NURR1感染细胞中EMT标志物的免疫印迹分析。

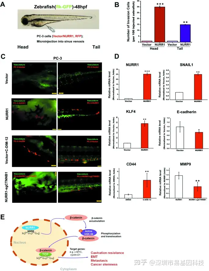
图7:通过斑马鱼胚胎模型验证NURR1能够增强前列腺癌细胞的体内转移潜力
- 将RFP(红色荧光蛋白)标记的PC-3-NURR1/载体感染细胞微注入flk:GFP(绿色荧光蛋白标记血管)斑马鱼胚胎(受精后48小时)发育中的心脏区域。
- 在注射后第4天,通过荧光显微镜观察到的PC-3-NURR1/载体感染细胞在斑马鱼头部(头)和尾部(尾)区域的迁移情况。绿色代表血管,红色代表PC-3感染细胞。显微镜观察显示,在注射后第4天,PC-3-NURR1感染细胞在斑马鱼的头部和尾部区域有显著数量的细胞迁移,而PC-3-载体感染细胞在这些区域几乎未被检测到。然而,经过C-DIM-12处理的斑马鱼中检测到了大量PC-3-载体感染细胞。另一方面,CTNNB1敲除的PC-3-NURR1感染细胞在斑马鱼的头部和尾部区域未被检测到,但在血管中有少量细胞被检测到。
- 对迁移至斑马鱼头部和尾部区域的PC-3-NURR1/载体感染细胞进行定量分析。
- 对迁移到斑马鱼远端部位的PC-3-NURR1/载体感染细胞中EMT标志物的表达进行RT-qPCR分析。结果显示,与PC-3-载体感染细胞相比,迁移的PC-3-NURR1感染细胞表现出增强的EMT标志物表达特征(SNAIL1和KLF4水平增加,E-钙粘蛋白水平降低)。用C-DIM-12处理斑马鱼能够显著增加CD44的表达。CTNNB1敲除的迁移PC-3-NURR1感染细胞显示出MMP9表达降低。
- NURR1在晚期前列腺癌中通过直接靶向CTNNB1(β-catenin)促进去势抵抗性、转移和癌症干性的作用机制模式图。
易小结
本研究结果表明,NURR1在前列腺癌中通过直接调控CTNNB1的转录激活Wnt/β-catenin信号通路,进而促进前列腺癌细胞的干细胞特性、EMT、去势抵抗性和转移能力。因此,NURR1及其调控的Wnt/β-catenin信号通路可能成为治疗前列腺癌的潜在靶点。
RNA-seq和ChIP技术在本研究中的作用
RNA-seq技术:用于分析NURR1过表达对前列腺癌细胞转录组的影响。通过对比NURR1过表达和对照组的转录组数据,研究人员发现Wnt/β-catenin信号通路在NURR1过表达组中显著富集,这提示NURR1可能通过调控该信号通路影响前列腺癌的生物学行为。
ChIP技术:用于验证NURR1是否直接结合到CTNNB1启动子区域。研究人员通过发现NURR1能够特异性地结合到CTNNB1启动子上的一个特定序列(NBRE),从而为NURR1直接调控CTNNB1表达提供了直接证据。
关于易基因染色质免疫共沉淀测序 (ChIP-seq)
染色质免疫共沉淀(Chromatin Immunoprecipitation,ChIP),是研究体内蛋白质与DNA相互作用的经典方法。将ChIP与高通量测序技术相结合的ChIP-Seq技术,可在全基因组范围对特定蛋白的DNA结合位点进行高效而准确的筛选与鉴定,为研究的深入开展打下基础。
DNA与蛋白质的相互作用与基因的转录、染色质的空间构型和构象密切相关。运用组蛋白特定修饰的特异性抗体或DNA结合蛋白或转录因子特异性抗体富集与其结合的DNA片段,并进行纯化和文库构建,然后进行高通量测序,通过将获得的数据与参考基因组精确比对,研究人员可获得全基因组范围内某种修饰类型的特定组蛋白或转录因子与基因组DNA序列之间的关系,也可对多个样品进行差异比较。
应用方向:
ChIP 用来在空间上和时间上不同蛋白沿基因或基因组定位
- 转录因子和辅因子结合作用
- 复制因子和 DNA 修复蛋白
- 组蛋白修饰和变异组蛋白
技术优势:
- 物种范围广:细胞、动物组织、植物组织、细菌微生物多物种富集经验;
- 微量建库:只需5ng以上免疫沉淀后的DNA,即可展开测序分析;
- 方案灵活:根据不同的项目需求,选择不同的组蛋白修饰特异性抗体。
技术路线:

易基因提供全面的表观基因组学(DNA甲基化、DNA羟甲基化、cfDNA)和表观转录组学(m6A、m5C、m1A、m7G、ac4C、RNA与蛋白互作)、DNA与蛋白互作及染色质开放性技术方案(ChIP-seq、ATAC-seq),详询易基因:0755-28317900。

参考文献:
Zhang, X., Li, H., Wang, Y. et al. Nuclear receptor NURR1 functions to promote stemness and epithelial-mesenchymal transition in prostate cancer via its targeting of Wnt/β-catenin signaling pathway. Cell Death Dis 15, 234 (2024). https://doi.org/10.1038/s41419-024-06621-w
相关阅读:
1. 项目文章 | ChIP-seq等揭示糖皮质激素和TET2共调控促进癌症转移的表观遗传机制
2. 项目文章 | Nat Commun:中南大学曾朝阳/熊炜/龚朝建团队利用ChIP-seq等揭示头颈鳞癌免疫逃逸机制
3. 项目文章 | ChIP-seq等揭示糖皮质激素和TET2共调控促进癌症转移的表观遗传机制
4. 项目文章:ChIP-seq等揭示人畜共患寄生虫弓形虫的蛋白质乳酸化和代谢调控机制
5. 项目集锦 | 易基因近期染色质免疫共沉淀测序(ChIP-seq)研究成果
6. 项目文章 | NAR:ChIP-seq等揭示蛋白质酰基化与c-di-GMP协同调控放线菌发育与抗生素合成机制
7. 项目文章|Plant Physiol:郑州果树所王力荣团队ChIP-seq等揭示桃树需冷量和芽休眠调控的关键基因