易基因:朱健康/郎曌博/牛庆丰团队ChIP-seq+WGBS揭示番茄果实成熟中DNA甲基化与转录因子互作的分子机制:PNAS
大家好,这里是专注表观组学十余年,领跑多组学科研服务的易基因。
果实成熟是一个高度协调的过程,涉及多种生理和生化变化,如软化、着色和香气合成。这一过程受到植物激素和转录因子的调控。番茄作为研究果实发育和成熟的模式植物,其成熟过程伴随着乙烯的产生和信号通路。已知多个转录因子(如RIN、FUL1等)在果实成熟中起关键作用。近年来,研究发现DNA甲基化也是调控果实成熟的重要因素之一。DNA甲基化是一种通常与基因转录的沉默相关的表观遗传修饰。在番茄中,DML2基因表达与果实成熟诱导的DNA去甲基化相关,但其具体的分子机制尚不清楚。
近日,安徽农业大学牛庆丰团队、南方科技大学郎曌博和朱健康院士团队合作揭示了DNA甲基化通过调控两个关键转录因子RIN(Ripening Inhibitor)和FUL1(FRUITFULL 1)以影响番茄果实成熟的分子机制。研究发现,DNA去甲基化酶基因DML2(DEMETER-LIKE 2)突变导致全基因组DNA高甲基化,进而抑制RIN和FUL1表达,并抑制RIN与其靶基因的结合,最终影响番茄果实成熟。通过恢复RIN表达,可以部分挽救dml2突变体的成熟确实,研究阐明了RIN在DML2依赖的果实成熟中的关键作用。相关研究成果以《Two transcription factors play critical roles in mediating epigenetic regulation of fruit ripening in tomato》为题发表于《Proc Natl Acad Sci U S A》(PNAS)期刊。

标题:Two transcription factors play critical roles in mediating epigenetic regulation of fruit ripening in tomato(两种转录因子在介导番茄果实成熟的表观遗传调控中发挥关键作用)
发表时间:2025-4-9
发表期刊:PNAS
影响因子: IF9.4/Q1
技术平台:WGBS、ChIP-seq、RNA-seq(易基因金牌技术)
研究摘要
DNA甲基化调控番茄果实的成熟,而DNA去甲基化酶基因DML2突变会导致全基因组DNA高甲基化和成熟受损。本研究通过全基因组重亚硫酸盐测序(WGBS)和染色质免疫共沉淀测序(ChIP-seq)揭示了转录因子RIN和FUL1在介导DNA甲基化对番茄果实成熟的影响中发挥关键作用。在dml2突变体植物中RIN和FUL1沉默,而rin/ful1双突变体则模拟dml2成熟缺失表型。在dml2中恢复RIN表达可以部分挽救其成熟缺失。DNA甲基化不仅通过调控RIN和FUL1的表达来控制成熟,还通过干扰RIN的基因组结合来发挥作用。在dml2突变体植物中,尽管DNA甲基化在体外并不干扰RIN结合,但RIN在体内无法与其部分靶点结合;这种体内结合受阻与结合位点±100bp范围内DNA甲基化增加和组蛋白H3富集相关。本研究揭示了DNA甲基化控制番茄果实成熟的分子机制。
研究方法
基因编辑与突变体分析:利用CRISPR/Cas9技术生成了DML2、RIN、FUL1等基因的突变体,并分析其果实成熟表型。
转录组测序(RNA-seq):对野生型和突变体果实进行转录组分析,鉴定差异表达基因(DEGs)。
全基因组重亚硫酸盐测序(WGBS):分析野生型和dml2突变体果实的DNA甲基化组,鉴定差异甲基化区域(DMRs)。
染色质免疫沉淀测序(ChIP-seq):分析RIN在野生型和dml2突变体果实中的全基因组结合模式,鉴定RIN的靶基因。
电泳迁移率变化分析(EMSA):体外验证RIN对甲基化和未甲基化CArG-box的结合能力。
结果图形
(1)两个MADS-box转录因子在DML2下游冗余地调控果实成熟
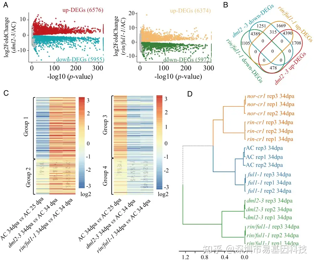
发现RIN和FUL1在调控果实成熟中具有部分冗余功能,双突变体rin/ful1的果实成熟表型与dml2突变体相似。

图1:RIN和FUL1在DML2下游冗余地调控番茄果实成熟。
(A)AC(野生型)以及rin、ful1、rin/ful1、nor和dml2突变体番茄果实的表型。
(B)AC和dml2-3果实中RIN和FUL1的转录本表达谱热图。
(C)AC和dml2-3果实中RIN和FUL1转录本水平的RT-qPCR分析。
(D)AC和dml2-3果实中RIN和FUL1启动子的甲基化水平。
(2)RIN和FUL1在DML2介导的果实成熟过程中基因表达调控中发挥关键作用
约70%的dml2突变体中的基因表达变化可归因于RIN和FUL1的沉默。

图2:dml2-3和rin/ful1-1果实成熟过程中转录本积累的比较分析。
(A)火山图显示dml2-3和rin/ful1-1突变体与AC果实(34 dpa)相比的DEGs。
(B)维恩图显示dml2-3和rin/ful1-1突变体与AC果实相比的上调和下调DEGs重叠。
(C)热图显示AC 25 dpa、AC 34 dpa、dml2-3 34 dpa和rin/ful1-1 34 dpa果实中重叠的上调和下调DEGs的转录本水平。
(D)根据三个重复的平均表达水平,对AC、dml2-3、rin-cr1、ful1-1、nor-cr1和rin/ful1-1果实的转录组数据进行聚类分析。
(3)恢复RIN表达部分挽救了dml2的成熟表型。
在dml2突变体中恢复RIN表达可部分恢复乙烯产生和果实成熟。

图3:恢复RIN表达部分挽救了dml2-3的成熟表型。
(A)AC、dml2-3、pCBC::RIN-3xFLAG/dml2-3第1株系和pCBC::RIN-3xFLAG/dml2-3第2株系的果实图片。展示授粉后25天(25 dpa)、34天(34 dpa)、38天(38 dpa)和45天(45 dpa)的果实。
(B)在授粉后45天时,AC、ful1-1、rin-cr1、rin/ful1-1、dml2-3、dml2-4和pCBC::RIN-3xFLAG/dml2-3第1株系果实中β-胡萝卜素和番茄红素的积累情况。
(C)在授粉后25天、34天、38天和45天时,AC、ful1-1、rin-cr1、rin/ful1-1、dml2-3、dml2-4和pCBC::RIN-3xFLAG/dml2-3第1株系果实中的乙烯产生量。
(D)在授粉后38天时,AC、ful1-1、rin-cr1、rin/ful1-1、dml2-3和pCBC::RIN-3xFLAG/dml2-3第1株系果实中的ACC(1-氨基环丙烷-1-羧酸)含量。
(E)通过qRT-PCR分析显示在授粉后38天时,不同突变体果实中DML2的相对表达水平。

图4:rin/ful1-1果实对外源乙烯的响应与dml2-3果实相似。
研究了外源乙烯处理对AC、rin-cr1、ful1-1、rin/ful1-1和dml2-3果实成熟的影响。所有果实均在成熟绿期(MG阶段,授粉后30天,30 dpa)采摘,并用外源乙烯利(2 mM)处理5分钟,或用1-MCP(5 ppm)持续处理最长8天。
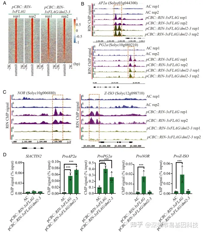
(4)DML2对RIN结合的影响
ChIP-seq结果显示,DML2不仅调控RIN和FUL1表达,还影响RIN在其靶基因上的结合。

图5:DML2是RIN在其部分靶标上结合所必需的。
(A)热图显示在授粉后34天(34 dpa)时,pCBC::RIN-3xFLAG和pCBC::RIN-3xFLAG/dml2-3果实中的RIN ChIP信号。
(B-C)利用整合基因组浏览器(IGB)展示RIN在其下游基因(AP2a、PG2a、NAC-NOR和Z-ISO)启动子上的富集情况。与pCBC::RIN-3xFLAG中的ChIP信号相比,RIN在AP2a和PG2a启动子上的富集得以维持(B),但在pCBC::RIN-3xFLAG/dml2-3果实中,RIN在NAC-NOR和Z-ISO启动子上的富集丢失(C)。AC中的ChIP信号作为阴性对照。
(D)通过ChIP-qPCR分析AP2a、PG2a、NAC-NOR和Z-ISO启动子上RIN的富集情况。使用了34 dpa时的AC、pCBC::RIN-3xFLAG和pCBC::RIN-3xFLAG/dml2-3果实。以SlACTIN2作为目标基因的非特异性对照。
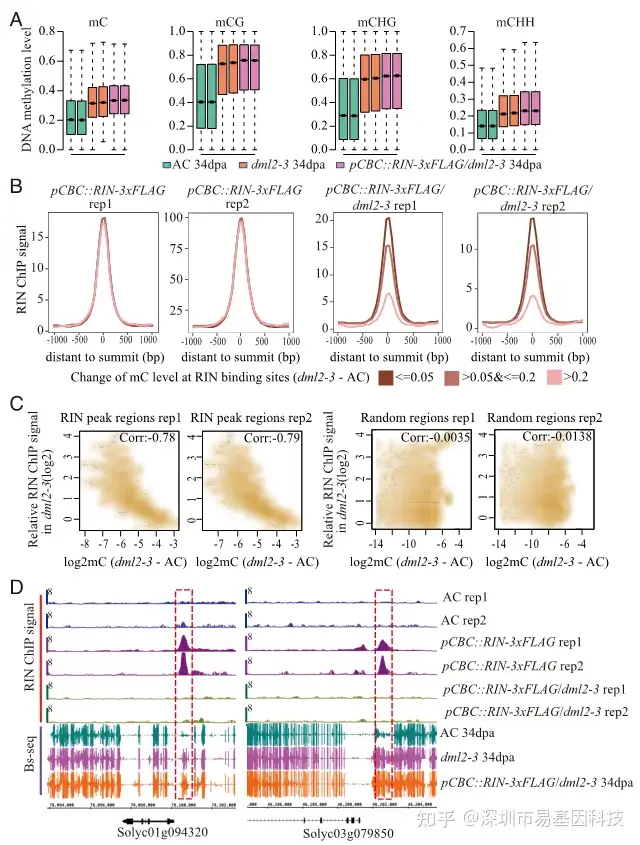
(5)RIN结合丧失与dml2中DNA甲基化增加相关
在dml2突变体中,RIN结合位点附近的DNA甲基化增加与RIN结合的丧失高度相关,且这种影响主要位于结合位点附近的100 bp区域内。

图6:dml2-3中RIN结合的丧失与DNA甲基化的增加高度相关。
(A)箱线图显示AC、dml2-3和pCBC::RIN-3xFLAG/dml2-3中68,230个dml2-3高甲基化DMRs的DNA甲基化水平。
(B)曲线图显示AC和dml2-3在三组RIN结合区域中的平均RIN信号。
(C)平滑散点图显示DNA甲基化增加与dml2-3中RIN富集之间的相关性。
(D)IGB图展示dml2-3中Solyc01g094320和Solyc03g079850启动子上RIN ChIP信号和BS-seq数据,显示了胞嘧啶甲基化对RIN富集的影响。
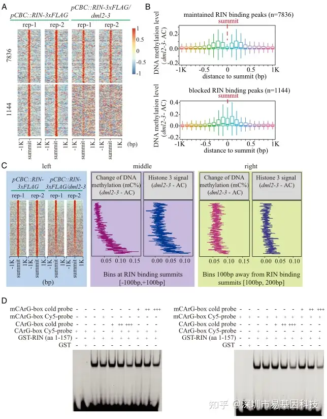
(6)DNA甲基化通过改变染色质结构间接抑制RIN结合。
DNA甲基化增加与组蛋白H3富集增加相关,表明DNA甲基化可能通过改变染色质结构间接抑制RIN结合。

图7:RIN结合位点周围100 bp内的DNA高甲基化抑制了RIN结合。
(A)热图显示在34 dpa时,pCBC::RIN-3xFLAG和pCBC::RIN-3xFLAG/dml2-3果实中与高甲基化DMRs相关的RIN结合区域的RIN ChIP信号。
(B)箱线图显示在两组RIN结合区域中,dml2-3相对于AC的DNA甲基化变化。
(C)RIN ChIP信号的变化与dml2-3相对于AC的DNA甲基化和H3富集的变化相关。
(D)使用GST-RIN(1-157aa)截短蛋白和GST蛋白进行EMSA实验。
易小结
本研究通过WGBS+ChIP-seq+RNA-seq揭示了DML2通过调控RIN和FUL1表达以及RIN基因组结合以调控番茄果实成熟的分子机制。DNA甲基化不仅通过抑制RIN和FUL1表达来调控果实成熟,还通过改变染色质结构间接影响RIN与其靶基因的结合。这些发现为理解DNA甲基化在植物果实成熟中的作用提供了新的视角,并为果实成熟调控的表观遗传机制提供了重要见解。
ChIP-seq和WGBS技术在本研究中的重要作用
ChIP-seq技术:用于分析RIN在野生型和dml2突变体果实中的全基因组结合(互作)模式。通过比较两者的RIN结合图谱,研究者发现DML2突变导致RIN在部分靶基因上结合丧失,揭示了DML2对RIN结合的调控作用。
WGBS技术:用于分析野生型和dml2突变体果实的全基因组DNA甲基化模式。通过鉴定DMRs,研究者发现dml2突变体中DNA甲基化增加与RIN结合位点丧失高度相关,揭示了DNA甲基化对RIN结合的调控机制。
关于易基因染色质免疫共沉淀测序 (ChIP-seq)
染色质免疫共沉淀(Chromatin Immunoprecipitation,ChIP),是研究体内蛋白质与DNA相互作用的经典方法。将ChIP与高通量测序技术相结合的ChIP-Seq技术,可在全基因组范围对特定蛋白的DNA结合位点进行高效而准确的筛选与鉴定,为研究的深入开展打下基础。
DNA与蛋白质的相互作用与基因的转录、染色质的空间构型和构象密切相关。运用组蛋白特定修饰的特异性抗体或DNA结合蛋白或转录因子特异性抗体富集与其结合的DNA片段,并进行纯化和文库构建,然后进行高通量测序,通过将获得的数据与参考基因组精确比对,研究人员可获得全基因组范围内某种修饰类型的特定组蛋白或转录因子与基因组DNA序列之间的关系,也可对多个样品进行差异比较。
应用方向:
ChIP 用来在空间上和时间上不同蛋白沿基因或基因组定位
- 转录因子和辅因子结合作用
- 复制因子和 DNA 修复蛋白
- 组蛋白修饰和变异组蛋白
技术优势:
- 物种范围广:细胞、动物组织、植物组织、细菌微生物多物种富集经验;
- 微量建库:只需5ng以上免疫沉淀后的DNA,即可展开测序分析;
- 方案灵活:根据不同的项目需求,选择不同的组蛋白修饰特异性抗体。
技术路线:

关于植物DNA甲基化研究
(1)植物中的DNA甲基化
对于植物而言,面对生长环境的改变,表观遗传的变异会改变植物DNA的构象,从而改变染色质和蛋白质的结构,达到调节基因组的作用。研究发现,当植物面临生物胁迫和非生物胁迫时,植物基因组中DNA甲基化会发生改变,并且这些改变会遗传给后代。所以DNA甲基化的改变能够丰富植物物种的多样性,加强植物的环境适应性。
不同于哺乳动物基因组只有CG甲基化,植物基因组甲基化有CG,CHG,CHH(H代表任何非G的碱基)甲基化。而维持这三种不同的DNA甲基化的分子机制非常复杂。

(2)植物中的DNA甲基化研究技术

(3)植物DNA甲基化研究思路
植物DNA甲基化一般遵循三个步骤进行数据挖掘。首先,进行整体全基因组甲基化变化的分析,包括平均甲基化水平变化、甲基化水平分布变化、降维分析、聚类分析、相关性分析等。其次,进行甲基化差异水平分析,筛选具体差异基因,包括DMC/DMR/DMG鉴定、DMC/DMR在基因组元件上的分布、DMC/DMR的TF结合分析、时序甲基化数据的分析策略、DMG的功能分析等。最后,将甲基化组学&转录组学关联分析,包括Meta genes整体关联、DMG-DEG对应关联、网络关联等。
易基因提供全面的表观基因组学(DNA甲基化、DNA羟甲基化、cfDNA)和表观转录组学(m6A、m5C、m1A、m7G、ac4C、RNA与蛋白互作)、DNA与蛋白互作及染色质开放性技术方案(ChIP-seq、ATAC-seq),详询易基因:0755-28317900。

参考文献:
Niu Q, Xu Y, Huang H, Li L, Tang D, Wu S, Liu P, Liu R, Ma Y, Zhang B, Zhu JK, Lang Z. Two transcription factors play critical roles in mediating epigenetic regulation of fruit ripening in tomato. Proc Natl Acad Sci U S A. 2025 Apr 15;122(15):e2422798122. doi: 10.1073/pnas.2422798122.
相关阅读:
1. 项目文章 | ChIP-seq等揭示糖皮质激素和TET2共调控促进癌症转移的表观遗传机制
2. 项目文章 | Nat Commun:中南大学曾朝阳/熊炜/龚朝建团队利用ChIP-seq等揭示头颈鳞癌免疫逃逸机制
3. 项目文章 | ChIP-seq等揭示糖皮质激素和TET2共调控促进癌症转移的表观遗传机制
4. 项目文章:ChIP-seq等揭示人畜共患寄生虫弓形虫的蛋白质乳酸化和代谢调控机制
5. 项目集锦 | 易基因近期染色质免疫共沉淀测序(ChIP-seq)研究成果
6. 项目文章 | NAR:ChIP-seq等揭示蛋白质酰基化与c-di-GMP协同调控放线菌发育与抗生素合成机制
7. 项目文章|Plant Physiol:郑州果树所王力荣团队ChIP-seq等揭示桃树需冷量和芽休眠调控的关键基因
8. Nature | 易基因DNA甲基化测序助力人多能干细胞向胚胎全能8细胞的人工诱导
9. Cell|易基因微量DNA甲基化测序助力中国科学家成功构建胚胎干细胞嵌合体猴,登上《细胞》封面
10. 项目文章|微量WGBS+ACE-seq揭示卵巢早衰的人卵丘细胞DNA甲基化与羟甲基化表观基因组图谱
11. 项目文章|WGBS揭示Vpr蛋白在HIV-1感染中对CD4+ T细胞DNA甲基化变化的作用
12. 项目文章 | WGBS+RNA-seq揭示松材线虫JIII阶段形成过程中的DNA甲基化差异
13. 项目文章 | WGBS+RNA-seq揭示黄瓜作物的“源-库”关系受DNA甲基化调控
浙公网安备 33010602011771号