易基因:山东大学陈子江/赵涵团队利用WGBS揭示跨代遗传的DNA甲基化机制|Cell Discovery
大家好,这里是专注表观组学十余年,领跑多组学科研服务的易基因。
近年来,全球代谢性疾病(尤其是2型糖尿病和肥胖症)的发病率显著上升,且发病年龄趋于年轻化。研究表明,孕期不良环境暴露(如激素失衡、营养不良等)可能通过“发育起源健康与疾病”(DOHaD)理论影响后代的长期代谢健康。母体雄激素水平异常与多种代谢紊乱相关,如多囊卵巢综合征(PCOS)等。然而母体雄激素暴露对雄性后代的跨代代谢影响尚不清楚。
近日,山东大学妇儿与生殖健康研究院、生殖医学与子代健康全国重点实验室、山东大学附属生殖医院陈子江院士、赵涵教授、张玉青副研究员团队合作,通过大规模母婴队列研究和多代小鼠模型,研究了母体雄激素暴露(Androgen exposure,AE)对雄性后代糖尿病易感性的跨代遗传机制。研究发现,母体高雄激素水平会使雄性后代在多个世代中出现血糖调节异常,这种易感性主要通过DNA甲基化变化在精子中传递,影响胰岛β细胞功能基因表达,进而导致胰岛素分泌受损。相关研究成果以《Transgenerational inheritance of diabetes susceptibility in male offspring with maternal androgen exposure》为题发表于Cell子刊《Cell Discovery》。

标题:Transgenerational inheritance of diabetes susceptibility in male offspring with maternal androgen exposure(母系雄激素暴露的雄性后代糖尿病易感性的跨代遗传)
时间:2025-02-12
期刊:Cell Discovery
影响因子:IF13/Q1
技术平台:WGBS、RNA-seq、MeDIP-qPCR等(易基因金牌技术)
本研究通过大规模母婴队列研究发现母体高雄激素水平会使雄性子代易患β细胞功能障碍。在三个世代中,产前AE的雄性后代小鼠表现出高血糖和葡萄糖耐受不良,且随着年龄增长和高脂饮食的影响,这些症状进一步加剧。从机制上讲,胰岛素分泌受损是这种跨代糖尿病易感性的根本原因。通过对甲基化组(WGBS)和转录组(RNA-seq)的综合分析结果表明AE-F1代精子中β细胞功能基因存在差异性DNA甲基化,这种甲基化差异被传递到AE-F2代胰岛,并进一步保留在AE-F2代精子中,导致与胰岛素分泌相关基因(包括Pdx1、Irs1、Ptprn2和Cacna1c)表达降低。研究在糖尿病患者以及母体高雄激素水平的雄性子代血液中验证了AE-F1代精子中的甲基化特征。此外,限制饮食和二甲双胍治疗通过恢复异常的精子DNA甲基化,不仅使AE-F1代雄性的高血糖正常化,还可阻断其向后代的传递。本研究结果阐明了母体AE通过DNA甲基化变化导致雄性后代葡萄糖稳态受损的跨代遗传,为保护后代代谢健康提供甲基化生物标志物和治疗策略。
研究方法
母婴队列研究:研究纳入了561名母体雄激素水平异常的女性所生的男孩和1122名对照组男孩,评估了他们的代谢参数。
小鼠模型:通过向怀孕雌鼠注射二氢睾酮(DHT)建立雄激素暴露模型,观察F1-F4代雄性后代的代谢表型。
代谢测试:包括血糖水平、胰岛素释放测试、胰岛素耐受性测试等。
DNA甲基化分析:使用全基因组亚硫酸盐测序(WGBS)分析F1代精子的DNA甲基化模式,并结合RNA测序(RNA-seq)分析F2代胰岛的转录组变化。
干预实验:对F1代雄性小鼠进行节食(CR)和二甲双胍(Met)干预,评估其对代谢异常的改善效果及其对后代的影响。
结果图形
(1)母体雄激素暴露导致雄性后代在早期生命阶段出现代际和跨代的葡萄糖代谢紊乱

图1:母体雄激素暴露导致雄性后代在早期生命阶段出现代际和跨代的葡萄糖代谢紊乱。
- 母体雄激素水平异常(n=561)和正常(n=1122)的女性所生男孩队列,年龄为2-12岁。
b-c. 母体雄激素水平正常和异常的女性所生男孩的HOMA-β(b)和BMI(c)水平。
d. 小鼠实验设计和来自对照组(Ctrl)及雄激素暴露(AE)组的后代繁殖示意图。
e. F1-F4代雄性后代在8周龄时的进食后血糖水平。对照组(F1:n=8;F2:n=14;F3:n=7;F4:n=9);雄激素暴露组(F1:n=13;F2:n=12;F3:n=8;F4:n=13)。
f. F1-F4代雄性后代在8周龄时的腹腔注射葡萄糖耐量试验(IPGTT)及相应的血糖曲线下面积(AUC)。对照组(F1:n=8;F2:n=5;F3:n=11;F4:n=8);雄激素暴露组(F1:n=9;F2:n=5;F3:n=10;F4:n=8)。
(2)随着年龄增长和肥胖发生,F1-F3代雄性小鼠的高血糖和葡萄糖耐受不良进一步加剧

图2:产前雄激素暴露(AE)导致F1-F3代雄性后代的跨代高血糖和葡萄糖耐受不良,且这些症状随着年龄增长和高脂饮食而加剧。
- 小鼠模型实验设计示意图。
- F1-F4代雄性后代在不同年龄时的进食后血糖水平。普通饮食(NCD)组:F1(8周龄,n=8;16周龄,n=11;32周龄,n=11)、F2(8周龄,n=14;16周龄,n=13;32周龄,n=15)、F3(8周龄,n=7;16周龄,n=15;32周龄,n=15)、F4(8周龄,n=9;16周龄,n=10;32周龄,n=9);雄激素暴露(AE)组:F1(8周龄,n=13;16周龄,n=15;32周龄,n=10)、F2(8周龄,n=12;16周龄,n=12;32周龄,n=14)、F3(8周龄,n=8;16周龄,n=9;32周龄,n=10)、F4(8周龄,n=13;16周龄,n=13;32周龄,n=11)。
- F1代雄性后代在不同年龄时的腹腔注射葡萄糖耐量试验(IPGTT)及相应的血糖曲线下面积(AUC)。普通饮食(NCD)组:8周龄,n=8;16周龄,n=9;32周龄,n=5;高脂饮食(HFD)组:16周龄,n=8;雄激素暴露(AE)组:NCD饮食8周龄,n=9;16周龄,n=11;32周龄,n=6;HFD饮食16周龄,n=8。
- F2代雄性后代在不同年龄时的腹腔注射葡萄糖耐量试验(IPGTT)及相应的血糖曲线下面积(AUC)。普通饮食(NCD)组:8周龄,n=5;16周龄,n=5;32周龄,n=11;高脂饮食(HFD)组:16周龄,n=6;雄激素暴露(AE)组:NCD饮食8周龄,n=5;16周龄,n=5;32周龄,n=12;HFD饮食16周龄,n=6。
- F3代雄性后代在不同年龄时的腹腔注射葡萄糖耐量试验(IPGTT)及相应的血糖曲线下面积(AUC)。普通饮食(NCD)组:8周龄,n=11;16周龄,n=7;32周龄,n=6;高脂饮食(HFD)组:16周龄,n=6;雄激素暴露(AE)组:NCD饮食8周龄,n=10;16周龄,n=7;32周龄,n=6;HFD饮食16周龄,n=10。
- F4代雄性后代在不同年龄时的腹腔注射葡萄糖耐量试验(IPGTT)及相应的血糖曲线下面积(AUC)。普通饮食(NCD)组:8周龄,n=8;16周龄,n=9;32周龄,n=10;高脂饮食(HFD)组:16周龄,n=10;雄激素暴露(AE)组:NCD饮食8周龄,n=8;16周龄,n=12;32周龄,n=9;HFD饮食16周龄,n=9。
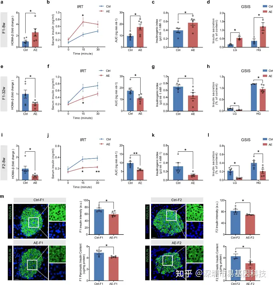
(3)产前AE跨代高血糖效应归因于雄性后代的胰岛β细胞功能障碍

图3:产前AE导致雄性后代胰岛素分泌的跨代缺陷。
- F1代雄性小鼠在8周龄时的HOMA-β水平(n=6)。
- F1代雄性小鼠在8周龄时,腹腔注射葡萄糖后0、15和30分钟的血清胰岛素水平,以及相应的曲线下面积(AUC)(n=6)。
- F1代雄性小鼠在8周龄时的胰岛素生成指数(n=6)。
- 从8周龄的对照组(Ctrl)和AE-F1雄性小鼠中分离的胰岛,在3.3 mM或16.7 mM葡萄糖刺激下的胰岛素分泌实验(n=3)。
- F1代雄性小鼠在32周龄时的HOMA-β水平(n=6)。
- F1代雄性小鼠在32周龄时,腹腔注射葡萄糖后0、15和30分钟的血清胰岛素水平,以及相应的曲线下面积(AUC)(n=6)。
- F1代雄性小鼠在32周龄时的胰岛素生成指数(n=6)。
- 从32周龄的对照组(Ctrl)和AE-F1雄性小鼠中分离的胰岛,在3.3 mM(Ctrl: n=5; AE: n=3)或16.7 mM(Ctrl: n=4; AE: n=5)葡萄糖刺激下的胰岛素分泌实验。
- F2代雄性小鼠在8周龄时的HOMA-β水平(n=6)。
- F2代雄性小鼠在8周龄时,腹腔注射葡萄糖后0、15和30分钟的血清胰岛素水平,以及相应的曲线下面积(AUC)(n=5)。
- F2代雄性小鼠在8周龄时的胰岛素生成指数(n=5)。
- 从8周龄的对照组(Ctrl)和AE-F2雄性小鼠中分离的胰岛,在3.3 mM(Ctrl: n=5; AE: n=4)或16.7 mM(Ctrl: n=5; AE: n=5)葡萄糖刺激下的胰岛素分泌实验。
- 对32周龄F1小鼠和8周龄F2小鼠的代表性胰腺切片进行INSULIN(绿色)和DAPI(蓝色)染色,并对胰岛素强度和胰腺胰岛素含量进行定量分析(n=3-5)。
(4)产前AE导致与胰岛素分泌相关的精子DNA甲基化发生变化
研究者通过全基因组亚硫酸盐测序(WGBS)技术,分析了产前雄激素暴露(AE)对F1代雄性小鼠精子DNA甲基化的影响。比较了AE组和对照组(Ctrl)小鼠精子的DNA甲基化模式,以鉴定差异甲基化区域(DMRs)。

图4:F1代精子中的DNA甲基化特征以及F2代胰岛的转录组变化
- F1代雄性小鼠精子全基因组亚硫酸盐测序(WGBS)示意图。
- 对照组(Ctrl)和AE-F1精子的全基因组CG甲基化水平。
- 对照组(Ctrl)和AE-F1精子的CG甲基化水平的Meta分析图。
- 比较对照组和AE-F1精子甲基化组的差异甲基化区域(DMRs)。
- 通过对F1精子中DMRs基因进行KEGG分析,得出的前10条富集的代谢通路。
- 通过对F1精子中具有高甲基化DMRs(红色)和低甲基化DMRs(蓝色)的基因进行KEGG分析,得出的前5条富集的代谢通路。
- 红色表示通过精子WGBS鉴定出在胰岛素分泌通路中的DMRs基因。
- 用于F2代胰岛RNA-seq的实验方法示意图。
- 来自对照组(n=3)和AE-F2胰岛(n=4)的转录组主成分分析(PCA)。
- 与对照组相比,AE-F2胰岛中差异上调和下调基因的数量。
- F2代胰岛转录组和F1代精子甲基化组共有的前10条富集的KEGG通路。
(5)从AE-F1精子持续到AE-F2胰岛的DNA甲基化变化抑制β细胞功能基因表达

图5:从AE-F1精子持续到AE-F2胰岛的异常DNA甲基化导致β细胞功能基因表达异常。
- F2代胰岛中727个DEGs和F1代精子中8571个DMRs基因维恩图,其中296个基因重叠。
- 通过对a中296个重叠基因进行KEGG富集分析确定的前10条通路。
- 对296个在WGBS和RNA-seq数据集中共同变化基因进行网络分析,分析这些基因所富集的通路。
- 在b和c中鉴定出的胰岛素分泌通路中的基因列表。它详细列出了基因功能、AE-F1精子中胰岛素分泌基因的差异甲基化水平以及AE-F2胰岛中基因表达变化。
- 通过MeDIP-qPCR分析Ctrl-F1和AE-F1精子中Pdx1、Irs1、Ptprn2和Cacna1c的DNA甲基化水平(n=3)。
- 通过MeDIP-qPCR分析Ctrl-F2和AE-F2 E18.5胰腺中Pdx1、Irs1、Ptprn2和Cacna1c的DNA甲基化水平(n=3)。
- 通过MeDIP-qPCR分析Ctrl-F2(n=4)和AE-F2成年胰岛中Pdx1、Irs1、Ptprn2和Cacna1c的DNA甲基化水平(n=5)。
- 通过qRT-PCR分析Ctrl-F2(n=4)和AE-F2成年胰岛中Pdx1、Irs1、Ptprn2和Cacna1c的mRNA表达水平(n=5)。
- 通过Western blot实验分析Ctrl-F2和AE-F2成年小鼠胰岛中PDX1、IRS1、PTPRN2和CACNA1C的蛋白水平。
- F1至F3代精子中胰岛素分泌基因的甲基化谱。水平线上的垂直条表示单个CpG位点的甲基化水平(0-1)。方框表示启动子或genebody区域中的DMR。
(6)AE-F1精子和2型糖尿病(T2D)患者的共有甲基化特征在AE母亲所生男孩的血液中得到验证

图6:AE-F1精子、T2D患者以及母体雄激素水平异常女性所生男孩血液中共同的DNA甲基化变化
- 精子WGBS和已发表的T2D受试者DNA甲基化数据相交的基因数量UpSet图。
- F1代精子WGBS、T2D患者胰岛和T2D患者血液研究(Fraszczyk等人的研究)中共同的甲基化基因Venn网络图。
- F1代精子WGBS、T2D患者胰岛和T2D患者血液研究(Cardona等人的研究)中共同的甲基化基因Venn网络图。
- F1代精子WGBS、T2D患者胰岛和T2D患者血液研究(Relloso等人的研究)中共同的甲基化基因Venn网络图。
- MeDIP-qPCR分析了对照组儿子(n=20)和母体雄激素水平异常的男孩(n=20)血液中的DNA甲基化水平。
(7)节食(CR)和二甲双胍(Met)改善了AE-F1雄性的代谢功能障碍,并阻断了这些功能障碍向后代传递

图7:节食和二甲双胍改善AE-F1雄性小鼠的代谢功能障碍,并阻断其向后代传递
- F1代雄性后代的节食(CR)和二甲双胍(Met)干预示意图。
- 经过相应干预后F1代雄性小鼠在禁食6小时后的血糖水平。
- 经过相应干预后F1代雄性小鼠进食后的血糖水平。
- 经过相应干预后F1代雄性小鼠的腹腔注射葡萄糖耐量试验(IPGTT)及相关曲线下面积。
- 经过相应干预后F1代雄性小鼠的胰岛素耐受性试验(ITT)及相关曲线下面积。
- 经过干预的F1代雄性小鼠所生的F2代雄性后代在禁食6小时后的血糖水平。
- 经过干预的F1代雄性小鼠所生的F2代雄性后代进食后的血糖水平。
- 经过干预的F1代雄性小鼠所生的F2代雄性后代的葡萄糖耐量试验及相关曲线下面积。
- 经过干预的F1代雄性小鼠所生的F2代雄性后代的胰岛素耐受性试验及相关曲线下面积。
(8)节食和二甲双胍恢复了雄性后代小鼠中异常的DNA甲基化和β细胞功能基因表达。

图8:节食和二甲双胍恢复了雄性后代小鼠中异常的DNA甲基化和β细胞功能基因表达。
- MeDIP-qPCR分析对照组(Ctrl)、雄激素暴露组(AE)、AE-CR和AE-Met处理的F1代雄性小鼠精子中Pdx1、Irs1、kcnma1、Ptprn2、Cacna1c和Ptpn11的DNA甲基化水平(n=3)。
- 来自父本对照组(Ctrl)、AE、AE-CR和AE-Met处理的F2代雄性小鼠的代表性胰腺切片,用PDX1(红色)、INSULIN(绿色)和DAPI(蓝色)进行染色。对胰岛素阳性β细胞中的PDX1荧光强度进行定量分析(n=3)。
- 来自父本对照组(Ctrl)、AE、AE-CR和AE-Met处理的F2代雄性小鼠的代表性胰腺切片,用IRS1(红色)、INSULIN(绿色)和DAPI(蓝色)进行染色。对胰岛素阳性β细胞中的IRS1荧光强度进行定量分析(n=3)。
- 来自父本对照组(Ctrl)、AE、AE-CR和AE-Met处理的F2代雄性小鼠的代表性胰腺切片,用CACNA1C(红色)、INSULIN(绿色)和DAPI(蓝色)进行染色。对胰岛素阳性β细胞中的CACNA1C荧光强度进行定量分析(n=3)。
- 工作模型示意图:母体AE使所生男孩易患β细胞功能障碍和DNA甲基化变化。在小鼠中,产前AE通过精子诱导DNA甲基化重编程,导致后代胰岛胰岛素分泌缺陷,从而在F1至F3代雄性后代中随着年龄增长和高脂饮食出现高血糖和葡萄糖耐受不良。节食(CR)和二甲双胍(Met)干预恢复了葡萄糖稳态,并阻断高血糖向后代传递。
易小结
本研究通过WGBS和对应的RNA-seq等分析揭示了母体雄激素暴露会通过精子DNA甲基化变化跨代传递胰岛素分泌功能障碍,增加雄性后代患糖尿病的风险。节食和二甲双胍干预可有效改善这种代谢异常,并阻断其跨代传递。这些发现为预防和治疗代谢性疾病提供了新的策略和潜在的生物标志物。
WGBS在本研究中发挥了关键作用
鉴定差异甲基化区域:通过WGBS,研究者在F1代精子中鉴定出大量与胰岛素分泌相关的DMRs,为理解跨代遗传机制提供了重要线索。
揭示跨代传递的分子基础:WGBS结果显示,这些甲基化变化在F2代胰岛中持续存在,并影响相关基因表达,从而揭示了跨代遗传的分子基础。
评估干预效果:通过比较干预前后的WGBS数据,研究者发现CR和Met干预能部分恢复异常的DNA甲基化模式,从而评估了干预措施的潜在机制。
关于易基因全基因组重亚硫酸盐测序(WGBS)
全基因组重亚硫酸盐甲基化测序(WGBS)可以在全基因组范围内精确的检测所有单个胞嘧啶碱基(C碱基)的甲基化水平,是DNA甲基化研究的金标准。WGBS能为基因组DNA甲基化时空特异性修饰的研究提供重要技术支持,能广泛应用在个体发育、衰老和疾病等生命过程的机制研究中,也是各物种甲基化图谱研究的首选方法。
易基因全基因组甲基化测序技术通过T4-DNA连接酶,在超声波打断基因组DNA片段的两端连接接头序列,连接产物通过重亚硫酸盐处理将未甲基化修饰的胞嘧啶C转变为尿嘧啶U,进而通过接头序列介导的 PCR 技术将尿嘧啶U转变为胸腺嘧啶T。
应用方向:
WGBS广泛用于各种物种,要求全基因组扫描(不错过关键位点)
- 全基因组甲基化图谱课题
- 标志物筛选课题
- 小规模研究课题
技术优势:
- 应用范围广:适用于所有参考基因组已知物种的甲基化研究;
- 全基因组覆盖:最大限度地获取完整的全基因组甲基化信息,精确绘制甲基化图谱;
- 单碱基分辨率:可精确分析每一个C碱基的甲基化状态。

易基因提供全面的表观基因组学(DNA甲基化、DNA羟甲基化、cfDNA)和表观转录组学(m6A、m5C、m1A、m7G、ac4C、RNA与蛋白互作)、DNA与蛋白互作及染色质开放性技术方案(ChIP-seq、ATAC-seq),详询易基因:0755-28317900。

参考文献:
Zhang Y, Hu S, Han S, Liu C, Liang X, Li Y, Lin Z, Qin Y, Geng C, Liu Y, Cui L, Hu J, Zhang C, Wang Z, Liu X, Ma J, Chen ZJ, Zhao H. Transgenerational inheritance of diabetes susceptibility in male offspring with maternal androgen exposure. Cell Discov. 2025 Feb 12;11(1):14. pii: 10.1038/s41421-025-00769-1. doi: 10.1038/s41421-025-00769-1.
相关阅读:
1、Nature | 易基因DNA甲基化测序助力人多能干细胞向胚胎全能8细胞的人工诱导
2、Cell|易基因微量DNA甲基化测序助力中国科学家成功构建胚胎干细胞嵌合体猴,登上《细胞》封面
3、项目文章|微量WGBS+ACE-seq揭示卵巢早衰的人卵丘细胞DNA甲基化与羟甲基化表观基因组图谱
4、项目文章|WGBS揭示Vpr蛋白在HIV-1感染中对CD4+ T细胞DNA甲基化变化的作用
5、项目文章 | WGBS+RNA-seq揭示松材线虫JIII阶段形成过程中的DNA甲基化差异
6、项目文章 | WGBS+RNA-seq揭示黄瓜作物的“源-库”关系受DNA甲基化调控
7、项目文章|WGBS+RNA-seq揭示AtSAMS通过DNA甲基化和乙烯信号通路协同调控植物花器官发育的表观遗传机制
浙公网安备 33010602011771号