易基因:ChIP-seq等技术揭示SETD2突变在癌症中的H3K36甲基化新型表观遗传治疗靶点|Genome Biol

大家好,这里是专注表观组学十余年,领跑多组学科研服务的易基因。

SETD2(SET domain containing 2)是哺乳动物中唯一负责催化H3K36me3(histone 3, lysine 36,tri-methylation)蛋白的表观遗传因子。H3K36me3在RNA剪接、DNA修复和转录起始调控等多种细胞过程中发挥重要作用,SETD2突变与多种癌症的发生发展密切相关,尤其是在透明细胞肾细胞癌(clear cell renal cell carcinoma, ccRCC)中,SETD2突变与不良预后相关。然而,SETD2功能丧失型突变的靶向治疗一直是一个挑战。

近日,美国梅奥诊所分子药理学和实验治疗学系Keith D. Robertson团队联合美国南卡医科大学 (MUSC) Hollings癌症中心Thai H. Ho,合作探索了SETD2功能丧失型突变在癌症中的作用机制,并寻找靶向这种突变的新型表观遗传靶向治疗方法。研究通过一系列的实验,包括基因组范围内的合成致死(synthetic lethal, SL)筛选、基因编辑、表观遗传分析(ChIP-seq)和药物验证等,揭示了SETD2缺失细胞对NSD1(nuclear receptor-binding SET domain protein 1)介导的H3K36甲基化具有特有敏感性,并提出了基于表观遗传修饰的个性化治疗策略。相关研究成果以《SETD2 loss-of-function uniquely sensitizes cells to epigenetic targeting of NSD1-directed H3K36 methylation》为题发表于《Genome Biology》期刊。

标题:SETD2 loss-of-function uniquely sensitizes cells to epigenetic targeting of NSD1-directed H3K36 methylation(SETD2功能丧失型突变使细胞对NSD1介导的H3K36甲基化的表观遗传靶向治疗具有独特敏感性)

期刊:Genome Biology

影响因子:IF10.1/Q1

技术平台:ChIP-seq、RNA-seq等(易基因金牌技术)

本研究首先采用了一种无偏倚的全基因组范围的合成致死筛选方法,鉴定出另一个H3K36me 的writer因子NSD1是SETD2突变细胞中的合成致死(SL)修饰因子,并在小鼠和人类的同源透明细胞肾细胞癌和永生化肾上皮细胞系中验证了这种合成致死相互作用。通过CRISPRi靶向方法耗尽NSD1,会促进SETD2突变细胞丢失,同时伴随DNA损伤和凋亡水平升高。但只有抑制NSD1(非其他相关H3K36甲基转移酶)才会在这些模型中促进合成致死性。分别对NSD1和NSD2的基因组H3K36me2靶向进行作图,揭示了这些表观遗传writer因子的特异性功能。此外研究还通过使用BT5(一种靶向NSD1的首创药物抑制剂)重现这种合成致死表型进行概念验证,表明了靶向这种合成致死相互作用的治疗可行性。

本研究将全基因组筛选方法与最新的遗传和药理学建模方法相结合,揭示了一种全新的表观遗传方法,用于靶向癌症中具有挑战性的SETD2功能丧失突变进行个性化治疗。

研究方法

合成致死筛选:研究者利用CRISPR/Cas9技术在SETD2野生型和突变型的HAP1细胞系中进行基因组范围的筛选,寻找与SETD2缺失具有合成致死关系的基因。

基因编辑和细胞模型构建:通过CRISPR/Cas9技术,研究者在多种细胞系中构建了SETD2野生型和突变型的同源细胞模型,包括ccRCC细胞系786-O和A498,以及小鼠胚胎成纤维细胞(MEF)。

表观遗传分析:研究者利用ChIP-seq(染色质免疫沉淀测序)技术分析了H3K36me2和H3K36me3在基因组上的分布情况,以了解SETD2缺失对组蛋白修饰的影响。

药物验证:研究者使用BT5(一种针对NSD1的小分子抑制剂)验证了通过药物抑制NSD1是否能够模拟基因敲除NSD1的合成致死效应。

结果图形

(1)CRISPR/Cas9筛选揭示NSD1是SETD2突变人和小鼠细胞中的合成致死(SL)修饰因子

通过CRISPR/Cas9筛选,研究者发现NSD1是SETD2缺失细胞的合成致死修饰因子。在SETD2突变的细胞中,NSD1缺失会导致细胞活力显著下降,伴随DNA损伤和凋亡水平升高。

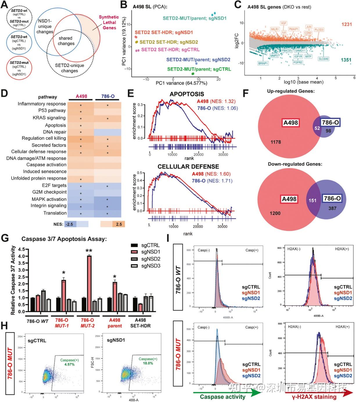
图1:全基因组筛选鉴定NSD1为SETD2缺失细胞中的潜在SL修饰因子。

  1. 对同源SETD2野生型/突变型HAP1细胞中整体H3K36甲基化状态的Western blot分析。
    B. CRISPR/Cas9合成致死筛选的示意图。

C. 火山图突出显示NSD1为合成致死靶点。

D. 对筛选出的127个SL候选基因进行GO分析,发现在参与表观遗传重塑和DNA损伤/修复因子中富集。

E. 基因视图示意图,展示通过Cre-lox切除第6外显子实现MEFs中Setd2的诱导性缺失。

F. PCR基因分型确认在Setd2flox/flox亲本和Setd2flox/flox;Nsd1-/- MEF细胞系中他莫昔芬(tamoxifen)诱导的Cre活性。

G. Setd2flox/flox和Setd2flox/flox;Nsd1-/- MEF细胞系经4-OHT处理后结晶紫染色。

(2)通过基因组编辑验证新型SETD2同源/缺失ccRCC模型

SETD2功能缺失突变在多种不同的癌症类型中很常见,但在ccRCC中最常见,其中SETD2缺失促进肿瘤进展和转移。因此研究人员选择ccRCC细胞系786O和A498作为模型,以进一步探究NSD1在驱动SETD2突变体SL中的作用。

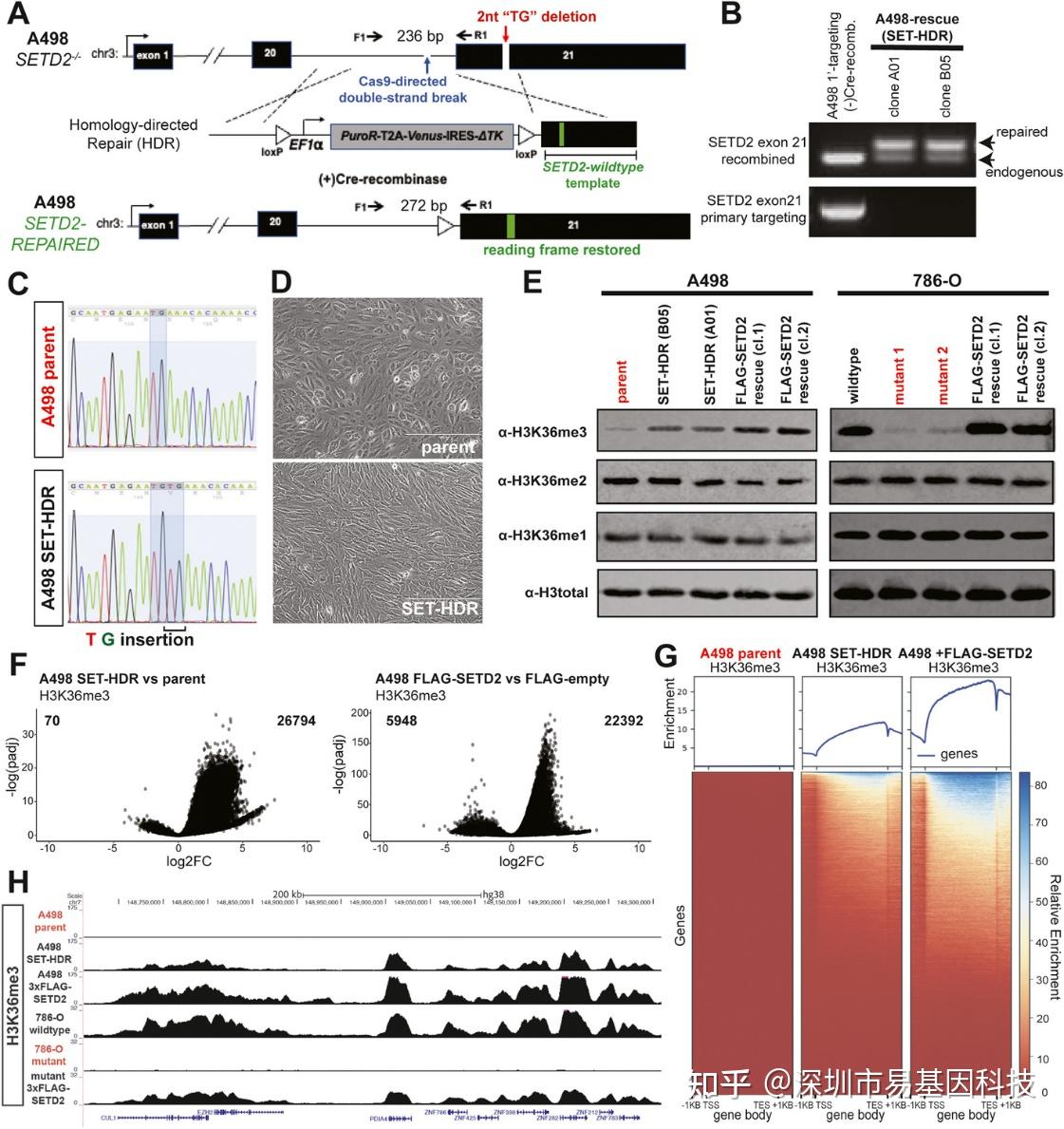
图2:同源SETD2突变的失活/激活功能模型在透明细胞肾细胞癌(ccRCC)中的应用

  1. 基因组示意图突出显示A498细胞系中SETD2的内源性突变以及用于通过同源重组(HR)修复2个核苷酸缺失的基因组编辑策略。
  2. 在HR和Cre介导的选择载体(selection cassette)切除后,对“修复”的A498(SET-HDR)细胞系进行PCR基因分型。
  3. 通过Sanger测序色谱图确认A498 SET-HDR细胞系中“TG”缺失的修复。
  4. 在4×放大倍数下,对A498亲本和SET-HDR细胞系进行明场形态学评估。
  5. 对源自A498和786-O ccRCC细胞系的SETD2功能正常/缺失细胞系进行整体H3K36甲基化状态的Western blot分析。
  6. 通过ChIP-seq揭示的A498 SET-HDR和FLAG-SETD2拯救系中H3K36me3增加的火山图。
  7. A498亲本、SET-HDR和FLAG-SETD2系中H3K36me3峰的标签密度图。
  8. 对应于A498和786O ccRCC细胞系的野生型、SETD2突变和拯救细胞系中H3K36me3 peaks的基因水平视图。

(3)转录组学/表观基因组分析揭示H3K36me2在SETD2突变细胞中的潜在补偿作用

表观基因组(ChIP-seq)和转录组(RNA-seq)揭示SETD2缺失导致H3K36me3整体性丢失,而H3K36me2在基因组上的分布发生了显著变化,特别是在SETD2缺失的细胞中,H3K36me2增加可能作为一种补偿机制来维持基因组的稳定性。

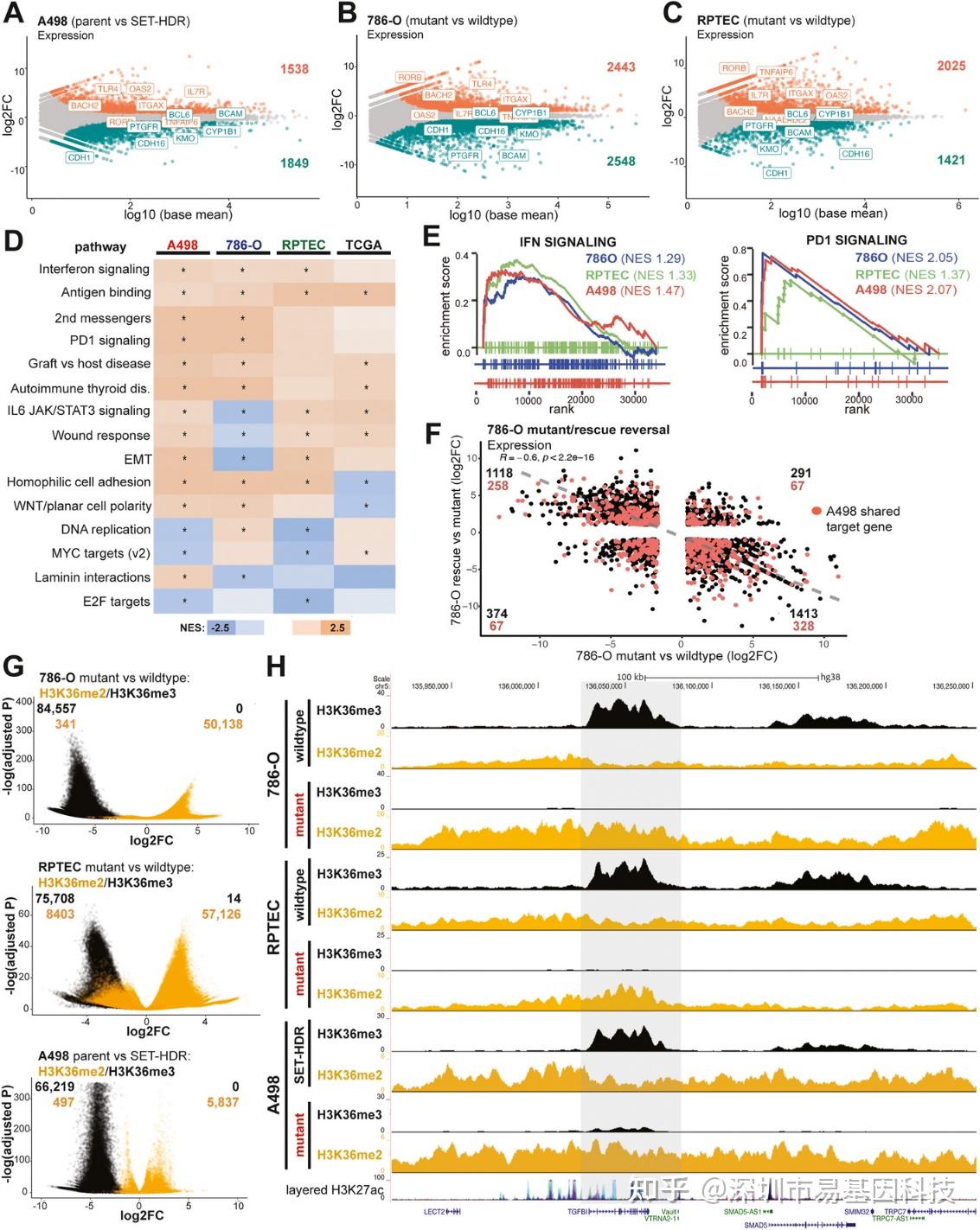
图3:SETD2/H3K36me3丢失导致的表观遗传重组增加了H3K36me2标记的普遍性

A-C. MA图展示A498、786O和RPTEC同源模型中SETD2突变的差异基因表达。

D. A498、786O、RPTEC同源模型中SETD2突变及一组TCGA-KIRC的SETD2野生型/突变样本的差异基因表达GSEA通路热图。

E. ccRCC模型中与干扰素信号和PD-1信号相关的SETD2依赖性调控的重叠GSEA富集图。

F.在FLAG-SETD2拯救后,786-O突变细胞与野生型细胞(x轴)中差异表达基因逆转(y轴)相关性图。红点表示在A498同源模型中观察到的共有差异表达。

G. SETD2突变同源模型H3K36me3丢失peaks(黑色)和H3K36me2增加peaks(金色)火山图。

H. A498和786O同源ccRCC中基因水平的H3K36me3(黑色)和H3K36me2(金色)peaks视图。

(4) ccRCC细胞系通过CRISPRi抑制NSD1(而非NSD2或NSD3)能够重现SETD2突变的SL表型

图4:使用dCas9-KRAB急性耗竭NSD家族成员证实了与NSD1缺失相关的SL表型

  1. 在表达dCas9-KRAB的SETD2野生型/突变型786-O细胞系中,通过qRT-PCR分析详细说明各个NSD因子的特异性耗竭情况。
  2. 在786-O野生型细胞中,通过CRISPRi耗竭各个NSD因子后,对整体H3K36甲基化状态进行Western blot分析。
  3. 评估在CRISPRi耗竭靶因子后细胞的相对适应性的细胞竞争/谱系追踪实验示意图。
  4. 在786-O野生型和突变型CRISPRi细胞系中,NSD1耗竭(左)、NSD2耗竭(中)和NSD3耗竭(右)细胞的相对贡献。
  5. 在CRISPRi耗竭NSD1、NSD2和NSD3后,786-O和A498同源细胞系的集落形成实验。
  6. 集落形成实验的定量分析。

(5)DNA损伤和凋亡是SETD2突变型SL表型的基础

为了阐明SL表型背后的细胞效应,研究人员在ccRCC同基因模型中进行RNA-seq以定义SL的基因特征。

图5:转录组分析揭示了与DNA损伤和凋亡相关的SL基因特征

  1. 揭示A498和786-O同源模型中SL基因特征的转录组方法示意图。
  2. A498亲本和SET-HDR细胞系的RNA-seq的主成分分析(PCA)图,这些细胞系经过sgCTRL、sgNSD1和sgNSD2转导和选择。
  3. A498亲本/sgNSD1样本与A498亲本/sgCTRL + A498 SET-HDR/sgNSD1(SETD2/NSD1双敲除与剩余)之间的差异基因表达MA图以揭示与模型相关的SL基因。
  4. A498和786-O SL基因集的GSEA通路热图。
  5. A498和786-O SL样本中与凋亡和细胞防御相关信号的增强GSEA富集图。
  6. A498和786-O SL基因集中共同上调和下调的基因维恩图。
  7. 特异性耗竭NSD1、NSD2和NSD3的A498和786-O同源系中,相对caspase 3/7活性。
  8. 在CRISPRi耗竭NSD1后,786-O突变细胞中caspase 3/7活性的升高FACs图。
  9. 在CRISPRi耗竭NSD1或NSD2后,786-O野生型和突变细胞中DNA双链断裂标记物γ-H2AX以及caspase 3/7活性FACs染色分析。

(6)差异性H3K36me2靶向突出NSD1和NSD2的不同活性

研究发现,尽管NSD1和NSD2都能催化H3K36me2,但它们在基因组上的作用位点和功能存在显著差异。NSD1主要靶向增强子区域,而NSD2主要靶向基因体区域。

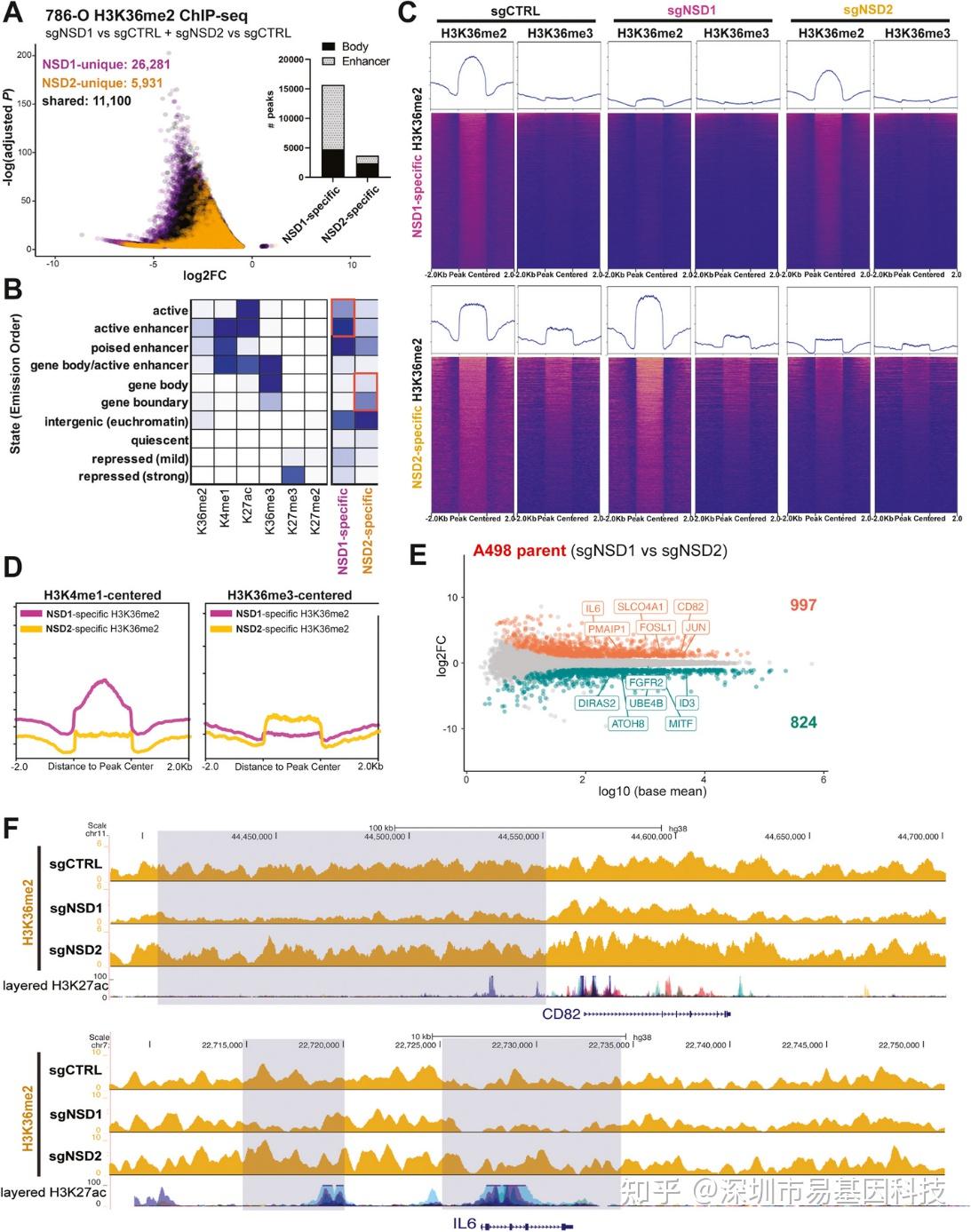
图6:NSD1和NSD2的分子活性差异揭示其在指导SETD2突变SL中的不同活性

  1. 786-O野生型细胞通过CRISPRi耗竭NSD1或NSD2后H3K36me2标记的差异性ChIP-seq结果火山图。NSD1特异性peaks(紫色);NSD2特异性peaks(金色);共有peaks(黑色)。
  2. 在786-O野生型细胞中,对NSD1特异性和NSD2特异性H3K36me2 peaks进行ChromHMM建模,对比H3K36me3、H3K36me2、H3K27ac、H3K27me2、H3K27me3和H3K4me1。
  3. DeepTools分析NSD1特异性和NSD2特异性H3K36me2 peaks及其对H3K36me3相互调控。
  4. NSD1特异性和NSD2特异性H3K36me2与H3K4me1和H3K36me3的重叠情况标签密度图。
  5. A498亲本细胞中sgNSD1与sgNSD2的差异基因表达MA图。
  6. A498亲本细胞CRISPRi耗竭NSD1或NSD2后,与SL基因CD82和IL6对应的基因位点上H3K36me2 peaks(金色)的基因水平视图。阴影区域表示NSD1特异性H3K36me2丢失。

(7)SETD2突变的ccRCC细胞系对NSD1的药理抑制敏感

使用BT5抑制NSD1能够模拟NSD1基因敲除效应,SETD2突变细胞对BT5表现出更高的敏感性,这为开发靶向SETD2突变癌症的表观遗传治疗提供了有力的证据。

图7:使用BT5抑制NSD1重现SETD2突变SL的遗传模型

  1. 为评估在特定抑制剂处理下,共培养中SETD2野生型/突变型细胞的相对适应性,使用活细胞显微镜进行细胞竞争/谱系追踪实验。
  2. 在SETD2功能正常细胞的共培养中,经不同浓度BT5处理后,SETD2突变型786-O(左)和A498(右)的相对贡献。
  3. 786-O和A498同源细胞系在不同浓度BT5处理下的药代动力学分析。
  4. 经不同浓度BT5处理3天后,整体H3K36甲基化水平的Western blot分析。
  5. 经5μM BT5(药理学)处理或通过CRISPRi耗竭NSD1(遗传学)处理的786-O SETD2突变细胞中差异表达基因的重叠情况维恩图。
  6. 比较BT5药理学抑制和CRISPRi抑制之间共有差异表达基因相关性图。
  7. 在SETD2突变和H3K36me3(蓝色)丢失下,NSD1介导的H3K36me2(黄色)在维持基因组保真度中的补偿作用模型图。

易小结

本研究揭示了SETD2缺失细胞对NSD1介导的H3K36甲基化的特有敏感性,并提出了通过靶向NSD1来治疗SETD2突变癌症的新策略。研究结果不仅增进了对SETD2在癌症中作用机制的理解,还为开发新型表观遗传治疗药物提供了重要的理论依据。

ChIP-seq在本研究中的作用

  • 分析组蛋白修饰的变化:通过ChIP-seq,研究者精确地分析H3K36me2和H3K36me3在基因组上的分布变化,从而揭示SETD2缺失对组蛋白修饰的整体性影响。
  • 揭示NSD1和NSD2的功能差异:ChIP-seq结果显示NSD1和NSD2在基因组上的靶向位点不同,这一发现对于理解它们在SETD2缺失细胞中的不同作用机制至关重要。
  • 验证药物作用机制:通过比较BT5处理前后的H3K36me2分布,研究者验证BT5是否通过抑制NSD1的活性来影响组蛋白修饰,从而进一步确认药物的作用机制。

关于易基因染色质免疫共沉淀测序 (ChIP-seq)

染色质免疫共沉淀(Chromatin Immunoprecipitation,ChIP),是研究体内蛋白质与DNA相互作用的经典方法。将ChIP与高通量测序技术相结合的ChIP-Seq技术,可在全基因组范围对特定蛋白的DNA结合位点进行高效而准确的筛选与鉴定,为研究的深入开展打下基础。

DNA与蛋白质的相互作用与基因的转录、染色质的空间构型和构象密切相关。运用组蛋白特定修饰的特异性抗体或DNA结合蛋白或转录因子特异性抗体富集与其结合的DNA片段,并进行纯化和文库构建,然后进行高通量测序,通过将获得的数据与参考基因组精确比对,研究人员可获得全基因组范围内某种修饰类型的特定组蛋白或转录因子与基因组DNA序列之间的关系,也可对多个样品进行差异比较。

应用方向:

ChIP 用来在空间上和时间上不同蛋白沿基因或基因组定位

  • 转录因子和辅因子结合作用
  • 复制因子和 DNA 修复蛋白
  • 组蛋白修饰和变异组蛋白

技术优势:

  • 物种范围广:细胞、动物组织、植物组织、细菌微生物多物种富集经验;
  • 微量建库:只需5ng以上免疫沉淀后的DNA,即可展开测序分析;
  • 方案灵活:根据不同的项目需求,选择不同的组蛋白修饰特异性抗体。

技术路线:

易基因提供全面的表观基因组学(DNA甲基化、DNA羟甲基化、cfDNA)和表观转录组学(m6A、m5C、m1A、m7G、ac4C、RNA与蛋白互作)、DNA与蛋白互作及染色质开放性技术方案(ChIP-seq、ATAC-seq),详询易基因:0755-28317900。

参考文献:

Wagner RT,et al. SETD2 loss-of-function uniquely sensitizes cells to epigenetic targeting of NSD1-directed H3K36 methylation. Genome Biol. 2025 Feb 5;26(1):22. pii: 10.1186/s13059-025-03483-z. doi: 10.1186/s13059-025-03483-z.

相关阅读:

1. 项目文章 | ChIP-seq等揭示糖皮质激素和TET2共调控促进癌症转移的表观遗传机制

2. 项目文章 | Nat Commun:中南大学曾朝阳/熊炜/龚朝建团队利用ChIP-seq等揭示头颈鳞癌免疫逃逸机制

3. 项目文章 | ChIP-seq等揭示糖皮质激素和TET2共调控促进癌症转移的表观遗传机制

4. 项目文章:ChIP-seq等揭示人畜共患寄生虫弓形虫的蛋白质乳酸化和代谢调控机制

5. 项目集锦 | 易基因近期染色质免疫共沉淀测序(ChIP-seq)研究成果

6. 项目文章 | NAR:ChIP-seq等揭示蛋白质酰基化与c-di-GMP协同调控放线菌发育与抗生素合成机制

7. 项目文章|Plant Physiol:郑州果树所王力荣团队ChIP-seq等揭示桃树需冷量和芽休眠调控的关键基因

7. DNA甲基化修饰整体研究方案

8. DNA与蛋白质互作及染色质开放性研究方案

9. RNA甲基化修饰整体研究方案

10. 游离细胞DNA(cfDNA)检测整体研究方案

11. 易基因特异性R-loop检测整体研究方案

12. 技术推介 | 染色质免疫共沉淀测序 (ChIP-seq)

posted @ 2025-04-10 14:39  深圳市易基因科技  阅读(199)  评论(0)    收藏  举报