易基因:JECCR/IF11.4:RNA-BS揭示NONO蛋白通过调控PTEN mRNA的m5C修饰和可变剪切促进胃癌进展|项目文章
大家好,这里是专注表观组学十余年,领跑多组学科研服务的易基因。
RNA修饰如N6-甲基腺苷(m6A)和5-甲基胞嘧啶(m5C)在基因调控中发挥重要作用。m5C修饰不仅存在于核糖体RNA和转运RNA中,也在信使RNA(mRNA)中被检测到,主要通过NSUN2催化,影响mRNA的稳定性和翻译效率。而PTEN是一个关键的肿瘤抑制基因(tumor suppressor genes,TSG),其表达受到转录、翻译和后翻译水平的调控。PTEN的可变剪切(alternative splicing,AS)在癌症中被广泛研究,但其调控机制尚不清楚。尽管已有研究关注m5C修饰对癌基因mRNA的影响,但对于其对肿瘤抑制基因(TSG)mRNA的影响及其调控机制知之甚少。
近日,西南大学资源昆虫高效养殖与利用全国重点实验室赵盖超博士等为第一作者,西南大学资源昆虫高效养殖与利用全国重点实验室崔红娟教授和广西医科大学Liping Zhong为共同通讯,揭示了在胃癌(GC)中,RNA结合蛋白NONO通过m5C修饰和可变剪切(AS)调控PTEN mRNA表达,进而影响胃癌进展。研究通过分析m5C RNA甲基化测序(RNA-BS)、转录组测序(RNA-seq)等分析,揭示了NONO在胃癌中的作用机制,并提出了一个新的肿瘤抑制基因失活机制,即通过m5C修饰和相关的可变剪切介导调控。相关研究成果以《NONO regulates m5C modification and alternative splicing of PTEN mRNAs to drive gastric cancer progression》为题发表于《Journal of Experimental & Clinical Cancer Research》期刊。深圳易基因为本研究提供重要的RNA-BS技术服务。

标题:NONO regulates m5C modification and alternative splicing of PTEN mRNAs to drive gastric cancer progression(NONO调控PTEN mRNA的m5C修饰和可变剪切以驱动胃癌进展)
期刊:Journal of Experimental & Clinical Cancer Research
影响因子:IF11.4/Q1
技术平台:RNA-BisSeq(RNA-BS)、RNA-seq等(易基因金牌技术)
本研究分析了胃癌的组织微阵列(tissue microarrays)和转录组数据,重点关注RNA剪切和m5C调控因子。为了揭示NONO在胃癌(GC)中的作用,研究采用了RNA测序(RNA-seq)、m5C测序(RNA-Bis-Seq)、RNA免疫沉淀、RNA原位杂交以及NONO敲低细胞的Minigene报告基因分析。研究还利用CDX模型和人类组织微阵列验证了其临床相关性。
对公开数据集的分析以及包含40例胃癌组织的组织微阵列的免疫组化检测显示,NONO在胃癌中表达上调,并且与不良预后相关。体外和体内实验表明,NONO在胃癌细胞增殖、迁移和侵袭方面具有正向调控作用。在机制上,NONO直接与PTEN pre-mRNA互作,并通过RNA识别基序(RNA-recognition motif,RRM)结构域招募RNA m5C甲基转移酶NSUN2,从而改变PTEN pre-mRNA的mRNA甲基化模式。通过临床前实验和临床数据进一步证实了NONO/NSUN2/PTEN轴在胃癌进展中的致癌作用。
本研究揭示了NONO以m5C依赖性方式调控PTEN mRNA的可变剪切,导致胃癌中PTEN表达下调。阐明了NONO通过m5C修饰和相关可变剪切介导肿瘤抑制基因失活的新机制。
研究方法
细胞培养与转染:使用多种胃癌细胞系(MKN-45、HGC-27、SGC-7901、BGC-823、MGC-803)、正常胃上皮细胞(GES-1)和人源胃癌细胞(GC-1)进行实验,通过慢病毒转染系统构建NONO敲低细胞系。
动物实验:通过皮下注射和尾静脉注射的方式,将GC细胞移植到裸鼠体内,观察肿瘤生长和肺转移情况。
RNA测序与分析:通过RNA测序(RNA-Seq)分析NONO敲低对胃癌细胞转录组的影响,鉴定差异表达基因和可变剪切事件。
RNA-BisSeq(RNA-BS):用于分析m5C修饰模式的变化,通过RNA-BS测序技术,研究NONO对PTEN mRNA m5C修饰的影响。
免疫共沉淀与RNA免疫沉淀:验证NONO与NSUN2的相互作用,以及它们对PTEN mRNA的结合情况。
Minigene报告基因分析:通过构建包含PTEN外显子5、内含子5和外显子6的Minigene报告基因,研究NONO对PTEN可变剪切的影响。
结果图形
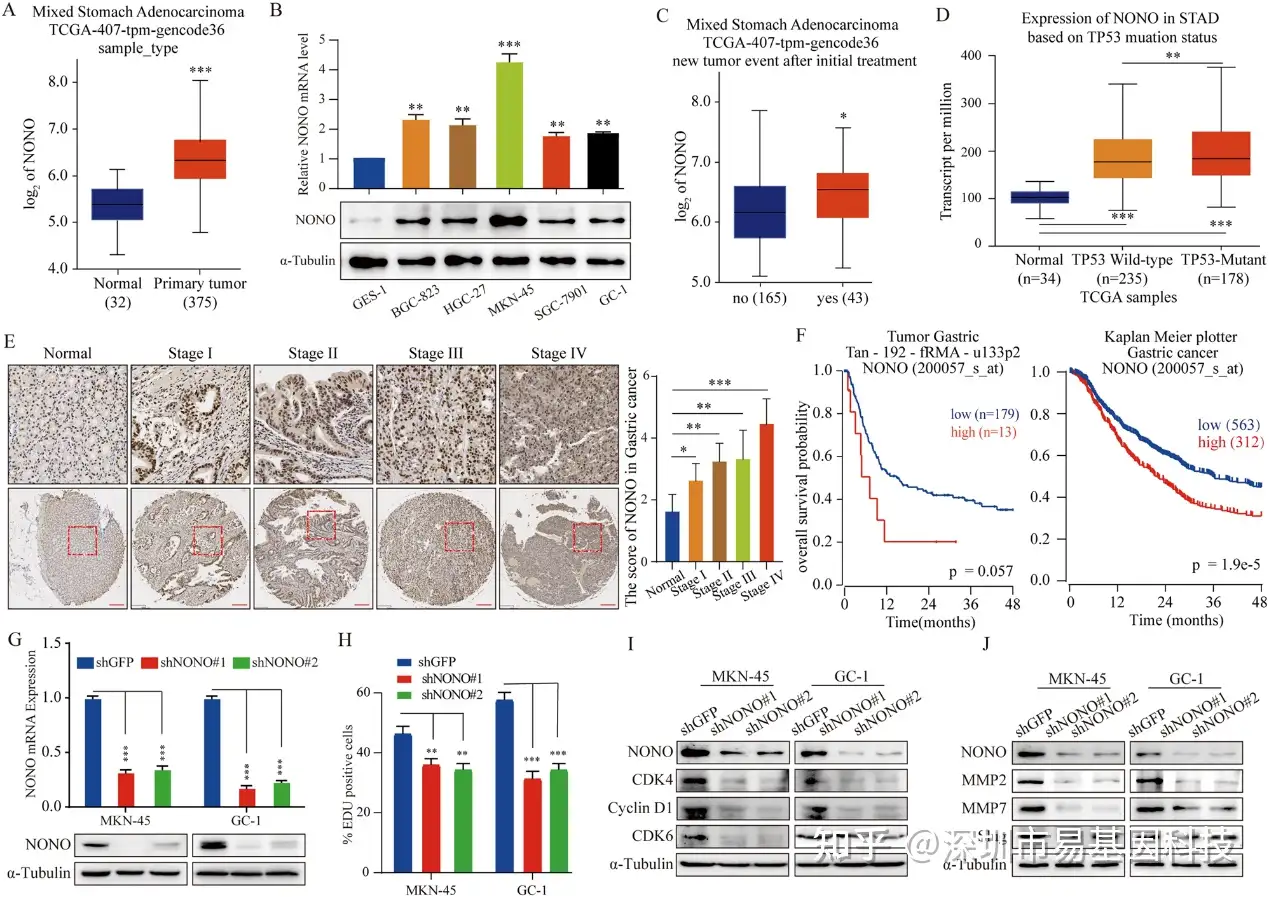
(1)NONO在癌症中作为癌基因和PI3K-AKT信号调控因子
通过对TCGA数据库和组织微阵列的数据分析,结果表明NONO在胃癌组织中高表达,并与不良预后相关。

图1:NONO蛋白在胃癌中作为癌基因和PI3K-AKT信号通路调控因子。
- 在TCGA数据库中,与正常胃组织(32例)相比,胃癌组织(375例)中NONO mRNA水平显著增加。
- 通过qRT-PCR和Western blot分析了非癌细胞系(GES-1)、4种胃癌细胞系(BGC-823、HGC-27、MKN-45和SGC-7901)以及一种患者来源的原代胃癌细胞(GC-1)中NONO mRNA的表达情况(n=3)。
- 在208例胃组织中,分析了接受初始治疗后有无新肿瘤事件的患者中NONO mRNA的表达情况。
- 在447例胃组织中,根据TP53突变状态分析了NONO mRNA的表达情况。
- 组织微阵列中NONO蛋白的免疫组化染色代表性图像。
- 从Tumor Gastric Tan-192-fRMA-u133p2和Kaplan-Meier Plotter中获得了NONO蛋白表达水平与生存率之间的相关性,并通过Kaplan-Meier(K-M)分析进行了评估。
- NONO蛋白敲低后进行Western blot和qRT-PCR实验。
- EdU实验确定NONO蛋白敲低下细胞的增殖情况。
- Western blot实验检测NONO蛋白敲低下细胞周期相关蛋白水平的表达情况。
- Western blot分析以检测NONO蛋白敲低细胞中与转移相关的蛋白水平的表达情况。

图2:NONO蛋白通过PTEN在胃癌细胞中调控PI3K/AKT信号通路。
- 火山图展示基于shNONO与shGFP在MKN-45细胞中的对比,mRNA表达水平的变化倍数(以log2表示)。
- KEGG通路富集分析展示差异表达基因(DEGs)在KEGG通路中的富集情况。
- GSEA富集图展示在shGFP与shNONO MKN-45细胞中,PI3K信号通路基因集富集分析(GSEA)结果。
(D-E) Western blot分析检测了在MKN-45和GC-1细胞中NONO蛋白敲低和过表达后,PI3K/AKT信号通路相关蛋白的表达情况。
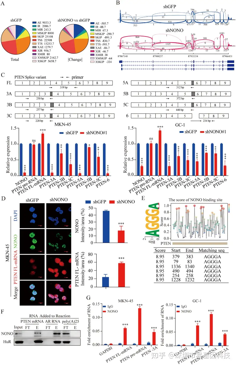
(2)NONO直接调控PTEN mRNA的可变剪切
RNA-Seq分析显示,NONO敲低导致PTEN mRNA的剪切模式改变,增加了PTEN全长mRNA的表达,减少了其他剪切变体的表达。

图3:NONO蛋白直接调控PTEN mRNA的可变剪切。
- NONO蛋白敲低后MKN-45细胞中可变剪切事件定量分析。左侧:对照组(shGFP)细胞中检测到的可变剪切事件分布情况;右侧:shNONO与shGFP细胞系之间可变剪切事件变化分布。
- NONO蛋白敲低后,MKN-45细胞中PTEN基因的RNA-seq reads比对情况的Sashimi图可视化。
- qPCR分析NONO蛋白敲低后MKN-45和GC-1细胞中不同PTEN RNA的表达情况(n=3)。
- MKN-45细胞PTEN mRNA(红色)的RNA原位杂交(FISH)和NONO蛋白(绿色)免疫荧光代表性图像。
- RBPsuite预测NONO蛋白在PTEN mRNA上的结合位点的结果。
- RNA-蛋白Pull-Down实验显示NONO蛋白与PTEN mRNA之间的相互作用。
- 通过RIP-qPCR检测GC细胞裂解液中不同PTEN mRNA种类与NONO蛋白之间的相互作用(n=3)。
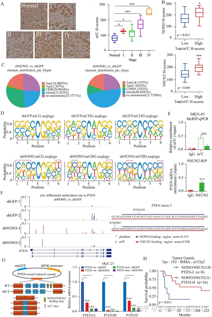
(3)PTEN pre-mRNA的m5C模式受NONO介导的NSUN2招募影响
RNA-BS分析发现,NONO敲低导致PTEN mRNA的m5C修饰水平显著降低,表明NONO通过NSUN2影响PTEN mRNA的m5C修饰。

图4:NONO蛋白与NSUN2在胃癌中的相互作用。
- NONO蛋白表达与TCGA-ATAD中RNA m5C相关基因表达的相关性。
- TCGA-STAD中RNA m5C相关基因的表达水平。
- NONO蛋白和NSUN2在细胞核中共定位。
- NONO蛋白与NSUN2的相互作用。
- NONO蛋白和NSUN2在293FT细胞、MKN-45和GC-1细胞中的相互作用。
- NONO蛋白和NSUN2在293FT细胞、MKN-45和GC-1细胞中的相互作用。
(G-H) 检测NONO蛋白与NSUN2相互作用所需的NONO蛋白功能域。
- GST Pull-Down实验用于检测NONO蛋白与NSUN2相互作用所需的NONO蛋白功能域。
(J) 人类NONO蛋白-NSUN2复合物的整体结构。
(K) NONO蛋白的Q157和Y158突变消除了NONO蛋白与NSUN2之间的相互作用。

图5:PTEN mRNA上的m5C模式受NONO和NSUN2的影响。
(A) 组织微阵列中m5C甲基化免疫组织化学染色的代表性图像(左)以及不同阶段肿瘤和正常组织之间m5C甲基化的差异水平。
(B) 与匹配的低表达样本相比,高表达m5C甲基化肿瘤中NONO或NSUN2蛋白表达的分布。
(C) 胃癌(GC)中不同m5C位点的分布。m5C位点的差异定义如下:平均m5C水平差异≥0.05(shNONO和shGFP)和p<0.05(Wilcoxon检验)。
(D) GC转录本中的m5C序列频率标志。
(E) 在MKN-45细胞系中,MeRIP-qPCR表明m5C抗体(up)沉淀了PTEN mRNA的富集,RIP qPCR表明NSUN2抗体(down)沉淀了PTENmRNA的富集。
(F) 整合基因组浏览器轨迹显示shGFP和shNONO MKN-45细胞中PTEN的reads覆盖率和m5C水平(左)。RBPsuite用于预测NONO和NSUN2沿PTEN内含子5的结合位点(右)。
(G) Minigene实验验证NONO和NSUN2之间协调性。对照剪切报告基因(WT)和突变剪切报告基因的图形表示(MUT:特异性地将突变引入NONO/NSUN2结合位点;绿色)(左)。对NONO敲除后的PTEN Minigenes进行qRT-PCR分析(右)。
(H) Kaplan-Meier分析揭示NONO、NSUN2的高表达和PTEN低表达与较差总生存率(OS)之间的相关性。
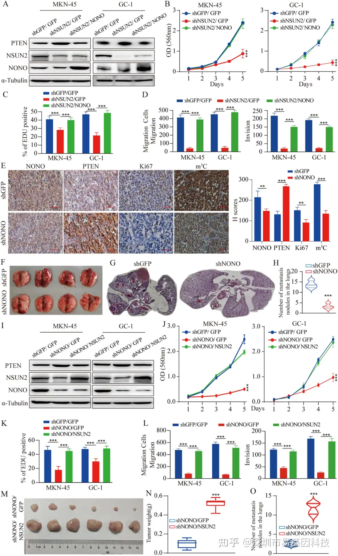
(4)NONO/NSUN2/PTEN轴的调控机制——促进GC进展
通过免疫共沉淀、RNA免疫沉淀和Minigene报告基因分析,揭示了NONO通过其RNA识别基序(RRM)结构域与NSUN2相互作用,进而影响PTEN mRNA的m5C修饰和可变剪切。

图6:NONO蛋白通过m5C依赖性机制促进胃癌发病。
- 在NSUN2敲低后恢复NONO蛋白表达的情况下,通过Western blot分析PTEN的表达。
- 在NSUN2敲低后NONO蛋白过表达的情况下,通过MTT实验检测细胞的增殖情况。
- 在NSUN2敲低后NONO蛋白过表达的情况下,通过EdU实验检测细胞的增殖情况。
- 在NSUN2敲低后NONO蛋白过表达的情况下,通过Transwell实验检测细胞的侵袭能力。
- 在胃癌异种移植瘤中,通过免疫组化(IHC)检测NONO蛋白、PTEN、Ki67和m5C水平的表达。
- 肺部的代表性图像。
- 肺部的代表性图像。
- 通过H&E染色观察裸鼠肺部切片,这些裸鼠通过尾静脉注射了NONO蛋白敲低的MKN-45细胞。右侧显示了每只动物肺部结节的数量(n=4)。
- 在NONO蛋白敲低后恢复NSUN2表达的情况下,通过Western blot分析PTEN的表达。
- 在NONO蛋白敲低后NSUN2过表达的情况下,通过MTT实验检测细胞的增殖情况。
- 在NONO蛋白敲低后NSUN2过表达的情况下,通过EdU实验检测细胞的增殖情况。
- 在NONO蛋白敲低后NSUN2过表达的情况下,通过Transwell实验检测细胞的侵袭能力(n=3)。
- 在NONO蛋白敲低后NSUN2过表达的情况下,进行MKN-45细胞的异种移植实验(n=6)。分析了肿瘤的重量,并给出了P值。
- 在NONO蛋白敲低后NSUN2过表达的情况下,进行MKN-45细胞的异种移植实验(n=6)。分析肿瘤重量。
- 每只动物肺部结节的数量(n=4)。
易小结
本研究揭示了NONO通过m5C修饰和可变剪切调控PTEN mRNA表达的新机制,这一机制在胃癌进展中发挥重要作用。研究结果不仅为理解肿瘤抑制基因失活提供了新的视角,还为胃癌诊断和治疗提供了潜在靶点。
RNA-BisSeq(RNA-BS)在本研究中的作用
易基因提供的RNA-BisSeq(RNA-BS)技术在本研究中用于高分辨率地分析m5C修饰模式的变化。通过RNA-BS,研究人员能够精确地检测到PTEN mRNA上m5C修饰的变化,并确定这些变化与NONO表达水平的相关性。这一技术的应用为揭示m5C修饰在肿瘤抑制基因调控中的作用提供了直接证据,是本研究的关键技术手段之一。
关于易基因RNA m5C甲基化测序(RNA-BS)技术
m5C是RNA百余种修饰中研究较多的一种。m5C存在于tRNA上时,可以对翻译进行调节;存在于rRNA上时,可以对核糖体的生物合成进行质控;存在于mRNA上时,则可以影响mRNA的结构、稳定性及翻译过程。
易基因提供适用于不同科研需求的m5C甲基化测序技术:
- 常规mRNA m5C甲基化测序(RNA-BS):
mRNA分离后首先通过亚硫酸盐处理,非甲基化的C转变为U,m5C修饰的碱基保持不变,结合高通量测序,可以对RNA上的每一个C碱基修饰进行定位与定量。 - 常规mRNA +lncRNA m5C甲基化测序(全转录组RNA-BS):
易基因科技建立的升级版m5C RNA甲基化测序服务,去除人rRNA后,剩余RNA经重亚硫酸盐处理后,结合高通量NGS策略,可在全转录组范围内单碱基分辨率地检测基因m5C甲基化修饰分布。

技术优势:
- 高深度:超高深度重亚硫酸盐处理,检测准确性极高;
- 高通量:结合高通量NGS,全转录组范围内检测;
- 单碱基:单碱基分辨率,快速检测和分析RNA中的m5C。
- 高准确:精确的检测mRNA等每一个C碱基的的修饰水平。
研究方向:
- 与m6A甲基化类似,m5C甲基化已被证明与肿瘤、神经系统紊乱、代谢性疾病、病毒感染以及个体发育等密切相关。
- 此外,RNA甲基化(m5C)与人类疾病密切相关,其功能涉及调控干细胞应激、细胞毒性应激、mRNA出核和植物细胞发育及基因表达等方面。
易基因提供全面的表观基因组学(DNA甲基化、DNA羟甲基化、cfDNA)和表观转录组学(m6A、m5C、m1A、m7G、ac4C、RNA与蛋白互作)、DNA与蛋白互作及染色质开放性技术方案(ChIP-seq、ATAC-seq),详询易基因:0755-28317900。

参考文献:
Zhao G, Liu R, Ge L, Qi D, Wu Q, Lin Z, Song H, Zhong L, Cui H. NONO regulates m5C modification and alternative splicing of PTEN mRNAs to drive gastric cancer progression. J Exp Clin Cancer Res. 2025 Mar 4;44(1):81. pii: 10.1186/s13046-024-03260-z. doi: 10.1186/s13046-024-03260-z.
相关阅读:
1、2024项目文章精选:DNA甲基化、RNA甲基化(m6A/m5C)、ChIP-seq、单细胞转录组、宏基因组|年终盘点
2、项目文章 | Adv Sci:NSUN2介导m5C修饰代谢重编程促进肿瘤进展 揭示治疗新选择
3、项目文章 | NAR:RCMS编辑系统在特定细胞RNA位点的靶向m5C甲基化和去甲基化研究
4、m5C RNA甲基化测序技术---从mRNA到全转录组(mRNA+lncRNA+tRNA)m5C单碱基分辨检测|技术解读
5、Nature|何川/徐明江团队揭示TET2酶通过氧化RNA m5C调控染色质状态和白血病发生
6、Nat Commun:RNA-BS揭示动物不同发育阶段的mRNA m5C甲基化图谱和调控机制
7、Nature子刊:多组学测序分析揭示m5C甲基化上调E2F1表达以促进卵巢癌肿瘤进展
8、m6A/m5C/m1A/m7G/ac4C/Ψ等8种RNA修饰的生物学功能和潜在机制 | 深度综述
9、深度综述:癌症中RNA修饰机制的遗传和表观遗传失调(m6A+m1A+m5C+ψ)
11、技术推介|m5C RNA甲基化测序(m5C MeRIP-seq)研究解决方案