WGBS+RNA-seq揭示AtSAMS通过DNA甲基化和乙烯信号通路协同调控植物花器官发育的表观遗传机制|项目文章

大家好,这里是专注表观组学十余年,领跑多组学科研服务的易基因。

花器官是植物繁殖的关键结构,其发育受到严格的遗传调控。ABC模型是解释花器官发育的经典理论,其中A、B、C、E功能基因分别调控萼片、花瓣、雄蕊和雌蕊的形成。然而,这些基因的表达调控机制尚未完全明确。DNA甲基化作为一种重要的表观遗传修饰,在基因调控、基因组稳定性和植物发育中发挥关键作用。S-腺苷甲硫氨酸合成酶(S-adenosylmethionine synthase,SAMS)是参与S-腺苷甲硫氨酸生物合成的关键酶,是甲基化反应中的通用甲基供体,同时也是乙烯、多胺等生物合成的共同前体。乙烯是一种重要的植物激素,参与植物的多种生理过程,包括花器官发育。然而,SAMS如何通过甲基化和乙烯信号通路调控花器官发育尚不清楚。

近日,湖南师范大学生命科学学院胡文俐博士等为第一作者,李东屏教授、田连福博士为共同通讯以拟南芥为研究对象,探讨了拟南芥S-腺苷甲硫氨酸合成酶(AtSAMS)对花器官发育的调控机制。研究发现,AtSAMS通过DNA甲基化和乙烯信号通路共同影响花器官的正常发育。AtSAMS过表达植物(SAMOE)表现出花器官异常,包括花瓣、萼片和雄蕊数量减少或增加,以及雌蕊发育不全等现象。研究揭示了DNA甲基化水平的降低和乙烯含量的增加是导致这些异常的关键因子,并进一步探讨了AtSAMS如何通过甲基化和乙烯信号通路调控ABCE基因的表达,从而影响花器官发育。相关研究成果以《AtSAMS regulates floral organ development by DNA methylation and ethylene signaling pathway》为题发表于《Plant Science》期刊。易基因科技为本研究提供全基因组DNA甲基化测序(WGBS)和对应的转录组测序(RNA-seq)技术服务。

标题:AtSAMS regulates floral organ development by DNA methylation and ethylene signaling pathway(AtSAMS 通过DNA甲基化和乙烯信号通路调控花器官发育)

发表期刊:Plant Science(IF 5.2/Q2)

技术平台:WGBS、RNA-seq(易基因金牌技术)

本研究分析结果揭示了拟南芥中AtSAMS过表达植物的花器官异常发育由DNA去甲基化和乙烯信号通路共同引起。在SAMOE(AtSAMS过表达植物)中,全基因组DNA甲基化水平降低,乙烯含量增加。用DNA甲基化抑制剂处理的野生型植物表现出与SAMOE相似的表型和乙烯水平,这表明DNA去甲基化增强了乙烯的生物合成,从而导致花器官异常发育。DNA去甲基化和乙烯含量的增加导致了ABCE基因表达变化,而这些基因对于花器官的发育至关重要。此外,ACE基因的转录水平与其甲基化水平高度相关,但B基因下调可能与去甲基化无关,而由乙烯信号通路独立引起。SAMS介导的甲基化和乙烯信号通路可能在花器官发育过程中存在相互作用。综上所述,本研究结果表明,AtSAMS通过DNA甲基化和乙烯信号通路调控花器官发育。

图形摘要:拟南芥中AtSAMS调控花器官发育的假定工作模型。

该模型提出,AtSAMS通过甲基化和乙烯信号通路调控花器官。作为乙烯合成的前体,SAM还作为甲基供体(me)参与甲基化反应。PPi表示焦磷酸盐;Pi表示磷酸盐。ACSs表示1-氨基环丙烷-1-羧酸合成酶。ERFs表示乙烯响应因子。

研究方法

植物材料:使用拟南芥(Columbia-0)作为实验材料,通过构建AtSAMS1和AtSAMS2过表达转基因植物(SAMOE)进行研究。

全基因组重亚硫酸盐测序(WGBS):通过WGBS技术分析SAMOE植物的全基因组DNA甲基化水平,比较野生型(WT)和SAMOE植物的甲基化差异。

RNA测序(RNA-seq):通过RNA-seq分析SAMOE植物的转录组变化,检测ABCE基因及其他基因的表达水平。

实时荧光定量PCR(qRT-PCR):验证RNA-seq结果,分析特定基因的表达变化。

DNA甲基化敏感PCR(McrBC-qPCR):检测特定基因启动子区域的甲基化水平。

代谢物测定:测定SAM、乙烯、多胺和烟酰胺等代谢物含量。

结果图形

(1)AtSAMS过表达(SAMOE)导致花器官异常

SAMOE植物表现出多种花器官异常,包括萼片转化为雌蕊、花瓣和雄蕊数量减少等,与ABCE基因突变体或过表达株系的表型相似。

图1:拟南芥中AtSAMS过表达导致异常的花器官表型。

(A)AtSAMS过表达植物(SAMOE)鉴定。

(B)WT、S1OE和S2OE中异常花器官(包括所有异常类型)比例。

(C)SAMOE中的异常花器官表型。(a)野生型(WT)。(b)形成次级花,花瓣缺失。(c、d、e)萼片转化为雌蕊且雌蕊数量增加;萼片、花瓣和雄蕊数量减少。(f)雌蕊融合不完全。(g)叶状萼片,雄蕊发育成雌蕊。(e、h)花瓣数量减少或增加。

(D)qRT-PCR分析对WT和SAMOE中的ABCE基因进行定量分析。

(E)WT和SAMOE中S-腺苷甲硫氨酸(SAM)含量比较分析。

(2)SAMOEa植物全基因组低甲基化导致花器官异常

WGBS结果显示,SAMOE植物的全基因组DNA甲基化水平显著降低,特别是在CHG和CHH序列环境中,从而导致花器官异常。

图2:SAMOE中DNA甲基化相关基因的甲基化率和表达水平。

(A)WT和SAMOE的平均甲基化率比较。

(B-C)SAMOE中参与DNA甲基化过程的基因表达水平(SAMOE与WT相比)。

(3)A、C和E基因的甲基化水平发生变化,但B基因没有变化

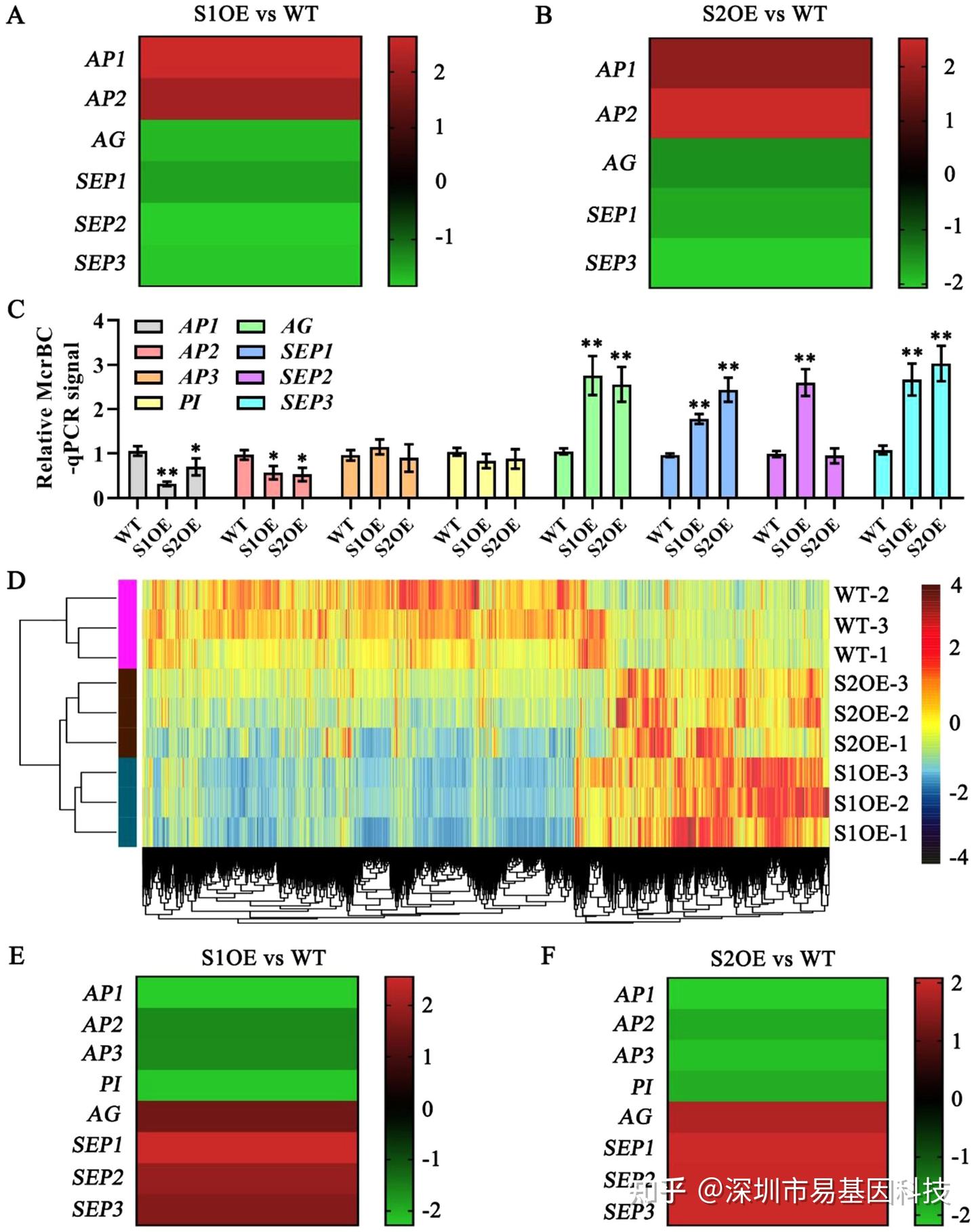
WGBS和McrBC-qPCR结果表明,A、C和E功能基因的甲基化水平变化与它们的表达水平显著相关,而B功能基因的表达变化与甲基化无关。

图3:DNA去甲基化对拟南芥花器官的影响。

(A)5′-Aza处理或模拟处理的野生型(WT)拟南芥的花器官。(a)模拟处理(Mock)。(b-g)5′-Aza处理。(a′-e′)相应的解剖结构。

(B)在模拟处理和5′-Aza处理的花序样本中,对基因启动子区域进行McrBC-qPCR分析。甲基化的DNA可以被McrBC酶消化,因此更高的qRT-PCR信号表示更低的甲基化水平。

(C)通过qRT-PCR分析对模拟处理和5′-Aza处理的花序中的ABCE基因进行定量分析。

表1:ABCE基因转录与甲基化水平的相关性分析。

(4)SAMOE植物ABCE基因表达水平的变化

RNA-seq和qRT-PCR结果显示,SAMOE植物中A功能基因(AP1和AP2)和B功能基因(AP3和PI)表达下调,而C功能基因(AG)和E功能基因(SEP1、SEP2和SEP3)表达上调。

图4:SAMOE中ABCE基因的甲基化和表达水平。

(A-B)WT和SAMOE中ABCE基因的甲基化水平的全基因组亚硫酸盐测序(WGBS-seq)数据。

(C)在WT和SAMOE样本中对ABCE基因启动子区域进行McrBC-qPCR分析。

(D)WT和SAMOE中差异表达基因(DEGs)的热图。

(E-F)SAMOE中ABCE基因的表达水平。

(5)乙烯参与调控SAMOE植物中雄蕊和雌蕊的发育

SAMOE植物的乙烯含量显著高于WT植物,而多胺和烟酰胺含量变化不大。外源乙烯处理(ethephon)的WT植物表现出与SAMOE相似的花器官异常,且B功能基因表达下调,C功能基因表达上调,但这些基因的甲基化水平未发生变化。

图5:乙烯对拟南芥花器官的影响。

(A)野生型和SAMOE中乙烯含量的比较。

(B-C)SAMOE中参与乙烯和烟酰胺(NA)合成的基因表达情况(SAMOE与WT相比)。

(D)用乙烯利处理的野生型(WT)的花器官表型。(a)模拟处理(Mock)。(b-e)乙烯利处理。(a′-c′)相应的解剖结构。

(E)通过qRT-PCR分析模拟处理和乙烯利处理的花序中ABCE基因表达。

(F)通过McrBC-qPCR分析模拟处理和乙烯利处理的花序中B功能和C功能基因启动子区域甲基化水平。

易小结

本研究利用WGBS和对应的RNA-seq揭示了AtSAMS通过调控DNA甲基化和乙烯信号通路共同影响花器官发育。SAMOE植物中SAM含量增加,导致DNA甲基化水平降低和乙烯含量增加。DNA甲基化降低改变了ABCE基因的表达模式,从而影响花器官的正常发育。此外,乙烯信号通路也可能通过非甲基化依赖的方式调控B功能基因的表达。研究提出了一个模型,即AtSAMS通过调节SAM分配,在DNA甲基化和乙烯生物合成之间建立联系,进而调控花器官发育。

WGBS和RNA-seq在本研究中的重要作用

WGBS:提供了SAMOE植物全基因组DNA甲基化水平的高分辨率图谱,揭示了甲基化水平的全局变化。通过分析ABCE基因的甲基化水平,发现A、C和E功能基因的甲基化水平与它们的表达变化密切相关,而B功能基因的甲基化水平未发生变化。结合RNA-seq数据,揭示了DNA甲基化水平降低与基因表达下调之间的联系,为理解AtSAMS调控花器官发育的分子机制提供了重要线索。

RNA-seq:全面分析了SAMOE植物与WT植物的转录组差异,鉴定出大量差异表达基因(DEGs),揭示了SAMOE植物中基因表达的整体下调趋势。通过分析ABCE基因的表达变化,证实了SAMOE植物中这些关键基因的表达模式改变,并与花器官异常发育密切相关。发现SAMOE植物中乙烯生物合成相关基因(如ACS2/5/7/8/11)表达上调,而多胺和烟酰胺合成相关基因表达变化不大,进一步支持了乙烯在花器官发育异常中的关键作用。

关于易基因全基因组重亚硫酸盐测序(WGBS)

全基因组重亚硫酸盐甲基化测序(WGBS)可以在全基因组范围内精确的检测所有单个胞嘧啶碱基(C碱基)的甲基化水平,是DNA甲基化研究的金标准。WGBS能为基因组DNA甲基化时空特异性修饰的研究提供重要技术支持,能广泛应用在个体发育、衰老和疾病等生命过程的机制研究中,也是各物种甲基化图谱研究的首选方法。

易基因全基因组甲基化测序技术通过T4-DNA连接酶,在超声波打断基因组DNA片段的两端连接接头序列,连接产物通过重亚硫酸盐处理将未甲基化修饰的胞嘧啶C转变为尿嘧啶U,进而通过接头序列介导的 PCR 技术将尿嘧啶U转变为胸腺嘧啶T。

应用方向:

WGBS广泛用于各种物种,要求全基因组扫描(不错过关键位点)

  • 全基因组甲基化图谱课题
  • 标志物筛选课题
  • 小规模研究课题

技术优势:

  • 应用范围广:适用于所有参考基因组已知物种的甲基化研究;
  • 全基因组覆盖:最大限度地获取完整的全基因组甲基化信息,精确绘制甲基化图谱;
  • 单碱基分辨率:可精确分析每一个C碱基的甲基化状态。

易基因提供全面的表观基因组学(DNA甲基化、DNA羟甲基化、cfDNA)和表观转录组学(m6A、m5C、m1A、m7G、ac4C、RNA与蛋白互作)、DNA与蛋白互作及染色质开放性技术方案(ChIP-seq、ATAC-seq),详询易基因:0755-28317900。

参考文献:

Hu W, Hu S, Li S, Zhou Q, Xie Z, Hao X, Wu S, Tian L, Li D. AtSAMS regulates floral organ development by DNA methylation and ethylene signaling pathway. Plant Sci. 2023 Sep;334:111767. pii: S0168-9452(23)00184-X. doi: 10.1016/j.plantsci.2023.111767.

相关阅读:

1、Nature | 易基因DNA甲基化测序助力人多能干细胞向胚胎全能8细胞的人工诱导

2、Cell|易基因微量DNA甲基化测序助力中国科学家成功构建胚胎干细胞嵌合体猴,登上《细胞》封面

3、项目文章|微量WGBS+ACE-seq揭示卵巢早衰的人卵丘细胞DNA甲基化与羟甲基化表观基因组图谱

4、项目文章|WGBS揭示Vpr蛋白在HIV-1感染中对CD4+ T细胞DNA甲基化变化的作用

5、项目文章 | WGBS+RNA-seq揭示松材线虫JIII阶段形成过程中的DNA甲基化差异

6、项目文章 | WGBS+RNA-seq揭示黄瓜作物的“源-库”关系受DNA甲基化调控

7、年终盘点 | 易基因2023年度DNA甲基化研究项目文章精选

8、DNA甲基化修饰整体研究方案

9、DNA与蛋白质互作及染色质开放性研究方案

10、RNA甲基化修饰整体研究方案

11、游离细胞DNA(cfDNA)检测整体研究方案

12、特异性R-loop检测整体研究方案

13、技术推介 | 全基因组重亚硫酸盐甲基化测序(WGBS)

 

原文:项目文章|WGBS+RNA-seq揭示AtSAMS通过DNA甲基化和乙烯信号通路协同调控植物花器官发育的表观遗传机制

posted @ 2025-03-27 11:19  深圳市易基因科技  阅读(153)  评论(0)    收藏  举报