易基因:WGBS+ChIP-seq技术揭示Cdx2转录因子在发育与稳态中的动态结合机制|NC/IF14.7

大家好,这里是专注表观组学十余年,领跑多组学科研服务的易基因。

Cdx2是一个关键的转录因子,在小鼠肠道上皮细胞的发育过程中起着决定性的作用。它在胚胎期和成年期的肠道上皮细胞中都有表达,但其结合的基因组位点在发育和成年期有所不同。DNA甲基化是一种表观遗传修饰,通常与基因沉默相关。然而,某些转录因子(如Cdx2)可能更倾向于结合甲基化的DNA序列。转录因子通过结合发育阶段特异性的靶点并建立合适的增强子景观来引导组织发育。而DNA序列和染色质修饰会指导转录因子的基因组结合。然而,转录因子如何在染色质特征中导航以选择性地结合所有可能的基因组靶位点的一个小子集,仍然知之甚少。

近日,美国南加州大学Unmesh Jadhav团队研究了转录因子Cdx2在发育和稳态过程中如何通过不同机制与基因组不同位点结合,以及这种结合如何受到DNA甲基化和染色质修饰的调控。研究利用小鼠肠道上皮细胞作为模型系统,通过多种实验方法揭示了Cdx2结合的动态变化及其对基因表达的调控机制。其中,WGBS(全基因组重亚硫酸盐测序)和ChIP-seq(染色质免疫沉淀测序)在本研究中发挥了关键作用。相关研究成果以《Motif distribution and DNA methylation underlie distinct Cdx2 binding during development and homeostasis》发表于Nature子刊《Nature Communications》。

标题:Motif distribution and DNA methylation underlie distinct Cdx2 binding during development and homeostasis(motif分布和DNA甲基化是发育和稳态过程中 Cdx2动态结合的基础)

期刊:Nature Communications

影响因子: IF 14.7 / Q1

技术平台:CUT&RUN、WGBS、ChIP-seq等(易基因金牌技术)

本研究结果揭示Cdx2作为一种在发育中的肠道上皮细胞与成年肠道上皮细胞中结合不同靶点的谱系决定性转录因子,在体内对一种含有CpG的非典型motif具有优先亲和力。这种motif在胚胎期Cdx2靶点的高频率出现以及CpG在发育过程中的甲基化状态,使Cdx2能够选择性地结合并激活发育增强子和基因。在成体细胞中,这些增强子的去甲基化抑制Cdx2异位结合,将Cdx2诱导至其不含CpG的经典motif。这种Cdx2结合转变促进了Ctcf和Hnf4的招募,分别在发育过程中建立超级增强子和在成体细胞中建立稳态增强子。在成年小鼠上皮细胞或培养细胞中诱导的DNA甲基化会将Cdx2招募到发育靶点,从而促进伙伴转录因子的共招募。因此,Cdx2对CpG motif的不同偏好使其能够介导不同的DNA甲基化谱,激活特定于适当发育阶段的基因。

研究方法:

CUT&RUN:检测转录因子Cdx2在胚胎期(E12.5、E16.5)和成年期小鼠肠道上皮细胞中的结合位点。

WGBS:分析DNA甲基化状态。通过亚硫酸盐处理,将未甲基化的胞嘧啶转化为尿嘧啶,从而区分甲基化和未甲基化的CpG位点。

ChIP-seq:检测特定转录因子(如Cdx2、Ctcf和Hnf4a)的基因组结合位点,以及组蛋白修饰(如H3K27me3、H3K27ac)分布。

结果图形:

(1)Cdx2结合位点的动态变化

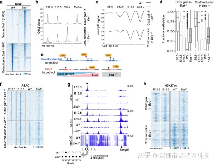
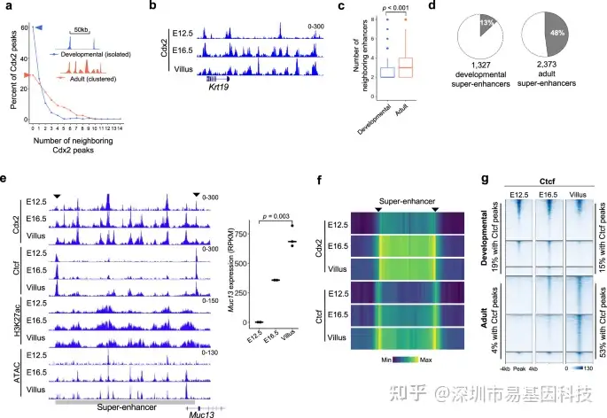
Cdx2在胚胎期(E12.5和E16.5)和成年期小鼠肠道上皮细胞中的结合位点存在显著差异。胚胎期结合位点更多分布在启动子区域(24%),而成年期结合位点则主要分布在增强子区域(>87%)。这种从启动子到增强子的结合模式转变反映了Cdx2在不同发育阶段的功能变化。Cdx2在胚胎期通过结合启动子区域激活关键的发育基因(如Sox4和Meis1),而在成年期则通过结合增强子区域维持组织的稳态功能(如Krt19和Fabp2)。

图1:Cdx2结合在基因启动子和增强子上的变化支持肠道上皮中的发育和稳态功能

(2)Cdx2结合motif偏好性

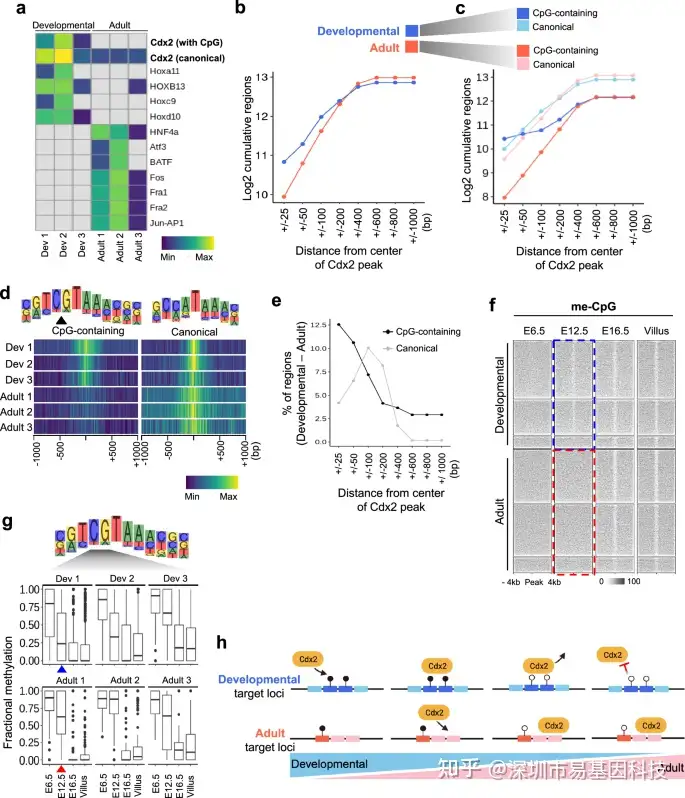
Cdx2在胚胎期更倾向于结合含有CpG的非典型motif(ATAAA + CpG),而在成年期则更倾向于结合不含CpG的经典motif(ATAAA)。这种motif偏好性使Cdx2能够在不同的发育阶段选择性地结合到不同的基因组位点。而Cdx2结合的CpG含有motif在胚胎期通常处于甲基化状态,进而促进Cdx2的结合和基因激活。而在成年期,这些位点的去甲基化阻止了Cdx2的结合,从而避免了异位结合。

图2:Cdx2发育结合位点中CpG含量高的Cdx2 motif显著富集

(3)Cdx2结合与染色质修饰的协同作用

Cdx2通过结合不同motif,能够招募Ctcf和Hnf4a到不同的基因组位点。在胚胎期,Cdx2通过结合CpG motif招募Ctcf,形成超级增强子(super-enhancers),激活发育相关基因。在成年期,Cdx2通过结合经典motif招募Hnf4a,形成稳态增强子(homeostatic enhancers),维持组织功能。Cdx2结合位点在胚胎期通常具有较高的染色质可及性,而在成年期则需要通过去甲基化等机制来调控染色质状态,从而实现基因表达调控。

图3:Cdx2通过引导Ctcf招募促进成年稳态超级增强子形成

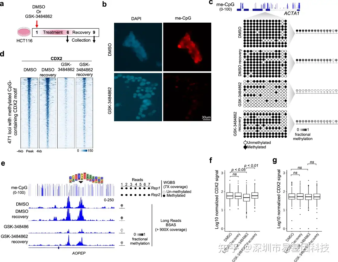
(4)DNA甲基化对Cdx2结合的影响

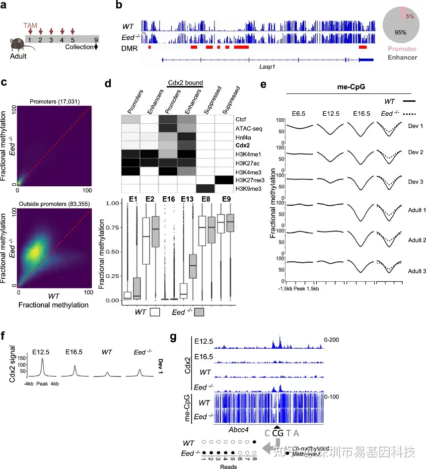
通过Eed基因敲除或GSK-3484862抑制剂诱导DNA甲基化变化,研究发现这种变化能够重新招募Cdx2到发育期的靶位点,从而激活发育期的基因表达。在成年期,通过诱导DNA甲基化,Cdx2能够重新结合到发育期的靶位点,这表明Cdx2的结合受到DNA甲基化状态的调控。这种甲基化依赖性结合使得Cdx2能够在不同的发育阶段和稳态条件下,通过结合不同的基因组位点来调控基因表达。

图4:PRC2失活导致增强子区域DNA甲基化增加,从而招募Cdx2

图5:成体细胞中Cdx2结合变化恢复了发育中的Ctcf招募

图6:直接抑制DNA甲基化导致Cdx2结合丧失,而结合位点的再甲基化则允许其招募

易小结

本文通过综合运用CUT&RUN、WGBS和ChIP-seq等技术,揭示了Cdx2在肠道上皮细胞发育和稳态过程中如何通过不同的机制结合到基因组的不同位点,并受到DNA甲基化和染色质修饰的调控。这些发现不仅增进了我们对Cdx2在肠道发育和稳态中的作用的理解,还为研究其他转录因子在不同发育阶段的功能提供了新的视角。

WGBS和ChIP-seq在本研究中发挥了至关重要的作用。WGBS揭示了Cdx2结合位点的DNA甲基化动态变化,而ChIP-seq则精确地定位了Cdx2的结合位点,并分析了其与其他转录因子的协同作用。这两种技术的结合,使得研究能够深入理解Cdx2在发育和稳态过程中如何通过DNA甲基化和染色质修饰来调控基因表达。

关于易基因全基因组重亚硫酸盐测序(WGBS)

全基因组重亚硫酸盐甲基化测序(WGBS)可以在全基因组范围内精确的检测所有单个胞嘧啶碱基(C碱基)的甲基化水平,是DNA甲基化研究的金标准。WGBS能为基因组DNA甲基化时空特异性修饰的研究提供重要技术支持,能广泛应用在个体发育、衰老和疾病等生命过程的机制研究中,也是各物种甲基化图谱研究的首选方法。

易基因全基因组甲基化测序技术通过T4-DNA连接酶,在超声波打断基因组DNA片段的两端连接接头序列,连接产物通过重亚硫酸盐处理将未甲基化修饰的胞嘧啶C转变为尿嘧啶U,进而通过接头序列介导的 PCR 技术将尿嘧啶U转变为胸腺嘧啶T。

应用方向:

WGBS广泛用于各种物种,要求全基因组扫描(不错过关键位点)

  • 全基因组甲基化图谱课题
  • 标志物筛选课题
  • 小规模研究课题

技术优势:

  • 应用范围广:适用于所有参考基因组已知物种的甲基化研究;
  • 全基因组覆盖:最大限度地获取完整的全基因组甲基化信息,精确绘制甲基化图谱;
  • 单碱基分辨率:可精确分析每一个C碱基的甲基化状态。
技术类型起始量特点覆盖度
常规WGBS 1μg gDNA 正常BS建库技术 95%
Micro DNA-WGBS 1-10000个细胞/1ng基因组DNA 在常规WGBS技术上进行技术改进,使得起始量大大降低,适合珍稀样本的研究 95%
scWGBS 单细胞/1-10个细胞 克服了组织内部细胞异质性的影响,可以满足单个细胞层面的课题研究 20%
Micro DNA-XRBS 1ng gDNA、单细胞 为Micro DNA-WGBS的简化版本,特别适用于大样本量的珍稀样本DNA甲基化研究 20M CG

关于易基因染色质免疫共沉淀测序 (ChIP-seq)

染色质免疫共沉淀(Chromatin Immunoprecipitation,ChIP),是研究体内蛋白质与DNA相互作用的经典方法。将ChIP与高通量测序技术相结合的ChIP-Seq技术,可在全基因组范围对特定蛋白的DNA结合位点进行高效而准确的筛选与鉴定,为研究的深入开展打下基础。

DNA与蛋白质的相互作用与基因的转录、染色质的空间构型和构象密切相关。运用组蛋白特定修饰的特异性抗体或DNA结合蛋白或转录因子特异性抗体富集与其结合的DNA片段,并进行纯化和文库构建,然后进行高通量测序,通过将获得的数据与参考基因组精确比对,研究人员可获得全基因组范围内某种修饰类型的特定组蛋白或转录因子与基因组DNA序列之间的关系,也可对多个样品进行差异比较。

应用方向:

ChIP 用来在空间上和时间上不同蛋白沿基因或基因组定位

  • 转录因子和辅因子结合作用
  • 复制因子和 DNA 修复蛋白
  • 组蛋白修饰和变异组蛋白

技术优势:

  • 物种范围广:细胞、动物组织、植物组织、细菌微生物多物种富集经验;
  • 微量建库:只需5ng以上免疫沉淀后的DNA,即可展开测序分析;
  • 方案灵活:根据不同的项目需求,选择不同的组蛋白修饰特异性抗体。

技术路线:

易基因提供全面的表观基因组学(DNA甲基化、DNA羟甲基化、cfDNA)和表观转录组学(m6A、m5C、m1A、m7G、ac4C、RNA与蛋白互作)、DNA与蛋白互作及染色质开放性技术方案(ChIP-seq、ATAC-seq),详询易基因:0755-28317900。

参考文献:

Lorzadeh A, Ye G, Sharma S, Jadhav U. Motif distribution and DNA methylation underlie distinct Cdx2 binding during development and homeostasis. Nat Commun. 2025 Jan 22;16(1):929. pii: 10.1038/s41467-025-56187-0. doi: 10.1038/s41467-025-56187-0.

相关阅读:

1、Nature | 易基因DNA甲基化测序助力人多能干细胞向胚胎全能8细胞的人工诱导

2、Cell|易基因微量DNA甲基化测序助力中国科学家成功构建胚胎干细胞嵌合体猴,登上《细胞》封面

3、项目文章|微量WGBS+ACE-seq揭示卵巢早衰的人卵丘细胞DNA甲基化与羟甲基化表观基因组图谱

4、项目文章|WGBS揭示Vpr蛋白在HIV-1感染中对CD4+ T细胞DNA甲基化变化的作用

5、项目文章 | WGBS+RNA-seq揭示松材线虫JIII阶段形成过程中的DNA甲基化差异

6、项目文章 | WGBS+RNA-seq揭示黄瓜作物的“源-库”关系受DNA甲基化调控

7、年终盘点 | 易基因2023年度DNA甲基化研究项目文章精选

8、项目文章 | ChIP-seq等揭示糖皮质激素和TET2共调控促进癌症转移的表观遗传机制

9、 项目文章 | Nat Commun:中南大学曾朝阳/熊炜/龚朝建团队利用ChIP-seq等揭示头颈鳞癌免疫逃逸机制

10、项目文章 | ChIP-seq等揭示糖皮质激素和TET2共调控促进癌症转移的表观遗传机制

11、项目文章|Plant Physiol:郑州果树所王力荣团队ChIP-seq等揭示桃树需冷量和芽休眠调控的关键基因

12、项目文章:ChIP-seq等揭示人畜共患寄生虫弓形虫的蛋白质乳酸化和代谢调控机制

13、项目集锦 | 易基因近期染色质免疫共沉淀测序(ChIP-seq)研究成果

14、项目文章 | NAR:ChIP-seq等揭示蛋白质酰基化与c-di-GMP协同调控放线菌发育与抗生素合成机制

15、DNA甲基化修饰整体研究方案

16、DNA与蛋白质互作及染色质开放性研究方案

17、RNA甲基化修饰整体研究方案

18、游离细胞DNA(cfDNA)检测整体研究方案

19、特异性R-loop检测整体研究方案

20、技术推介 | 染色质免疫共沉淀测序 (ChIP-seq)

21、技术推介 | 全基因组重亚硫酸盐甲基化测序(WGBS)

posted @ 2025-03-20 10:47  深圳市易基因科技  阅读(129)  评论(0)    收藏  举报