MeRIP-seq揭示ALKBH5通过m6A-YTHDC1依赖性机制影响肿瘤进展的分子通路|Cancer Lett
大家好,这里是专注表观组学十余年,领跑多组学科研服务的易基因。
神经胶质瘤是成人中枢神经系统中最常见的恶性原发性肿瘤,预后极差。尽管采用多模式治疗,但复发和恶性进展是低级别胶质瘤治疗的主要难题。表观遗传调控在肿瘤发生中起着重要作用,其中m6A修饰是最丰富的mRNA修饰之一,与多种癌症的发生发展密切相关。然而,ALKBH5(一种m6A去甲基化酶)在神经胶质瘤中的作用尚不清楚。
近日,南方医科大学珠江医院郭洪波教授团队探讨了ALKBH5在神经胶质瘤进展中的功能及其作为治疗靶点的潜力。研究人员利用MeRIP-seq揭示了ALKBH5在神经胶质瘤中的重要作用,特别是其通过m6A修饰调控FOXO1表达的分子机制。这些发现为神经胶质瘤的治疗提供了新的潜在靶点,即通过抑制ALKBHH5或恢复FOXO1的功能来抑制肿瘤的恶性进展。相关研究成果以《ALKBH5 facilitates tumor progression via an m6A-YTHDC1-dependent mechanism in glioma》为题发表于《Cancer Letters》期刊。

标题:ALKBH5 facilitates tumor progression via an m6A-YTHDC1-dependent mechanism in glioma(ALKBH5 通过神经胶质瘤中的 m6A-YTHDC1 依赖性机制促进肿瘤进展)
发表期刊:Cancer Letters
影响因子: IF 9.1/1区
技术平台:MeRIP-seq、RNA-seq等(易基因金牌技术)
本研究结果揭示了ALKBH5在胶质瘤中的表达显著增加,且ALKBH5过表达预示着预后不良。ALKBH5过表达在体外促进细胞增殖、迁移和侵袭,并在体内加速了肿瘤生长。此外,通过m6A-MeRIP-seq、MeRIP-qPCR、RNA pulldown和免疫沉淀实验,研究人员发现转录因子叉头框蛋白O1(FOXO1)是ALKBH5的潜在靶点。从机制上讲,ALKBH5通过去甲基化修饰m6A的FOXO1 mRNA,破坏FOXO1的稳定性和表达,这一过程依赖于YTHDC1通路。下调的FOXO1与β-catenin相互作用,增加了其在细胞核中的积累,从而促进了致癌的Wnt/β-catenin信号通路。本研究结果表明,靶向ALKBH5/FOXO1轴可能为胶质瘤治疗提供一种新的治疗策略。
研究亮点
- ALKBH5在胶质瘤中表达上调,并预示着预后不良。
- ALKBH5在体外和体内促进细胞增殖、迁移和侵袭。
- ALKBH5通过m6A-YTHDC1依赖性方式降低FOXO1 mRNA水平。
- ALKBH5通过FOXO1/β-catenin信号通路促进胶质瘤细胞的增殖、侵袭和迁移。
研究方法
- 样本与数据分析:研究者收集了55例神经胶质瘤患者的肿瘤组织样本,并利用TCGA和CGGA数据库分析ALKBH5表达水平与肿瘤分级的关系。
- 细胞实验:使用多种神经胶质瘤细胞系(U87-MG、U251等),通过shRNA敲低和过表达ALKBH5,检测其对细胞增殖、迁移和侵袭能力的影响。实验包括CCK-8实验、EdU实验、克隆形成实验、Transwell实验和3D球体侵袭实验。
- 动物实验:构建裸鼠原位肿瘤移植模型,通过生物发光成像技术监测肿瘤生长,并评估ALKBH5敲低或过表达对肿瘤生长和小鼠生存率的影响。
- 分子机制研究:利用m6A-MeRIP-seq、RNA-seq、RNA pulldown和免疫共沉淀等技术,鉴定ALKBH5的靶基因,并研究其通过m6A修饰调控FOXO1表达的机制。
研究结果
(1)ALKBH5在神经胶质瘤中的表达与预后
ALKBH5在神经胶质瘤中的表达显著高于正常组织,且与肿瘤分级呈正相关。高表达ALKBH5的患者预后更差,生存期更短。

图1:神经胶质瘤中ALKBH5表征。
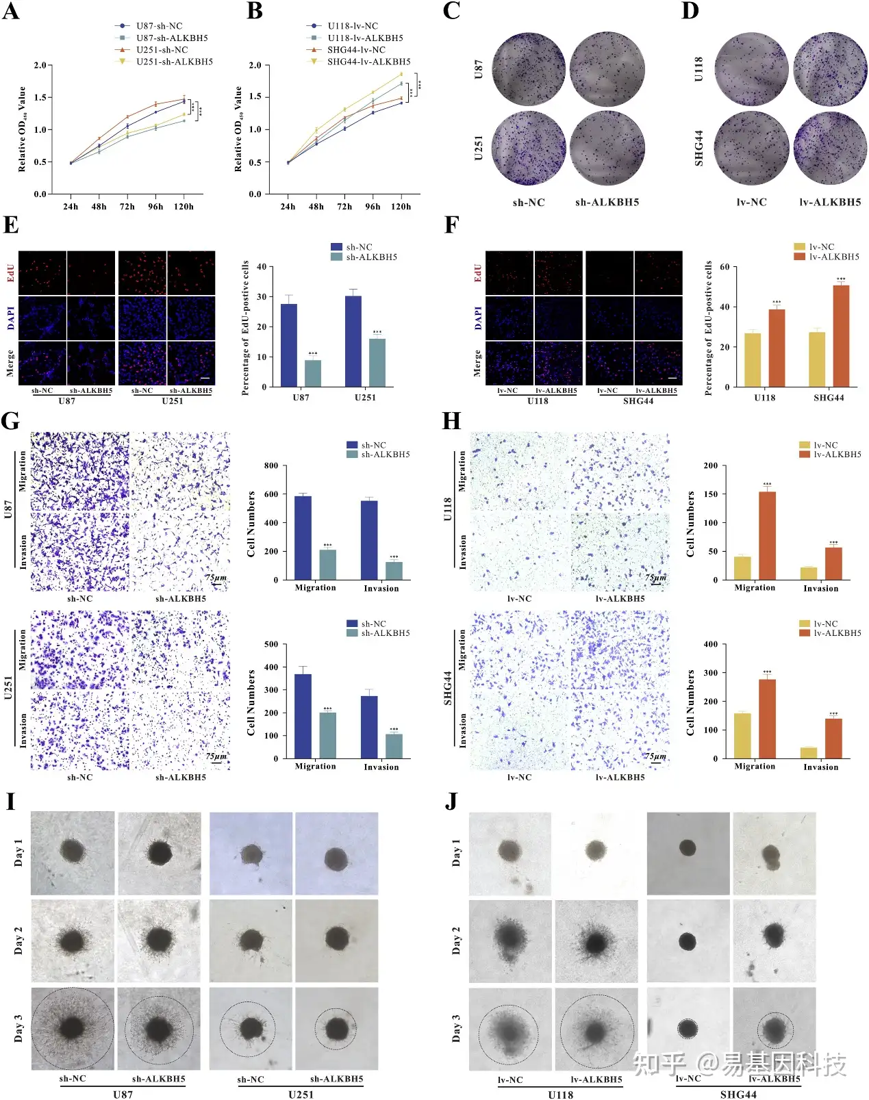
(2)ALKBH5在体外和体内促进细胞增殖、迁移和侵袭。
在体外实验中,ALKBH5敲低显著抑制了神经胶质瘤细胞的增殖、迁移和侵袭能力,而ALKBH5过表达则促进了这些能力。在裸鼠原位肿瘤模型中,ALKBH5敲低缩小了肿瘤体积,延长了小鼠生存期,而ALKBH5过表达则加速了肿瘤生长,缩短了生存期。

图2:ALKBH5在体外促进细胞增殖、迁移和侵袭。

图3:ALKBH5在体内促进神经胶质瘤的致瘤性。
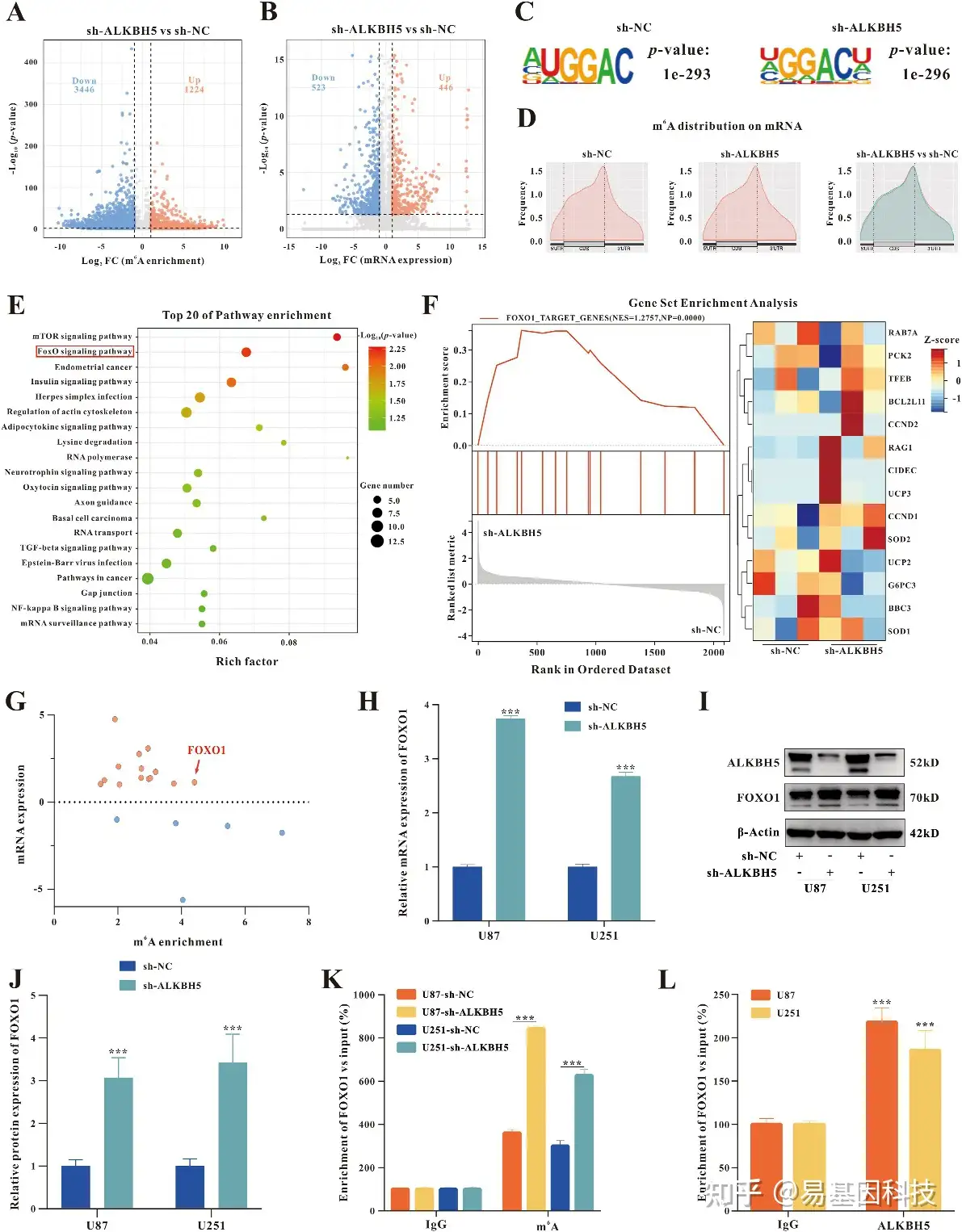
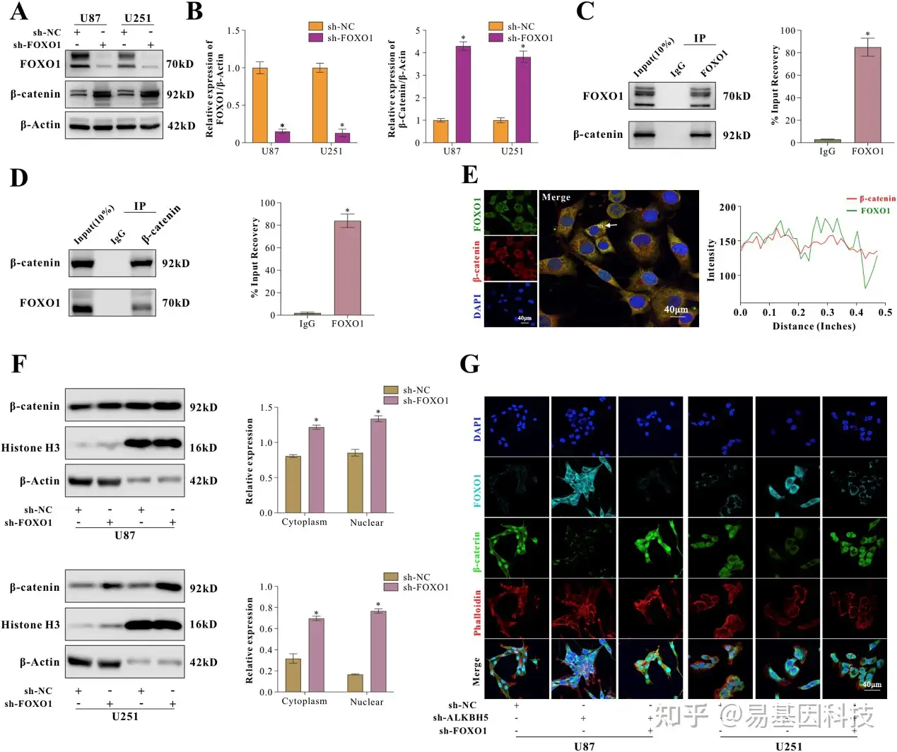
(3)ALKBH5通过m6A修饰调控FOXO1表达
通过m6A-MeRIP-seq和对应的RNA-seq分析,研究者发现ALKBH5可能通过m6A修饰调控FOXO1表达。ALKBH5敲低导致FOXO1 mRNA的m6A修饰增加,FOXO1 mRNA稳定性提高,进而上调FOXO1蛋白表达。YTHDC1被鉴定为FOXO1 mRNA的m6A“reader”蛋白,其结合增加了FOXO1 mRNA的稳定性。

图4:MeRIP-seq和RNA-seq鉴定FOXO1为ALKBH5介导的m6A修饰的下游靶点。
- 与对照细胞相比,ALKBH5敲低的U251细胞中m6A富集peaks。
- 与对照细胞相比,ALKBH5敲低的U251细胞中差异表达基因。
(C-D) U251细胞中m6A位点的最富集motif(C)和分布情况(D)。
(E) 与对照细胞相比,ALKBH5敲低的U251细胞中差异表达基因的通路富集分析。
(F) 与对照细胞相比,ALKBH5敲低的U251细胞中FOXO1靶基因的基因集富集分析。
(G) MeRIP-seq和RNA-seq中差异表达基因的相对变化倍数。
(H-J) qRT-qPCR(H)和Western blot(I-J)检测结果显示ALKBH5敲低后FOXO1表达增加。
(K) 通过m6A-qPCR检测到ALKBH5敲低后FOXO1转录本的m6A修饰水平增加。
(L) RIP-qPCR显示ALKBH5与FOXO1转录本的结合。

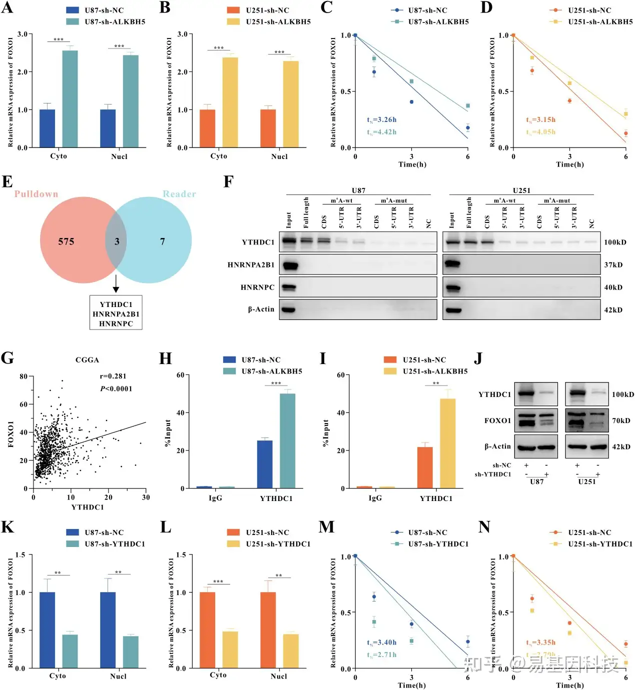
图5:ALKBH5通过m6A-YTHDC1依赖性方式调控FOXO1 mRNA稳定性。
(A-B) qRT-qPCR检测U87(A)和U251(B)细胞中FOXO1的表达和分布。
(C-D) U87和U251细胞ALKBH5敲低后用放线菌素D处理,FOXO1 mRNA随时间的降解率测定和qPCR分析。
(E) 通过RNA pulldown实验和质谱分析鉴定的三种候选m6A“reader”蛋白。
(F) 在U87和U251细胞中,使用细胞裂解物、完整的生物素标记FOXO1、FOXO1 CDS、3'-UTR和5'-UTR(有或无m6A motif突变)或NC进行RNA pulldown实验后,对YTHDC1、HNRNPA2B1和HNRNPC进行Western blot检测。
(G) 在CGGA队列的胶质瘤患者中,FOXO1和YTHDC1表达的相关性分析。
(H-I) RIP-qPCR显示YTHDC1与U87(H)和U251(I)细胞中FOXO1转录本的结合。
(J) 在U87和U251细胞中,YTHDC1敲低后FOXO1的Western blot检测。
(K-L) 通过RT-qPCR检测U87(K)和U251(L)细胞YTHDC1敲低后FOXO1的表达和分布。
(M-N) U87和U251细胞YTHDC1敲低后用放线菌素D处理,FOXO1 mRNA随时间的降解率测定和qPCR分析。
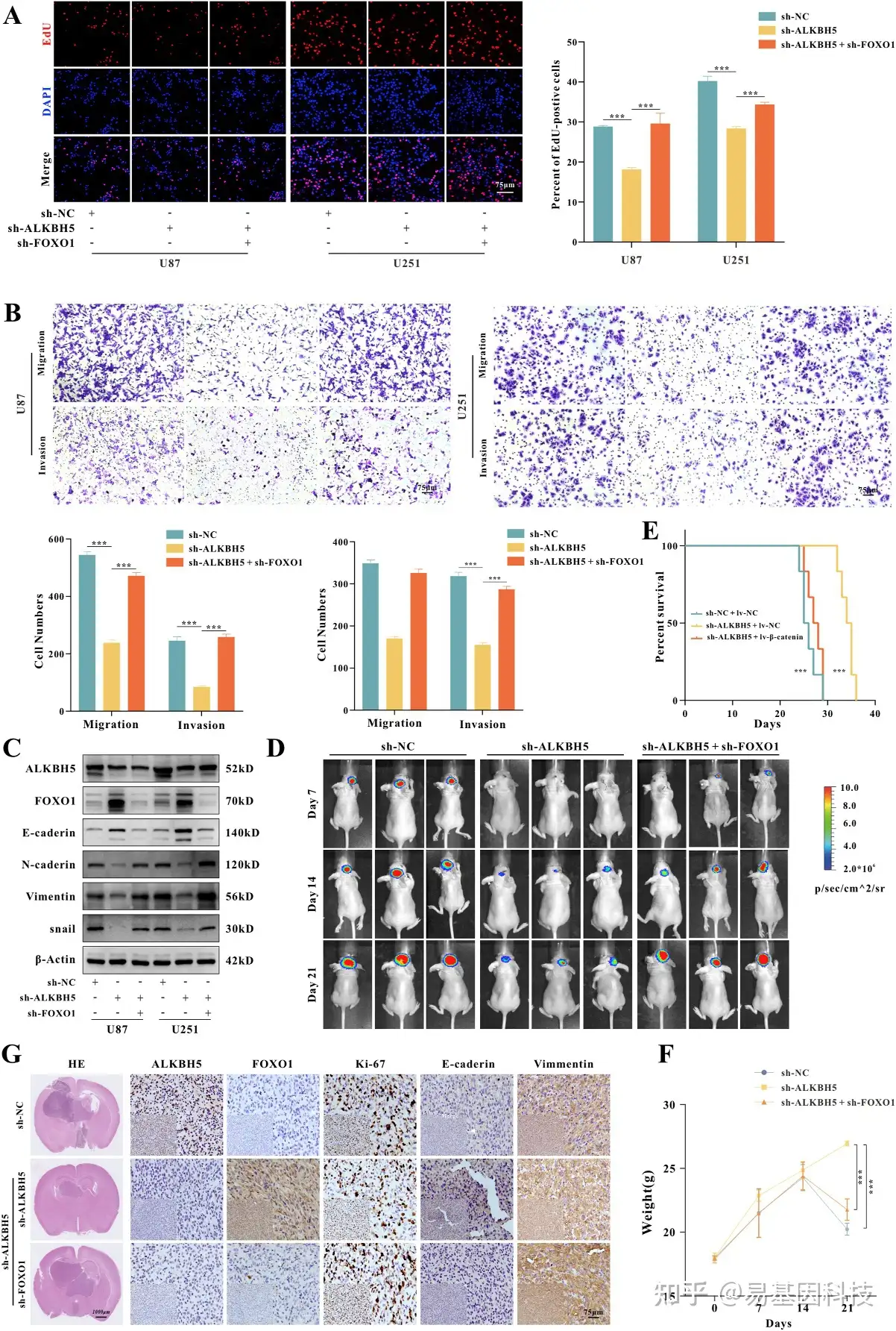
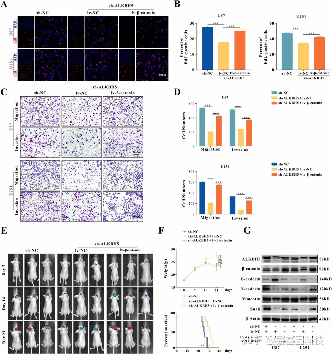
(4)ALKBH5通过FOXO1/β-catenin通路促进肿瘤进展
FOXO1与β-catenin互作,抑制β-catenin核积累,从而抑制Wnt/β-catenin信号通路。ALKBH5通过降低FOXO1表达,促进β-catenin核积累,激活Wnt/β-catenin信号通路,进而促进肿瘤细胞的增殖和侵袭。

图6:ALKBH5抑制FOXO1表达,降低体外和体内总生存期(OS)。

图7:ALKBH5抑制FOXO1/β-catenin信号通路。

图8:ALKBH5促进β-catenin表达,降低体外和体内总生存期(OS)。
易小结
本研究通过系统的实验设计和多维度分析,揭示了ALKBH5在神经胶质瘤中的作用机制,特别是其通过m6A修饰调控FOXO1表达的分子通路。这些发现不仅为神经胶质瘤的病理机制提供了新的见解,也为未来的治疗策略提供了潜在的靶点。
MeRIP-seq在本研究中发挥了重要作用
研究者通过MeRIP-seq分析了ALKBH5敲低的U251细胞中m6A修饰的变化。结果表明ALKBH5在正常情况下可能通过去甲基化作用维持这些基因的低m6A修饰水平。
MeRIP-seq还揭示了FOXO1 mRNA的m6A修饰水平在ALKBH5敲低后显著增加。表明FOXO1是ALKBH5调控的m6A修饰的直接靶基因。进一步实验(m6A-qPCR和RIP-qPCR)也证实了ALKBH5与FOXO1 mRNA的结合,并通过去甲基化调控其稳定性。
此外,MeRIP-seq还揭示了m6A修饰在mRNA上的分布模式。ALKBH5敲低后,m6A修饰分布发生了显著变化,这为理解ALKBH5在转录后调控中的作用提供了重要线索。
关于易基因RNA m6A甲基化测序(MeRIP-seq)技术
易基因MeRIP-seq技术利用m6A特异性抗体富集发生m6A修饰的RNA片段(包括mRNA、lncRNA等rRNA去除所有RNA),结合高通量测序,可以对RNA上的m6A修饰进行定位与定量,总RNA起始量可降低至10μg,最低仅需1μg总RNA。广泛应用于组织发育、干细胞自我更新和分化、热休克或DNA损伤应答、癌症发生与发展、药物应答等研究领域;可应用于动物、植物、细胞及组织的m6A检测。
大样本量m6A-QTL性状关联分析,传统MeRIP单个样品价格高,通常难以承担。易基因开发建立MeRIP-seq2技术,显著提成IP平行性,实现不同样本间相对定量,降低检测成本。
易基因提供适用于不同科研需求的MeRIP技术:
- m6A甲基化-常量mRNA 甲基化测序(MeRIP-seq)
- m6A甲基化-常量mRNA +lncRNA甲基化测序(lnc-MeRIP-seq)
- m6A甲基化-微量mRNA +lncRNA甲基化测序(Micro-lnc-MeRIP-seq)
- 高通量m6A甲基化-常量mRNA甲基化测序(MeRIP-seq2)
技术优势:
- 起始量低:样本起始量可降低至10-20μg,最低仅需1μg总RNA;
- 转录组范围内:可以同时检测mRNA和lncRNA;
- 样本要求:可用于动物、植物、细胞及组织的m6A检测;
- 重复性高:IP富集重复性高,最大化降低抗体富集偏差;
- 应用范围广:广泛应用于组织发育、干细胞自我更新和分化、热休克或DNA损伤应答、癌症的发生与发展、药物应答等研究领域。
研究方向:
m6A甲基化目前主要运用在分子机制的理论性研究
- 疾病发生发展:肿瘤、代谢疾病(如肥胖/糖尿病)、神经和精神疾病(如阿尔兹海默症/抑郁症)、炎症…
- 发育和分化:早期胚胎发育、个体/组织/器官生长发育、干细胞分化与命运决定、衰老
- 环境暴露与响应:污染、抗逆、生活方式
关于m6A甲基化研究思路
(1)整体把握m6A甲基化图谱特征:m6A peak数量变化、m6A修饰基因数量变化、单个基因m6A peak数量分析、m6A peak在基因元件上的分布、m6A peak的motif分析、m6A peak修饰基因的功能分析
(2)筛选具体差异m6A peak和基因:差异m6A peak鉴定、非时序数据的分析策略、时序数据的分析策略、差异m6A修饰基因的功能分析、差异m6A修饰基因的PPI分析、候选基因的m6A修饰可视化展示
(3)m6A甲基化组学&转录组学关联分析:Meta genes整体关联、DMG-DEG对应关联、m6A修饰目标基因的筛选策略
(4)进一步验证或后期试验

易基因提供全面的表观基因组学(DNA甲基化、DNA羟甲基化、cfDNA)和表观转录组学(m6A、m5C、m1A、m7G、ac4C、RNA与蛋白互作)、DNA与蛋白互作及染色质开放性技术方案(ChIP-seq、ATAC-seq),详询易基因:0755-28317900。

参考文献:
Wang C, Xu N, Zhong X, Liu B, Tang W, He Z, Zeng H, Guo H. ALKBH5 facilitates tumor progression via an m6A-YTHDC1-dependent mechanism in glioma. Cancer Lett. 2025 Jan 4:217439. pii: S0304-3835(25)00003-5. doi: 10.1016/j.canlet.2025.217439.
相关阅读:
1、2024项目文章精选:DNA甲基化、RNA甲基化(m6A/m5C)、ChIP-seq、单细胞转录组、宏基因组|年终盘点
2、项目文章 | Adv Sci:NSUN2介导m5C修饰代谢重编程促进肿瘤进展 揭示治疗新选择
3、项目文章 | NAR:RCMS编辑系统在特定细胞RNA位点的靶向m5C甲基化和去甲基化研究
4、项目文章:MeRIP-seq+RNA-seq揭示不同品种猪肌肉发育的m6A RNA甲基化差异|育种研究
5、项目文章:MeRIP-seq+RNA-seq揭示家禽(鸡)脂肪沉积中的m6A RNA甲基化调控机制
6、项目文章 | MeRIP-seq揭示m6A修饰在肺动脉高压(PAH)发病机制中的潜在作用和新治疗靶点
7、项目文章 | 90天见刊,易基因m6A RNA甲基化(MeRIP)+转录组组学研究
8、项目集锦 | 易基因近期m6A甲基化(MeRIP-seq)研究成果
10、m6A/m5C/m1A/m7G/ac4C/Ψ等8种RNA修饰的生物学功能和潜在机制 | 深度综述
11、深度综述:癌症中RNA修饰机制的遗传和表观遗传失调(m6A+m1A+m5C+ψ)
13、技术推介|ac4C乙酰化RNA免疫沉淀测序(acRIP-seq)
14、技术推介|RNA m7G甲基化测序(m7G-MeRIP-seq)
浙公网安备 33010602011771号