易基因: Plant Physiol:郑州果树所王力荣团队ChIP-seq等揭示桃树需冷量和芽休眠调控的关键基因|项目文章

大家好,这里是专注表观组学十余年,领跑多组学科研服务的易基因。

桃树(Prunus persica)等多年生果树的芽休眠是其冬季生存的关键策略,需冷量(chilling requirement,CR)是打破休眠的必要条件之一。然而,全球变暖导致许多地区的需冷量难以满足,影响了桃树的生长和发育。因此,理解需冷量和芽休眠(bud dormancy)的遗传机制对于培育适应不同地理区域的低需冷量品种具有重要意义。

近日,中国农科院郑州果树所桃资源与育种团队赵亚林博士、李勇副研究员为共同第一作者,王力荣研究员为通讯作者,在《Plant Physiology》杂志发表题为“MADS-box protein PpDAM6 regulates chilling requirement-mediated dormancy and bud break in peach”科研成果,研究通过基因组关联研究(GWAS)、染色质免疫共沉淀测序(ChIP-seq)等多种方法,系统分析了桃树需冷量和芽休眠调控机制,并系统揭示了MADS-box蛋白PpDAM6基因的功能和调控网络。易基因科技为本研究提供了重要的ChIP-seq技术服务。

标题:MADS-box protein PpDAM6 regulates chilling requirement-mediated dormancy and bud break in peach(MADS-box蛋白PpDAM6调控桃树需冷量介导的休眠和芽萌发)

发表期刊:Plant Physiology(植物生理学)

影响因子: IF 6.5 / 1区

技术平台:ChIP-seq等(易基因金牌技术)

本研究通过基于345份桃树(Prunus persica (L.) Batsch)材料的结构变异的全基因组关联研究(GWAS),鉴定出PpDAM6(DORMANCY-ASSOCIATED MADS-box)是调控需冷量的关键基因。通过在桃树芽中瞬时沉默PpDAM6基因,以及在转基因苹果(Malus×domestica)中稳定过表达该基因,验证了PpDAM6在需冷量调控中的功能。结果表明,PpDAM6在调控桃树和苹果的芽破眠、随后的营养生长和开花过程中具有进化上保守的功能。PpDAM6启动子区域的30-bp缺失与低需冷量品种中PpDAM6表达量的降低显著相关。基于这一30-bp插入/缺失(indel)开发的PCR标记可用于区分非低需冷量和低需冷量的桃树品种。ChIP-seq结果表明,在低需冷量和非低需冷量品种中,PpDAM6位点的H3K27me3修饰在休眠过程中未表现出明显变化,且从全基因组水平来看,低需冷量品种的H3K27me3修饰发生得更早。PpDAM6能够通过诱导下游基因PpNCED1(9-顺式环氧类胡萝卜素双加氧酶1,ABA生物合成的关键酶)和CALS(胼胝质合成酶)的表达来介导细胞间通讯。本研究揭示了由PpDAM6复合体形成的基因调控网络,该网络介导了桃树需冷量调控下的休眠和芽破眠过程。对需冷量自然变异遗传基础的深入理解,将有助于育种者开发适合在不同地理区域种植的不同需冷量品种。

图形摘要:桃树芽破眠相关遗传组分的模型

研究方法

(1)基因组关联研究(GWAS)

样本选择:选取345份桃树材料,包括野生种、地方品种和改良品种。

测序和变异检测:对这些材料进行全基因组重测序,识别结构变异(SVs)。

关联分析:利用GWAS分析,将SVs与需冷量表型进行关联,识别显著的基因位点。

(2)候选基因鉴定

连锁不平衡(LD)分析:通过LD分析缩小关联信号区域,确定候选基因。

启动子变异分析:识别PpDAM6启动子区域的30-bp缺失,并通过Sanger测序验证其与需冷量的关联。

(3)功能验证

病毒诱导基因沉默(VIGS)技术:在桃树芽中瞬时沉默PpDAM6基因,观察芽休眠和萌发的变化。

转基因苹果:在苹果中过表达PpDAM6,观察需冷量和芽萌发的变化。

拟南芥转基因:在拟南芥中过表达PpDAM6,观察开花时间和花器官发育的变化。

(4)表达分析

RT-qPCR:分析PpDAM6在不同需冷量品种中的表达水平。

启动子活性分析:构建GUS报告基因载体,通过GUS染色和双荧光素酶报告系统验证启动子活性。

(5)分子机制探索

ChIP-seq技术:分析PpDAM6基因位点的组蛋白修饰(如H3K27me3)变化。

酵母双杂交和双分子荧光互补(BiFC):鉴定与PpDAM6相互作用的蛋白。

激素信号通路分析:研究PpDAM6与ABA和GA信号通路的关系。

结果图形

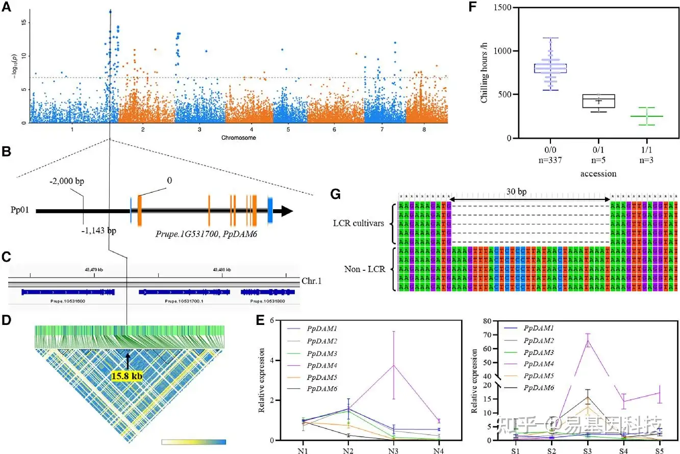
(1)GWAS鉴定需冷量(CR)候选基因

研究者通过对345份桃树材料的全基因组重测序数据进行分析,基于结构变异(SVs)识别与需冷量相关的基因位点。发现了一个显著的信号,位于染色体1上的PpDAM6基因附近,特别是其启动子区域的一个30-bp缺失(indel)与低需冷量表型显著相关。

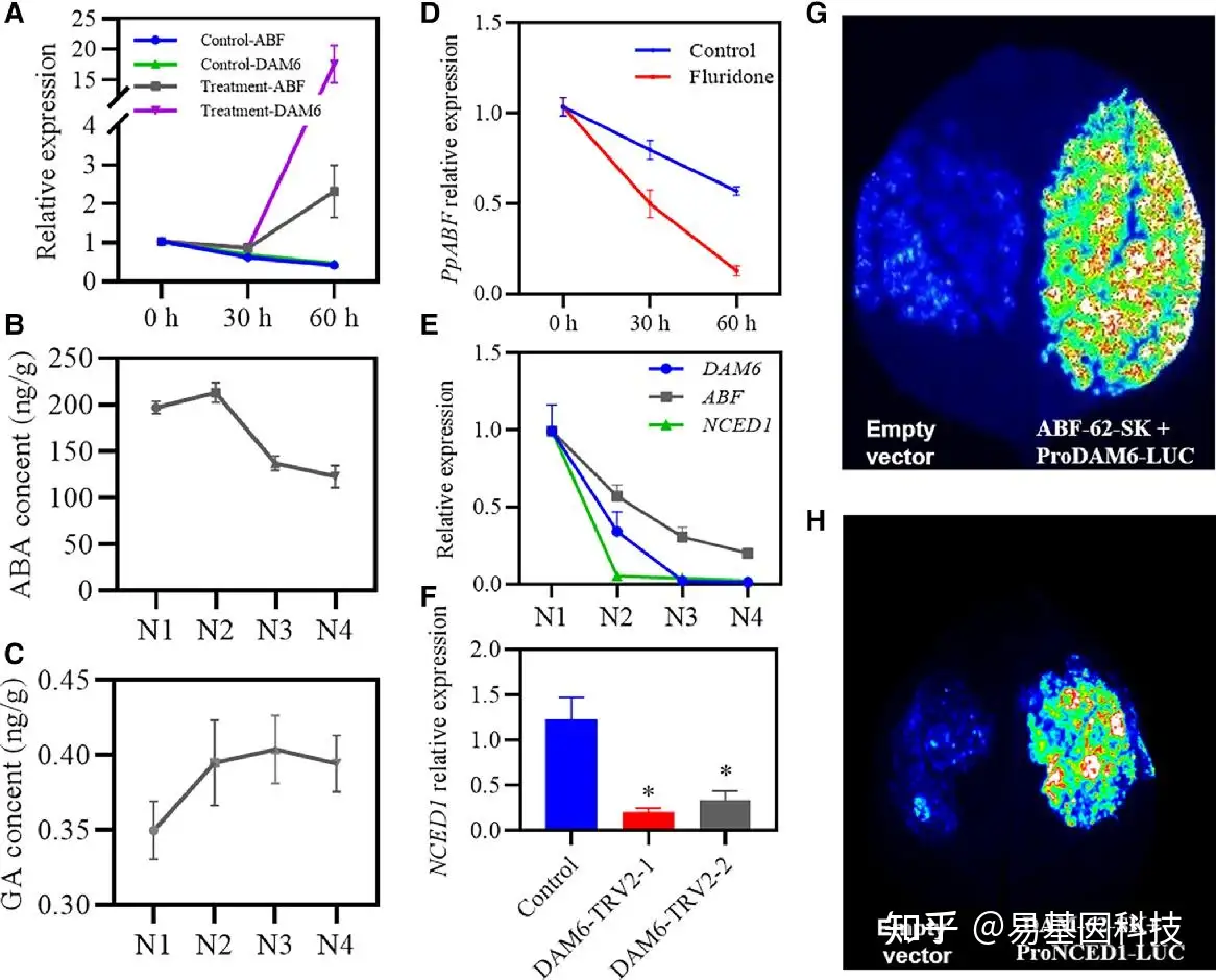
图1:桃树需冷量调控关键候选基因的GWAS分析和表达分析。

(2)PpDAM6基因的功能验证

通过在桃树芽中瞬时沉默PpDAM6基因,发现芽破眠和萌发时间提前。在转基因苹果中过表达PpDAM6,发现转基因植株的需冷量增加,芽萌发时间延迟。

图2:30bp缺失对PpDAM6启动子活性的影响

据报道,低温条件下梨(pear)中DAM类基因的启动子区域会出现类似H3K27me3的抑制性标记增加。但本研究并未观察到在4°C低温处理后,低需冷量(CR)或非低需冷量品种的PpDAM6位点上H3K27me3标记的显著增加(图3A)。这表明,与其他DAM类基因不同,PpDAM6抑制并非由于PpDAM6位点上H3K27me3增加所致。此外,在全基因组水平上,低需冷量品种的H3K27me3修饰发生得更早;然而,当需冷量满足时,非低需冷量品种的三甲基化强度更高(图3A和B)。这些结果表明,PpDAM6启动子中的30-bp插入/缺失(indel)与PpDAM6的表达水平直接相关,进而与需冷量相关联。

图3:桃树中H3K27me3的ChIP-Seq分析及EVG位点中H3K27me3水平。

  1. 可视化桃树基因组中的H3K27me3 peaks值IGV图。蓝色峰值代表低需冷量品种(LCR)中的H3K27me3,绿色峰值代表高需冷量品种(HCR)中的H3K27me3分布。红色方框表示一个基因的不同转录本,DAM基因上的峰值用紫色方框标记。PpDAM2位于PpDAM1覆盖的区域内,特别用黑色方框圈出。LCR-1和HCR-1代表休眠开始阶段;LCR-3和HCR-3代表芽破眠阶段。
  2. Metagene图显示桃树参考基因组中转录基因区域两端各延伸2kb的H3K27me3峰值分布。TSS表示转录起始位点;TES表示转录终止位点。

图4:在转基因苹果和桃花芽瞬时转化中验证了 PpDAM6 的芽萌发和需冷量介导的休眠调控。

(3)PpDAM6通过反馈回路(feedback loop)方式参与ABA信号通路

PpDAM6可能通过ABA信号通路调控休眠。ABA含量在休眠期间逐渐下降,与PpDAM6表达模式相似。PpDAM6能够正向调控ABA生物合成基因PpNCED1的表达,形成反馈回路。

图5:PpDAM6参与ABA信号通路。

(4)PpDAM6在休眠过程中协调细胞间通讯

PpDAM6通过调控PpCALS1/2基因的表达影响细胞间的胼胝质沉积(callose formation),进而调控细胞间通讯。胼胝质沉积在低温积累过程中逐渐减少,与PpDAM6表达下调一致。

图6:PpDAM6介导细胞间通讯。

图7:CALS1/2和NCED1在休眠桃花芽中的功能验证。

易小结

该研究通过GWAS和ChIP-seq等分析揭示了PpDAM6在桃树需冷量和芽休眠调控中的关键作用,为理解多年生植物休眠的分子机制提供了新的视角。研究还通过开发基于30-bp indel的PCR标记,快速筛选出低需冷量的桃树品种,为培育适应不同气候条件的桃树品种提供了有力工具。

本研究表明PpDAM6与ABA信号通路密切相关,进一步完善植物激素在休眠调控中的作用网络。PpDAM6通过调控胼胝质沉积影响细胞间通讯,为理解芽破眠的细胞学基础提供新线索。

ChIP-seq在本研究中的重要作用

本研究ChIP-seq技术用于分析PpDAM6基因位点的组蛋白修饰状态,特别是H3K27me3修饰。帮助研究者了解PpDAM6在不同需冷量品种中的表观遗传调控机制。通过ChIP-seq分析,研究者发现PpDAM6基因位点的H3K27me3修饰在不同需冷量品种中没有显著差异。这表明PpDAM6的表达调控可能不依赖于H3K27me3修饰,而是与启动子区域的30-bp缺失直接相关。

ChIP-seq技术还用于分析其他与需冷量相关的基因(如PpNCED1和PpCALS1/2)的组蛋白修饰状态,这些基因的表达与PpDAM6密切相关,ChIP-seq帮助构建完整的基因调控网络。

关于易基因染色质免疫共沉淀测序 (ChIP-seq)

染色质免疫共沉淀(Chromatin Immunoprecipitation,ChIP),是研究体内蛋白质与DNA相互作用的经典方法。将ChIP与高通量测序技术相结合的ChIP-Seq技术,可在全基因组范围对特定蛋白的DNA结合位点进行高效而准确的筛选与鉴定,为研究的深入开展打下基础。

DNA与蛋白质的相互作用与基因的转录、染色质的空间构型和构象密切相关。运用组蛋白特定修饰的特异性抗体或DNA结合蛋白或转录因子特异性抗体富集与其结合的DNA片段,并进行纯化和文库构建,然后进行高通量测序,通过将获得的数据与参考基因组精确比对,研究人员可获得全基因组范围内某种修饰类型的特定组蛋白或转录因子与基因组DNA序列之间的关系,也可对多个样品进行差异比较。

应用方向:

ChIP 用来在空间上和时间上不同蛋白沿基因或基因组定位

  • 转录因子和辅因子结合作用
  • 复制因子和 DNA 修复蛋白
  • 组蛋白修饰和变异组蛋白

技术优势:

  • 物种范围广:细胞、动物组织、植物组织、细菌微生物多物种富集经验;
  • 微量建库:只需5ng以上免疫沉淀后的DNA,即可展开测序分析;
  • 方案灵活:根据不同的项目需求,选择不同的组蛋白修饰特异性抗体。

技术路线:

易基因提供全面的表观基因组学(DNA甲基化、DNA羟甲基化、cfDNA)和表观转录组学(m6A、m5C、m1A、m7G、ac4C、RNA与蛋白互作)、DNA与蛋白互作及染色质开放性技术方案(ChIP-seq、ATAC-seq),详询易基因:0755-28317900。

参考文献:

Zhao YL, Li Y, Cao K, Yao JL, Bie HL, Khan IA, Fang WC, Chen CW, Wang XW, Wu JL, Guo WW, Wang LR. MADS-box protein PpDAM6 regulates chilling requirement-mediated dormancy and bud break in peach. Plant Physiol. 2023 Aug 31;193(1):448-465. pii: 7175985. doi: 10.1093/plphys/kiad291.

相关阅读:

1. 项目文章 | ChIP-seq等揭示糖皮质激素和TET2共调控促进癌症转移的表观遗传机制

2. 项目文章 | Nat Commun:中南大学曾朝阳/熊炜/龚朝建团队利用ChIP-seq等揭示头颈鳞癌免疫逃逸机制

3. 项目文章 | ChIP-seq等揭示糖皮质激素和TET2共调控促进癌症转移的表观遗传机制

4. 项目文章:ChIP-seq等揭示人畜共患寄生虫弓形虫的蛋白质乳酸化和代谢调控机制

5. 项目集锦 | 易基因近期染色质免疫共沉淀测序(ChIP-seq)研究成果

6. 项目文章 | NAR:ChIP-seq等揭示蛋白质酰基化与c-di-GMP协同调控放线菌发育与抗生素合成机制

7. DNA甲基化修饰整体研究方案

8. DNA与蛋白质互作及染色质开放性研究方案

9. RNA甲基化修饰整体研究方案

10. 游离细胞DNA(cfDNA)检测整体研究方案

11. 易基因特异性R-loop检测整体研究方案

12. 技术推介 | 染色质免疫共沉淀测序 (ChIP-seq)

posted @ 2025-03-10 11:22  深圳市易基因科技  阅读(132)  评论(0)    收藏  举报