易基因:MeRIP-seq揭示METTL3-METTL14特异性重编程m6A RNA甲基化修饰并促进肿瘤进展|Sci Adv

大家好,这里是专注表观组学十余年,领跑多组学科研服务的易基因。

N6-甲基腺苷(m6A)是mRNA上最常见的化学修饰之一,对基因表达调控至关重要。METTL3和METTL14形成的异二聚体复合体(METTL3-METTL14复合体)是mRNA上m6A修饰的主要催化酶。已有研究表明,METTL3-METTL14异常表达与多种癌症的发生发展有关,但其突变如何影响甲基化特异性尚不明确。此外,METTL14的R298位点(METTL14R298P)是癌症中最常突变的位点之一,传统认为其导致功能缺失,但其功能尚未完全阐明。

近日,美国得克萨斯大学西南医学中心Yunsun Nam团队揭示了癌症相关突变如何通过改变METTL3-METTL14复合体对RNA甲基化(m6A)的特异性来促进肿瘤发生。研究发现,METTL14的R298P突变能够改变m6A的序列偏好,优先修饰含有GGAU motif的非典型位点,导致非典型m6A修饰位点累积,激活促癌通路(如WNT信号),从而促进细胞迁移、侵袭和肿瘤生长。这一发现为理解癌症中RNA修饰的调控机制提供了新视角,并为开发癌症靶向治疗提供了潜在新靶点。相关研究成果以“Cancer mutations rewire the RNA methylation specificity of METTL3-METTL14”为题发表于《SCIENCE ADVANCES》期刊。

标题:Cancer mutations rewire the RNA methylation specificity of METTL3-METTL14(癌症突变重新连接METTL3-METTL14的RNA甲基化特异性)

发表时间:2024年12月20日

发表期刊:SCIENCE ADVANCES(Sci Adv)

影响因子:IF 11.7 / 1区

技术平台:MeRIP-seq(m6A-seq)、RNA-seq(易基因金牌技术)、IVM-seq(体外甲基化测序)


RNA的化学修饰对转录后基因调控至关重要。METTL3-METTL14复合体负责mRNA中大部分N6-甲基腺苷(m6A)修饰的生成,而甲基转移酶表达失调与癌症的发生密切相关。本研究发现,m6A修饰的序列偏好变化可以促进癌变。研究结果表明,癌症患者的METTL14R298P错义突变体在体外培养和转基因小鼠模型中均表现出增强的恶性细胞生长能力,但并未导致mRNA中整体m6A水平上升。该突变甲基转移酶在体内外优先修饰含有GGAU motif的非典型位点。与典型位点类似,GGAU背景下的m6A修饰能够被YTH家族的reader蛋白识别,但其被去甲基化酶ALKBH5去除的效率较低。结合生化和结构数据,作者提出了METTL3-METTL14如何选择特定RNA序列进行甲基化的模型。本研究强调了序列特异性m6A修饰的重要性,并揭示了GGAU甲基化增加可促进癌变。

研究摘要:异常调控的METTL3-METTL14会导致不同的m6A修饰状态

研究方法

前期实验:

  • 构建稳定表达METTL14野生型(WT)、R298P突变型和D312A突变型的HepG2肝癌细胞系。
  • 通过质谱分析揭示不同细胞系的整体m6A水平。
  • 通过细胞迁移和侵袭实验评估不同METTL14突变对细胞行为的影响。

机制探索:

  • 利用MeRIP-seq分析不同METTL14突变对m6A修饰图谱的影响。
  • 通过IVM-seq和SELEX实验验证METTL14R298P突变对RNA序列偏好的改变。
  • RNA-seq与蛋白质组学:分析基因表达与通路变化。

后期验证:

  • 利用体外甲基化和去甲基化实验验证突变对m6A修饰和去修饰的影响。
  • 通过动物模型验证METTL14R298P突变对肿瘤生长的影响。

结果图形

(1)METTL14R298P导致培养物和小鼠中的恶性细胞生长

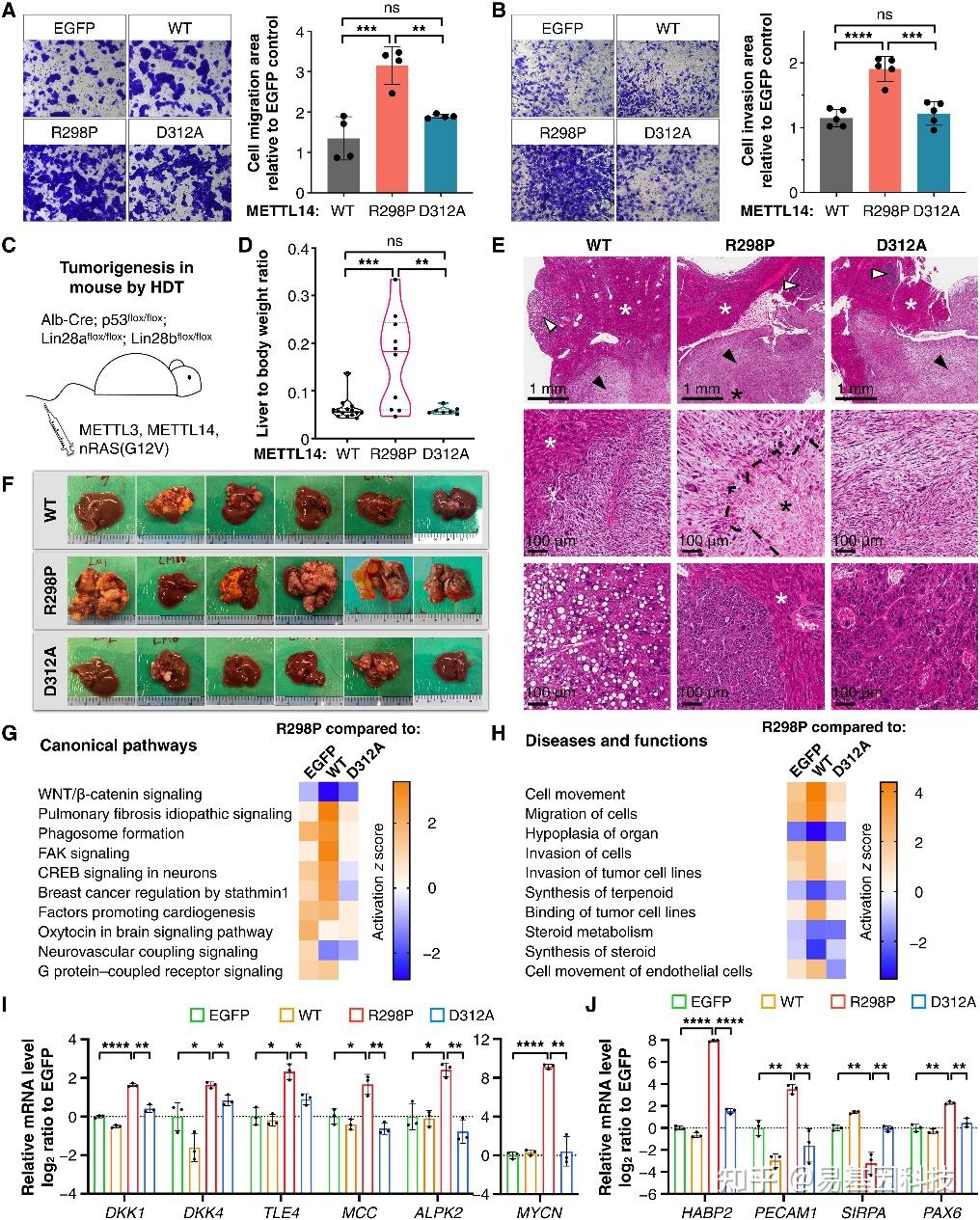
图1. METTL14R298P在体外培养和小鼠模型中均促进恶性细胞生长。

A-B. 表达EGFP或EGFP-METTL14变体(WT、R298P或D312A)的HepG2稳定细胞系的细胞迁移(A)和侵袭(B)实验。

C. HDT分析的小鼠肿瘤发生实验示意图。

D. 注射后42天的84天小鼠的肝脏与体重比值,来自2-3个实验组(14只WT、10只R298P、7只D312A)。

E. 肿瘤发生实验中小鼠肝脏的显微照片。

F. 代表性完整肝脏和肿瘤组织图像。

G-H. 通过IPA对RNA-seq(n=3)数据进行的差异表达分析,包括典型通路(G)和疾病与功能(H)模块。

I-J. 对WNT通路(I)和细胞运动(J)的差异表达转录本进行定量逆转录PCR分析。

(2)METTL14R298P促进转录组中不同位点的m6A修饰

图2. METTL14R298P促进转录组中特定RNA位点的m6A修饰。

A. 使用表达EGFP或METTL14(WT、R298P或D312A)的HepG2稳定细胞系进行m6A-seq实验。每个细胞系的三个重复中重叠的peaks数以交集形式显示在上方(总数,黑色字体),而经过四组比较后特有的peaks数显示在下方(特有,红色字体)。

B. 对每个细胞系的特异性m6A位点进行的motif分析(红色数字对应A)。方框中显示了第四个位置处Cyt(胞嘧啶)和Ura(尿嘧啶)的概率百分比。

C. 与EGFP相比的m6A-seq peaks。上方展示了peaks信号比较的工作流程示意图。数据显示为中位数和四分位数,其中WT为33549,R298P为28892,D312A为26703。括号标记了顶部或底部的5个百分位数。

D. 对TOP 5%的甲基化位点进行motif分析(蓝色括号对应C)。

E. 显示METTL14R298P特异性peaks(粉色)的示例转录本的浏览器轨迹。标记了peak位点(粉色刻度)、序列和甲基化位点(彩色)。

F. 对至少包含一个R298P细胞特异性m6A peaks(图2A)和一个较高的m6A峰(相对EGFP的前5%)(图2C)的基因(n=258)进行的GO分析。

(3)METTL14R298P偏好非典型GGAU序列

图3. METTL14R298P偏好非典型GGAU序列。

A. IVM-seq(体外甲基化测序)工作流程。使用带有20个核苷酸随机片段的寡核苷酸生成体外甲基化的RNA池。通过抗m6A抗体筛选出的甲基化RNA进行高通量测序。
B. 对METTL3-METTL14复合体变体甲基化RNA进行IVM-seq input的motif分析。
C. 重编程METTL3-METTL14变体对源MALAT1(在第4个或第5位点有单个核苷酸变化)的一系列RNA片段的体外甲基化活性分析。
D. 每个METTL14变体对GGAU底物相对于GGAC的体外甲基化活性。

E. 在不同序列和结构下RNA底物的体外甲基化。

(4)METTL14R298P生成的m6A修饰对ALKBH5去甲基化更具抗性

图4. METTL14R298P生成的m6A对ALKBH5去甲基化的抗性更强。

A-B. YTHDF2和ALKBH5与含有GGAC或GGAU的RNA(有或没有m6A修饰)的凝胶迁移率变化(gel-shift)实验。
C-D. FTO和ALKBH5对甲基化RNA(0.5 μM)的体外去甲基化活性的定量分析。

(5)METTL14R298P RNA特异性改变的结构基础

图5. METTL14突变体的新型特异性结构基础。

A. WT(野生型)METTL3-METTL14甲基转移酶结构域的整体结构以供参考,SAM(青色)和R298侧链以棒状表示。
B-C. METTL3-METTL14复合体晶体结构在结合点附近的特写视图。

D. 使用含有GGAC或GGAU的RNA对指示的突变蛋白进行体外甲基化实验。

E. RNA(粉色)的模型,包含待甲基化为m6A的腺苷(Ade)和下一个核苷酸,与WT METTL3(绿色或浅蓝色)和METTL14WT(橙色)或METTL14R298P(灰色)复合体的叠加结构结合。通过观察到的侧链重排,可以区分胞嘧啶(Cyt)或尿嘧啶(Ura)中嘧啶环的第3和第4位(白色)(右侧显示化学结构)。

易小结

本研究首次揭示了METTL14R298P突变通过改变m6A修饰的序列偏好促进肿瘤发生的新机制。研究首先结合多种技术平台,从细胞、分子和动物模型层面系统研究了METTL14突变的功能。随后通过结构生物学和生物化学方法,揭示了METTL3-METTL14复合体识别RNA序列的分子机制。研究揭示了非典型m6A修饰在癌症中的重要作用,为开发新的癌症治疗靶点提供了理论基础。

  1. 细胞和动物模型验证:
  • METTL14R298P突变显著增强了细胞的迁移和侵袭能力。
  • 在动物模型中,表达METTL14R298P的细胞形成的肿瘤更大、更频繁,且具有更高的肝组织替代率。
  1. m6A修饰图谱分析:
  • METTL14R298P突变改变了m6A修饰的序列偏好,优先修饰含有GGAU motif的位点。
  • 这些非典型m6A修饰能够被YTH家族reader蛋白识别,但对ALKBH5去甲基化酶的敏感性降低。
  1. 分子机制揭示:
  • 通过晶体结构分析,发现R298P突变导致METTL3-METTL14复合体的构象改变,从而改变了对RNA序列的偏好性。
  • R298P突变通过增加GGAU位点的甲基化,影响WNT信号通路和细胞运动相关基因的表达。

MeRIP-seq在本研究中的重要作用

  • 检测m6A修饰位点:通过MeRIP-seq,研究者全面分析了不同METTL14突变对m6A修饰图谱的影响,揭示了R298P突变导致的m6A修饰位点偏好性改变。
  • 发现非典型修饰位点:MeRIP-seq帮助研究者发现METTL14R298P突变优先修饰含有GGAU motif的非典型位点,这一发现是本研究的核心突破。
  • 关联基因表达与m6A修饰:结合RNA-seq数据,MeRIP-seq结果帮助研究者分析m6A修饰变化与基因表达之间的关联,揭示了突变对WNT信号通路和细胞运动相关基因表达的影响。

关于易基因RNA m6A甲基化测序(MeRIP-seq)技术

易基因MeRIP-seq技术利用m6A特异性抗体富集发生m6A修饰的RNA片段(包括mRNA、lncRNA等rRNA去除所有RNA),结合高通量测序,可以对RNA上的m6A修饰进行定位与定量,总RNA起始量可降低至10μg,最低仅需1μg总RNA。广泛应用于组织发育、干细胞自我更新和分化、热休克或DNA损伤应答、癌症发生与发展、药物应答等研究领域;可应用于动物、植物、细胞及组织的m6A检测。

大样本量m6A-QTL性状关联分析,传统MeRIP单个样品价格高,通常难以承担。易基因开发建立MeRIP-seq2技术,显著提成IP平行性,实现不同样本间相对定量,降低检测成本。

易基因提供适用于不同科研需求的MeRIP技术:

  • m6A甲基化-常量mRNA 甲基化测序(MeRIP-seq)
  • m6A甲基化-常量mRNA +lncRNA甲基化测序(lnc-MeRIP-seq)
  • m6A甲基化-微量mRNA +lncRNA甲基化测序(Micro-lnc-MeRIP-seq)
  • 高通量m6A甲基化-常量mRNA甲基化测序(MeRIP-seq2)

技术优势:

  • 起始量低:样本起始量可降低至10-20μg,最低仅需1μg总RNA;
  • 转录组范围内:可以同时检测mRNA和lncRNA;
  • 样本要求:可用于动物、植物、细胞及组织的m6A检测;
  • 重复性高:IP富集重复性高,最大化降低抗体富集偏差;
  • 应用范围广:广泛应用于组织发育、干细胞自我更新和分化、热休克或DNA损伤应答、癌症的发生与发展、药物应答等研究领域。

研究方向:

m6A甲基化目前主要运用在分子机制的理论性研究

  • 疾病发生发展:肿瘤、代谢疾病(如肥胖/糖尿病)、神经和精神疾病(如阿尔兹海默症/抑郁症)、炎症…
  • 发育和分化:早期胚胎发育、个体/组织/器官生长发育、干细胞分化与命运决定、衰老
  • 环境暴露与响应:污染、抗逆、生活方式

关于m6A甲基化研究思路

(1)整体把握m6A甲基化图谱特征:m6A peak数量变化、m6A修饰基因数量变化、单个基因m6A peak数量分析、m6A peak在基因元件上的分布、m6A peak的motif分析、m6A peak修饰基因的功能分析

(2)筛选具体差异m6A peak和基因:差异m6A peak鉴定、非时序数据的分析策略、时序数据的分析策略、差异m6A修饰基因的功能分析、差异m6A修饰基因的PPI分析、候选基因的m6A修饰可视化展示

(3)m6A甲基化组学&转录组学关联分析:Meta genes整体关联、DMG-DEG对应关联、m6A修饰目标基因的筛选策略

(4)进一步验证或后期试验

易基因提供全面的表观基因组学(DNA甲基化、DNA羟甲基化、cfDNA)和表观转录组学(m6A、m5C、m1A、m7G、ac4C、RNA与蛋白互作)、DNA与蛋白互作及染色质开放性技术方案(ChIP-seq、ATAC-seq),详询易基因:0755-28317900。

参考文献:

Zhang C, Scott RL, Tunes L, Hsieh MH, Wang P, Kumar A, Khadgi BB, Yang YY, Doxtader Lacy KA, Herrell E, Zhang X, Evers B, Wang Y, Xing C, Zhu H, Nam Y. Cancer mutations rewire the RNA methylation specificity of METTL3-METTL14. Sci Adv. 2024 Dec 20;10(51):eads4750. doi: 10.1126/sciadv.ads4750.

相关阅读:

1. 项目文章:MeRIP-seq+RNA-seq揭示家禽(鸡)脂肪沉积中的m6A RNA甲基化调控机制

2. 项目文章 | MeRIP-seq揭示m6A修饰在肺动脉高压(PAH)发病机制中的潜在作用和新治疗靶点

3. 项目文章 | 90天见刊,易基因m6A RNA甲基化(MeRIP)+转录组组学研究

4. 项目集锦 | 易基因近期m6A甲基化(MeRIP-seq)研究成果

5. 项目文章:MeRIP-seq+RNA-seq揭示不同品种猪肌肉发育的m6A RNA甲基化差异

6. 2024项目文章精选:DNA甲基化、RNA甲基化(m6A/m5C)、ChIP-seq、单细胞转录组、宏基因组|年终盘点

7. 一文读懂:八大RNA m⁶A甲基化研究核心问题

8. 3文聚焦:RNA m⁶A甲基化修饰在不同农作物中的研究进展(马铃薯+水稻+玉米+小麦)

9. 3文读懂:m⁶A甲基化在动物肌肉发育中的重要作用(猪+鸡+山羊)

10. m6A/m5C/m1A/m7G/ac4C/Ψ等8种RNA修饰的生物学功能和潜在机制 | 深度综述

11. 一文读懂:八大RNA m⁶A甲基化研究核心问题

12. 技术推介|RNA m⁶A甲基化测序(MeRIP-seq)技术介绍

posted @ 2025-02-11 11:02  深圳市易基因科技  阅读(229)  评论(0)    收藏  举报