易基因:浙大范衡宇团队acRIP-seq揭示哺乳动物mRNA乙酰化修饰ac4C形成的分子机制|Adv Sci

大家好,这里是专注表观组学十余年,领跑多组学科研服务的易基因。

mRNA中存在大量的修饰碱基并塑造了表观转录组,mRNA修饰在RNA代谢和转录后调控中发挥着关键作用。其中N-4-乙酰胞嘧啶(ac4C)是唯一已知的RNA乙酰化修饰。ac4C在多种RNA中存在,并在不同细胞类型和物种间高度保守。尽管GCN5相关乙酰转移酶10(NAT10)是ac4C已知的“writer”, 但乙酰化过程的具体机制仍不清楚。因此,研究NAT10在mRNA乙酰化中的作用机制,以及相关的RNA结合蛋白如何协助NAT10完成这一过程至关重要。

近日,浙江大学范衡宇团队和钦州妇幼保健院吴洪波合作揭示哺乳动物细胞中mRNA ac4C修饰形成的分子机制。研究发现NAT10与PCBP1/2和TDP43形成复合体,通过这些RNA结合蛋白作为接头蛋白介导mRNA ac4C修饰。这一发现不仅阐明mRNA乙酰化修饰的分子机制,还扩展了对mRNA乙酰化修饰及其位点偏好的认知。相关研究成果以“PCBP1/2 and TDP43 Function as NAT10 Adaptors to Mediate mRNA ac4C Formation in Mammalian Cells”为题发表于《Advanced Science》期刊。

标题:PCBP1/2 and TDP43 Function as NAT10 Adaptors to Mediate mRNA ac4C Formation in Mammalian Cells

发表时间:2024年11月18日

发表期刊:Advanced Science(Adv Sci)

影响因子: IF 14.3 / 1区

技术平台:acRIP-seq(易基因金牌技术)

本研究鉴定出NAT10/PCBP/TDP43复合体在哺乳动物细胞中介导mRNA ac4C形成,还鉴定出两类RNA结合蛋白(RBPs)作为NAT10接头蛋白负责mRNA的锚定和底物选择,这两类RBPs分别属于poly(rC)结合蛋白1/2(PCBP1/2)和TAR DNA结合蛋白43(TDP43)家族。敲低这些接头蛋白会导致HEK293T细胞中mRNA乙酰化水平降低,并消除富含胞嘧啶的ac4C motif。这些接头蛋白还通过招募NAT10到其结合位点来影响ac4C位点。在小鼠睾丸中发现NAT10/PCBP/TDP43复合体的存在,突显了其在体内潜在的生理功能。这些发现揭示了哺乳动物细胞中mRNA ac4C “writer”复合体的组成,并扩展了对mRNA乙酰化修饰和ac4C位点偏好的认识。

研究方法

  1. 蛋白质互作分析:通过亲和纯化和质谱分析,鉴定出与NAT10互作的蛋白质,发现PCBP1/2和TDP43与NAT10存在互作。
  2. RNA免疫沉淀测序(acRIP-seq)和acRIP-qPCR:通过acRIP-seq技术,绘制了mRNA中ac4C的全转录组图谱,分析了ac4C分布特征和偏好序列。并通过acRIP-qPCR验证PCBP1/2和TDP43缺失时ac4C丰度变化。
  3. 基因敲低实验:利用siRNA技术敲低PCBP1/2和TDP43,通过HPLC-MS/MS检测mRNA中ac4C的丰度变化,验证这些蛋白在mRNA乙酰化中的作用。
  4. RNA结合蛋白功能分析:通过免疫沉淀和RNA下拉实验,研究PCBP1/2和TDP43在mRNA结合和乙酰化中的作用机制。

研究结果

(1)将PCBP1、PCBP2和TDP43鉴定为NAT10相关蛋白:通过亲和纯化和质谱分析,发现PCBP1/2和TDP43与NAT10存在相互作用,并且这种相互作用不依赖于RNA的存在。

图1:鉴定和验证TDP43和PCBP1/2是NAT10的接头蛋白

A. 哺乳动物RNA中N-4-乙酰胞嘧啶形成的示意图,THUMPD1和box C/D小核仁RNA(snoRNA)分别协助NAT10在tRNA和18S rRNA中产生ac4C修饰。而在mRNA ac4C形成过程中,假设的接头蛋白仍然未知。

B. HEK293T细胞和小鼠睾丸中NAT10互作组的比较,表达N端FLAG标签的NAT10的HEK293T细胞和野生型(WT)小鼠睾丸分别用抗FLAG抗体和抗NAT10抗体进行亲和纯化,并进行质谱分析。RBPs(包括PCBP1、PCBP2和TDP43)表现出对NAT10的亲和力。

C. 共免疫沉淀(co-IP)结果显示FLAG标签的NAT10与HA标签的TDP43、PCBP1和PCBP2之间互作,这种互作对RNase A消化具有抗性作用。

D. 内源性免疫沉淀(endo-IP)结果显示TDP43、NAT10和PCBP1/2在293T细胞中自发协调。

E-F. N端截短的PCBP1/2构建图和验证NAT10与野生型或突变型PCBP之间互作。共免疫沉淀(co-IP)结果表明,PCBP1/2中的hnRNP K同源性(KH)1结构域是其与NAT10结合的原因。

(2)PCBP1/2和TDP43为体内胞嘧啶N-4乙酰化所必需:RT-qPCR、western blotting和HPLC-MS/MS分析结果表明,PCBP1/2和TDP43特异性介导HEK293T细胞中poly(A)RNA ac4C形成。

图2:PCBP1/2和TDP43缺失导致HEK293T细胞中mRNA ac4C丰度降低。

A. RT-qPCR比较对照组(siNC)与PCBP1/2或TDP43敲低(siPCBP1/2和siTDP43)后PCBP1/2、TDP43和NAT10的mRNA表达水平。基因表达水平以GAPDH为基准归一化。平均值±标准误(SEM),n=3。使用双尾学生t检验计算敲低组与siNC组之间的P值。***P < 0.001。n.s.,不显著。

B. western blotting实验比较对照组(siNC)与PCBP1/2或TDP43敲低组之间PCBP1/2、TDP43和NAT10的蛋白表达水平。DDB1为对照。

C-E. 通过液相色谱-串联质谱(LC-MS/MS)检测对照组以及PCBP1/2、TDP43或NAT10敲低组中总RNA、poly(A) RNA和non-poly(A) RNA中ac4C丰度(ac4C/C)。每种RNA类型的ac4C丰度均以siNC组为基准进行归一化。平均值±SEM。*P < 0.05,**P < 0.01。

F-H. 通过LC-MS/MS检测对照组以及PCBP1/2、TDP43或NAT10敲低后poly (A) RNA中m6A、m5C和f5C的丰度(分别为m6A/A、m5C/C和f5C/C)。所指示的修饰丰度均以对照组为基准进行归一化。平均值±SEM。

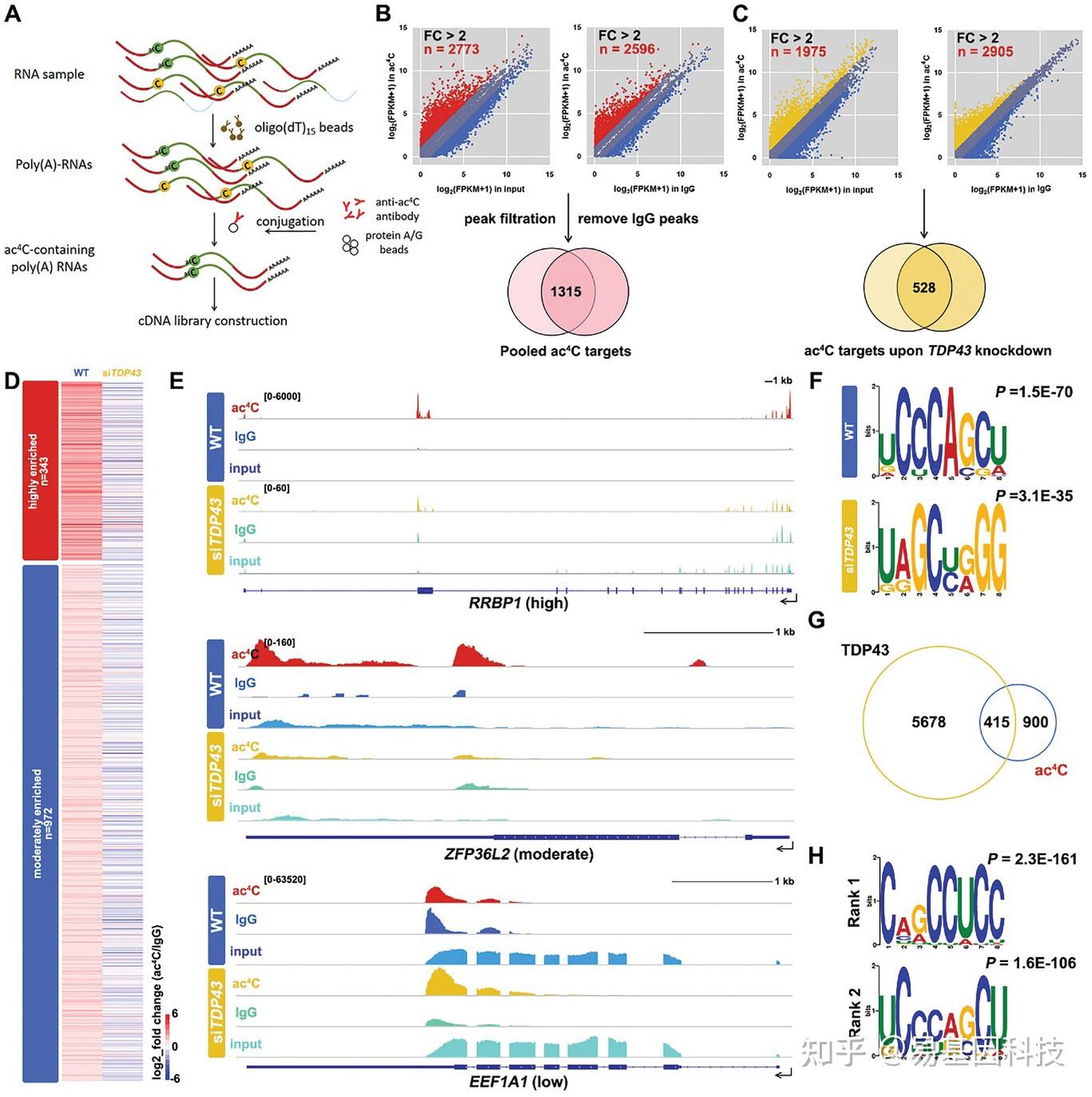
(3)HEK293T细胞中mRNA乙酰化表征:通过acRIP-seq分析,发现ac4C在mRNA的5′-非翻译区(5′-UTR)和翻译起始位点(TIS)附近富集,且偏好于密码子的摆动位点。

图3:HEK293T细胞mRNA ac4C的全转录组范围图谱

A. ac4C RNA免疫沉淀测序分析(acRIP-seq)示意图:使用oligo (dT)15磁珠从HEK293T细胞中提取的总RNA中富集poly(A) RNA,并进行抗ac4C抗体的亲和纯化、cDNA文库构建和进一步测序分析。

B-C. ac4C (+) poly(A) RNA的定义:根据转录本在ac4C富集组中相对于input组和IgG富集组的富集水平,定义WT(B)和siTDP43(C)组中的ac4C (+) poly(A) RNA。只有通过与input组和IgG组的双尾Student's t检验的转录本被选为ac4C靶标(P < 0.05)。FC表示倍数变化。

D. 热图显示WT和siTDP43 mRNA中WT ac4C靶标富集水平,颜色从红到蓝表示富集程度从高到低。

E. IGV浏览器视图显示RRBP1(高乙酰化)、ZFP36L2(中等乙酰化)和EEF1A1(未乙酰化)转录本的转录本reads,比对到人类参考基因组(hg19)。显示acRIP、IgG富集和input组的reads。内含子/外显子(线/框)基因组结构以深蓝色显示。

F. acRIP-seq鉴定的ac4C峰簇的富集序列motif分析。上:WT 293T mRNA中的ac4C motif(P=1.5E-70)。下:siTDP43 mRNA中的ac4C motif(P=3.1E-35)。

G. ac4C修饰转录本与TDP43结合的mRNA在293T细胞中的重叠。

H. TDP43结合的ac4C转录本的富集序列motif,显示前2序列。

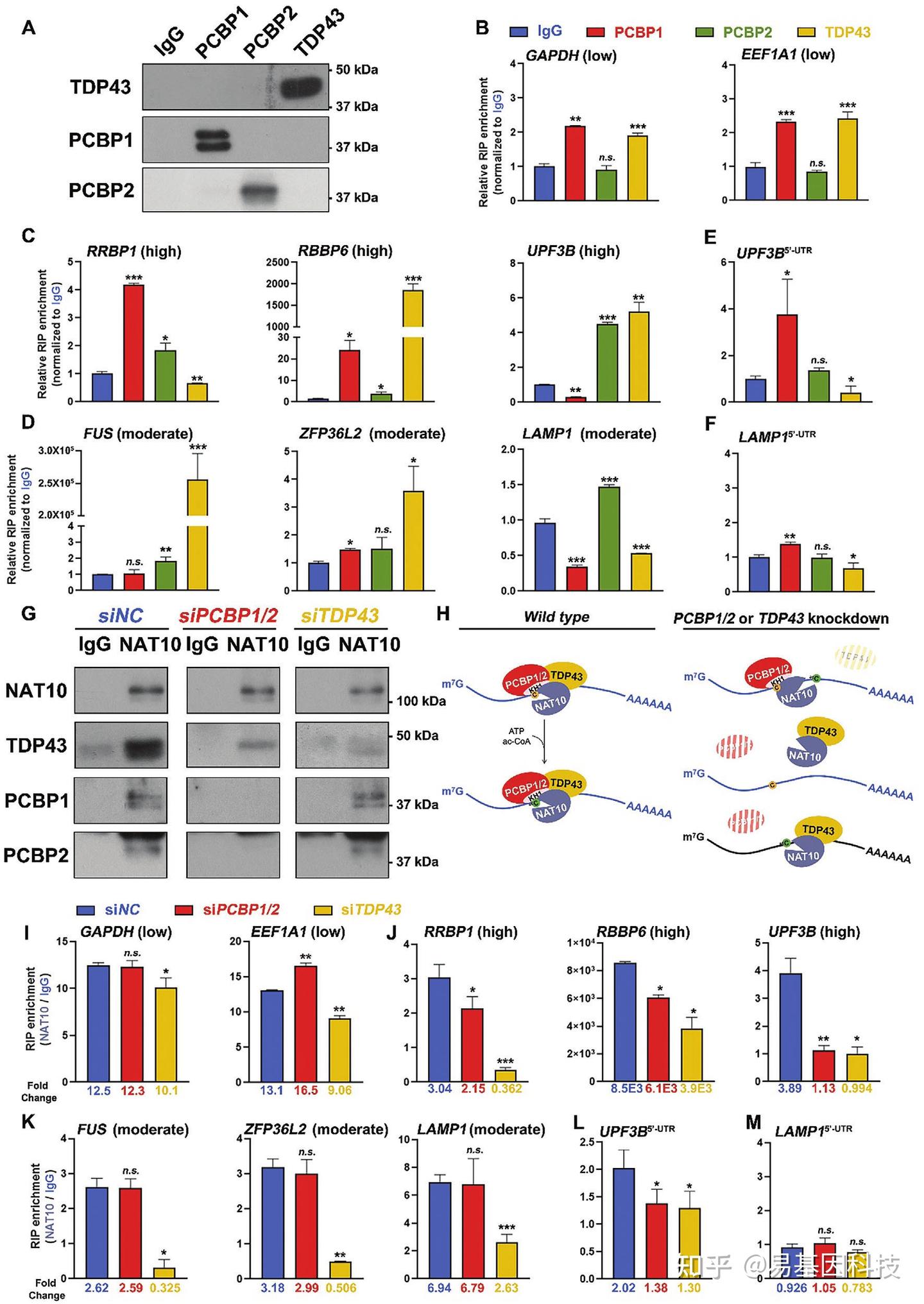
(4)PCBP1/2和TDP43缺失时ac4C丰度变化的acRIP-qPCR验证:敲低PCBP1/2或TDP43会导致mRNA中ac4C丰度显著降低,表明它们是NAT10介导mRNA乙酰化的关键接头蛋白。

图4:PCBP1/2和TDP43缺失导致野生型(WT)ac4C mRNA中ac4C丰度降低或乙酰化修饰缺失。

A. acRIP-qPCR分析示意图:从对照组以及PCBP1/2、TDP43或NAT10敲低组中提取的RNA样本与体外转录的含有ac4C的鼠β-珠蛋白探针和无ac4C的Egfp探针混合,并通过抗ac4C抗体偶联的磁珠进行富集。通过亲和纯化富集的RNA进一步使用oligo(dT)30引物进行逆转录。

B-C. acRIP回收的18S和5S rRNA的RT-qPCR验证结果,18S rRNA作为已知的ac4C靶标对照。

D-F. RT-qPCR结果显示低乙酰化mRNA(GAPDH和EEF1A1)、高乙酰化mRNA(RRBP1、RBBP6和UPF3B)以及中等乙酰化mRNA(FUS、ZFP36L2和LAMP1)在acRIP富集中的差异。

G-H. IGV浏览器视图显示含有或不含有5′-UTR乙酰化峰的ac4C靶标转录本reads数(G中的UPF3B和H中的LAMP1)在对照组的ac4C富集、IgG富集和input样本中的分布。展示5′-UTR和CDS中选定外显子的放大视图。UTR,非翻译区。CDS,编码序列。

I-J. RT-qPCR结果显示UPF3B(I)和LAMP1(J)5′-UTR在各指示组中的富集水平变化。

(5)PCBP1/2和TDP43促进NAT10结合mRNA

图5:PCBP1/2和TDP43促进NAT10与偏好性ac4C修饰的mRNA结合

A. 内源性RNA免疫沉淀(RIP)中免疫沉淀的PCBP1、PCBP2和TDP43的Western blot结果

B-D. RT-qPCR结果显示PCBP1/2和TDP43以不同程度结合了非偏好性(GAPDH和EEF1A1)、高偏好性(RRBP1、RBBP6和UPF3B)和中等偏好性(FUS、ZFP36L2和LAMP1)的ac4C底物mRNA。

E-F. RT-qPCR结果显示PCBP1/2和TDP43对偏好性乙酰化修饰的mRNA 5′-UTR的结合具有多样性。

G. 通过抗NAT10抗体进行RIP的免疫沉淀Western blot结果:在对照组(siNC)和接头蛋白缺失组(siPCBP1/2和siTDP43)中,检测到NAT10、TDP43、PCBP1和PCBP2的免疫沉淀。当PCBP1/2缺失时,TDP43与NAT10之间的相互作用得以维持。反之亦然。

H. NAT10/PCBP/TDP43复合体在mRNA乙酰化中的示意图:在正常情况下,NAT10/PCBP1/TDP43形成一个稳定的异源四聚体,PCBP通过其KH1结构域与NAT10结合。通过结合mRNA,PCBP1/2和TDP43将NAT10招募到偏好性的mRNA上,NAT10将乙酰基团转移到特定位点的胞嘧啶上。PCBP1/2或TDP43缺失会导致复合体不稳定,从而导致非特异性结合到非乙酰化mRNA底物上,甚至无法结合mRNA,从而导致异常的ac4C修饰。

I-K. RT-qPCR结果显示在PCBP1/2和TDP43敲低后,NAT10与指示的偏好性乙酰化修饰mRNA之间的连接变化。

L-M. PCBP1/2和TDP43敲低后,NAT10与UPF3B(L)和LAMP1(M)mRNA 5′-UTR之间的连接变化RT-qPCR结果。

(6)PCBP1负责mRNA ac4C位点偏好

图6:PCBP1与mRNA之间亲和影响ac4C位点偏好

A. IGV浏览器视图显示RRBP1第14-16外显子的转录本reads,acRIP-seq中比对到人类参考基因组。根据PACES预测,RRBP1 exon15(第15外显子)的核苷酸3299–3313(CGCCAGCUCCCGCGG)含有ac4C,进一步被指定为RRBP1位点(RRBP1site)。

B. RT-qPCR结果确认RRBP1 exon15 mRNA在对照组(siNC)中存在乙酰化,但在PCBP1/2、TDP43或NAT10耗竭后丢失。

C. RT-qPCR结果显示内源性RIP中PCBP1与RRBP1 exon15 mRNA相互作用。

D. RT-qPCR结果显示在TDP43和PCBP1/2敲除后,NAT10对RRBP1exon15 mRNA的亲和力分别降低或丧失。

E. 用于RNA下拉实验设计的RNA探针示意图。RRBP1位点(RRBP1site)从HEK293T cDNA克隆,并通过体外转录直接或在中性突变后掺入生物素标记尿嘧啶进行转录(将RRBP1位点中的大部分胞嘧啶替换为其他核苷酸,如C3299U、C3302G、C3305U、C3307G、C3308U、C3309A和C3311G,分别表示为RRBP1site1–WT和RRBP1site1–mut)。

F. RNA下拉结果显示PCBP1/2对WT RRBP1位点具有特异性亲和力。

G. RNA下拉结果显示在对照组以及PCBP1/2、TDP43和NAT10敲低后,RRBP1 exon15与NAT10/PCBP/TDP43复合体亚基之间的亲和力变化。

H. 使用胞嘧啶和乙酰化胞嘧啶探针进行RNA下拉分析示意图:WT和突变的RRBP1 exon15通过体外转录分别含有胞嘧啶和乙酰化胞嘧啶。同时加入生物素标记的尿嘧啶以进一步富集。将RNA探针与指示的细胞裂解液混合并进行亲和下拉。

I. RNA下拉结果显示PCBP/TDP43/NAT10复合体与指示的RNA探针之间的亲和力。PCBP1特异性地与RRBP1 exon15相互作用,排除ac4C掺入,而PCBP2仅与ac4C(-) RNA相互作用。TDP43在含或不含ac4C的mRNA结合中没有差异。使用ImageJ对条带的灰度值进行定量,并以通过含有WT序列的探针下拉的对照组进行归一化。

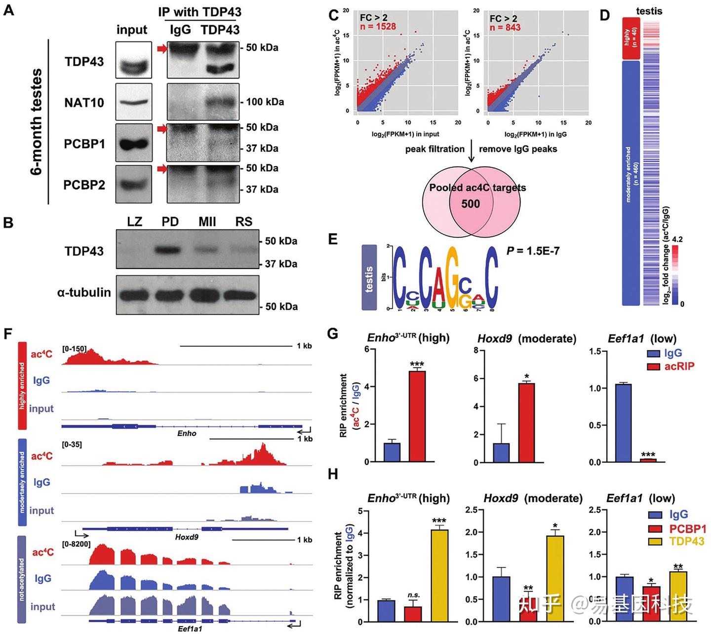
(7)PCBP1/2-TDP43/NAT10在小鼠睾丸中作为mRNA乙酰转移酶复合体发挥作用:在小鼠睾丸中也发现了类似的NAT10/PCBP/TDP43复合体,表明该复合体在不同细胞类型和物种中具有保守性。

图7:NAT10/PCBP/TDP43复合体在小鼠睾丸中mRNA乙酰化中的功能

A. endo-IP结果显示TDP43、NAT10和PCBP1/2在小鼠睾丸中的自发协调。使用抗TDP43抗体进行endo-IP。箭头表示珠带。

B. Western blot结果显示从小鼠睾丸中通过流式细胞分选(FACS)分离的精母细胞中TDP43的表达。LZ:细线期(leptotene)和合子期(zygotene),PD:粗线期(pachytene)和双线期(diplotene),MII:中期II(metaphase II),RS:圆形精子细胞(round spermatids),α-微管蛋白对照。

C. 通过acRIP与input组和IgG富集组之间的富集丰度定义小鼠睾丸中乙酰化的mRNA。

D. 热图显示小鼠睾丸中WT ac4C靶标的富集水平,颜色从红色到蓝色表示富集程度从高到低。

E. 通过acRIP-seq在小鼠睾丸中鉴定的ac4C峰簇的富集序列motif分析。通过MEME分析检测到CCHCAGSHC(H = C/U/A,S = C/G,P = 1.5E-7)motif。

F. IGV浏览器视图显示高乙酰化(Enho 3′-UTR)、中等乙酰化(Hoxd9)和未乙酰化(Eef1a1)的转录本比对到小鼠参考基因组(mm10)。显示了acRIP、IgG和input组的reads。内含子/外显子(线/框)基因组结构以深蓝色显示。

G. RT-qPCR结果显示高乙酰化(Enho 3′-UTR)、中等乙酰化(Hoxd9)和低乙酰化mRNA(Eef1a1)的乙酰化丰度变化。

H. RT-qPCR结果显示TDP43对小鼠睾丸中偏好性ac4C靶标mRNA的亲和力。

易小结

本研究首次揭示了NAT10/PCBP/TDP43复合体在mRNA乙酰化中的作用机制,明确了PCBP1/2和TDP43作为NAT10的接头蛋白,协助mRNA的ac4C修饰形成的分子机制。同时,本研究通过acRIP-seq技术绘制了mRNA中ac4C的全转录组图谱,揭示了ac4C的分布特征和偏好序列,为研究mRNA乙酰化修饰提供了重要的数据支持。此外,本研究在小鼠睾丸中也发现了类似的NAT10/PCBP/TDP43复合体,表明该复合体在不同细胞类型和物种中具有保守性,为研究其生理功能提供了新的视角。

本研究为理解mRNA乙酰化修饰的分子机制提供了重要的基础,未来的研究方向可能包括:

  • 深入研究NAT10/PCBP/TDP43复合体的结构和功能:通过结构生物学方法,进一步解析该复合体的组装机制和作用模式。
  • 探索mRNA乙酰化修饰的生理功能:研究ac4C修饰在细胞增殖、分化、发育以及疾病发生中的具体作用。
  • 开发基于mRNA乙酰化修饰的诊断和治疗策略:鉴于ac4C修饰在多种疾病中的异常表达,未来有望开发针对该修饰的诊断标志物和治疗靶点。

acRIP-seq技术在本研究中发挥了关键作用:

  1. 绘制ac4C全转录组图谱:通过acRIP-seq,研究者能够全面了解mRNA中ac4C的分布特征,包括其在5′-UTR和CDS中的富集情况,以及偏好序列。
  2. 验证接头蛋白的功能:通过比较野生型和敲低TDP43细胞系的acRIP-seq数据,研究者发现TDP43缺失导致ac4C修饰显著减少,从而验证了TDP43在mRNA乙酰化中的重要作用。
  3. 揭示了ac4C修饰的动态变化:acRIP-seq技术使得研究者能够观察到在不同基因敲低条件下ac4C修饰的变化,进一步揭示了NAT10/PCBP/TDP43复合体在mRNA乙酰化中的协同作用机制。

关于易基因ac4C乙酰化RNA免疫沉淀测序(acRIP-seq)

ac4C RNA乙酰化(N4-acetyicytidine,ac4C),N4位乙酰胞嘧啶,是真核原核生物中保守的化学修饰,早期研究认为ac4C主要存在于tRNA和18S rRNA上。近期研究显示,mRNA上也存在大量的ac4C,该修饰在促进蛋白翻译、影响RNA稳定性和可变剪接、调控基因表达发挥重要作用,是继m6A修饰之后表观转录组学的新兴发展方向。

ac4C RNA修饰的检测,易基因采用基于抗体富集的ac4C RNA乙酰化免疫共沉淀 (acetylated RNA Immunoprecipitation,acRIP)技术:基于抗体特异性结合乙酰化修饰碱基原理,以RNA免疫共沉淀富集乙酰化修饰片段为基础,然后通过高通量测序(acRIP-seq),在转录组范围内研究发生乙酰化的RNA区域,高效获得结果。

易基因提供适用于不同科研需求的acRIP -seq技术:

  • ac4C乙酰化-常量mRNA acRIP -seq
  • ac4C乙酰化-常量mRNA +lncRNA acRIP -seq
  • ac4C乙酰化-微量mRNA +lncRNA acRIP -seq

实验原理:

首先通过poly(A)捕获RNA,将获得的RNA打成100nt左右的小片段;之后使用ac4C特异性抗体进行免疫共沉淀,含有ac4C修饰的RNA片段被富集并回收;进而对回收的RNA进行文库构建、高通量测序和生物信息学分析,通过peak分析鉴定出ac4C修饰的位点。

易基因提供全面的表观基因组学(DNA甲基化、DNA羟甲基化、cfDNA)和表观转录组学(m6A、m5C、m1A、m7G、ac4C、RNA与蛋白互作)、DNA与蛋白互作及染色质开放性技术方案(ChIP-seq、ATAC-seq),详询易基因:0755-28317900。

参考文献:

Jiang ZY, Wu YK, Deng ZQ, Chen L, Zhu YM, Yu YS, Wu HB, Fan HY. PCBP1/2 and TDP43 Function as NAT10 Adaptors to Mediate mRNA ac4C Formation in Mammalian Cells. Adv Sci (Weinh). 2024 Nov 18:e2400133. doi: 10.1002/advs.202400133.

 

相关阅读:

1. 项目文章:MeRIP-seq+RNA-seq揭示家禽(鸡)脂肪沉积中的m6A RNA甲基化调控机制

2. 项目文章 | MeRIP-seq揭示m6A修饰在肺动脉高压(PAH)发病机制中的潜在作用和新治疗靶点

3. 项目文章 | 90天见刊,易基因m6A RNA甲基化(MeRIP)+转录组组学研究

4. 项目集锦 | 易基因近期m6A甲基化(MeRIP-seq)研究成果

5. 一文读懂:八大RNA m⁶A甲基化研究核心问题

6. 3文聚焦:RNA m⁶A甲基化修饰在不同农作物中的研究进展(马铃薯+水稻+玉米+小麦)

7. 3文读懂:m⁶A甲基化在动物肌肉发育中的重要作用(猪+鸡+山羊)

8. m6A/m5C/m1A/m7G/ac4C/Ψ等8种RNA修饰的生物学功能和潜在机制 | 深度综述

9. 一文读懂:八大RNA m⁶A甲基化研究核心问题

10. 科学前沿:NAT10介导RNA ac4C修饰在肿瘤发生发展中的作用及机制|表观综述

11. 新方向:RNA修饰N4-乙酰胞苷(ac4C)的调控机制、检测方法及其在癌症中的作用最新研究进展

12. 技术推介|RNA m⁶A甲基化测序(MeRIP-seq)技术介绍

13. 技术推介|ac4C乙酰化RNA免疫沉淀测序(acRIP-seq)

 
posted @ 2025-02-08 11:05  深圳市易基因科技  阅读(299)  评论(0)    收藏  举报