易基因:中国科学院孔庆鹏团队利用WGBS揭示长寿男性特有的DNA甲基化修饰机制/表观遗传时钟|Cell Rep

大家好,这里是专注表观组学十余年,领跑多组学科研服务的易基因。

男性通常比女性寿命短,但长寿男性(long-lived men,LLMs)往往表现出更好的健康状态,包括良好的身体表现和较低的癌症风险。这种现象表明男性可能存在一种特定的长寿策略。DNA甲基化作为一种表观遗传修饰,在基因转录调控中起着重要作用,并与衰老和年龄相关疾病密切相关。已有研究表明,DNA甲基化在人类长寿中发挥重要作用,且两性之间存在甲基化模式差异,这可能与人类寿命的性别差异有关。因此,研究LLMs的DNA甲基化特征对于揭示男性长寿的生物学基础具有重要意义。

近日,中国科学院昆明动物研究所孔庆鹏研究员团队通过全基因组重亚硫酸盐测序(WGBS)分析了长寿男性(LLMs)的DNA甲基化特征,揭示了与男性长寿相关的特异性甲基化修饰模式。研究发现LLMs中存在3035个差异甲基化基因组单元(differentially methylated genomic units,DMUs),这些DMUs不依赖于年龄和性别,并且与健康相关的基因密切相关。这些DMUs可能通过调控基因表达来促进长寿和抑制与年龄相关的疾病,为男性健康衰老和长寿的表观遗传机制提供了新的见解。相关研究成果以“Methylome analysis in long-lived men deciphers DNA methylation modifications associated with male longevity in humans”为题发表于《Cell Reports》期刊。

标题:Methylome analysis in long-lived men deciphers DNA methylation modifications associated with male longevity in humans(长寿男性的甲基化组分析揭示了与人类男性长寿相关的DNA甲基化修饰)

发表时间:2025年1月7日

期刊:Cell Reports

影响因子:IF 7.5 / 1区

技术平台:WGBS(易基因金牌技术)

 

本研究对长寿男性(LLMs)、长寿女性(long-lived women,LLWs)、年轻男性(younger men,YMs)和年轻女性(younger women,YWs)进行了全基因组重亚硫酸盐测序(WGBS)以分析LLMs中特定的甲基化特征。分析结果表明,尽管与LLWs相比,LLMs甲基化衰老速率加快,但WGBS鉴定出数千个不依赖于年龄和性别的LLMs差异甲基化基因组单元(DMUs)。这些DMUs通过弹性网络分类器验证,可以作为区分男性长寿潜力的甲基化标记。许多DMUs位于与健康相关基因附近,PIWIL1和EXT1等基因启动子区域存在DMUs,这些基因通过调控基因转录来抑制年龄相关疾病,体现了LLMs特异性甲基化模式的潜在作用。本研究结果为LLMs的健康衰老和长寿提供了独特的甲基化特征证据。

亮点

  • WGBS鉴定出3035个特定于长寿男性的差异甲基化基因组单元(DMUs)。
  • DMUs优先与衰老、年龄相关疾病和长寿相关的基因相关联。
  • DMUs有潜力成为长寿男性的特定甲基化特征标记。
  • DMUs包含的CpG位点很少被甲基化芯片覆盖。

研究摘要

研究方法

  1. 样本收集:研究者从中国海南地区收集了221名受试者的外周血样本,包括76名长寿男性(LLMs,平均年龄97.0岁)、57名长寿女性(LLWs,平均年龄102.2岁)、32名年轻男性(YMs,平均年龄64.5岁)和56名年轻女性(YWs,平均年龄64.5岁)。
  2. 全基因组重亚硫酸盐测序(WGBS):对所有样本进行WGBS,以单碱基分辨率分析其甲基化组。测序数据经过严格的质控和比对,最终获得了34.5 Tbp的clean data,平均测序深度至少为30X。
  3. 甲基化水平计算:计算每个CpG位点的甲基化水平,并校正批次效应,去除异常样本。
  4. 差异甲基化分析:基于注释的非重叠连续基因组单元(genomic units),鉴定LLMs中独特的差异甲基化单元(DMUs),并使用弹性网络(elastic net)分类器验证这些DMUs作为LLMs的甲基化标记的潜力。
  5. 表观遗传年龄计算和无监督聚类分析。
  6. 功能富集分析:对DMUs的潜在目标基因进行功能富集分析,评估其与健康衰老和长寿的相关性。

研究结果

(1)LLM、LLW、YM 和 YW 的WGBS单碱基分辨率甲基化分析

图1:长寿男性(LLMs)表现出与长寿女性(LLWs)相当的加速表观遗传衰老速率

A. 研究设计

B. LLMs、LLWs、YMs和YWs的平均自染色体甲基化水平

C. 基于Zhang’s clock(Zhang时钟)的表观遗传时钟加速度(epigenetic age acceleration,EAA)分析,分析结果显示LLMs和LLWs的表观遗传衰老速率较YMs和YWs有所减缓,但LLMs相对于LLWs表现出显著加速的表观遗传衰老速率。这表明尽管LLMs的表观遗传年龄增长更快,但仍能够实现长寿。

D. 基于Komaki’s clock(Komaki时钟)的EAA分析,与Zhang时钟的结果一致,Komaki时钟也显示LLMs的表观遗传衰老速率显著高于LLWs,进一步验证了LLMs特有的表观遗传特征。

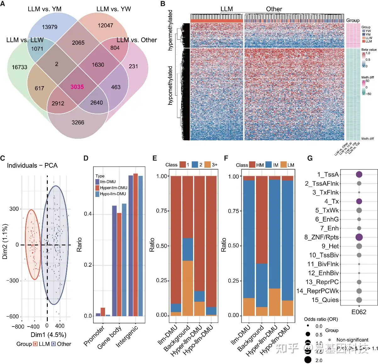
(2)LLM表观基因组中特有的甲基化模式

图2:在自染色体上鉴定LLMs特异性差异甲基化单元(llm-DMUs)

A. DMUs维恩图展示不同比较组(LLMs vs. LLWs、LLMs vs. YMs、LLMs vs. YWs,以及LLMs vs. 其他所有样本)中鉴定出的DMUs数量。这些DMUs是LLMs中特有的甲基化特征。

B. 甲基化差异热图展示LLMs与其他样本(LLWs、YMs和YWs)之间鉴定出的DMUs甲基化水平差异。颜色深浅表示甲基化水平高低,揭示LLMs中特有的甲基化模式。

C. 主成分分析(PCA)图基于DMUs的甲基化水平,LLMs与其他样本(LLWs、YMs和YWs)能够被有效区分。这表明LLMs具有独特的甲基化特征,使其在基因组水平上与其他群体分离。

D. llm-DMUs在不同基因组区域的分布,包括启动子区域、基因体区域和基因间区域。结果显示,LLMs的DMUs主要分布在基因体和基因间区域,这可能与基因表达调控有关。

E. llm-DMUs倾向于覆盖较少的CpG位点。这意味着LLMs中的一些甲基化特征可能由单个或少数几个CpG位点的甲基化变化驱动,而不是由大片段的甲基化变化引起。

F. llm-DMUs倾向于表现出中等甲基化水平(25%–75%)。表明LLMs中的甲基化变化可能不是完全的高甲基化或低甲基化,而是处于中间状态,这可能对基因表达调控具有重要意义。

G. llm-DMUs在特定的染色质状态中显著富集,包括1_TssA(活跃转录起始位点)、4_Tx(强转录区域)和8_ZNF/Rpts(锌指蛋白基因和重复序列)。这些区域通常与基因表达调控密切相关,表明LLMs中的甲基化特征可能在基因调控中发挥重要作用。

其他样本:指合并的LLWs、YMs和YWs样本。背景:指所有自染色体上的基因组单元。LM:低甲基化(<25%)。IM:中等甲基化(25%–75%)。HM:高甲基化(>75%)。E062:外周血单核细胞。

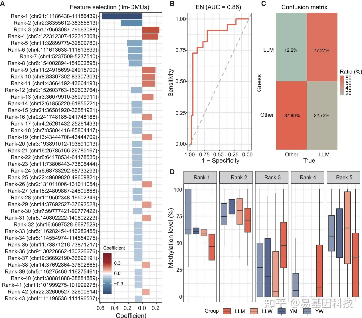
(3)Llm-DMU有可能成为LLM鉴别的甲基化标记

图3:llm-DMUs作为潜在甲基化标记的鉴定与评估

A. 在弹性网络分类器中,每个llm-DMU特征的系数值。系数值的大小反映了该特征在分类模型中的重要性。正值表示该特征倾向于将样本分类为LLMs,负值则相反。图中显示了43个最具信息量的llm-DMUs,其中13个为高甲基化(hypermethylated)DMUs,30个为低甲基化(hypomethylated)DMUs。

B. 接收者操作特征(ROC)曲线和曲线下面积(AUC)评分展示了通过训练的EN分类器在测试数据集中对LLMs与其他样本进行分类的性能。ROC曲线是通过绘制真正例率(True Positive Rate, TPR)与假正例率(False Positive Rate, FPR)得到的,AUC值为0.86,表明该分类器具有较高的区分能力,能够较好地区分LLMs与其他样本。

C. 混淆矩阵(Confusion Matrix)展示了分类器在测试数据集中对LLMs与其他样本(LLWs、YMs和YWs)的分类效率。图中显示,分类器准确鉴定出77.27%的LLMs和87.80%的其他样本,表明这些llm-DMUs在区分LLMs方面具有较高的准确性。

D. 展示了在LLMs与其他样本之间,排名前5的llm-DMUs的甲基化水平差异。箱线图(boxplot)呈现了这些DMUs的甲基化水平分布,其中每个DMU的甲基化水平在LLMs与其他样本之间存在显著差异。这些差异表明这些llm-DMUs可以作为潜在的甲基化标记,用于区分LLMs。

(4)Llm-DMU 优先位于与长寿和衰老相关疾病相关的基因区域

图 4 llm-DMU 对人类健康衰老和长寿的生物学意义

A. 对llm-DMUs的潜在目标基因进行了KEGG通路富集分析,以了解这些基因在生物通路中的功能聚集情况。

B. 通过超几何检验,分析了llm-DMUs的潜在靶基因在与人类健康相关的不同基因集中的富集程度。箱线图展示了这些基因集的分布情况,其中****表示p<0.01,*****表示p<0.001,表明这些基因与健康衰老和长寿密切相关。

C. 利用分层连锁不平衡分数回归(S-LDSC)分析了llm-DMUs的潜在目标基因在不同性状中的遗传力富集情况,以评估这些基因在遗传性状中的作用。

D. 两个示例:展示了两个具有代表性的基因——PIWIL1(一个肿瘤促进基因,其启动子区域在LLMs中存在两个高甲基化的DMUs)和EXT1(一个肿瘤抑制基因,其启动子区域在LLMs中存在一个低甲基化的DMU)。

易小结

LLMs具有独特的DNA甲基化特征,这些特征可能通过调控基因表达来促进长寿和抑制与年龄相关的疾病。这些甲基化特征可以作为潜在的标记,用于预测男性的长寿潜力,并可能为开发健康风险评估工具和干预措施提供新的方向。

待解决问题

  1. 健康评估数据不足:由于样本收集的限制,缺乏详细的健康评估数据,无法进一步验证LLMs的健康状态。
  2. 多组学数据整合:需要整合基因表达、染色质状态等多组学数据,以全面理解这些甲基化模式的调控功能。
  3. 调控机制的验证:需要进一步的实验来验证这些甲基化模式的调控机制,并确认其在健康衰老和长寿中的具体作用。

WGBS在本研究中发挥了关键作用

  1. 单碱基分辨率甲基化分析:WGBS提供了单碱基分辨率的甲基化数据,使得研究者能够精确鉴定LLMs中特有的甲基化特征。
  2. 全面覆盖基因组:WGBS覆盖全基因组的CpG位点,包括那些传统甲基化芯片无法覆盖的区域,从而揭示更多潜在的长寿相关甲基化位点。
  3. 不依赖于年龄和性别的分析:通过WGBS数据,研究者能够鉴定出不依赖于年龄和性别的差异甲基化单元(DMUs),为研究LLMs的独特甲基化特征提供基础。

易基因:DNA甲基化研究基本思路

DNA甲基化一般遵循四个步骤:

首先,进行整体全基因组甲基化变化的分析,包括平均甲基化水平变化、甲基化水平分布变化、降维分析、聚类分析、相关性分析等。

其次,进行甲基化差异水平分析,筛选具体差异基因,包括DMC/DMR/DMG鉴定、DMC/DMR在基因组元件上的分布、DMC/DMR的TF结合分析、时序甲基化数据的分析策略、DMG的功能分析等。

再次,将甲基化组学&转录组学关联分析,包括Meta genes整体关联、DMG-DEG对应关联、网络关联等。

最后,对筛选出的目标区域DNA甲基化进行验证,通常采用靶基因重亚硫酸盐测序(Target-BS)。

关于易基因全基因组重亚硫酸盐测序(WGBS)

全基因组重亚硫酸盐甲基化测序(WGBS)可以在全基因组范围内精确的检测所有单个胞嘧啶碱基(C碱基)的甲基化水平,是DNA甲基化研究的金标准。WGBS能为基因组DNA甲基化时空特异性修饰的研究提供重要技术支持,能广泛应用在个体发育、衰老和疾病等生命过程的机制研究中,也是各物种甲基化图谱研究的首选方法。

易基因全基因组甲基化测序技术通过T4-DNA连接酶,在超声波打断基因组DNA片段的两端连接接头序列,连接产物通过重亚硫酸盐处理将未甲基化修饰的胞嘧啶C转变为尿嘧啶U,进而通过接头序列介导的 PCR 技术将尿嘧啶U转变为胸腺嘧啶T。

应用方向:

WGBS广泛用于各种物种,要求全基因组扫描(不错过关键位点)

  • 全基因组甲基化图谱课题
  • 标志物筛选课题
  • 小规模研究课题

技术优势:

  • 应用范围广:适用于所有参考基因组已知物种的甲基化研究;
  • 全基因组覆盖:最大限度地获取完整的全基因组甲基化信息,精确绘制甲基化图谱;
  • 单碱基分辨率:可精确分析每一个C碱基的甲基化状态。

易基因提供全面的表观基因组学(DNA甲基化、DNA羟甲基化、cfDNA)和表观转录组学(m6A、m5C、m1A、m7G、ac4C、RNA与蛋白互作)、DNA与蛋白互作及染色质开放性技术方案(ChIP-seq、ATAC-seq),详询易基因:0755-28317900。

参考文献:

Xiao FH, Wang HT, Zhao L, Xia TR, Yang LQ, Ma SY, Kong QP. Methylome analysis in long-lived men deciphers DNA methylation modifications associated with male longevity in humans. Cell Rep. 2025 Jan 7;44(1):115158. pii: S2211-1247(24)01509-2. doi: 10.1016/j.celrep.2024.115158.

相关阅读:

1. Nature | 易基因DNA甲基化测序助力人多能干细胞向胚胎全能8细胞的人工诱导

2. Cell|易基因微量DNA甲基化测序助力中国科学家成功构建胚胎干细胞嵌合体猴,登上《细胞》封面

3. 项目文章 | WGBS+RNA-seq揭示松材线虫JIII阶段形成过程中的DNA甲基化差异

4. 项目文章|WGBS揭示Vpr蛋白在HIV-1感染中对CD4+ T细胞DNA甲基化变化的作用

5.项目文章 | WGBS+RNA-seq揭示黄瓜作物的“源-库”关系受DNA甲基化调控

6. 项目文章 | WGBS等揭示SOX30甲基化在非梗阻性无精症中的表观遗传调控机制

7. 项目文章|WGBS+RNA-seq揭示PM2.5引起男性生殖障碍的DNA甲基化调控机制

8.项目文章:oxBS揭示复发性膀胱癌的DNA甲基化和羟甲基化变化并鉴定预测PD-L1表达标记物

9.项目文章|PNAS:中国农大田见晖教授团队揭示DNA甲基化保护早期胚胎线粒体基因组稳定性

10.年终盘点 | 易基因2023年度DNA甲基化研究项目文章精选

11. 项目文章:泪腺RRBS+RNA-seq揭示Sjögren综合征相关干眼症的潜在基因

12. 项目文章 | RRBS揭示基于DNA甲基化驱动基因的肾透明细胞癌预后模型的鉴定和验证

13. 项目文章|Nature子刊:RRBS等揭示IDH1-R132H突变通过DNA甲基化加剧顺铂诱导肾毒性

14.项目文章|基于dRRBS技术的精液DNA甲基化年龄预测:全基因组标记鉴定和模型开发

15. 项目文章|RRBS揭示中药材滇重楼DNA甲基化变化及花粉调控种子休眠的表观遗传机制

16. 3文一览:简化甲基化测序(RRBS)技术优势及研究成果(医学+物种保护+农学)

17. 技术推介 | 简化基因组甲基化测序研究解决方案

18. 技术推介 | 全基因组重亚硫酸盐甲基化测序(WGBS)

posted @ 2025-02-06 16:18  深圳市易基因科技  阅读(100)  评论(0)    收藏  举报