易基因: Nature子刊:RRBS等揭示IDH1-R132H突变通过DNA甲基化加剧顺铂诱导肾毒性|项目文章

大家好,这里是专注表观组学十余年,领跑多组学科研服务的易基因。

顺铂(cisplatin)是一种广泛使用的化疗药物,但其使用常伴随着包括肾毒性在内的多种副作用。急性肾损伤 (Acute kidney injury,AKI)是与顺铂治疗相关的最常见不良反应之一,约30%患者因顺铂的肾毒性而中断治疗。异柠檬酸脱氢酶(isocitrate dehydrogenase,IDH)的亚型IDH1在维持细胞氧化状态的氧化还原平衡中起着重要作用,IDH1-R132H突变与多种肿瘤的发生发展有关,但顺铂是否会在携带IDH1-R132H突变的个体中引起更严重的肾毒性尚不清楚。深入探究顺铂诱导的肾毒性机制,并研究IDH1-R132H突变是否通过影响线粒体氧化应激加剧顺铂诱导的肾小管上皮细胞损伤,从而促进顺铂诱导的急性肾损伤(Cis-AKI)发生机制至关重要。

近日,福建医科大学附属第一医院肾内科赖坤美博士等为第一作者,福建医科大学附属第一医院肾内科许艳芳教授和中国香港科学园肿瘤学及免疫学中心Tak W. Mak为共同通讯,在Nature子刊《Cell Death & Differentiation》(中科院1区top)发表了题为“The IDH1-R132H mutation aggravates cisplatin-induced acute kidney injury by promoting ferroptosis through disrupting NDUFA1 and FSP1 interaction”的合作研究成果,研究通过RRBS等分析揭示了IDH1-R132H突变通过破坏NDUFA1和FSP1相互作用促进铁死亡,从而加重顺铂诱导的急性肾损伤,详细探讨了IDH1-R132H突变在顺铂化疗中对肾脏毒性的影响,并揭示了其潜在的分子机制。深圳易基因科技为本研究提供DNA甲基化RRBS和对应的转录组RNA-seq技术服务。

标题:The IDH1-R132H mutation aggravates cisplatin-induced acute kidney injury by promoting ferroptosis through disrupting NDUFA1 and FSP1 interaction(IDH1-R132H 突变通过破坏 NDUFA1 和 FSP1 互作促进铁死亡,从而加剧顺铂诱导的急性肾损伤)

发表时间:2024年9月22日

发表期刊:Cell Death & Differentiation

影响因子:IF 13.7/1区

技术平台:RRBS、RNA-seq(易基因金牌技术)

本研究结果揭示IDH1-R132H突变加剧了肾小管中线粒体脂质过氧化和功能障碍,使肾脏更容易受到顺铂诱导的铁死亡影响。IDH1-R132H突变增加Ndufa1启动子甲基化,从而抑制NDUFA1的转录和翻译。这种抑制破坏了NDUFA1与FSP1的相互作用,降低了其对顺铂诱导的肾小管上皮细胞死亡的抵抗力。进而导致活性氧(ROS)积累、脂质过氧化发生,促进铁死亡,从而引发急性肾损伤。总之,这项研究阐明了顺铂诱导的肾毒性新机制,并为携带IDH1-R132H突变的肿瘤患者个性化治疗策略发展提供了宝贵见解。

研究方法

  1. 动物模型建立:使用特异性突变的IDH1在肾小管中(Idh1WT/WTKspCre)的小鼠模型,与Idh1WT/WTKspCre组进行比较,通过腹腔注射顺铂建立Cis-AKI模型。
  2. 细胞活性和细胞死亡评估:评估顺铂处理后肾小管上皮细胞(PTCs)的活性和死亡。
  3. 氧化应激和线粒体ROS的测量:使用DCFH-DA和MitoSOX等荧光探针检测细胞内ROS和线粒体ROS。
  4. 脂质过氧化、线粒体形态和线粒体膜电位(MMP)检测:评估顺铂处理后肾脏组织的脂质过氧化水平和线粒体功能。
  5. 免疫共沉淀和邻位连接(PLA)实验:分析NDUFA1和FSP1之间的直接相互作用。
  6. CRISPR-Cas9技术:敲除Ndufa1和Fsp1基因以研究其在顺铂诱导的细胞死亡中的作用。
  7. 简化基因组甲基化测序(RRBS)和转录组测序(RNA-seq):用于分析IDH1-R132H突变对肾脏DNA甲基化模式和基因表达的影响。

结果图形

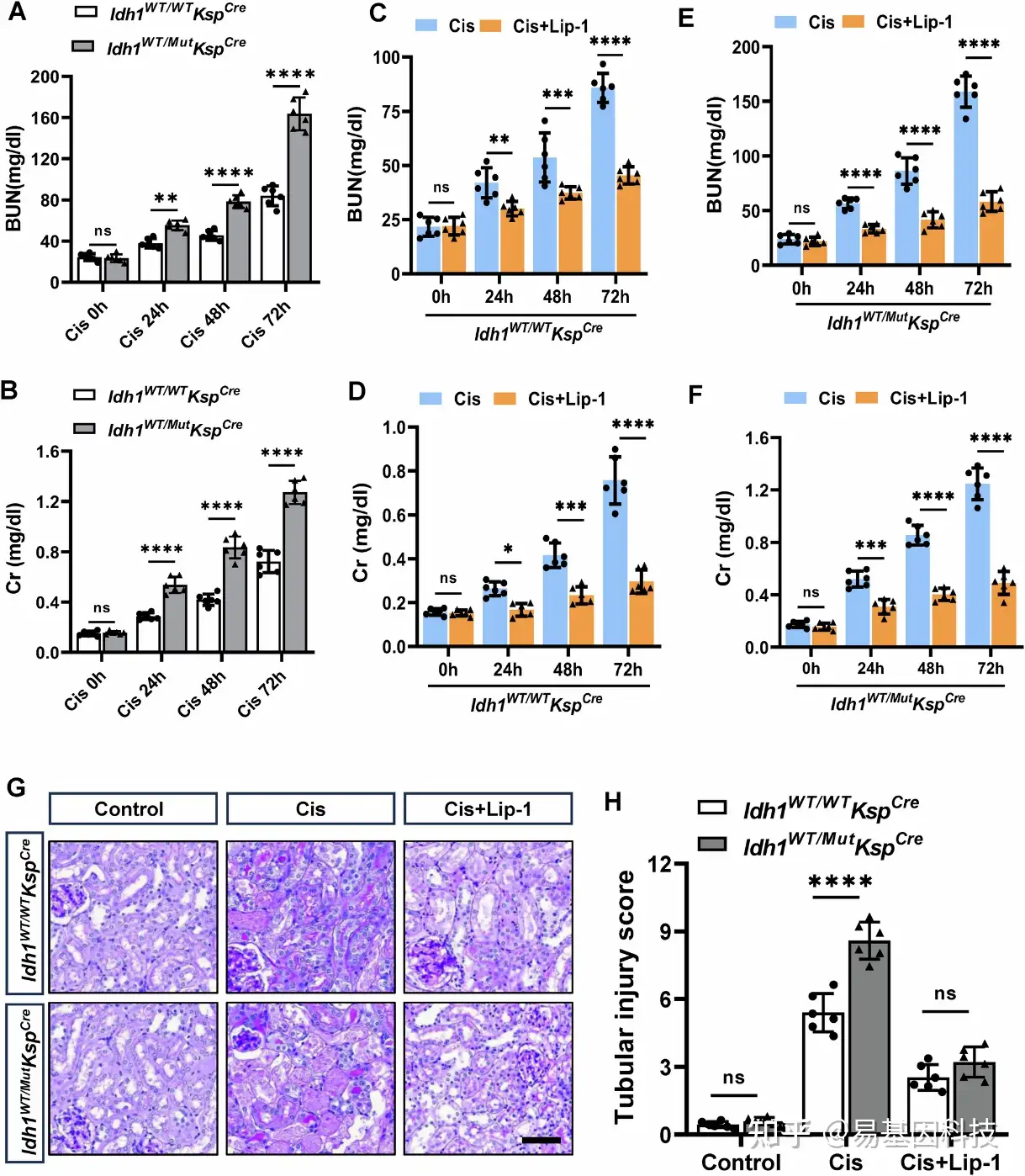
(1)肾小管中的IDH1-R132H突变加剧了顺铂诱导的肾功能障碍

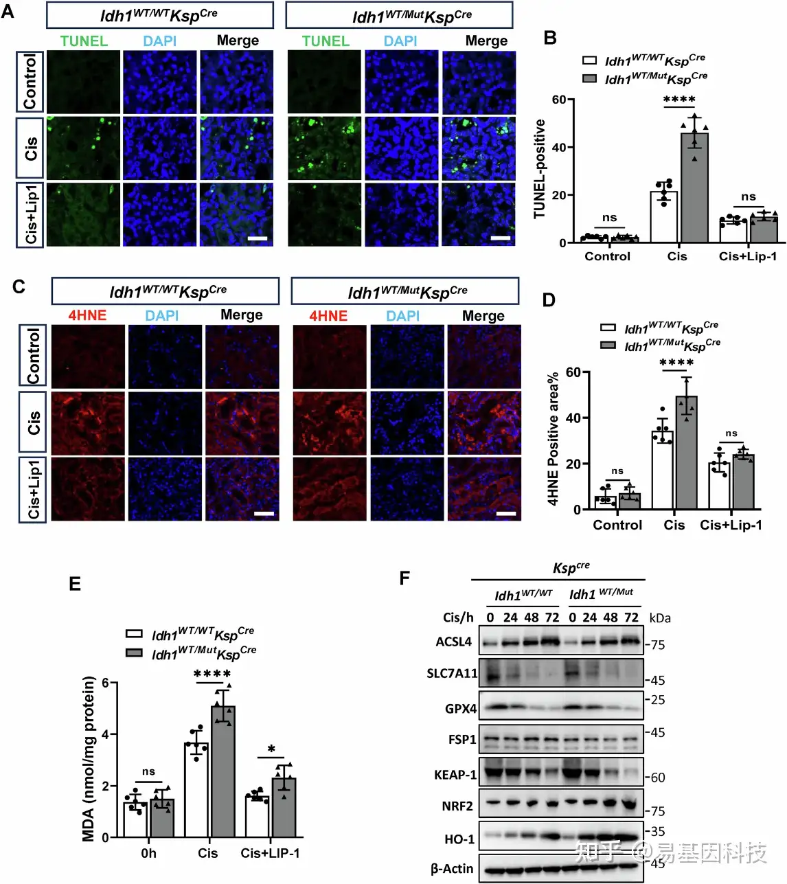
图1:IDH1-R132H突变加剧了顺铂诱导的小鼠肾功能不全。

A-B. 检测顺铂给药后0小时、24小时、48小时和72小时的血尿素氮(BUN)(A)和血清肌酐(Scr)水平(B)。结果显示Idh1WT/MutKspCre小鼠的Scr和BUN水平高于Idh1WT/WTKspCre组。

C-F. 在腹腔注射10 mg/kg顺铂前1天和2小时预先使用铁死亡抑制剂Lip-1进行预处理。观察0小时、24小时、48小时和72小时BUN和肌酐水平的变化。

G-H. 腹腔注射10 mg/kg顺铂3天后的PAS染色肾脏切片代表性图像,H对G肾脏损伤结果定量分析。

(2)IDH1-R132H 突变加重顺铂诱导的氧化应激和近端肾小管上皮细胞铁死亡

图2:IDH1-R132H突变加剧顺铂诱导的氧化应激和肾小管上皮细胞铁死亡。

A-B. 对肾脏中TUNEL的定量分析和代表性染色图像。Idh1WT/MutKspCre组中TUNEL阳性的肾小管上皮细胞(proximal tubular epithelial cells,PTCs)数量高于Idh1WT/WTKspCre组。

C-D. 对腹腔注射10 mg/kg顺铂3天的肾脏进行4HNE(红色)和DAPI(蓝色)的免疫荧光染色,随后对4HNE阳性细胞进行定量分析。

E. 在腹腔注射10 mg/kg顺铂3天后对肾脏中丙二醛(MDA)含量进行定量分析。

F. 从肾脏中提取新鲜的近曲小管进行western blot分析,重点关注铁死亡和抗氧化信号分子表达。

(3)IDH1-R132H 突变通过促进线粒体功能障碍诱导铁死亡

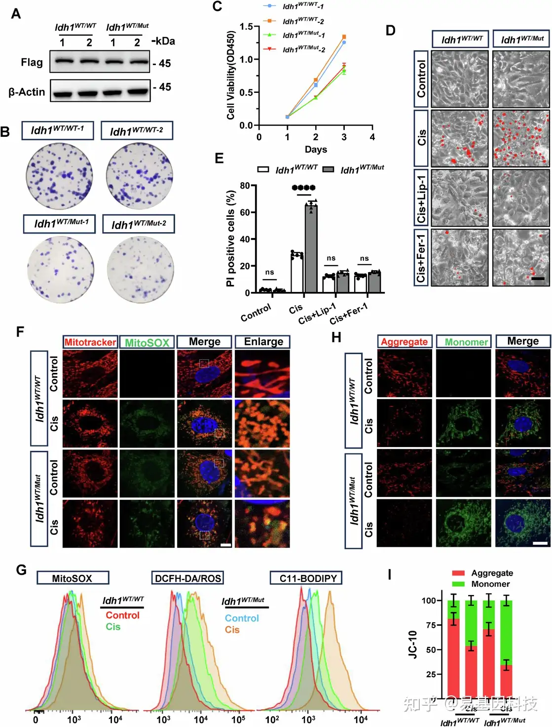
图3:IDH1-R132H突变通过促进线粒体功能障碍来诱导铁死亡。

A. 肾小管上皮细胞(TECs,细胞系)被感染带有Flag-IDH1-WT和Flag-IDH1-R132H编码的慢病毒36小时,随后用25μm顺铂刺激24小时。感染后36小时进行western blot检测IDH1表达。

B-C. 将(A)中的TECs接种在12孔培养板中。接种后第10天进行集落计数分析。使用CCK-8实验(C)测量细胞增殖。

D–I. 从Idh1WT/WTKspCre组和Idh1WT/MutKspCre小鼠中分离出PTCs进行分析。(D)代表性的PI染色图像显示顺铂诱导的PTCs细胞死亡。(E)使用PI/Hoechst染色和Image J软件量化细胞死亡。(F)在顺铂处理24小时后, Mitotracker和MitoSOX探针对细胞染色。(G)使用DCFH-DA和C11-BODIPY探针检测顺铂诱导的Idh1WT/WT和Idh1WT/Mut PTCs的ROS产生,随后进行流式细胞分析。(H)使用JC-10染色方法测量顺铂处理后Idh1WT/WT和Idh1WT/Mut细胞的线粒体膜电位(MMP)。结果表明IDH1-R132H突变加剧了顺铂诱导的PTCs MMP的降低。(I)定量分析红色聚集体与绿色单体比例。

(4)IDH1-R132H突变通过上调Ndufa1启动子甲基化水平抑制Ndufa1表达

IDH1-R132H突变主要通过改变表观遗传调控机制来影响细胞功能。作者假设肾小管中的IDH1-R132H突变可能会改变与线粒体相关基因的甲基化模式,从而加剧顺铂诱导的肾脏损伤。RRBS测序分析结果揭示在Idh1WT/MutKspCre小鼠肾脏的外显子区域有15296个上调和7947个下调的差异甲基化基因,而在启动子区域观察到12935个上调和4409个下调的差异甲基化基因(以Idh1WT/WTKspCre小鼠作为对照组)(附图)。基因富集分析表明启动子区域与组蛋白乙酰化、细胞代谢和氧化磷酸化相关的信号被激活(图4A)。在上调的甲基化位点中,与线粒体呼吸链组装相关基因Ndufa1的启动子区域观察到显著增强的甲基化。进一步的亚硫酸盐测序PCR(BSP)结果与RRBS测序一致。Ndufa1启动子差异甲基化区域位于chrX:37191032-37191910区域,包含74个CpG位点。在体外实验中,Idh1WT/WT组中Ndufa1区域的CpG位点约有47.4%被甲基化,而在Idh1WT/Mut组中,约有82.4%的CpG位点被甲基化(图4B)。在Idh1WT/WTKspCre小鼠的肾脏组织中,Ndufa1区域约有54%的CpG位点甲基化,而在Idh1WT/MutKspCre组中,约有80%的CpG位点甲基化。肾脏组织和体外PTCs的QT-PCR和western blot分析表明NDUFA1的表达水平降低(图4C、D)。为了测试CpG甲基化是否在Ndufa1基因转录抑制中起直接作用,作者进行了MSssI的补丁甲基化实验,并结合荧光素酶活性检测。分析结果表明CpG甲基化抑制了Ndufa1基因启动子活性,并在沉默Ndufa1中起直接作用。CpG位点甲基化由IDH1-R132H调控。这些结果强调了由于IDH1-R132H突变引起的甲基化水平上调,导致Ndufa1的转录和翻译抑制。

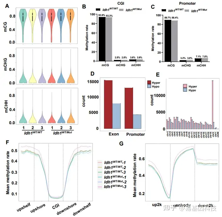
附图:RBBS质控。

A. RBBS测序的六个样本甲基化水平分布特征,不同样本中CG、CHG和CHH甲基化位点一致分布。

B-C. Idh1WT/WT和Idh1WT/Mut组在CpG岛和DNA启动子区域的CG、CHG和CHH的甲基化率。mCG、mCHG和mCHH分别代表CG、CHG和CHH的甲基化形式。

D-E. 基因元件和染色体上差异甲基化位点分布。

F-G. 基因元件甲基化水平分布。

CGI:CpG岛。downshelf:CpG岛上游2-4kb。downshore:CpG岛上游2kb。upshelf:CpG岛上游2-4kb。upshore:CpG岛上游2kb。up2k:基因转录起始位点上游2kb。genebody:基因体区域。down2k:基因下游2Kb。

图4:IDH1-R132H突变显著增强了Ndufa1启动子的甲基化修饰水平。

A. RRBS测序对差异上调启动子区域基因进行GO富集分析,展示最显著GO富集的生物学过程。

B. BSP验证。每个圆圈代表一个CpG位点,●表示甲基化位点,○表示未甲基化位点。

C-D. 在从Idh1WT/WTKspCre组和Idh1WT/MutKspCre小鼠分离的PTCs中,通过RT-PCR定量和WB分析NDUFA1相对于β-actin的表达。n=6,****P<0.0001。

E. 使用MSssI处理和荧光素酶活性组合来确定CpG甲基化是否直接促进Ndufa1基因转录抑制。与对照细胞(未用MSssI处理的片段)相比,含有Ndufa1启动子报告基因构建的293T细胞经MssI处理后荧光素酶活性显著下调,

F. 当IDH-R132H过表达质粒或对照与pGL4-Ndufa1和Renilla荧光素酶载体共转染入293T细胞时,与Idh1WT/WT组相比,Idh1WT/Mut组荧光素酶活性降低。

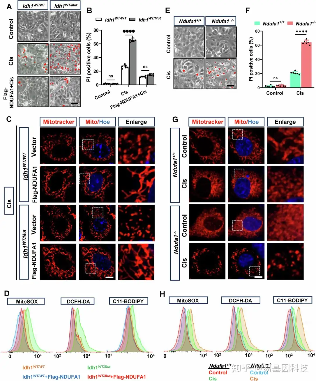
(5)NDUFA1参与IDH1-R132H突变型肾小管上皮细胞中顺铂诱导的线粒体功能障碍和氧化应激

图5:NDUFA1在IDH1-R132H突变的肾小管上皮细胞中参与顺铂诱导的线粒体功能障碍和氧化应激。 A. 代表性PI染色图像描述Idh1WT/WTKspCre和Idh1WT/MutKspCre小鼠中分离顺铂诱导的PTCs细胞死亡。

B. 使用PI/Hoechst染色和Image J软件量化细胞死亡。

C. 通过Mito-tracker染色观察顺铂刺激后的线粒体形态,显示NDUFA1过表达减轻了顺铂诱导的IDH1-R132H突变肾小管上皮细胞的线粒体功能障碍。

D. 使用MitoSOX、DCFH-DA和C11-BODIPY探针分别检测感染空载体(vector)或Flag-NDUFA1慢病毒的Idh1WT/WT和Idh1WT/Mut PTCs的MitoROS生成、ROS产生和脂质ROS水平,并通过FACS进行分析。

E. 代表性PI染色图像显示Ndufa1和Ndufa1+/+-/- HK-2细胞受顺铂诱导死亡。

F. PI/Hoechst染色和Image J软件量化细胞死亡。

G. 通过Mito-tracker染色观察顺铂刺激后的线粒体形态,显示Ndufa1缺失加剧顺铂诱导的肾小管上皮细胞的线粒体功能障碍。

H. MitoSOX、DCFH-DA和C11-BODIPY探针检测Ndufa1和Ndufa1+/+-/-肾小管细胞的MitoROS生成、ROS产生和脂质ROS水平,显示Ndufa1缺失加剧了顺铂诱导的肾小管损伤。

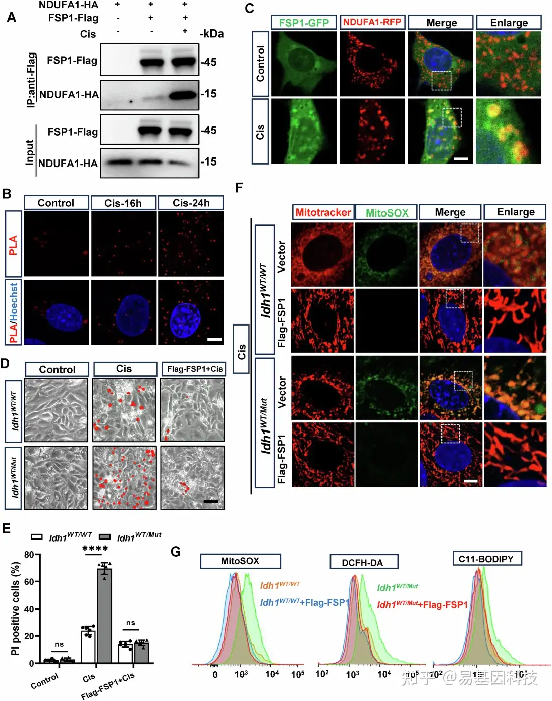
(6)NDUFA1 通过与 FSP1 相互作用抑制线粒体氧化应激

图6:NDUFA1通过调节FSP1来调控顺铂诱导的肾小管上皮细胞损伤。

A. 免疫共沉淀验证NDUFA1和FSP1之间的直接互作。HEK293T细胞被共转染带有Flag-FSP1和HA-NDUFA1的质粒,随后使用抗Flag M2磁珠进行免疫共沉淀以拉下Flag-FSP1。结果表明NDUFA1和FSP1之间存在直接互作。

B. 邻近连接分析(PLA)检测了顺铂处理24小时后肾小管上皮细胞中FSP1和NDUFA1之间的物理相互作用。红色点表示PLA阳性信号。细胞核用Hoechst染色进行反向染色。

C. 使用共聚焦激光扫描显微镜观察顺铂处理24小时后肾小管上皮细胞中FSP1和NDUFA1的共定位。

D. 从Idh1WT/WTKspCre和Idh1WT/MutKspCre小鼠中分离出PTCs,PTCs感染空载体或Flag-Fsp1慢病毒后,加入25 μm顺铂。代表性PI染色图像显示顺铂诱导PTC死亡。

E. 使用PI/Hoechst染色和Image J软件量化细胞死亡。

F. Mitotracker和MitoSOX探针染色PTCs。

G. 在PTCs中使用MitoSOX、DCFH-DA和C11-BODIPY探针检测ROS产生和脂质ROS水平。

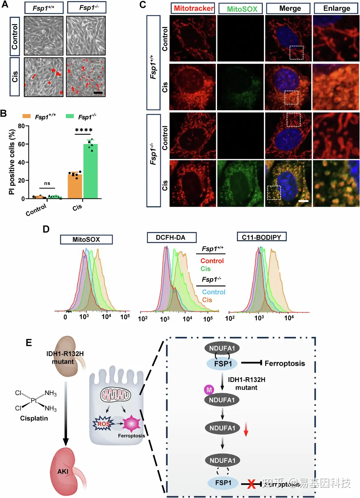
图7:Fsp1缺失增强了顺铂诱导的铁死亡和氧化应激在肾小管上皮细胞中的作用。

A. 代表性PI染色图像显示Fsp1和Fsp1+/+-/-小鼠肾小管上皮细胞(TEC)被顺铂诱导的死亡。

B. PI/Hoechst染色和Image J软件量化细胞死亡。

C. 通过Mito-tracker染色观察顺铂刺激后的线粒体形态,显示Fsp1缺失加剧了顺铂诱导的肾小管上皮细胞线粒体功能障碍

D. 在Fsp1和Fsp1+/+-/-细胞中使用MitoSox、DCFH-DA和C11-BODIPY探针检测ROS产生和脂质ROS水平,显示Fsp1缺失加剧了顺铂诱导的肾小管损伤。

E. IDH1-R132H加剧顺铂诱导的急性肾损伤(Cis-AKI)机制示意图。

易小结

本研究结果表明IDH1-R132H突变通过增加Ndufa1启动子甲基化,抑制NDUFA1转录和表达,破坏NDUFA1与FSP1互作,从而影响FSP1在线粒体中的定位及其将CoQ还原为CoQH2的能力,导致ROS和脂质过氧化物积累,进而加剧顺铂诱导的氧化损伤和铁死亡在肾小管上皮细胞中的发生。

研究亮点

  • 揭示铁死亡和氧化应激的关联:研究强调了铁死亡在顺铂诱导的肾脏损伤中的作用,并揭示了NDUFA1-FSP1轴在调节氧化应激中的重要性。
  • 提示新分子机制:本研究揭示了IDH1-R132H突变通过表观遗传机制影响线粒体功能,进而影响肾脏对顺铂的响应。
  • 提供个性化治疗策略:研究结果为携带IDH1-R132H突变的肿瘤患者提供了个性化治疗策略的宝贵见解。

关于易基因简化基因组甲基化测序(RRBS)研究解决方案

简化甲基化测序(Reduced Representation Bisulfite Sequencing,RRBS)是利用限制性内切酶对基因组进行酶切,富集启动子及CpG岛等重要的表观调控区域并进行重亚硫酸盐测序。该技术显著提高了高CpG区域的测序深度,在CpG岛、启动子区域和增强子元件区域可以获得高精度的分辨率,是一种准确、高效、经济的DNA甲基化研究方法,在大规模临床样本的研究中具有广泛的应用前景。

为适应科研技术的需要,易基因进一步开发了可在更大区域内捕获CpG位点的双酶切RRBS(dRRBS),可研究更广泛区域的甲基化,包括CGI shore等区域。

为助力适用低起始量DNA样本(5ng)量多维度甲基化分析,易基因开发了富集覆盖CpG岛、启动子、增强子、CTCF结合位点的甲基化靶向基因组测序方法:extended-representation bisulfite sequencing(XRBS),实现了高灵敏度和微量样本复用检测,使其具有高度可扩展性,并适用于有限的样本和单个细胞基因组CG位点覆盖高达15M以上。

技术优势:

  • 起始量:100ng gDNA;
  • 单碱基分辨率;
  • 多样本的覆盖区域重复性可达到85%-95%、测序区域针对高CpG调控区域,数据利用率更高;
  • 针对性强,成本较低;
  • 基因组CG位点覆盖高达10-15M,显著优于850K芯片。

应用方向:

RRBS/dRRBS/XRBS广泛应用于动物,要求全基因组扫描(覆盖关键调控位点)的:

  • 队列研究、疾病分子分型、临床样本的甲基化 Biomarker 筛选
  • 复杂疾病及肿瘤发病机制等甲基化研究
  • 模式动物发育和疾病甲基化研究
技术参数RRBSDRRBScfDNA-RBSMicro-RBSsc-RBS
原理 MspI酶切+连接接头 多酶切+连接接头 CCGG邻近片段连接接头 CCGG邻近片段连接接头 CCGG邻近片段连接接头
样本要求 1μg 1μg 1ng 1ng 单细胞/1-10个细胞
测序数据量 10G 15G 20G 20G 2G
5XCG位点覆盖 6M 8M 6M 10M 4-8M

易基因提供全面的表观基因组学(DNA甲基化、DNA羟甲基化、cfDNA)和表观转录组学(m6A、m5C、m1A、m7G、ac4C、RNA与蛋白互作)、DNA与蛋白互作及染色质开放性技术方案(ChIP-seq、ATAC-seq),详询易基因:0755-28317900。

参考文献:

Lai K, Chen Z, Lin S, Ye K, Yuan Y, Li G, Song Y, Ma H, Mak TW, Xu Y. The IDH1-R132H mutation aggravates cisplatin-induced acute kidney injury by promoting ferroptosis through disrupting NDUFA1 and FSP1 interaction. Cell Death Differ. 2024 Sep 22. pii: 10.1038/s41418-024-01381-8. doi: 10.1038/s41418-024-01381-8. PubMed PMID: 39306640.

 

相关阅读:

1. Nature | 易基因DNA甲基化测序助力人多能干细胞向胚胎全能8细胞的人工诱导

2. Cell|易基因微量DNA甲基化测序助力中国科学家成功构建胚胎干细胞嵌合体猴,登上《细胞》封面

3. 项目文章 | WGBS+RNA-seq揭示松材线虫JIII阶段形成过程中的DNA甲基化差异

4. 项目文章|WGBS揭示Vpr蛋白在HIV-1感染中对CD4+ T细胞DNA甲基化变化的作用

5.项目文章 | WGBS+RNA-seq揭示黄瓜作物的“源-库”关系受DNA甲基化调控

6. 项目文章 | WGBS等揭示SOX30甲基化在非梗阻性无精症中的表观遗传调控机制

7. 项目文章|WGBS+RNA-seq揭示PM2.5引起男性生殖障碍的DNA甲基化调控机制

8.项目文章:oxBS揭示复发性膀胱癌的DNA甲基化和羟甲基化变化并鉴定预测PD-L1表达标记物

9.项目文章|PNAS:中国农大田见晖教授团队揭示DNA甲基化保护早期胚胎线粒体基因组稳定性

10.年终盘点 | 易基因2023年度DNA甲基化研究项目文章精选

11. 项目文章:泪腺RRBS+RNA-seq揭示Sjögren综合征相关干眼症的潜在基因

12. 项目文章 | RRBS揭示基于DNA甲基化驱动基因的肾透明细胞癌预后模型的鉴定和验证

13. 3文一览:简化甲基化测序(RRBS)技术优势及研究成果(医学+物种保护+农学)

14. 技术推介 | 简化基因组甲基化测序研究解决方案

15. 技术推介 | 全基因组重亚硫酸盐甲基化测序(WGBS)

posted @ 2025-01-06 11:18  深圳市易基因科技  阅读(334)  评论(0)    收藏  举报