易基因: MeRIP-seq+RNA-seq揭示不同品种猪肌肉发育的m6A RNA甲基化差异|育种研究

大家好,这里是专注表观组学十余年,领跑多组学科研服务的易基因。

猪作为主要的肉类来源和人类疾病的理想模型,其肌肉发育研究对于农业和生物医学都至关重要。商业品种(commercial breeds,瘦肉型)和本土品种(indigenous breeds,肥胖型)之间在肌肉生长上存在显著的表型差异,为鉴定肌肉发育中的关键基因和通路提供了绝佳模型。尽管已经在转录水平上对猪肌肉进行了广泛的测序研究,但针对转录后调控,尤其是表观遗传修饰的高通量测序研究仍然较少。m6A作为真核生物mRNA中最丰富的转录后修饰,几乎调控mRNA代谢的所有方面,包括转录、pre-mRNA处理、翻译和降解。m6A修饰由一组“writers”酶复合体催化,包括甲基转移酶样3(METTL3)、METTL14、Wilms肿瘤相关蛋白(WTAP)和ZC3H13。m6A修饰可以由“erasers”酶如FTO和ALKBH5动态可逆。m6A修饰通过多种机制促进mRNA翻译。在mRNA稳定性调控方面,m6A主要通过YTHDF2促进mRNA降解。近期研究发现m6A的替代作用,即IGF2BP蛋白介导其增强mRNA稳定性和保守功能。

近日,湖北省农业科学院畜牧兽医研究所助理研究员顾浩博士为第一作者、湖北省农业科学院畜牧兽医研究所/湖北省洪山实验室毕延震研究员和中国科学院亚热带农业研究所印遇龙院士为共同通讯在《cells》杂志发表了题为“N6-Methyladenosine RNA Modification Regulates the Differential Muscle Development in Large White and Ningxiang Pigs”的研究论文,研究了N6-甲基腺苷(m6A)RNA修饰在大约克猪(Large White, LW)和宁乡猪(Ningxiang, NX)肌肉发育差异中的调控作用。研究通过MeRIP-seq技术揭示了m6A甲基化模式,并发现m6A修饰在肌肉细胞发育、肌原纤维、细胞周期和磷酸酶调节活性等方面对肌肉发育的新生儿阶段具有调控作用。特别地,研究指出m6A修饰通过YTHDF2依赖性方式加速了特定肌肉特异性跨膜蛋白WFS1降解,并鉴定出一个单核苷酸多态性(SNP)位点C21551T,该位点在WFS1基因的最后一个外显子中,导致LW和NX猪中WFS1表达水平的差异。深圳易基因科技为本研究提供MeRIP-seq技术服务。

本研究鉴定了大约克猪(Large White, LW)和宁乡猪(Ningxiang, NX)不同品种新生仔猪肌肉发育过程中的差异表达基因,并通过MeRIP-seq绘制了m6A甲基化模式。研究结果表明,m6A修饰在肌肉发育的新生仔猪阶段调控肌肉细胞发育、肌原纤维、细胞周期和磷酸酶调节活性。且LW和NX猪中差异表达基因主要富集在参与蛋白质合成通路中。对MeRIP-seq和RNA-seq数据进行联合分析,共鉴定出27个差异表达且m6A修饰基因。还鉴定出一种典型的肌肉特异性包膜跨膜蛋白WFS1,在LW和NX猪中通过m6A修饰被差异调控,进一步揭示了m6A修饰以YTHDF2依赖方式加速了WFS1降解。最后鉴定了WFS1最后一个外显子中的C21551T导致m6A甲基化变化,从而影响LW和NX猪中的WFS1表达水平差异。本研究对NX和LW猪在新生仔猪肌肉发育期间的m6A修饰进行了全面分析,并阐明了m6A修饰对这两个品种WFS1差异表达的调控机制。

材料方法

样本:3只5日龄的NX猪和3只5日龄的LW猪样本,从新生仔猪的背最长肌中分离出肌肉细胞,并提取RNA。

技术平台:MeRIP-Seq分析、RNA-seq

结果图形

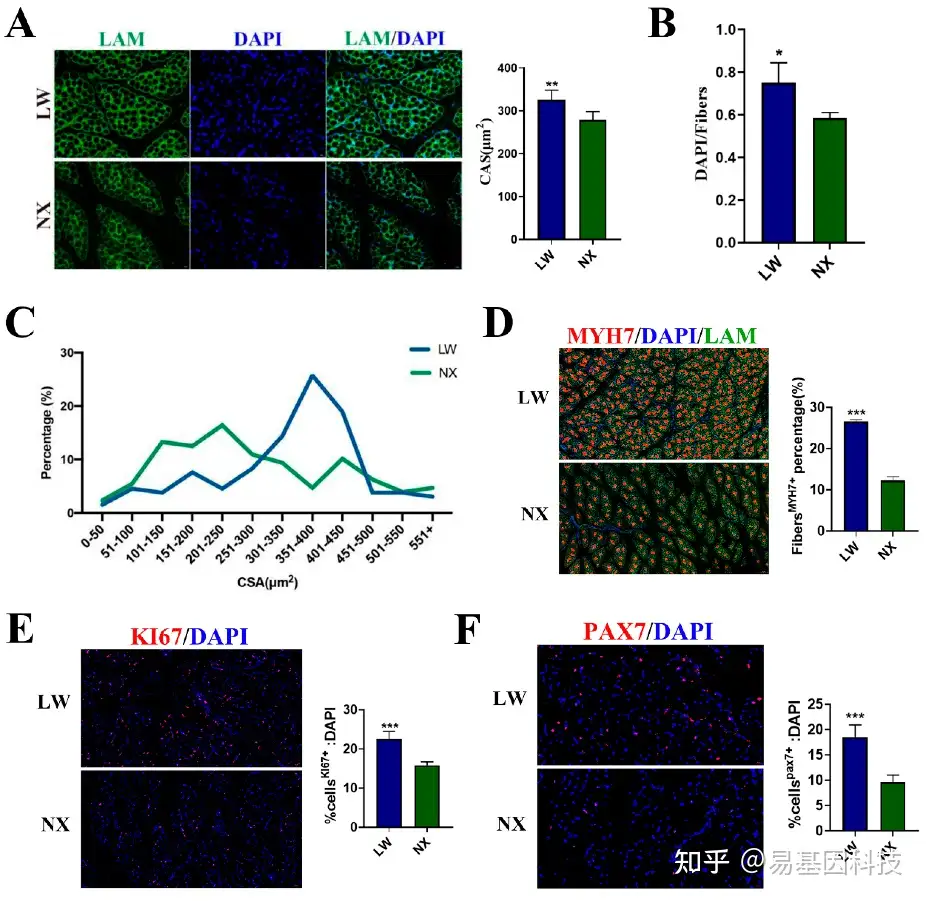
(1)LW和NX猪在肌肉发育新生仔猪阶段的差异

图1:5日龄NX猪和LW猪背最长肌特征。

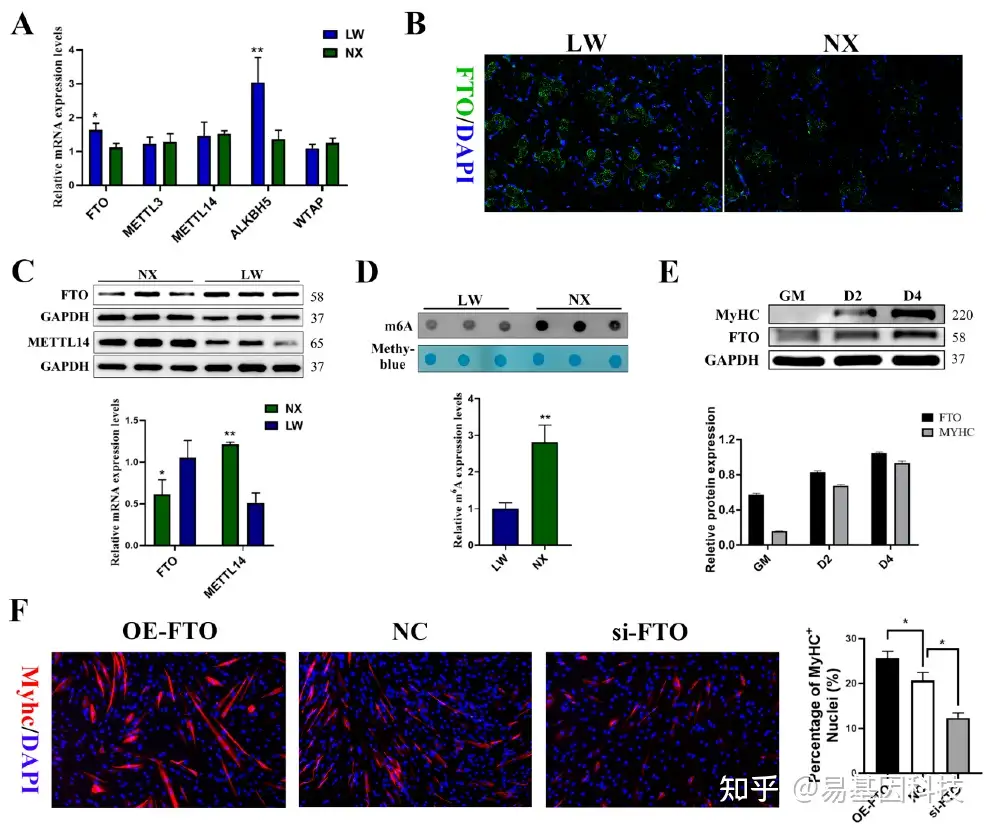
(2)m6A修饰调控猪肌肉发育

图2:m6A修饰参与调控肌肉发育。

  1. qPCR实验检测NX和LW猪肌肉中与m6A相关基因的表达水平。
  2. 代表性NX和LW猪背最长肌切片中FTO(绿色)图像;DAPI用于核染色(蓝色)。
  3. Western blotting实验结果表明,在LW猪肌肉中FTO表达水平升高,METTL4表达水平降低。
  4. 使用ImageJ软件对m6A水平进行定量分析。
  5. Western blotting实验结果表明,在分化后第0、2和4天,猪卫星细胞(PSCs)中FTO蛋白表达显著增加。
  6. Myhc免疫荧光染色显示,FTO过表达显著增加了Myhc+细胞比例,而FTO敲低显著减少了Myhc+细胞的比例(n = 3)。* p < 0.05,** p < 0.01。

(3)mRNA m6A修饰在LW和NX猪肌肉中的整体表征

图3:mRNA m6A甲基化在LW和NX猪肌肉中的整体特征。

  1. 检测NX和LW猪肌肉中m6A修饰工作流程。通过免疫沉淀(IP)纯化含m6A的mRNA片段。
  2. 每组m6A peaks的平均数量。
  3. 沿转录本的m6A peaks密度。
  4. LW和NX猪肌肉中m6A富集的共有motifs。
  5. NX-1猪染色体上m6A富集区域分布。

F-G. (F) GO和(G) KEGG富集分析,在NX-1猪肌肉样本中有2035个基因发生m6A修饰。

(4)NX和LW猪m6A修饰基因差异分析

图4:LW和NX猪肌肉之间差异性m6A修饰的比较。

  1. LW和NX猪肌肉之间差异性m6A修饰基因火山图
  2. 染色体上富集区域中差异性m6A修饰基因分布。

C-D. mRNA区域中显著差异m6A peaks分布。

E. KEGG富集分析显示LW与NX猪肌肉中差异性上调的m6A修饰基因。

F. KEGG富集分析显示LW与NX猪肌肉中差异性下调的m6A修饰基因。

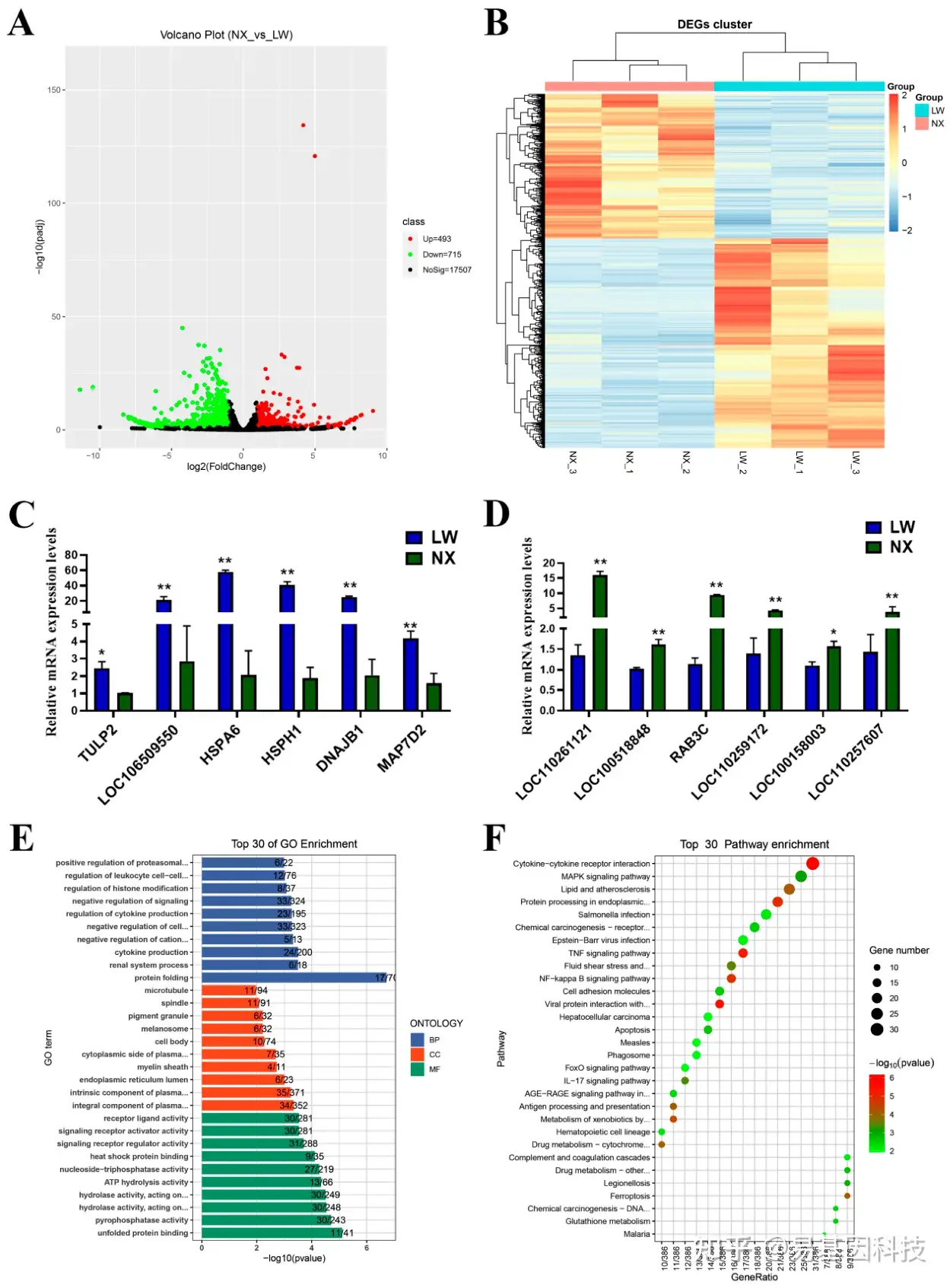
(5)NX和LW猪差异表达基因分析

图5:LW和NX猪骨骼肌的mRNA中差异表达水平。

  1. 差异表达的mRNA基因火山图。
  2. 差异表达的mRNA基因分层聚类分析。
  3. qPCR结果显示LW猪中上调的mRNA表达。
  4. qPCR结果显示LW猪中下调的mRNA表达。
  5. 通过GO分析富集的前30个差异表达基因通路。
  6. 通过KEGG预测富集的前30个差异表达基因通路。* p < 0.05,** p < 0.01。

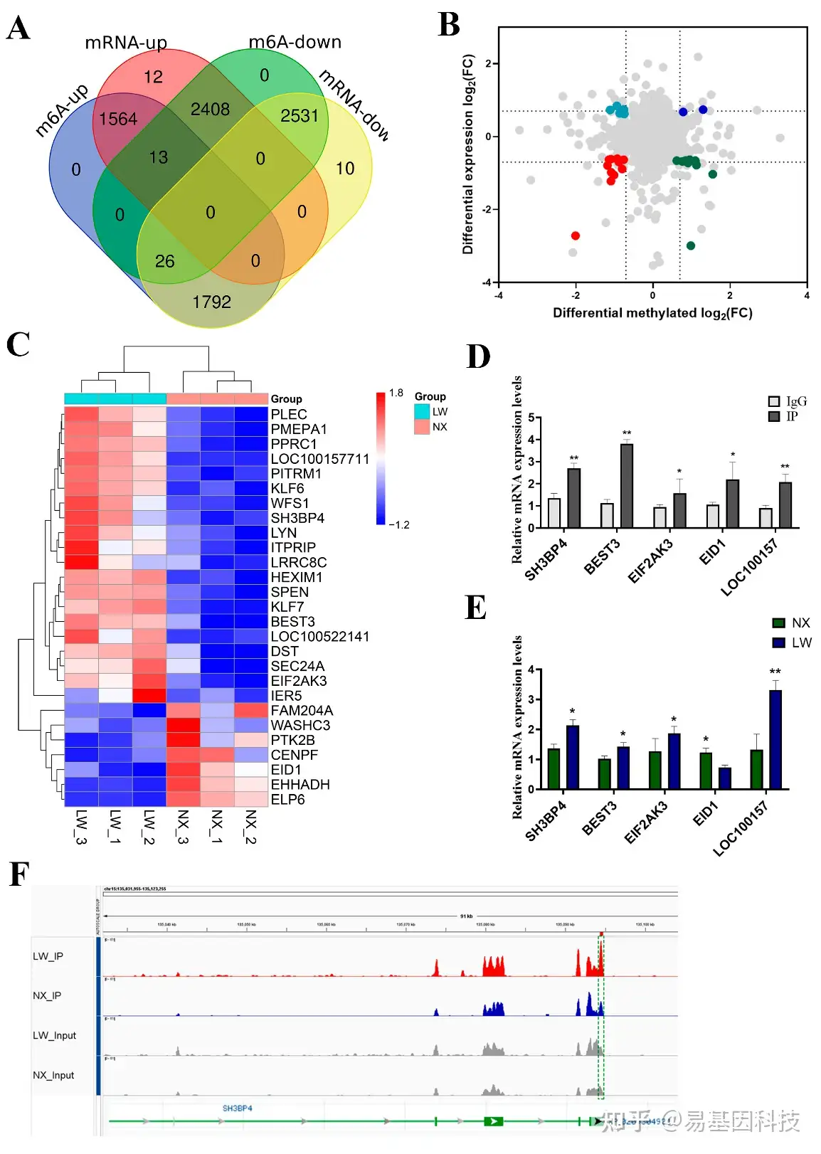
(6)MeRIP-Seq和RNA-Seq数据的联合分析

图6:RNA-Seq和MeRIP-Seq的综合分析。

  1. 差异性m6A甲基化和mRNA表达变化的peaks数量韦恩图。
  2. 四象限图展示基因分布情况。不同颜色表示RNA表达或m6A甲基化水平不同变化。
  3. 热图显示了27个甲基化水平有显著差异基因的表达情况。
  4. IgG作为阴性对照,通过MeRIP-qPCR验证5个m6A甲基化基因。
  5. qPCR分析显示,与NX猪相比,LW猪中5个高表达上调基因的表达增加。
  6. 在SH3BP4基因位点上,IGV可视化显示RNA-seq(灰色)数据和MeRIP-seq(红色和蓝色)数据。

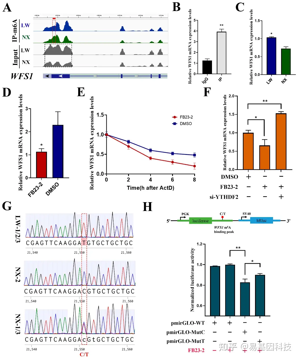
(7)m6A修饰调控WFS1在NX和LW猪肌肉中的差异表达

图7:m6A修饰调控NX和LW猪肌肉中WFS1的差异表达。

  1. 基因组浏览器轨迹显示WFS1基因位点的RNA-seq(灰色)和MeRIP-seq(蓝色和绿色)数据。
  2. MeRIP-qPCR验证WFS1的m6A修饰。IgG作为阴性对照。
  3. 检测LW和NX猪肌肉中WFS1的表达。
  4. 用FB23-2或DMSO处理的PSCs中WFS1 mRNA表达的RT-PCR分析。
  5. 检测用FB23-2或DMSO处理的PSCs中WFS1 mRNA降解率。
  6. 在干扰YTHDF2后,检测DMSO和FB23-2处理组中WFS1的表达。
  7. 两个品种仔猪共6个样本在m6A结合peaks序列和SNP位点的测序结果。
  8. m6A结合peaks的SNP位点的双荧光检测。包含C或T的结合片段被克隆到pmirGLO质粒中,分别命名为pmirGLO-MutC和pmirGLO-MutT(上图)。然后,它们与阴性对照空载体(pmirGLO-WT)一起转染入PSCs,随后用FB23-2处理(红色+/−)。

易小结

本研究通过MeRIP-seq分析,研究人员发现在LW和NX猪肌肉中存在差异表达基因,并且这些基因主要富集在蛋白质合成通路中。联合分析MeRIP-seq和RNA-seq数据,鉴定出27个差异表达且m6A修饰基因,其中WFS1基因在LW和NX猪中通过m6A修饰被差异调控。研究人员进一步揭示了m6A修饰通过YTHDF2依赖性方式加速WFS1降解。并识别了一个SNP位点C21551T,该位点在WFS1基因的最后一个外显子中,导致LW和NX猪中WFS1表达水平的差异。

研究结果表明,m6A修饰通过影响WFS1 mRNA降解率来调控WFS1基因表达,并发现WFS1基因中的一个SNP位点能够影响m6A修饰发生。这个SNP位点可能作为提高肉类生产性状的潜在遗传标记,同时也为由WFS1突变引起的沃尔夫拉姆综合征(Wolfram syndrome)的潜在机制提供了新见解。

关于易基因RNA m6A甲基化测序(MeRIP-seq)技术

易基因MeRIP-seq技术利用m6A特异性抗体富集发生m6A修饰的RNA片段(包括mRNA、lncRNA等rRNA去除所有RNA),结合高通量测序,可以对RNA上的m6A修饰进行定位与定量,总RNA起始量可降低至10μg,最低仅需1μg总RNA。广泛应用于组织发育、干细胞自我更新和分化、热休克或DNA损伤应答、癌症发生与发展、药物应答等研究领域;可应用于动物、植物、细胞及组织的m6A检测。

大样本量m6A-QTL性状关联分析,传统MeRIP单个样品价格高,通常难以承担。易基因开发建立MeRIP-seq2技术,显著提成IP平行性,实现不同样本间相对定量,降低检测成本。

易基因提供适用于不同科研需求的MeRIP技术:

  • m6A甲基化-常量mRNA 甲基化测序(MeRIP-seq)
  • m6A甲基化-常量mRNA +lncRNA甲基化测序(lnc-MeRIP-seq)
  • m6A甲基化-微量mRNA +lncRNA甲基化测序(Micro-lnc-MeRIP-seq)
  • 高通量m6A甲基化-常量mRNA甲基化测序(MeRIP-seq2)

技术优势:

  • 起始量低:样本起始量可降低至10-20μg,最低仅需1μg总RNA;
  • 转录组范围内:可以同时检测mRNA和lncRNA;
  • 样本要求:可用于动物、植物、细胞及组织的m6A检测;
  • 重复性高:IP富集重复性高,最大化降低抗体富集偏差;
  • 应用范围广:广泛应用于组织发育、干细胞自我更新和分化、热休克或DNA损伤应答、癌症的发生与发展、药物应答等研究领域。

研究方向:

m6A甲基化目前主要运用在分子机制的理论性研究

  • 疾病发生发展:肿瘤、代谢疾病(如肥胖/糖尿病)、神经和精神疾病(如阿尔兹海默症/抑郁症)、炎症…
  • 发育和分化:早期胚胎发育、个体/组织/器官生长发育、干细胞分化与命运决定、衰老
  • 环境暴露与响应:污染、抗逆、生活方式

关于m6A甲基化研究思路

(1)整体把握m6A甲基化图谱特征:m6A peak数量变化、m6A修饰基因数量变化、单个基因m6A peak数量分析、m6A peak在基因元件上的分布、m6A peak的motif分析、m6A peak修饰基因的功能分析

(2)筛选具体差异m6A peak和基因:差异m6A peak鉴定、非时序数据的分析策略、时序数据的分析策略、差异m6A修饰基因的功能分析、差异m6A修饰基因的PPI分析、候选基因的m6A修饰可视化展示

(3)m6A甲基化组学&转录组学关联分析:Meta genes整体关联、DMG-DEG对应关联、m6A修饰目标基因的筛选策略

(4)进一步验证或后期试验

易基因提供全面的表观基因组学(DNA甲基化、DNA羟甲基化、cfDNA)和表观转录组学(m6A、m5C、m1A、m7G、ac4C、RNA与蛋白互作)、DNA与蛋白互作及染色质开放性技术方案(ChIP-seq、ATAC-seq),详询易基因:0755-28317900。

参考文献:

Gu H, Xu K, Yu Z, Ren Z, Chen F, Zhou C, Zeng W, Ren H, Yin Y, Bi Y. N6-Methyladenosine RNA Modification Regulates the Differential Muscle Development in Large White and Ningxiang Pigs. Cells. 2024 Oct 21;13(20) pii: cells13201744. doi: 10.3390/cells13201744. PubMed PMID: 39451261.

相关阅读:

1. 项目文章:MeRIP-seq+RNA-seq揭示家禽(鸡)脂肪沉积中的m6A RNA甲基化调控机制

2. 项目文章 | MeRIP-seq揭示m6A修饰在肺动脉高压(PAH)发病机制中的潜在作用和新治疗靶点

3. 项目文章 | 90天见刊,易基因m6A RNA甲基化(MeRIP)+转录组组学研究

4. 项目集锦 | 易基因近期m6A甲基化(MeRIP-seq)研究成果

5. 一文读懂:八大RNA m⁶A甲基化研究核心问题

6. 3文聚焦:RNA m⁶A甲基化修饰在不同农作物中的研究进展(马铃薯+水稻+玉米+小麦)

7. 3文读懂:m⁶A甲基化在动物肌肉发育中的重要作用(猪+鸡+山羊)

8. m6A/m5C/m1A/m7G/ac4C/Ψ等8种RNA修饰的生物学功能和潜在机制 | 深度综述

9. 一文读懂:八大RNA m⁶A甲基化研究核心问题

10. 技术推介|RNA m⁶A甲基化测序(MeRIP-seq)技术介绍

posted @ 2025-01-02 11:40  深圳市易基因科技  阅读(138)  评论(0)    收藏  举报