易基因:Exp Mol Med:ChIP-seq等揭示Foxo1-YAP-Notch1轴在疾病进展中的表观调控作用——重编程STING介导的先天免疫
大家好,这里是专注表观组学十余年,领跑多组学科研服务的易基因。
非酒精性脂肪性肝炎(nonalcoholic steatohepatitis,NASH)是一种慢性肝脏疾病,其特征是肝脏中脂肪积累、炎症和纤维化。干扰素基因刺激因子(stimulator of IFN genes,STING)是一种细胞质DNA传感器,与NASH中的炎症激活有关。先天免疫激活对于NASH进展期间引发肝脏炎症至关重要,然而免疫调节分子如何识别脂肪生成、纤维化和炎症信号的机制尚不清楚。
2024年8月9日,上海交通大学医学院附属仁济医院肝脏外科徐东伟博士、Xiaoye Qu、Tao Yang为并列第一作者,徐东伟博士和美国加州大学洛杉矶分校大卫格芬医学院Bibo Ke为共同通讯作者研究了高脂饮食(high-fat diet,HFD)诱导的氧化应激如何激活肝细胞中的Foxo1、YAP和Notch1信号,并研究这些信号如何影响NASH进展。相关研究成果以“The Foxo1-YAP-Notch1 axis reprograms STING-mediated innate immunity in NASH progression”为题发表在《experimental and molecular medicine》杂志(EXP MOL MED)(IF 9.5)。
本研究揭示高脂饮食(HFD)诱导的氧化应激激活了肝巨噬细胞中的Foxo1、YAP和Notch1信号。巨噬细胞Foxo1缺失(Foxo1M-KO)改善了HFD肝脏中的肝炎、脂肪肝和纤维化,减少了HFD肝脏中STING(stimulator of IFN genes)、TBK1(TANK-binding kinase 1)和NF-κB的激活。但Foxo1和YAP双基因敲除(Foxo1/YAPM-DKO)或Foxo1和Notch1双基因敲除(Foxo1/Notch1M-DKO)促进了STING功能,并加剧HFD诱导的肝损伤。而Foxo1M-KO显著降低了棕榈酸(PA)和油酸(OA)刺激的Kupffer细胞释放的TGF-β1,并在与Kupffer细胞共培养后的原代肝星状细胞(HSCs)中介导Col1α1、CCL2和Timp1表达下调,但上调MMP1表达。Kupffer细胞中PA和OA增强了LIMD1和LATS1的共定位和互作,从而诱导YAP核转位。Foxo1M-KO激活了PGC-1α并增加了细胞核YAP活性,调节线粒体生物合成。研究利用染色质免疫沉淀测序(ChIP-Seq)以及原位RNA杂交,揭示了NICD与YAP共定位并靶向Mb21d1(cGAS),而YAP作为NICD的新辅助激活因子,对于NASH进展中STING功能的重编程至关重要。这些发现强调了巨噬细胞Foxo1–YAP–Notch1轴作为一个关键分子调控因子的重要性,该轴可以调控NASH中的脂质代谢、炎症和先天免疫。
实验方法:
使用基因敲除小鼠模型,通过24周高脂饮食喂养后,利用ChIP-seq、RNA-seq、RNA原位杂交、Western blot等方法研究了Foxo1、YAP和Notch1在巨噬细胞中的特异性敲除对肝脏病理变化的影响。
结果图形:
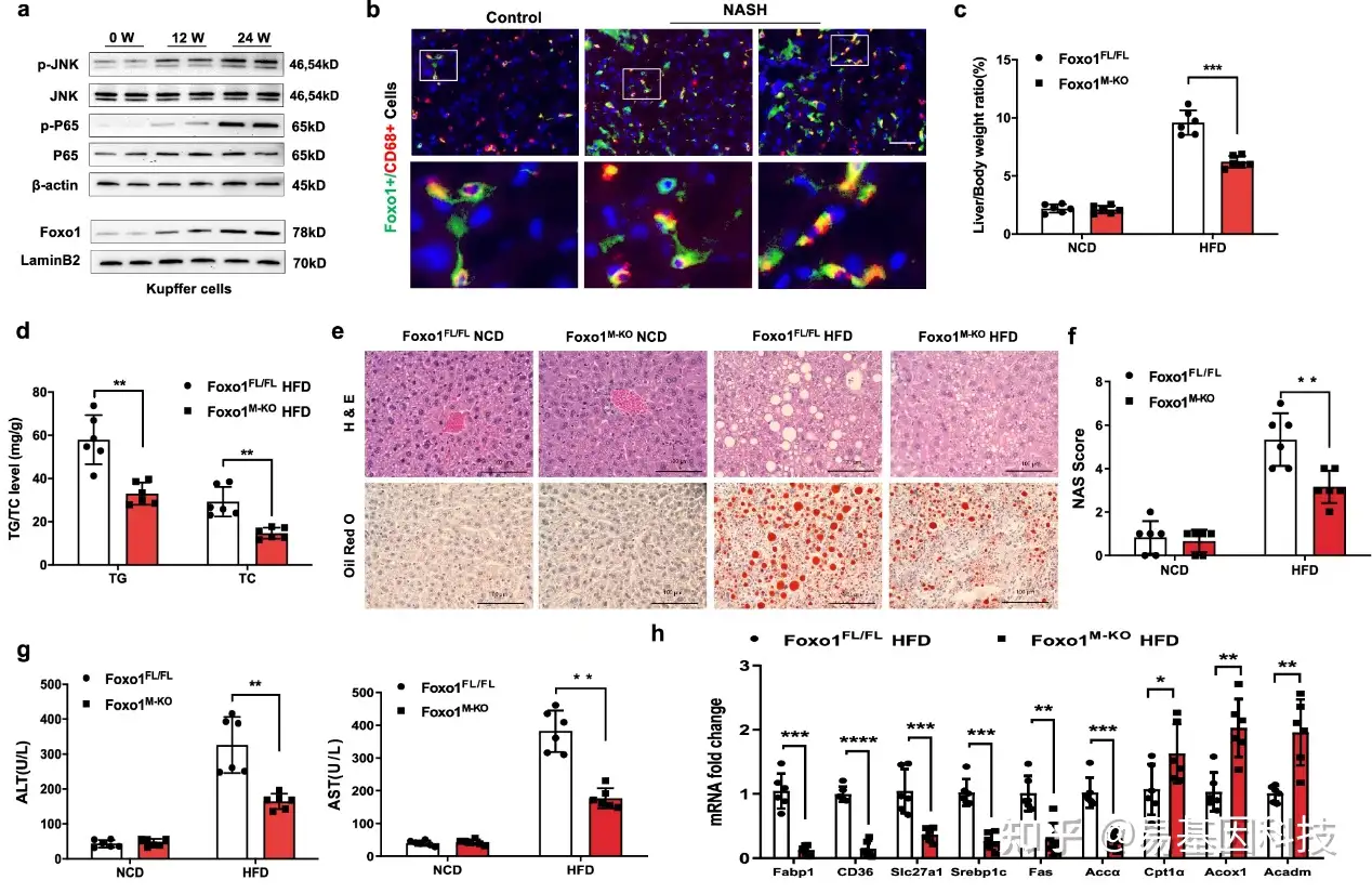
(1)巨噬细胞中Foxo1敲除减少高脂饮食(HFD)诱导的肝脏脂肪变性和炎症反应。
为鉴定巨噬细胞Foxo1是否参与肝脏脂肪变性,研究分析了脂肪肝中Kupffer细胞的Foxo1表达。通过Western blot、免疫荧光染色、组织学染色、定量PCR等实验研究结果表明,巨噬细胞中Foxo1缺失可以减少高脂饮食诱导的脂肪变性和炎症反应。Foxo1在调控肝脏脂肪积累和炎症过程中的作用表明巨噬细胞Foxo1在NASH的发生和发展中起着至关重要的作用,而调节Foxo1活性或表达可能为治疗NASH提供一种新策略。
图1:巨噬细胞Foxo1缺失减少了高脂饮食诱导的NASH中的肝脏脂肪变性和炎症。
- 在野生型(WT)小鼠被喂食高脂饮食(HFD)24周后,通过western blot分析揭示肝脏巨噬细胞中的核Foxo1、p-JNK、JNK、p-P65和P65蛋白表达上调。
- 免疫荧光染色显示脂肪肝中巨噬细胞Foxo1表达增加(每组n=6个样本)。
- Foxo1M-KO小鼠表现出较低的肝脏与体重比(每组n=6个样本)。
- Foxo1M-KO肝脏中肝甘油三酯(TG)和总胆固醇(TC)水平(每组n=6个样本)降低。
- 代表性的组织学染色(H&E和Oil Red O)显示Foxo1M-KO减轻肝脏脂肪变性,并减少肝细胞气球样变和脂质积累(每组n=6个样本)。
- 基于组织学图像检测的NAS(NAFLD活动评分)在Foxo1M-KO组中显著降低(每组n=6个样本)。
- HFD喂养的Foxo1M-KO小鼠血清ALT和AST水平降低(IU/L)(每组n=6个样本)。
- 定量PCR显示,脂肪肝中负责脂肪酸摄取和合成的基因Srebp1c、Slc27a1、Fabp1、CD36、Fas和Accα的水平显著降低,而Cpt1α、Acox1和Acadm表达增加(每组n=6个样本)。
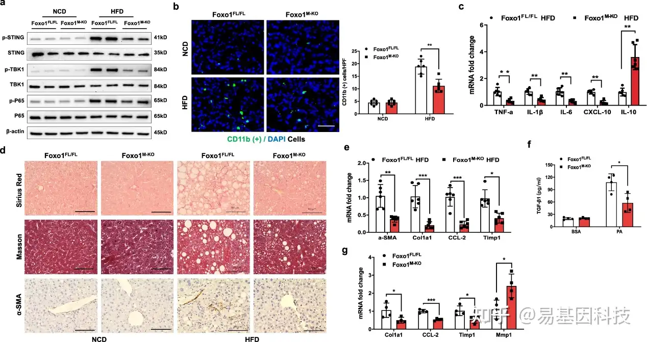
(2)巨噬细胞Foxo1缺失抑制了 STING 介导的 HFD型NASH肝脏炎症和纤维化
接下来研究人员分析了巨噬细胞 Foxo1 是否影响 HFD 诱导NASH 中的 STING 激活和肝纤维化。数据结果表明,巨噬细胞Foxo1信号对于调控HFD诱导的NASH中STING介导的肝脏炎症和纤维化至关重要。
图2:巨噬细胞中Foxo1敲除抑制了HFD诱导的NASH中STING介导的肝脏炎症和纤维化。
- 在Foxo1M-KO小鼠经过24周的HFD喂养后,肝脏中p-STING、p-TBK1和p-P65的表达减少。
- 免疫荧光染色显示,在Foxo1M-KO小鼠经过24周的HFD喂养后,肝脏中CD11b阳性巨噬细胞减少(每组n=6个样本)。
- 定量RT-PCR显示,在Foxo1M-KO小鼠经过24周的HFD喂养后,TNF-α、IL-1β、IL-6和CXCL-10水平降低,而IL-10的水平在Foxo1M-KO小鼠中增加(每组n=6个样本)。
- 代表性的组织学和免疫组化染色(Sirius Red、Masson和α-SMA)显示Foxo1M-KO小鼠的HFD肝脏中肝纤维化减少(每组n=6个样本)。
- 定量RT-PCR显示脂肪肝中Foxo1M-KO小鼠的α-SMA、Col1a1、CCL2和Timp1表达减少(每组n=6个样本)。
- 肝脏Kupffer细胞先用0.2 mM棕榈酸(PA)和0.4 mM油酸(OA)混合物刺激24小时,然后与原代肝星状细胞(HSCs)共培养。与Foxo1FL/FL相比,Foxo1M-KO显著减少了PA/OA刺激的巨噬细胞在共培养上清中TGF-β1的释放(每组n=4个样本)。
- 共培养后发现HSC水平的Col1α1、CCL2、Timp1 mRNA减少,MMP1增加(每组n=4个样本)。
(3)巨噬细胞Foxo1敲除促进Notch1和Hippo信号通路响应HFD
接下来,作者研究了巨噬细胞Foxo1是否影响对响应HFD的基因表达和信号通路。对照组Foxo1FL/FL和敲除组Foxo1M-KO小鼠经过24周HFD喂养后,从小鼠中分离出肝脏巨噬细胞,并进行深度RNA测序(RNA-seq)分析。分析结果表明,与Foxo1FL/FL对照组相比,Foxo1M-KO组HFD巨噬细胞中912个基因表达发生显著变化(415个上调和497个下调)(图3a)。GO分析显示Foxo1M-KO中与炎症反应、先天免疫反应、细胞脂质代谢过程等多个基因表达发生变化(图3b,c)。KEGG分析揭示了与Notch信号通路、脂肪酸代谢、PPAR信号通路、AMPK信号通路、Hippo信号通路及细胞因子-细胞因子受体互作相关的基因表达的富集(图3d,e)。Notch1和Hippo信号通路相关基因,如Hes1、Hey1、Fosl1、Ccnd1、Nr4a2、Ccnb1和Erbb2,在HFD喂养的Foxo1M-KO动物的巨噬细胞中显著激活,且通过定量RT-PCR进一步验证。这些结果表明Notch1和Hippo通路在调节巨噬细胞Foxo1驱动的NASH进展中发挥着重要作用。
图3:巨噬细胞中Foxo1敲除在响应高脂饮食(HFD)时促进了Notch1和Hippo信号通路。Foxo1FL/FL和Foxo1M-KO小鼠经过24周HFD喂养后,从它们的肝脏巨噬细胞中提取了总RNA,随后进行RNA-seq。
- Foxo1M-KO小鼠与Foxo1FL/FL对照组相比,在HFD肝脏巨噬细胞中的基因表达的log2倍数变化。HFD肝脏巨噬细胞中的差异表达基因(DEGs)(n=912,P<0.05)被标记出来(红色表示上调,n=415;绿色表示下调,n=497)。
b-c. Foxo1M-KO小鼠的HFD肝脏巨噬细胞的GO富集分析,包括细胞成分和生物过程。
d. KEGG通路富集分析,分析了Foxo1M-KO小鼠的HFD肝脏巨噬细胞中差异表达的转录本。
e. Foxo1M-KO小鼠的HFD肝脏巨噬细胞中表达变化的基因热图。
(4)巨噬细胞Foxo1敲除在HFD诱导的氧化应激中增加了YAP/NICD活性并抑制STING激活
由于Hippo通路及其效应蛋白YAP(一个转录辅激活因子),已被确认为调控基因功能的重要信号级联,作者随后研究了HFD诱导的氧化应激是否影响NASH进展中的YAP和Notch1的细胞内域(NICD)。
图4:巨噬细胞中Foxo1敲除在HFD诱导的氧化应激中增加了YAP/NICD活性并抑制STING激活。
- HFD喂养后,巨噬细胞中的核YAP和NICD表达显著增加。
- 从WT小鼠中分离的肝脏巨噬细胞用0.2 mM棕榈酸(PA)和0.4 mM油酸(OA)混合物刺激24小时。PA/OA刺激激活了JNK,并增加了巨噬细胞中核Foxo1和PGC-1α的表达。
- PA和OA刺激增加了p-LATS1和LIMD1表达,导致巨噬细胞中细胞质YAP磷酸化减少和核YAP表达增加。
- 免疫荧光染色显示PA/OA刺激的巨噬细胞中巨噬细胞LIMD1(绿色)和LATS1(红色)的共定位。
- 免疫共沉淀分析显示PA/OA刺激增强了巨噬细胞中LIMD1和LATS1的共定位和互作。
- WT小鼠的肝脏巨噬细胞在PA/OA刺激后转染CRISPR/Cas9介导的LIMD1 KO或对照载体。此外LIMD1 KO增加了细胞质YAP磷酸化并减少核YAP表达。
- 巨噬细胞Foxo1敲除显著增加了PGC-1α、YAP和NICD水平,并在PA/OA刺激后下调p-STING表达。
- Foxo1M-KO小鼠的肝脏巨噬细胞在PA/OA刺激后转染CRISPR/Cas9介导的PGC-1α KO或对照载体。免疫共沉淀分析揭示Foxo1M-KO细胞中CRISPR/Cas9介导的PGC-1α KO减少了YAP与NICD互作并增加p-STING表达。
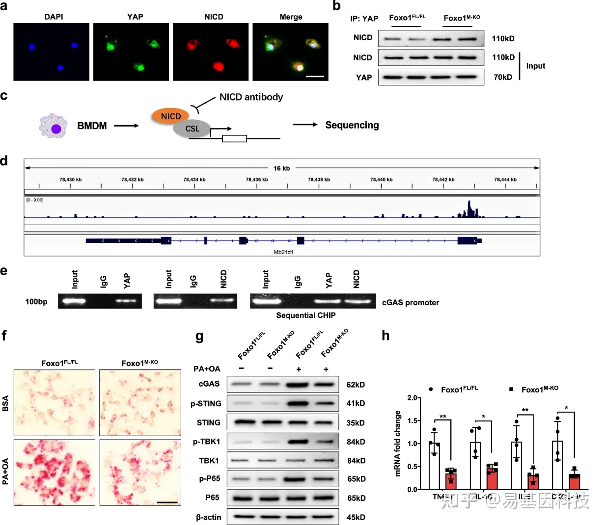
(5)YAP-NICD互作靶向cGAS并调节STING介导的炎症
HFD诱导的氧化应激增加了JNK依赖性Foxo1转录活性和LIMD1介导的YAP核转位,并激活Notch1信号,作者进一步研究其中的潜在分子机制。
图 5:YAP–NICD互作靶向cGAS并调节STING介导的炎症。
- 免疫荧光染色显示,在PA/OA刺激后巨噬细胞核内YAP(绿色)和NICD(红色)的共定位。
- 免疫共沉淀分析显示,Foxo1敲除增加了YAP与Foxo1M-KO巨噬细胞中NICD的结合。
- NICD ChIP-seq分析的实验设计。骨髓源性巨噬细胞(bone marrow-derived macrophages,BMMs)在与PA/OA共培养24小时后收集并固定。在染色质剪切和NICD抗体选择后,沉淀的DNA片段由NICD蛋白复合物进行测序。
- 在小鼠Mb21d1(cGAS)基因上的NICD结合位点的定位。显示了9号染色体上小鼠cGAS基因的5个外显子、4个内含子、3'非翻译区(UTR)、5'UTR和转录起始位点(TSS)。
- NICD和YAP与cGAS启动子结合的ChIP-PCR分析。
- RNA原位杂交分析显示,在PA/OA刺激后Foxo1FL/FL巨噬细胞中目标基因cGAS的转录表达增加(每组n=4个样本)。
- 脂肪酸刺激增加了Foxo1FL/FL或Foxo1M-KO小鼠的PA刺激的Foxo1FL/FL巨噬细胞中cGAS、p-STING、p-TBK1和p-P65的表达,而Foxo1敲除减少了cGAS、p-STING、p-TBK1和p-P65的表达。
- qRT-PCR分析显示,在暴露于PA/OA的巨噬细胞中TNF-α、IL-1β、IL-6和CXCL-10水平降低(每组n=4个样本)。
ChIP-seq分析揭示了YAP–NICD轴靶向cGAS并调节对PA/OA刺激的STING介导的炎症反应。
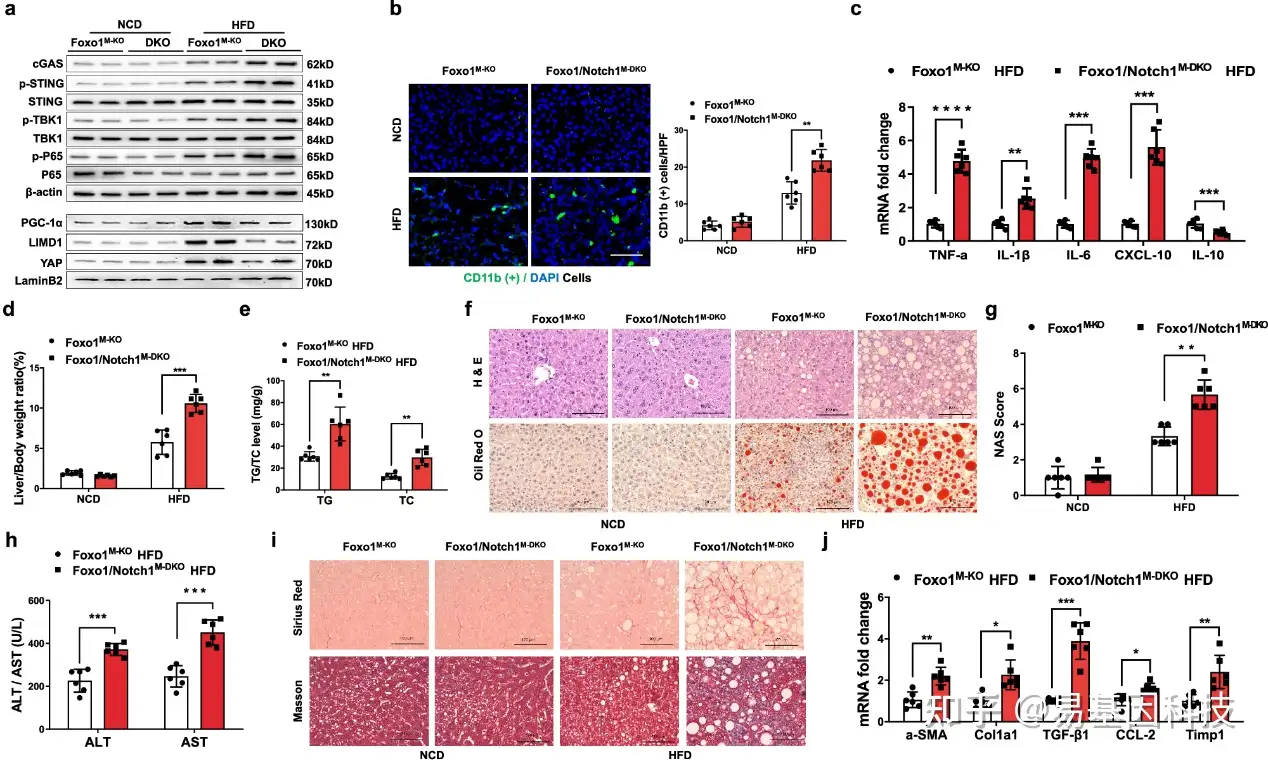
(6)HFD诱导的NASH中巨噬细胞Notch1信号通路破坏激活了cGAS并增加STING介导的肝脏炎症和纤维化。
为了阐明Notch激活在巨噬细胞Foxo1信号介导的NASH免疫调节中的作用机制,作者制备了骨髓特异性Foxo1和Notch1双敲除(Foxo1/Notch1M-DKO)小鼠。
图6:巨噬细胞Notch1信号通路的破坏激活了cGAS并增加了HFD诱导的NASH中STING介导的肝脏炎症和纤维化。
- 24周HFD喂养后,Foxo1/Notch1M-DKO增加了脂肪肝中cGAS、p-STING、p-TBK1、p-P65以及核PGC-1α、LIMD1和YAP的表达。
- 免疫荧光染色显示Foxo1/Notch1M-DKO增加了脂肪肝中CD11b阳性巨噬细胞的积累(每组n=6个样本)。
- Foxo1/Notch1M-DKO增加了脂肪肝中TNF-α、IL-1β、IL-6和CXCL-10的表达,并降低了IL-10水平(每组n=6个样本)。
- HFD喂养的Foxo1/Notch1M-DKO小鼠的肝脏/体重比显著增加(每组n=6个样本)。
- HFD喂养的Foxo1/Notch1M-DKO小鼠的TG和TC(mg/g)脂质水平显著增加(每组n=6个样本)。
- 代表性组织学染色(H&E和Oil Red O)显示HFD喂养的Foxo1/Notch1M-DKO小鼠的肝脏表现出增加的脂质积累(每组n=6个样本)。
- 基于组织学图像检测的NAS(NAFLD活动评分)在Foxo1/Notch1M-DKO组显著增加(每组n=6个样本)。
- HFD喂养的Foxo1/Notch1M-DKO小鼠的血清ALT和AST水平增加(IU/L)(每组n=6个样本)。
- 代表性的组织学和免疫组化染色(Sirius Red和Masson)显示Foxo1/Notch1M-DKO小鼠的脂肪肝组织中肝纤维化增强(每组n=6个样本)。
- 在HFD喂养后,Foxo1/Notch1M-DKO肝脏中包括αSMA、Col1α1、TGF-β1、CCL2和TIMP1在内的促纤维化基因的mRNA表达增加(每组n=6个样本)。
Foxo1/Notch1M-DKO激活了cGAS,增加了STING介导的炎症反应,并加剧了HFD诱导的NASH中的肝纤维化。
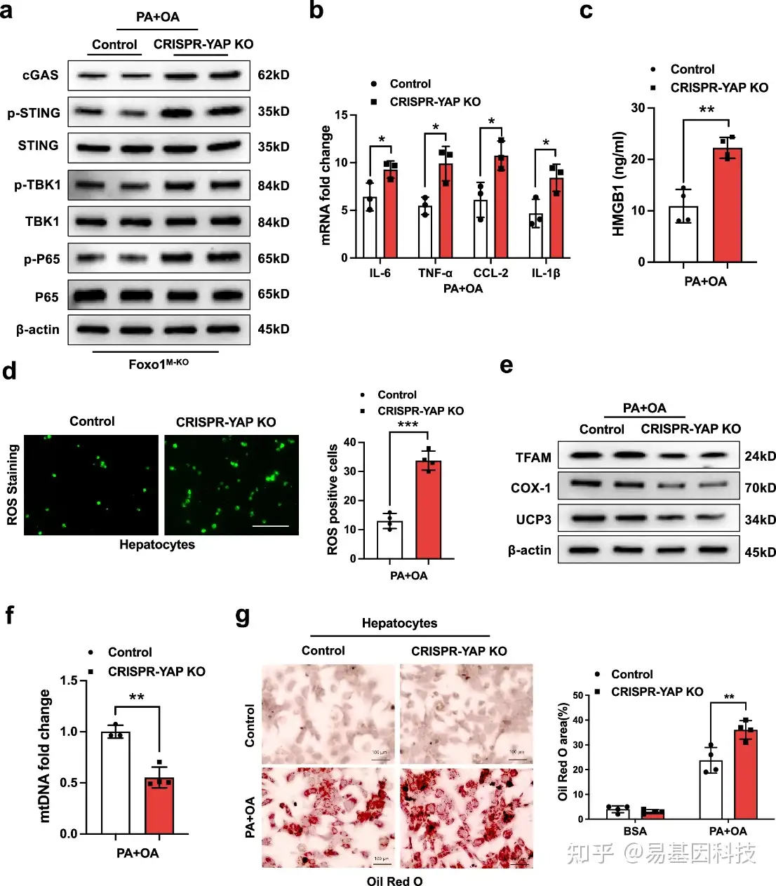
(7)YAP是巨噬细胞中Foxo1介导的STING功能免疫调节在脂毒性诱导的线粒体氧化应激中所必需的。
在证明了巨噬细胞YAP-NICD互作在调节HFD诱导的氧化应激中STING功能的关键作用之后,作者进一步在体外研究了YAP在免疫和代谢调节中的机制作用。
图 7:YAP是巨噬细胞Foxo1介导的STING功能免疫调节在脂毒性诱导的线粒体氧化应激中所必需的。从Foxo1M-KO小鼠中分离的骨髓源性巨噬细胞(BMMs),转染CRISPR/Cas9介导的YAP基因敲除(p-CRISPR-YAP KO)或对照载体,然后在与0.2 mM棕榈酸(PA)和0.4 mM油酸(OA)混合物孵育24小时后,与原代肝细胞共培养。
- CRISPR/Cas9介导的YAP基因敲除增强了PA刺激的巨噬细胞中cGAS、p-STING、p-TBK1和p-P65的表达。
- 在PA和OA刺激的Foxo1M-KO巨噬细胞中,IL-6、TNF-α、CCL2和IL-β的mRNA水平升高。
- ELISA分析显示,在p-CRISPR-YAP-KO细胞中HMGB1的释放显著增加,而在对照细胞中没有增加(每组n=4个样本)。
- 免疫荧光染色显示,p-CRISPR-YAP KO在Foxo1M-KO巨噬细胞中增加了与PA/OA共培养后肝细胞的ROS产生(每组n=4个样本)。定量ROS产生巨噬细胞(绿色)。
- 在与p-CRISPR-YAP KO转染的Foxo1M-KO巨噬细胞共培养后,肝细胞中TFAM、COX-1和UCP3的表达降低。
- 定量RT-PCR分析显示,p-CRISPR-YAP KO减少了与p-CRISPR-YAP KO或对照载体转染的巨噬细胞共培养后肝细胞中的mtDNA水平(每组n=4个样本)。
- Oil Red O染色显示,在与p-CRISPR-YAP-KO或对照载体转染的巨噬细胞共培养后,肝细胞内细胞质脂质增加(每组n=4个样本)。
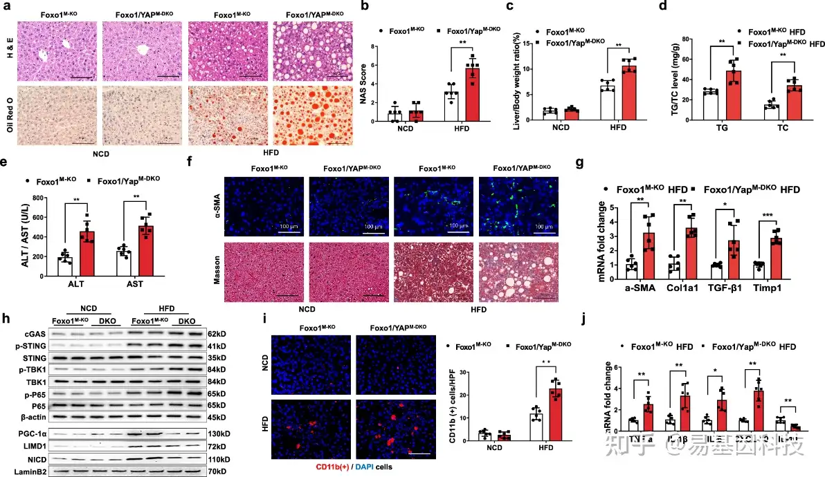
(8)Foxo1–YAP轴调控HFD诱导的NASH中STING介导的肝脏炎症和脂肪变性。
接下来,作者分析了Foxo1–YAP轴在调节NASH中脂质代谢和STING介导的炎症中的作用。
图 8:Foxo1–YAP轴调节HFD诱导的NASH中STING介导的肝脏炎症和脂肪变性。
- 代表性的组织学染色(H&E和Oil Red O)显示,Foxo1M-KO小鼠表现出脂质积累减少,而Foxo1/YAPM-DKO小鼠在24周HFD喂养后表现出肝脏脂肪变性增加(每组n=6个样本)。
- 基于组织学图像测量的NAS(NAFLD活动评分)在Foxo1/YAPM-DKO组显著增加(每组n=6个样本)。
- Foxo1/YAPM-DKO小鼠的肝脏/体重比显著更高(每组n=6个样本)。
- Foxo1/YAPM-DKO小鼠的TG和TC水平(mg/g)显著增加(每组n=6个样本)。
- Foxo1/YAPM-DKO小鼠表现出显著增加的血清ALT和AST水平(IU/L)(每组n=6个样本)。
- 代表性的免疫荧光和免疫组化图像(α-SMA和Masson)显示Foxo1/YAPM-DKO肝脏的肝纤维化显著增加(每组n=6个样本)。
- 定量RT-PCR分析显示Foxo1/YAPM-DKO脂肪肝中cGAS、p-STING、p-TBK1和p-P65的表达上调(每组n=6个样本)。
- Western blot分析揭示Foxo1/YAPM-DKO在脂肪肝中cGAS、p-STING、p-TBK1和p-P65的表达增加,且核PGC-1α、LIMD1和NICD的表达增加。
- 免疫荧光染色显示,在缺血肝脏中CD11b阳性巨噬细胞的积累增加(每组n=6个样本)。
- 在脂肪肝的Foxo1/YAPM-DKO肝脏中,TNF-α、IL-1β、IL-6和CXCL-10的mRNA水平增加,而IL-10水平降低(每组n=6个样本)。
HFD诱导的NASH小鼠Foxo1/YAPM-DKO加剧了STING介导的肝脏炎症、脂肪变性和纤维化。
关于易基因染色质免疫共沉淀测序 (ChIP-seq)
染色质免疫共沉淀(Chromatin Immunoprecipitation,ChIP),是研究体内蛋白质与DNA相互作用的经典方法。将ChIP与高通量测序技术相结合的ChIP-Seq技术,可在全基因组范围对特定蛋白的DNA结合位点进行高效而准确的筛选与鉴定,为研究的深入开展打下基础。
DNA与蛋白质的相互作用与基因的转录、染色质的空间构型和构象密切相关。运用组蛋白特定修饰的特异性抗体或DNA结合蛋白或转录因子特异性抗体富集与其结合的DNA片段,并进行纯化和文库构建,然后进行高通量测序,通过将获得的数据与参考基因组精确比对,研究人员可获得全基因组范围内某种修饰类型的特定组蛋白或转录因子与基因组DNA序列之间的关系,也可对多个样品进行差异比较。
应用方向:
ChIP 用来在空间上和时间上不同蛋白沿基因或基因组定位
- 转录因子和辅因子结合作用
- 复制因子和 DNA 修复蛋白
- 组蛋白修饰和变异组蛋白
技术优势:
- 物种范围广:细胞、动物组织、植物组织、细菌微生物多物种富集经验;
- 微量建库:只需5ng以上免疫沉淀后的DNA,即可展开测序分析;
- 方案灵活:根据不同的项目需求,选择不同的组蛋白修饰特异性抗体。
技术路线:

参考文献:
Xu D, Qu X, Yang T, Sheng M, Bian X, Zhan Y, Tian Y, Lin Y, Jin Y, Wang X, Ke M, Jiang L, Li C, Xia Q, Farmer DG, Ke B. The Foxo1-YAP-Notch1 axis reprograms STING-mediated innate immunity in NASH progression. Exp Mol Med. 2024 Aug 9. pii: 10.1038/s12276-024-01280-5. doi: 10.1038/s12276-024-01280-5. PubMed PMID: 39122845.
相关阅读:
1. 项目文章 | Nature子刊:ChIP-seq等揭示c-di-AMP与DasR互作以调控细菌生长、发育和抗生素合成
2. 项目文章:ChIP-seq等揭示人畜共患寄生虫弓形虫的蛋白质乳酸化和代谢调控机制
3. 项目集锦 | 易基因近期染色质免疫共沉淀测序(ChIP-seq)研究成果
4. 项目文章 | NAR:ChIP-seq等揭示蛋白质酰基化与c-di-GMP协同调控放线菌发育与抗生素合成机制
5. 项目文章 | 组蛋白ChIP-seq揭示烟粉虱共生菌Hamiltonella调控宿主生殖新机制
6. 项目文章 | ChIP-seq揭示HIV-1感染细胞转录抑制因子Schlafen 5的表观遗传调控机制7. 项目文章|ChIP-seq揭示H3K27me3去甲基化酶在体细胞重编程调控转录机制
8. 干货:ENCODE和modENCODE联盟的ChIP-seq实验设计指南和注意事项
9. 干货系列:染色质免疫共沉淀测序(ChIP-seq)的数据挖掘思路
10. 干货系列:高通量测序后的下游实验验证方法——ChIP-seq篇
11. ENCODE组蛋白ChIP-seq和转录因子ChIP-seq数据标准及处理流程
浙公网安备 33010602011771号