易基因:RNA m6A甲基转移酶METTL14在儿童肿瘤进展中的作用研究 | 科研速递
大家好,这里是专注表观组学十余年,领跑多组学科研服务的易基因。
神经母细胞瘤(Neuroblastoma, NB)是一种常见的儿童实体瘤,起源于肾上腺区域的神经嵴,在全球范围内发病率很高。尽管近年来NB治疗取得了显著进展,提高了生存率,但对于难治性和复发性患者,有效的治疗选择仍然有限。因此,全面理解NB风险的遗传变异对于揭示该疾病的潜在原因至关重要。RNA N6-甲基腺苷(m6A)在基因表达中的调控作用引起广泛关注,且甲基转移酶样14(METTL14)对肿瘤进展的作用机制已在各种类型癌症中得到广泛研究。但METTL14对神经母细胞瘤的具体作用仍有待探索。
苏州大学附属儿童医院潘健研究员课题组通过MeRIP-seq和RNA-seq组学分析揭示了METTL14通过m6A-YTHDF1依赖机制在NB细胞中抑制YWHAH表达,促进NB细胞活性。研究结果为NB的治疗提供了潜在靶点,并为预后预测提供了生物标志物。相关研究成果于2024年4月22日以“METTL14 promotes neuroblastoma formation by inhibiting YWHAH via an m6A-YTHDF1-dependent mechanism”发表在《Cell Death Discovery》期刊。
标题:METTL14 promotes neuroblastoma formation by inhibiting YWHAH via an m6A-YTHDF1-dependent mechanism(METTL14通过m6A-YTHDF1依赖性机制抑制YWHAH,从而促进神经母细胞瘤形成)
时间:2024.4.22
期刊:cell death discovery
影响因子:IF 7/ 2区
实验方法:MeRIP-seq、RNA-seq、Western blot、qPCR、体外实验等
研究摘要:
本研究探讨了RNA N6-甲基腺苷(m6A)修饰酶METTL14在NB发展中的作用。研究首先利用TARGET数据库(儿童肿瘤高通量数据库)数据揭示了在高风险NB患者中METTL14表达显著上调,且与不良预后有强相关性。同时,研究鉴定了ETS1和YY1作为调控METTL14表达的上游调控因子。通过体外实验METTL14敲低,显著抑制了NB细胞的增殖、迁移和侵袭。在小鼠模型中METTL14敲低可以显著抑制NB肿瘤形成。通过MeRIP-seq和RNA-seq分析,研究进一步发现YWHAH是METTL14的下游靶基因。在机制上观察到甲基化的YWHAH转录本,特别是在5' UTR区域中,被m6A“reader”蛋白YTHDF1特异性识别,导致YWHAH mRNA降解。而且YWHAH表达下调激活了PI3K/AKT信号通路,促进了NB细胞活性。总体而言,本研究为METTL14在NB细胞中的致癌效应提供了宝贵见解,突出了其通过m6A-YTHDF1依赖机制抑制YWHAH表达的作用。这些发现也提示了生物标志物组在NB患者预后预测中的潜在应用价值。

研究方法:
结果图形:
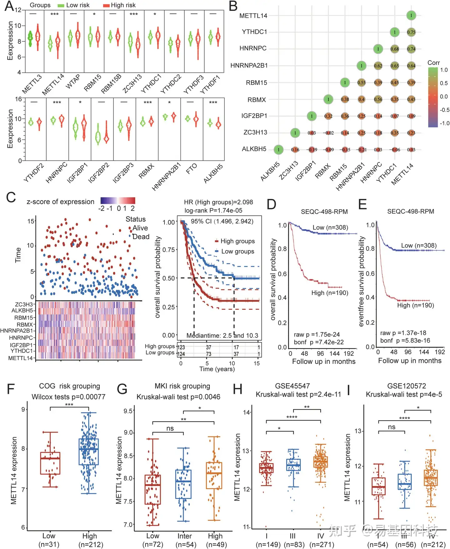
(1)TARGET数据揭示NB患者METTL14过表达,并且与不良预后相关
图1:m6A甲基化相关基因在神经母细胞瘤中的表达、相关性和预后信息。
- 神经母细胞瘤高危组和低危组中m6A甲基化相关基因的表达谱。
- m6A甲基化相关基因互作差异表达相关矩阵。相关系数采用负相关(蓝色)和正相关(绿色)绘制。
- 训练集中9个基因特征的预后分析。左图:患者生存状况;右图:Kaplan–Meier对10个基因特征的生存分析。
D-E. METTL14在NB中的Kaplan–Meier总体和无事件生存概率分析。
F-G. 神经母细胞瘤MKI和COG组中METTL14的表达。
H-I. 两个神经母细胞瘤队列(GSE45547和GSE120572)中不同时间的METTL14表达,y轴表示归一化的log2表达值。数据表示为平均值±标准差。*P<0.05、**P<0.01、***P<0.001和***P<0.0001。
(2)METTL14调节NB细胞活性
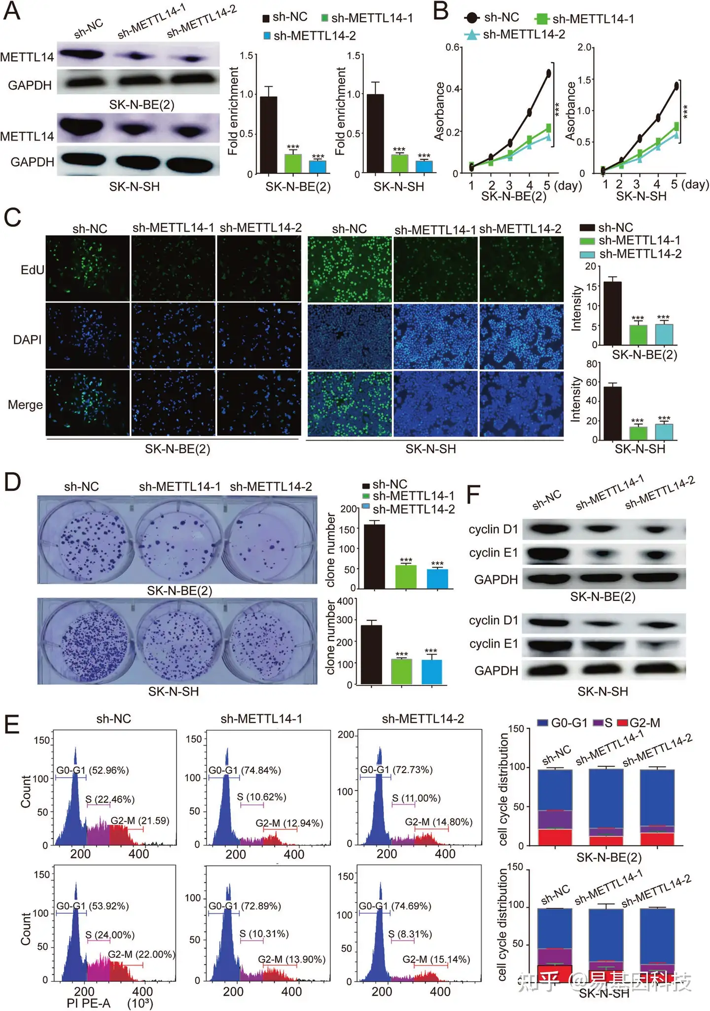
图2:METTL14敲低抑制了NB细胞在体外的存活和增殖。
- western blotting分析SK-N-BE(2)和SK-N-SH细胞的METTL14表达。内部参照标准是GAPDH。
- CCK-8检测转染了sh-NC或sh-METTL14的NB细胞增殖。
- 对SK-N-BE(2)和SK-N-SH细胞进行EdU染色。图像显示DAPI染色的细胞核(蓝色)和EdU染色的增殖细胞核(绿色)。
- 转染了shRNA后的NB细胞的克隆形成能力减弱。
- 通过使用PI染色的流式细胞仪计算细胞周期分布。
图3:METTL14敲低可以抑制体内肿瘤形成。
- 通过皮下注射sh-NC或sh-METTL14转染的SK-N-BE(2)细胞形成的异种移植肿瘤照片。
B-C. 在异种移植实验结束时(样本数n=6),测量了肿瘤体积和重量。
D. 对从异种移植肿瘤中取出的组织切片进行了METTL14和Ki-67表达的免疫组化(IHC)检测。
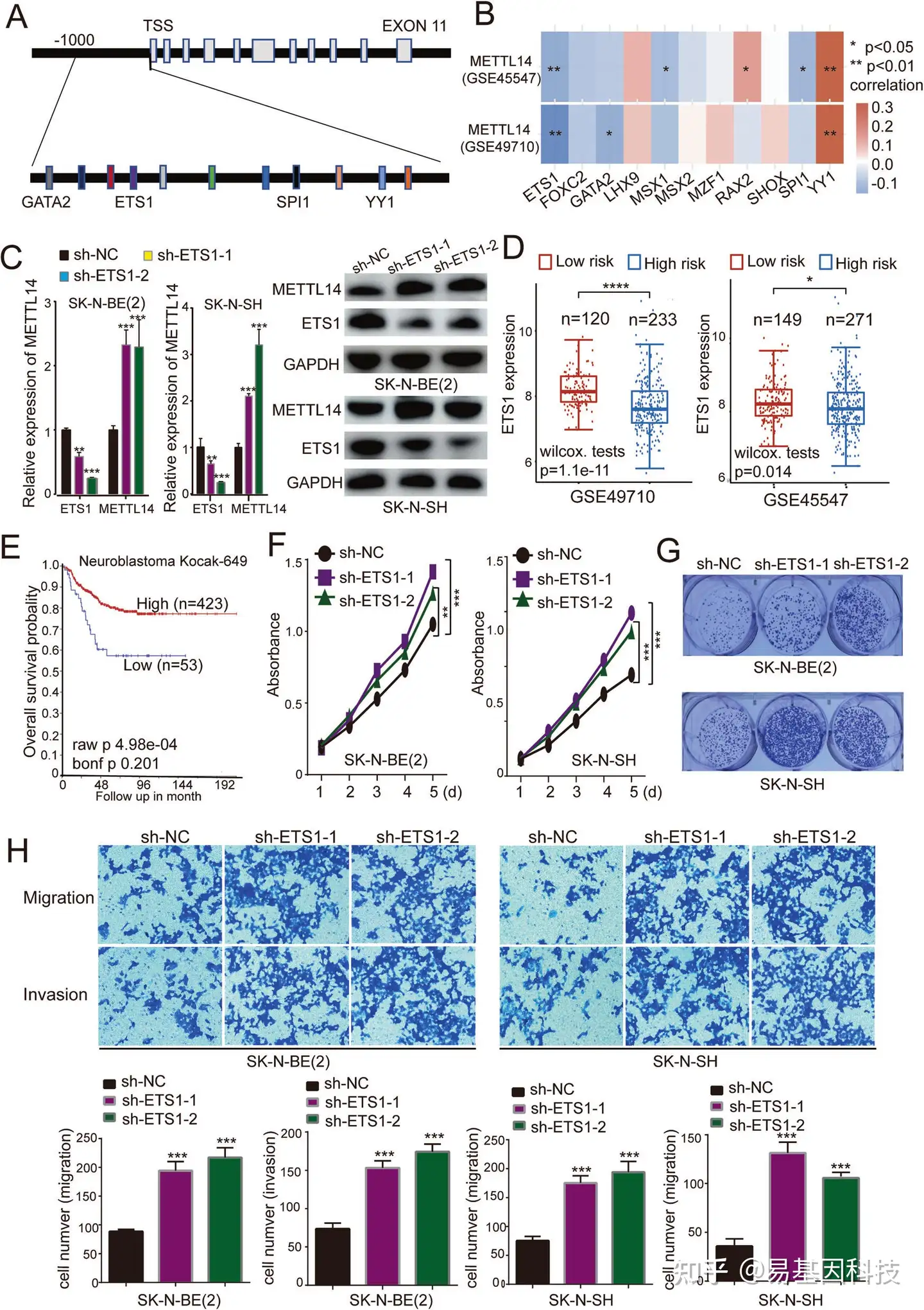
(3)ETS1和YY1调节NB细胞中METTL14表达
图4:鉴定ETS1作为METTL14的潜在转录调节因子。
- 使用AnimalTFDB3和JASPAR数据库预测可能与METTL14启动子序列结合的转录因子,发现了11个更有可能的转录因子,如ETS1、SPI1、GATA2和YY1。
- 使用两个队列GSE49710和GSE45547来分析METTL14与11个转录因子之间的相关性。
- 在NB细胞中敲低ETS1,并使用qPCR和western blot分析其对METTL14 RNA和蛋白水平的影响。
- 在神经母细胞瘤高危患者中,ETS1表达明显低于低危患者。
- 对ETS1在NB中的Kaplan-Meier总体生存概率进行分析。
- 使用CCK-8实验检测转染了sh-NC或sh-ETS1的NB细胞增殖。
- shRNA转染降低集落形成能力。
- 检测转染了sh-NC或sh-ETS1的SK-N-BE(2)和SK-N-SH细胞的迁移和侵袭能力。所有实验都进行三次生物学重复。
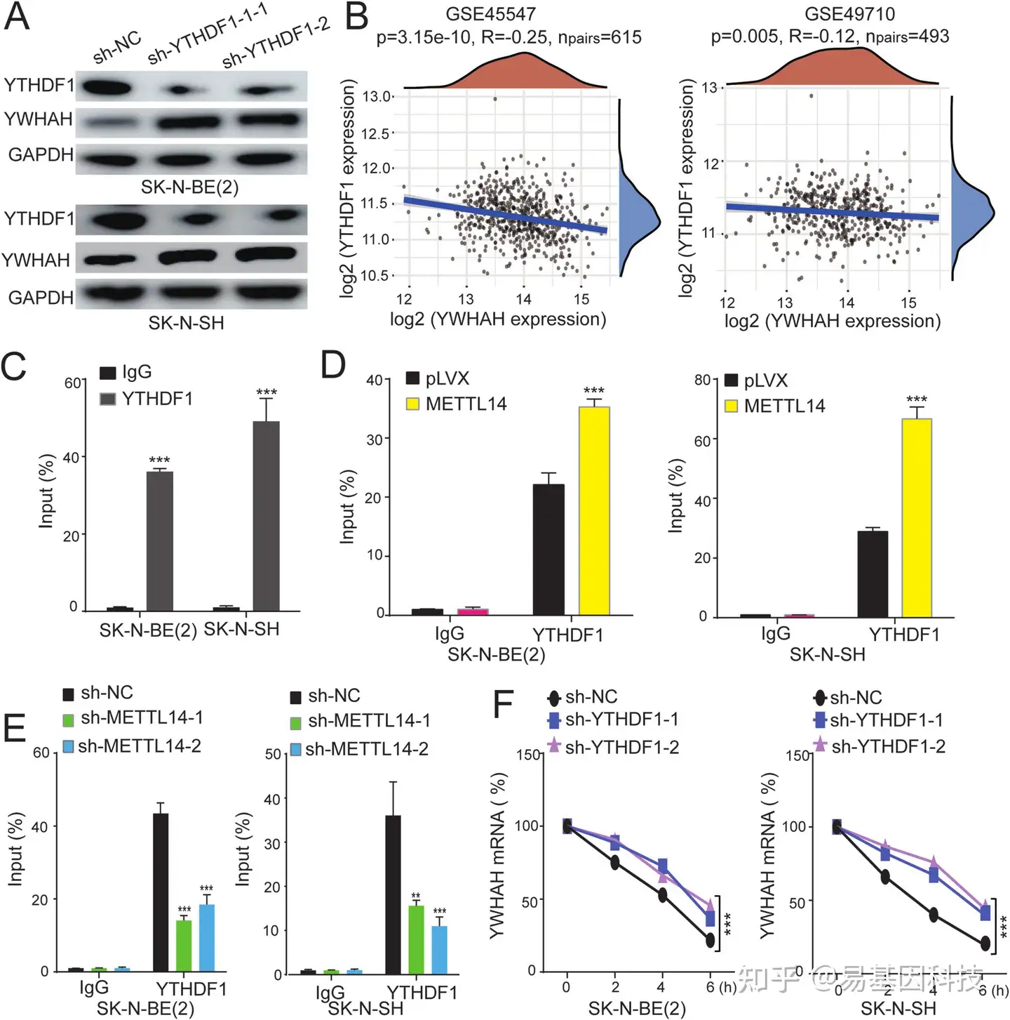
(4)YWHAH是METTL14的下游标靶
图5:YWHAH是METTL14的下游靶基因。
- METTL14敲低后,NB细胞的整体m6A水平显著下降。
- MeRIP-seq结果显示,NB细胞中的m6A修饰位点主要集中在编码序列(CDS)区和终止密码区。
- RNA-seq和MeRIP-seq之间存在73个基因重叠。
- 热图显示20个表达差异显著的基因。
- western blot分析表明METTL14敲低后,YWHAH蛋白水平上调。
- MeRIP-qPCR检测发现,METTL14敲低后YWHAH在5'端的m6A修饰水平显著降低。
- RIP-qPCR结果表明,METTL14蛋白能够与YWHAH转录本结合。本实验使用METTL14抗体进行RIP,IgG抗体作为阴性对照。
- 通过IGV可视化分析,YWHAH基因的m6A修饰水平变化主要发生在5'非编码区。
- YWHAH的5'非编码区有一个高度可能的m6A修饰位点。
- m6A突变后,荧光素酶活性显著增加。
- METTL14敲低后YWHAH转录本的降解速率显著降低。
- 在III期和IV期神经母细胞瘤患者中,YWHAH表达显著增加。(使用两个队列GSE45547和GSE49710分析)
- YWHAH与NB患者的总生存概率存在显著相关性。
- YWHAH和METTL14在NB中的表达显示出显著负相关性。
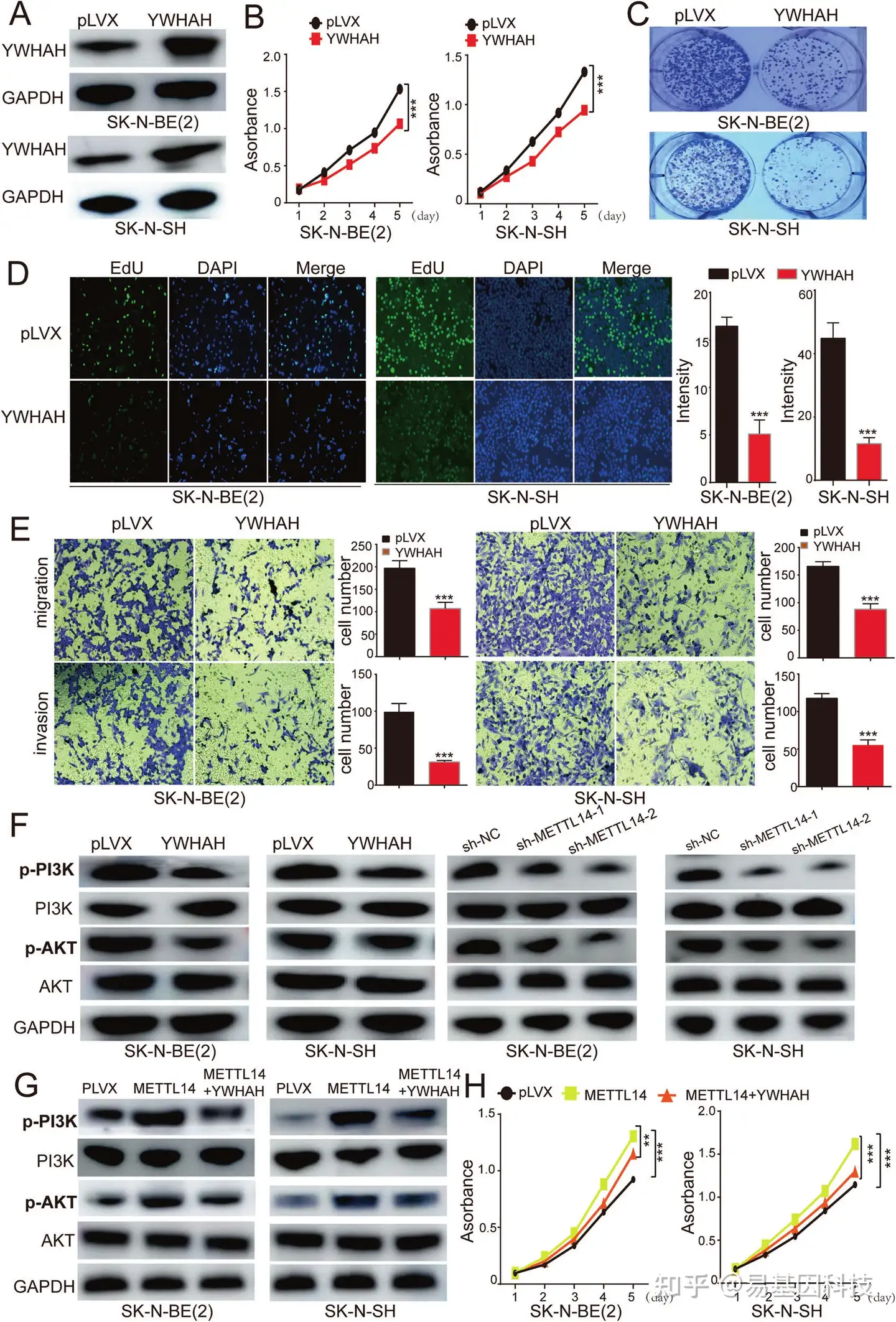
(5)YWHAH通过调节PI3K/AKT通路作为潜在的肿瘤抑制因子
图6:YWHAH过表达通过调控PI3K/AKT信号通路抑制神经母细胞瘤细胞活性。
- 通过Western Blot(WB)检测NB细胞中的YWHAH蛋白过表达。
- YWHAH过表达后,收集细胞进行了克隆形成实验。
- 通过CCK-8比色法检测了过表达YWHAH的NB细胞增殖。
- EdU染色测试以评估YWHAH过表达对NB细胞增殖的影响。
- 分析YWHAH过表达对NB细胞迁移和侵袭能力的影响。
- YWHAH过表达或METTL14敲低显著降低了PI3K和AKT的磷酸化水平。
- METTL14过表达增加了PI3K/AKT磷酸化水平,而YWHAH过表达显著降低了这一磷酸化水平。
- CCK8检测显示,METTL14过表达能够增加NB细胞增殖,而YWHAH过表达则能显著降低这种增殖水平。
(6)YTHDF1识别YWHAH的m6A位点
图7:YTHDF1以m6A依赖性方式促进YWHAH mRNA衰变。
- YTHDF1敲低后,YWHAH蛋白水平上调。
- NB中YWHAH和YTHDF1的表达显示出显著负相关性。
C-E. 在SK-N-BE(2)和SK-N-SH细胞中进行RNA免疫沉淀(RIP)实验(C),随后qPCR检测显示METTL14抑制(D)或过表达(E)后,YTHDF1与NB细胞中YWHAH mRNA的直接结合。
F. YTHDF1敲低显著降低YWHAH mRNA的降解速率。
所有实验都进行三次重复。
关于易基因RNA m6A甲基化测序(MeRIP-seq)技术
易基因MeRIP-seq技术利用m6A特异性抗体富集发生m6A修饰的RNA片段(包括mRNA、lncRNA等rRNA去除所有RNA),结合高通量测序,可以对RNA上的m6A修饰进行定位与定量,总RNA起始量可降低至10μg,最低仅需1μg总RNA。广泛应用于组织发育、干细胞自我更新和分化、热休克或DNA损伤应答、癌症发生与发展、药物应答等研究领域;可应用于动物、植物、细胞及组织的m6A检测。
大样本量m6A-QTL性状关联分析,传统MeRIP单个样品价格高,通常难以承担。易基因开发建立MeRIP-seq2技术,显著提成IP平行性,实现不同样本间相对定量,降低检测成本。
易基因提供适用于不同科研需求的MeRIP技术:
- m6A甲基化-常量mRNA 甲基化测序(MeRIP-seq)
- m6A甲基化-常量mRNA +lncRNA甲基化测序(lnc-MeRIP-seq)
- m6A甲基化-微量mRNA +lncRNA甲基化测序(Micro-lnc-MeRIP-seq)
- 高通量m6A甲基化-常量mRNA甲基化测序(MeRIP-seq2)
技术优势:
- 起始量低:样本起始量可降低至10-20μg,最低仅需1μg总RNA;
- 转录组范围内:可以同时检测mRNA和lncRNA;
- 样本要求:可用于动物、植物、细胞及组织的m6A检测;
- 重复性高:IP富集重复性高,最大化降低抗体富集偏差;
- 应用范围广:广泛应用于组织发育、干细胞自我更新和分化、热休克或DNA损伤应答、癌症的发生与发展、药物应答等研究领域。
研究方向:
m6A甲基化目前主要运用在分子机制的理论性研究
- 疾病发生发展:肿瘤、代谢疾病(如肥胖/糖尿病)、神经和精神疾病(如阿尔兹海默症/抑郁症)、炎症…
- 发育和分化:早期胚胎发育、个体/组织/器官生长发育、干细胞分化与命运决定、衰老
- 环境暴露与响应:污染、抗逆、生活方式
关于m6A甲基化研究思路
(1)整体把握m6A甲基化图谱特征:m6A peak数量变化、m6A修饰基因数量变化、单个基因m6A peak数量分析、m6A peak在基因元件上的分布、m6A peak的motif分析、m6A peak修饰基因的功能分析
(2)筛选具体差异m6A peak和基因:差异m6A peak鉴定、非时序数据的分析策略、时序数据的分析策略、差异m6A修饰基因的功能分析、差异m6A修饰基因的PPI分析、候选基因的m6A修饰可视化展示
(3)m6A甲基化组学&转录组学关联分析:Meta genes整体关联、DMG-DEG对应关联、m6A修饰目标基因的筛选策略
(4)进一步验证或后期试验
易基因提供全面的表观基因组学(DNA甲基化、DNA羟甲基化)和表观转录组学(m6A、m5C、m1A、m7G)、染色质结构与功能组学技术方案(ChIP-seq、ATAC-seq),详询易基因:0755-28317900.
参考文献:
Wang J, Yin H, Li G, Wu D, Xu Y, Chen Y, Wang X, Xing Y, Zhang T, Fei D, Yang P, Fang F, Tao Y, Li X, Yu J, Yang Y, Li Z, Shi L, Zhang Z, Pan J. METTL14 promotes neuroblastoma formation by inhibiting YWHAH via an m6A-YTHDF1-dependent mechanism. Cell Death Discov. 2024 Apr 22;10(1):186. pii: 10.1038/s41420-024-01959-8. doi: 10.1038/s41420-024-01959-8. PubMed PMID: 38649363.
相关阅读:
MeRIP-seq揭示METTL3介导m6A修饰增加Hspa1a稳定性以抑制细胞衰老 | 研究速递
项目文章 | MeRIP-seq揭示m6A修饰在肺动脉高压(PAH)发病机制中的潜在作用和新治疗靶点
浙公网安备 33010602011771号