易基因:ChIP-seq等组学分析揭示猪肝脏组织的H3K27ac状态和基因表达遗传调控|动物育种

大家好,这里是专注表观组学十余年,领跑多组学科研服务的易基因。

遗传变异可以通过改变调控元件来改变基因表达,从而影响复杂性状。然而,影响猪调控元件活性的遗传变异很大程度上未知,这些变异在多大程度上影响基因表达和助力理解复杂表型仍不清楚。

2024年3月29日,江西农业大学黄路生院士团队利用292只猪肝脏的组蛋白H3第27位赖氨酸乙酰化(H3K27ac)的ChIP-seq数据注释了90991个高质量调控元件。结合基因组重测序和RNA-seq数据,共鉴定出28425个H3K27ac数量性状位点(acQTL)和12250个表达数量性状位点(eQTL)。通过等位基因不平衡分析在独立数据集中验证了两个因果性acQTL变异。研究观察到基因表达和H3K27ac之间存在大量共有遗传调控,尤其是在启动子区域。研究人员推断46%的H3K27ac与基因表达表现出伴随关系而非因果关系。通过整合GWAS、eQTL、acQTL和转录因子结合预测,进一步证明了它们通过代谢物dulcitol、磷脂酰胆碱(PC)(16:0/16:0)和已发表的表型,在鉴定可能的因果变异和基因以及发现亚阈值GWAS位点方面的应用。研究深入了解调控元件与基因表达之间的关系,以及剖析表型分子机制的遗传基础。相关研究成果以“Omics-based construction of regulatory variants can be applied to help decipher pig liver-related traits”为题发表在《Commun Biology》期刊上。

研究思路

结果图形

(1)调控元件的描述和注释

通过染色质免疫沉淀测序(ChIP-seq)技术获得了猪肝脏中H3K27ac的分布情况。将reads比对到猪的参考基因组(Sscrofa 11.1)。通过peaks鉴定和过滤程序,确定了每个样本中平均77947个H3K27ac峰值。所有峰值进一步合并成至少在三个样本中出现的90991个共有峰值。在转录起始位点(TSS)1 kb范围内的共有峰值定义为启动子(16544个),其他的被定义为增强子(74447个)。41%的H3K27ac峰值位于内含子中,其中近三分之一是第一个内含子。23%和18%的峰值分布在远端间基因区域和启动子区域。近一半的峰值位于TSS附近10~100 kb范围内。通过与之前研究中的H3K27ac峰值比较,验证了这些峰值的真实性。结果显示本研究中的30169个H3K27ac峰值覆盖了Kern等人研究中98.6%的峰值。此外,研究者还分析了每个共有峰值的出现百分比与其丰度(以FPM衡量)之间的相关性,发现峰值的出现百分比与其丰度显著正相关。同时还鉴定了调控可能决定细胞和组织身份的基因中起重要作用的超增强子。本研究中每个样本平均鉴定了1090个超级增强子,覆盖宽度平均为47.2 kb。

图1:H3K27ac的综合分析。

  1. H3K27ac峰宽分布:H3K27ac峰的平均宽度为691 bp。红色虚线表示平均值。
  2. H3K27ac共有峰:共有峰分为启动子或增强子。启动子位于基因转录起始位点附近,增强子位于基因内部或远端调控区域。
  3. 共有峰丰度与百分比相关性:共有峰的平均每M片段数(FPM,类似于RNA中的TPM)与其在个体中出现的百分比之间的相关性。每个峰用一个蓝色点表示,红色实线为点的拟合。右上角的图表通过平均值±3倍标准差(sd)去除了异常值。相关性和显著性通过斯皮尔曼相关性计算。
  4. 增强子或启动子的比例变化:随着共有峰出现的百分比变化,增强子或启动子的比例也会发生变化。
  5. 代表性共有超级增强子表征:展示了一种覆盖脂质代谢相关基因LDLR的代表性共有超级增强子。x轴表示基因组位点,y轴表示每20bp bin的平均reads深度(以M计)。Input轨迹为阴性对照。透明的橙色矩形高亮显示共有超级增强子范围。基因表达丰度(TPM)显示在符号下方。
  6. 增强子RNA(eRNAs)的外显子数量:比较了多聚腺苷酸化的增强子RNA(eRNAs)与参考注释中基因的外显子数量。

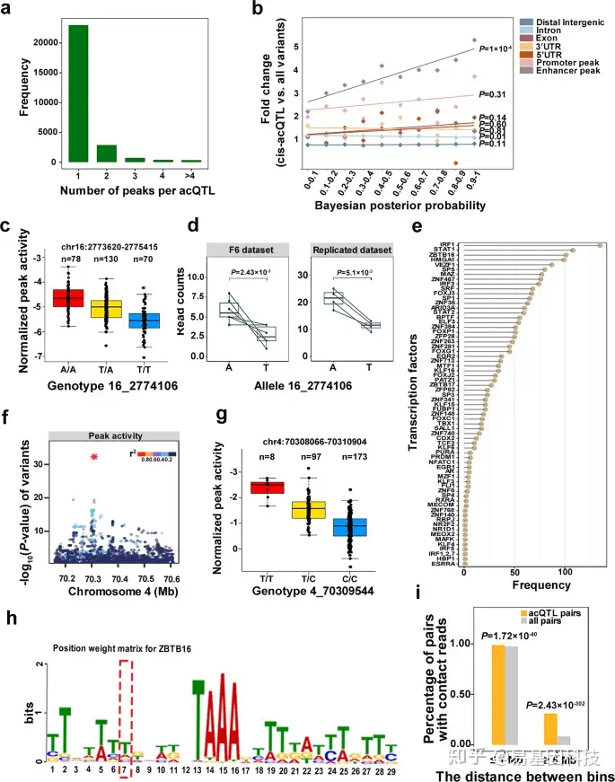
(2)鉴定与肝脏H3K27ac相关的遗传变异

图2:acQTLs的表征和转录因子结合分析

(3)eQTL的鉴定与表征

图3:H3K27ac与基因表达的共有遗传和因果关系。

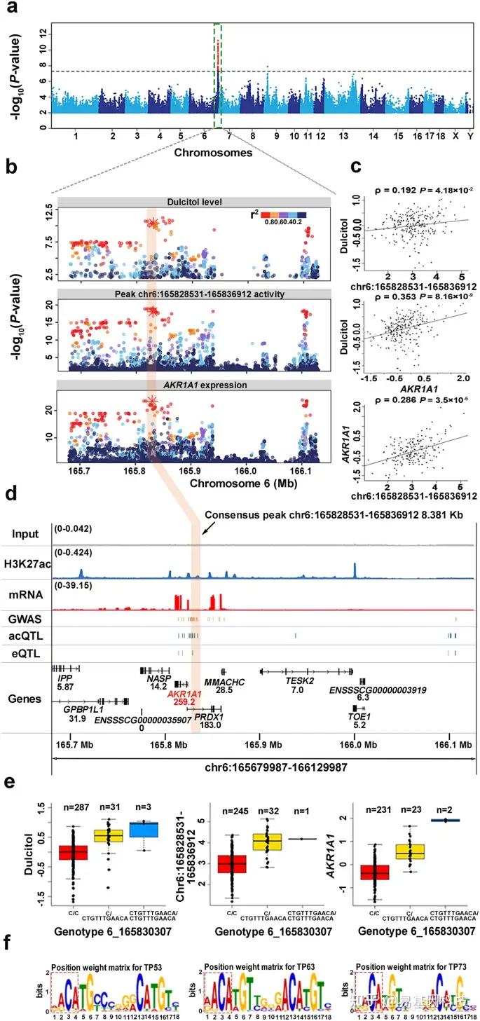
(4)鉴定代谢相关分子表型和已发表的 GWAS 位点的功能调控元件、基因和推定的因果变异

图4:dulcitol相关候选因果变异、调控元件和靶基因的鉴定

图5:对已发表的平均红细胞血红蛋白浓度(MCHC)的全基因组关联研究(GWAS)结果的功能性变异、基因和调控元件的优先级排序

 

关于易基因染色质免疫共沉淀测序 (ChIP-seq)

染色质免疫共沉淀(Chromatin Immunoprecipitation,ChIP),是研究体内蛋白质与DNA相互作用的经典方法。将ChIP与高通量测序技术相结合的ChIP-Seq技术,可在全基因组范围对特定蛋白的DNA结合位点进行高效而准确的筛选与鉴定,为研究的深入开展打下基础。

DNA与蛋白质的相互作用与基因的转录、染色质的空间构型和构象密切相关。运用组蛋白特定修饰的特异性抗体或DNA结合蛋白或转录因子特异性抗体富集与其结合的DNA片段,并进行纯化和文库构建,然后进行高通量测序,通过将获得的数据与参考基因组精确比对,研究人员可获得全基因组范围内某种修饰类型的特定组蛋白或转录因子与基因组DNA序列之间的关系,也可对多个样品进行差异比较。

应用方向:

ChIP 用来在空间上和时间上不同蛋白沿基因或基因组定位

  • 转录因子和辅因子结合作用
  • 复制因子和 DNA 修复蛋白
  • 组蛋白修饰和变异组蛋白

技术优势:

  • 物种范围广:细胞、动物组织、植物组织、细菌微生物多物种富集经验;
  • 微量建库:只需5ng以上免疫沉淀后的DNA,即可展开测序分析;
  • 方案灵活:根据不同的项目需求,选择不同的组蛋白修饰特异性抗体。

技术路线:

易基因提供全面的表观基因组学(DNA甲基化、DNA羟甲基化)和表观转录组学(m6A、m5C、m1A、m7G)、染色质结构与功能组学技术方案(ChIP-seq、ATAC-seq),详询易基因:0755-28317900.

参考文献:

Ling Z, Li J, Jiang T, Zhang Z, Zhu Y, Zhou Z, Yang J, Tong X, Yang B, Huang L. Omics-based construction of regulatory variants can be applied to help decipher pig liver-related traits. Commun Biol. 2024 Mar 29;7(1):381. pii: 10.1038/s42003-024-06050-7. doi: 10.1038/s42003-024-06050-7. PubMed PMID: 38553586.

 

相关阅读:

干货:ENCODE和modENCODE联盟的ChIP-seq实验设计指南和注意事项

项目文章:ChIP-seq等揭示人畜共患寄生虫弓形虫的蛋白质乳酸化和代谢调控机制

项目集锦 | 易基因近期染色质免疫共沉淀测序(ChIP-seq)研究成果

技术推介 | 染色质免疫共沉淀测序 (ChIP-seq)

动物育种 | ChIP-seq等组学分析揭示猪肝脏组织的H3K27ac状态和基因表达遗传调控

posted @ 2024-04-19 10:42  深圳市易基因科技  阅读(334)  评论(0)    收藏  举报