易基因: MeRIP-seq揭示lncRNA甲基化通过lncRNA-miRNA/蛋白质轴抑制胃癌干细胞凋亡
大家好,这里是专注表观组学十余年,领跑多组学科研服务的易基因。
癌症一直是生物学研究的热门话题。关于癌症起源,一种主流观点是癌症干细胞(Cancer Stem Cell,CSC)的无限增殖。CSC是肿瘤内肿瘤细胞的一个亚类,具有自我更新和异常分化能力。CSC不仅调控肿瘤的发生、传播和维持,还有助于肿瘤的化疗耐药性和复发。因此迫切需要探索影响生物活性的因素,特别是CSC分化。长链非编码RNA(lncRNA)作为基因表达的调控因子,在CSCs的细胞活性中起着关键作用。然而RNA(特别是lncRNA)的表观遗传调控机制尚未得到广泛探索。
N6-甲基腺苷(m6A)可逆修饰在转录后和翻译调控中起着至关重要的作用。m6A修饰对干细胞和癌症干细胞的干性维持和分化具有显著影响。但lncRNA的m6A修饰及其对CSC的影响仍未探索。
浙江大学生命科学学院章晓波教授团队对胃癌(GC)患者中分离的胃癌干细胞(GCSCs)和胃癌非干细胞(GCNSCs)的lncRNA m6A修饰差异进行表征,揭示了位点特异性lncRNA PSMA3-AS1和MIR22HG m6A修饰通过增加miRNAs和蛋白质的稳定性,抑制凋亡和促进增殖,从而促进GCSCs的肿瘤发生。相关研究成果以“Methylated lncRNAs suppress apoptosis of gastric cancer stem cells via the lncRNA-miRNA/protein axis”为题发表在《Cellular & Molecular Biology Letters》杂志。
标题:Methylated lncRNAs suppress apoptosis of gastric cancer stem cells via the lncRNA-miRNA/protein axis(甲基化的lncRNA通过lncRNA-miRNA/蛋白轴抑制胃癌干细胞的凋亡)
时间:2024.4.10
期刊:Cellular & Molecular Biology Letters
影响因子:IF 8.3 / 1区
实验方法:MeRIP-seq、MeRIP-qPCR等
研究摘要:
背景:长链非编码RNA(lncRNA)在胃癌的肿瘤发生中起着至关重要的作用。然而,lncRNA甲基化对胃癌干细胞(GCSC)的影响尚不清楚。
目的:探究lncRNA甲基化在GCSCs中的作用及其对胃癌发生的贡献。
方法:
- 通过甲基化RNA免疫沉淀测序(MeRIP-seq)检测胃癌干细胞中lncRNA的N6-甲基腺苷(m6A)水平,并通过MeRIP定量聚合酶链反应(MeRIP-qPCR)进行验证。
- 通过基于单碱基延伸和连接的qPCR扩增(SELECT)检测lncRNA上m6A特异性修饰位点。
- 构建并转染与催化失活的Cas13(dCas13b)融合蛋白的表达甲基转移酶样3(METTL3)质粒,并诱导靶向lncRNA特异性甲基化位点的RNA,获得具有lncRNAs位点特异性甲基化的胃癌干细胞。
- 使用逆转录(RT)-qPCR和Western blot分析处理后的胃癌干细胞的细胞干性(stemness)。
结果:
PSMA3-AS1和MIR22HG的位点特异性甲基化抑制了GCSCs的细胞凋亡并促进其细胞干性。
LncRNA甲基化增强了PSMA3-AS1和MIR22HG的稳定性,通过PSMA3-AS1–miR-411-3p–或MIR22HG–miR-24-3p–SERTAD1轴抑制GCSC的凋亡。
甲基化的lncRNAs促进了PSMA3-AS1与EEF1A1蛋白或MIR22HG与LRPPRC蛋白之间的相互作用,稳定了蛋白并抑制细胞凋亡。
体内数据显示,甲基化的PSMA3-AS1和MIR22HG触发了GCSCs的肿瘤发生。
结论:
本研究揭示了lncRNAs位点特异性甲基化在GCSCs肿瘤发生中的必要性,为癌症发展提供了新的见解。
结果图形:
(1)GCSC中的lncRNA m6A甲基化
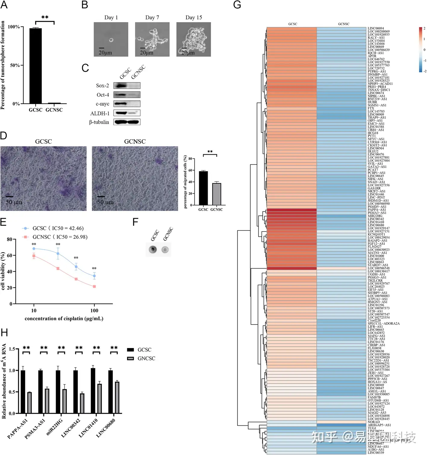
图1:GCSC中的N6-甲基腺苷lncRNA。
- GCSC和GCNSC肿瘤球形成百分比。
- GCSC的单个细胞的肿瘤球形成分析。
- 用Western blot检测GCSCs和GCNSCs中干性基因的表达。
- GCSC迁移的效率。对GCSC和GCNSC进行Transwell迁移测定以检查细胞迁移。
- GCSC的化学抗性。用不同浓度的顺铂处理GCSC或GCNSC。处理后48小时,对细胞进行细胞活力测定(**p<0.01)。计算半数最大抑制浓度(IC50)值。
- GCSC和GNCSC中RNA的m6A修饰。
- GCSC和GNCSC中差异表达的m6A修饰 lncRNA热图。
- 甲基化lncRNAs在GCNSCs和GCSCs中的表达谱。**p<0.01
(2)GCSCs中的lncRNA甲基化机制
图2:GCSC中的lncRNA甲基化机制。
- 从HGC-27(GCSC-HGC)和MGC-803(GCSC-MGC)分选的GCSC单个细胞的肿瘤球形成测定。
- GCSC-HGC和GCSC-MGC中干性基因的Western blot分析。
- GCSC(GCSC-HGC和GCSC-MGC)的迁移能力。用Transwell迁移测定法分析GCSC-HGC、GCNSC-HGC、GCSC-MGC和GCNSC-MGC以检查细胞迁移。迁移细胞的代表性图像显示在左侧。迁移细胞的百分比显示在右侧(**p<0.01)。
- GCSC(GCSC-HGC和GCSC-MGC)的化学抗性效率。用不同浓度的顺铂处理GCSC或GCNSC。处理后48小时,用细胞活力测定(**,p < 0.01)。计算半数最大抑制浓度(IC50)值。
- 检查GCSC中甲基转移酶METTL3和METTL14的表达。
- 用METTL3 shRNA或METTL3 shRNA拯救GCSC中METTL3的Western blot。
- 具有METTL3 shRNA或METTL3 shRNA拯救的GCSC中lncRNA的m6A水平。
- 使用Western blot检测METTL3沉默或拯救的GCSC中干性基因的表达。β-tubulin蛋白用作对照。
- METTL14 shRNA或METTL14 shRNA拯救GCSC中METTL14的Western blot。
- 使用METTL14 shRNA或METTL14 shRNA拯救的GCSC中lncRNA的m6A水平。
- 通过Western blot检测METTL14沉默或拯救的GCSC中干性基因的表达。**p<0.01
(3)甲基化lncRNAs在GCSCs中的作用


图3:甲基化lncRNA在GCSC中的作用。
- GCSC中六种lncRNA(PAPPA-AS1、PSMA3-AS1、MIR22HG、LINC00342、LINC01410和LINC00680)的表达谱。
- 验证GCSC中lncRNA沉默。
- 用lncRNAs siRNA检测GCSCs中干细胞基因的表达。
- PSMA3-AS1或MIR22HG沉默GCSCs的细胞活力。
- PSMA3-AS1或MIR22HG沉默的GCSC的细胞周期分析。
- 用于PSMA3-AS1或MIR22HG沉默GCSC的Caspase-3/7检测。
- 预测lncRNA的甲基化位点。
- GCSC和GCNSC之间lncRNA的m6A水平。
- METTL3沉默的GCSC的m6A水平与lncRNA的位点特异性甲基化。
- 具有lncRNA位点特异性甲基化的METTL3沉默的GCSC的细胞活力。
- 具有lncRNA位点特异性甲基化的METTL3沉默的GCSC的细胞周期分析。
- 用于METTL3沉默的GCSC的Caspase-3/7检测,其具有lncRNA的位点特异性甲基化。
- Western blot检测METTL3沉默的GCSCs的干细胞基因与lncRNAs的位点特异性甲基化。
- lncRNA位点特异性甲基化的METTL3沉默的GCSC的肿瘤球形成百分比。
- 用甲基化的lncRNA对METTL3沉默的GCSC的单细胞进行肿瘤球形成检测。**p<0.01
(4)m6A修饰对lncRNAs稳定性的影响
图4:m6A修饰对lncRNA稳定性的影响。
- METTL3沉默的GCSC中lncRNA PSMA3-AS1和MIR22HG的相对表达水平。
- 用放线菌素D处理METTL3沉默的GCSCs的lncRNAs稳定性。
(5)lncRNAs在GCSCs中的潜在机制

图5:GCSC中lncRNA的潜在机制。
- GCSC中的lncRNA-miRNA互作的相对富集。
- 双荧光素酶报告基因检测GCSC中潜在的miRNA-lncRNA互作。
- miR-411-3p和miR-24-3p在GCSCs和GCNSCs中的表达谱。
- 使用microT、miRmap和TargetScan预测miRNA的潜在靶基因。
- 验证GCSC中miRNA的过表达。
- 检测miRNA过表达的GCSC中靶基因表达水平。
- 通过双荧光素酶报告基因测定验证miRNA与靶基因的互作。
- GCSCs和GCNSCs中miRNA靶基因的表达水平。
- GCSC和GCNSC中miRNA靶基因的Western Blot。
- 用于AP1G1或SERTAD1沉默GCSC的Caspase-3/7检测。
- Western Blot分析AP1G1或SERTAD1沉默GCSC中的干性基因。
- PSMA3-AS1或MIR22HG沉默GCSC中AP1G1或SERTAD1的表达水平。
- Western Blot分析PSMA3-AS1或MIR22HG沉默的GCSC中miRNA的靶基因。**p<0.01
(6)m6A修饰的lncRNA与蛋白质互作
图6:m6A修饰的lncRNA与蛋白质互作。
- 用于lncRNA下拉分析的SDS-PAGE。箭头表示鉴定出的蛋白质。M:protein marker。
- 与lncRNA结合的蛋白质Western Blot分析。
- 检测PSMA3-AS1或MIR22HG沉默GCSC中与lncRNA结合的蛋白质稳定性。
- GCSC中EEF1A1和LRPPRC的mRNA和蛋白质水平。
- 通过RT-qPCR和Western Blot分析验证GCSC中EEF1A1或LRPPRC的沉默。
- EEF1A1或LRPPRC沉默GCSC的细胞活力。
- EEF1A1或LRPPRC沉默GCSC的细胞周期分析。
- EEF1A1或LRPPRC沉默GCSC的Caspase-3/7检测。
- Western blot分析EEF1A1或LRPPRC沉默GCSCs的干性基因。**p<0.01
(7)lncRNAs m6A修饰对GCSCs体内肿瘤发生的影响
图7:lncRNA的m6A修饰对体内GCSC肿瘤发生的影响。
- 具有lncRNA甲基化GCSC的模型小鼠示意图。
- 单独注射METTL3沉默的GCSC(对照)或用甲基化PSMA3-AS1或MIR22HG注射METTL3沉默的GCSC的异种移植小鼠肿瘤体积。
- 单独使用METTL3沉默的GCSC(对照)或甲基化PSMA3-AS1或MIR22HG的METTL3沉默的GCSC的小鼠实体瘤大小。
- 单独使用METTL3沉默的GCSC(对照)或METTL3沉默的GCSC与甲基化PSMA3-AS1或MIR22HG的小鼠实体瘤重量。
- 单独注射METTL3沉默的GCSC(对照)或METTL3沉默的GCSC与甲基化PSMA3-AS1或MIR22HG的小鼠实体瘤lncRNA m6A水平。
- 免疫组化分析Ki67和Caspase 3在单独注射METTL3沉默GCSC(对照)或METTL3沉默的GCSC与甲基化PSMA3-AS1或MIR22HG的小鼠实体瘤表达。
- western blot分析经甲基化PSMA3-AS1或MIR22HG处理的小鼠实体瘤中干性基因表达。
- 甲基化PSMA3-AS1和MIR22HG在GCSC中的作用模型。**p<0.01
研究小结:
本研究结果表明,由METTL3和METTL14介导的PSMA3-AS1和MIR22HG甲基化水平在GCSC中显著增加。研究揭示了PSMA3-AS1和MIR22HG的位点特异性m6A修饰抑制了细胞凋亡并促进GCSC干性。LncRNA甲基化增加了PSMA3-AS1和MIR22HG的稳定性,通过PSMA3-AS1–miR-411-3p–AP1G1或MIR22HG–miR-24-3p–SERTAD1轴促进GCSC增殖并抑制其凋亡。同时PSMA3-AS1或MIR22HG甲基化促进了PSMA3-AS1与EEF1A1蛋白或MIR22HG与LRPPRC之间的互作并稳定互作蛋白,从而抑制细胞凋亡并促进了GCSCs增殖。
关于易基因RNA m6A甲基化测序(MeRIP-seq)技术
易基因MeRIP-seq技术利用m6A特异性抗体富集发生m6A修饰的RNA片段(包括mRNA、lncRNA等rRNA去除所有RNA),结合高通量测序,可以对RNA上的m6A修饰进行定位与定量,总RNA起始量可降低至10μg,最低仅需1μg总RNA。广泛应用于组织发育、干细胞自我更新和分化、热休克或DNA损伤应答、癌症发生与发展、药物应答等研究领域;可应用于动物、植物、细胞及组织的m6A检测。
大样本量m6A-QTL性状关联分析,传统MeRIP单个样品价格高,通常难以承担。易基因开发建立MeRIP-seq2技术,显著提成IP平行性,实现不同样本间相对定量,降低检测成本。
易基因提供适用于不同科研需求的MeRIP技术:
- m6A甲基化-常量mRNA 甲基化测序(MeRIP-seq)
- m6A甲基化-常量mRNA +lncRNA甲基化测序(lnc-MeRIP-seq)
- m6A甲基化-微量mRNA +lncRNA甲基化测序(Micro-lnc-MeRIP-seq)
- 高通量m6A甲基化-常量mRNA甲基化测序(MeRIP-seq2)
技术优势:
- 起始量低:样本起始量可降低至10-20μg,最低仅需1μg总RNA;
- 转录组范围内:可以同时检测mRNA和lncRNA;
- 样本要求:可用于动物、植物、细胞及组织的m6A检测;
- 重复性高:IP富集重复性高,最大化降低抗体富集偏差;
- 应用范围广:广泛应用于组织发育、干细胞自我更新和分化、热休克或DNA损伤应答、癌症的发生与发展、药物应答等研究领域。
研究方向:
m6A甲基化目前主要运用在分子机制的理论性研究
- 疾病发生发展:肿瘤、代谢疾病(如肥胖/糖尿病)、神经和精神疾病(如阿尔兹海默症/抑郁症)、炎症…
- 发育和分化:早期胚胎发育、个体/组织/器官生长发育、干细胞分化与命运决定、衰老
- 环境暴露与响应:污染、抗逆、生活方式
关于m6A甲基化研究思路
(1)整体把握m6A甲基化图谱特征:m6A peak数量变化、m6A修饰基因数量变化、单个基因m6A peak数量分析、m6A peak在基因元件上的分布、m6A peak的motif分析、m6A peak修饰基因的功能分析
(2)筛选具体差异m6A peak和基因:差异m6A peak鉴定、非时序数据的分析策略、时序数据的分析策略、差异m6A修饰基因的功能分析、差异m6A修饰基因的PPI分析、候选基因的m6A修饰可视化展示
(3)m6A甲基化组学&转录组学关联分析:Meta genes整体关联、DMG-DEG对应关联、m6A修饰目标基因的筛选策略
(4)进一步验证或后期试验
易基因提供全面的表观基因组和表观转录组研究解决方案,详询易基因:0755-28317900.
参考文献:
Ci Y, Zhang Y, Zhang X. Methylated lncRNAs suppress apoptosis of gastric cancer stem cells via the lncRNA-miRNA/protein axis. Cell Mol Biol Lett. 2024 Apr 10;29(1):51. pii: 10.1186/s11658-024-00568-8. doi: 10.1186/s11658-024-00568-8. PubMed PMID: 38600465.
相关阅读:
项目文章 | MeRIP-seq揭示m6A修饰在肺动脉高压(PAH)发病机制中的潜在作用和新治疗靶点
项目集锦 | 易基因近期m6A甲基化(MeRIP-seq)研究成果
浙公网安备 33010602011771号