易基因: Kidney Int:RRBS等揭示HOXA5基因高甲基化在肾纤维化中的作用|国人佳作

大家好,这里是专注表观组学十余年,领跑多组学科研服务的易基因。

慢性肾脏疾病(Chronic kidney disease,CKD)是全球范围内的公共健康问题,肾纤维化是CKD的共同病理特征,但其调节机制仍不明确。DNA甲基化是一种常见的表观遗传修饰,参与多种肾脏疾病的发生,包括急性肾损伤、糖尿病肾病、高血压肾病等。包括DNA甲基化在内的表观遗传调控在肾纤维化的发生和进展中起着至关重要的作用,但其潜在机制尚不清楚。

2024年3月21日,武汉大学和美国乔治亚医学院联合培养博士肖潇为第一作者和通讯作者在《Kidney International》杂志发表题为“Hypermethylation leads to the loss of HOXA5, resulting in JAG1 expression and NOTCH signaling contributing to kidney fibrosis”的研究论文,研究了HOXA5基因在肾纤维化中的作用,特别是其启动子区域高甲基化如何导致HOXA5表达丢失,进而影响JAG1表达和NOTCH信号通路,从而促进肾纤维化发展。

标题:Hypermethylation leads to the loss of HOXA5, resulting in JAG1 expression and NOTCH signaling contributing to kidney fibrosis(高甲基化诱导HOXA5 丢失,从而影响JAG1 表达和 NOTCH 信号促进肾纤维化)

时间:2024.3.21

期刊:Kidney International

影响因子:IF 19.6 / 1区

实验方法:RRBS等

 

研究摘要:

本研究通过简化基因组重亚硫酸盐测序(RRBS)和对应的转录组测序(RNA-seq)等实验分析揭示了小鼠肾纤维化与DNA甲基转移酶诱导以及整体DNA甲基化水平增加有关,且纤维化可以通过DNA甲基转移酶抑制剂5-Aza-2’-deoxycytidine(5-Aza)得到缓解。全基因组分析显示,在小鼠单侧输尿管梗阻(UUO)的肾脏中,94个基因高甲基化,而5-Aza显著减少高甲基化。在这些基因中,Hoxa5在其基因启动子区域高甲基化,这种高甲基化与输尿管梗阻或单侧缺血再灌注损伤(UIRI)后纤维化小鼠肾脏中HOXA5表达降低有关。5-Aza可防止Hoxa5高甲基化,恢复HOXA5表达,并抑制肾纤维化。在慢性肾病患者的肾脏活检样本中验证了HOXA5下调,并发现其与增加的肾纤维化和DNA甲基化有关。在小鼠近端肾小管中特异性敲除Hoxa5诱导肾纤维化加剧,而通过特异性敲入Hoxa5则得到缓解。从机制上讲,HOXA5通过直接结合与其基因启动子区域结合来抑制Jag1转录,从而在肾纤维化过程中抑制JAG1-NOTCH信号通路。本研究结果表明,通过 DNA 甲基化丢失 HOXA5 诱导 JAG1 和随后激活 NOTCH 信号通路有助于肾脏疾病的纤维化。

  • 在UUO和UIRI模型中,DNA甲基化增加,特别是通过全基因组分析发现94个基因在小鼠单侧输尿管梗阻肾脏中呈现高甲基化,这些基因高甲基化通过5-Aza得到减少。
  • Hoxa5基因在UUO和UIRI模型中的高甲基化与其在纤维化小鼠肾脏中的表达降低相关联。5-Aza能够防止Hoxa5高甲基化,恢复HOXA5表达,并抑制肾纤维化。
  • 在人类慢性肾脏疾病患者的肾脏活检样本中,HOXA5下调与肾纤维化和DNA甲基化的增加相关。
  • 通过条件性敲除和敲入Hoxa5的小鼠模型,证实了HOXA5丢失通过诱导JAG1和随后激活NOTCH信号通路来促进肾脏疾病中的纤维化。

图形摘要:DNA甲基化丢失HOXA5通过诱导JAG1并随后激活NOTCH信号通路而导致肾脏疾病的纤维化。

 

实验方法:

通过小鼠单侧输尿管梗阻(UUO)模型和单侧缺血再灌注损伤(UIRI)模型来研究肾纤维化。使用5-Aza-2’-deoxycytidine(5-Aza)作为DNA甲基转移酶抑制剂,来研究DNA甲基化对肾纤维化的影响。

 

结果图形:

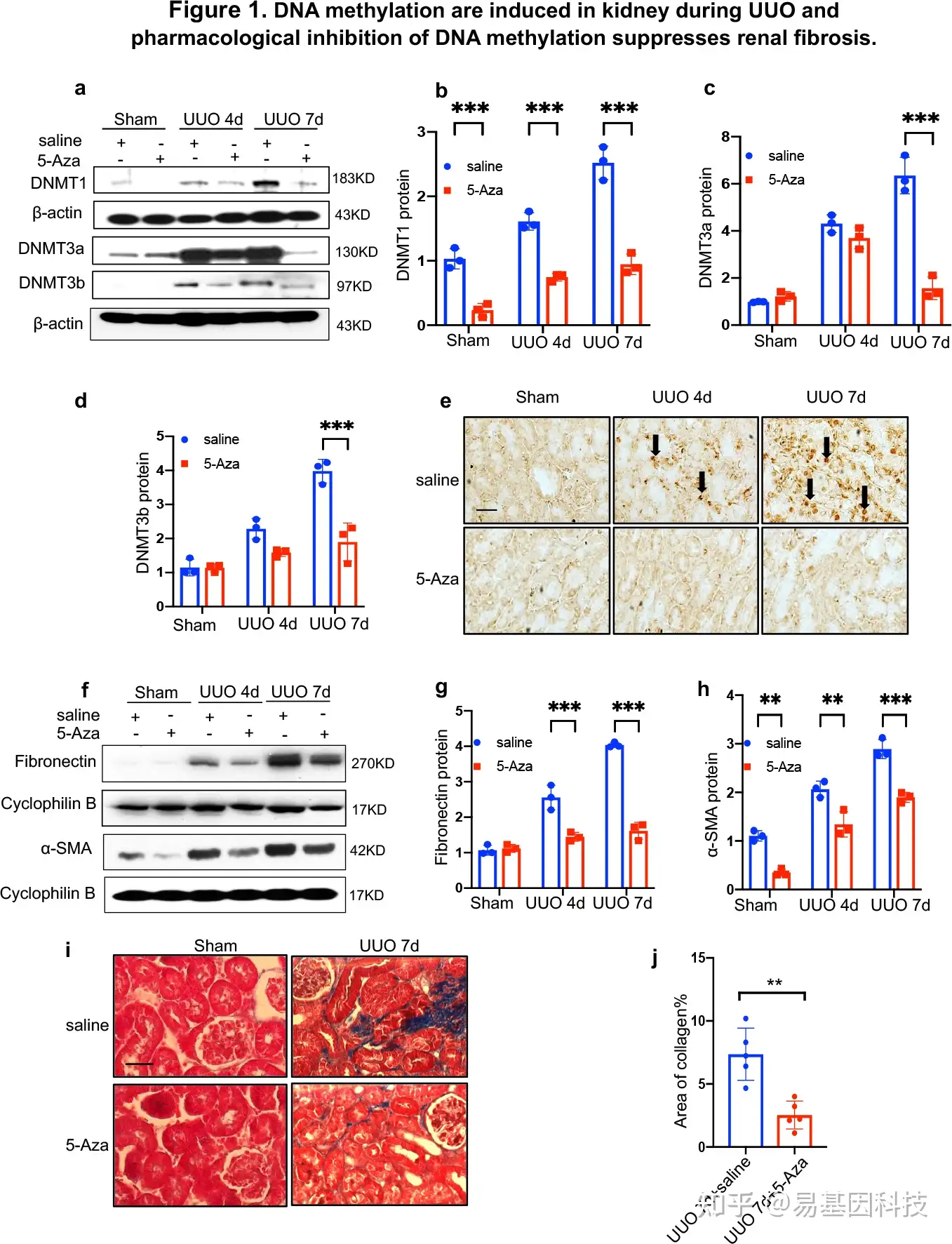
(1)肾纤维化与DNA甲基化有关,并被DNA甲基转移酶抑制剂抑制。

图1:UUO期间肾脏诱导DNA甲基化,DNA甲基化的药理学抑制抑制肾纤维化

 

(2)UUO肾脏的DNA甲基化分析

图2:UUO肾脏中DNA甲基化分布。

 

(3)Hoxa5启动子甲基化与UUO和UIRI中的肾纤维化相关

图3:Hoxa5基因的启动子甲基化与UUO的肾纤维化有关

 

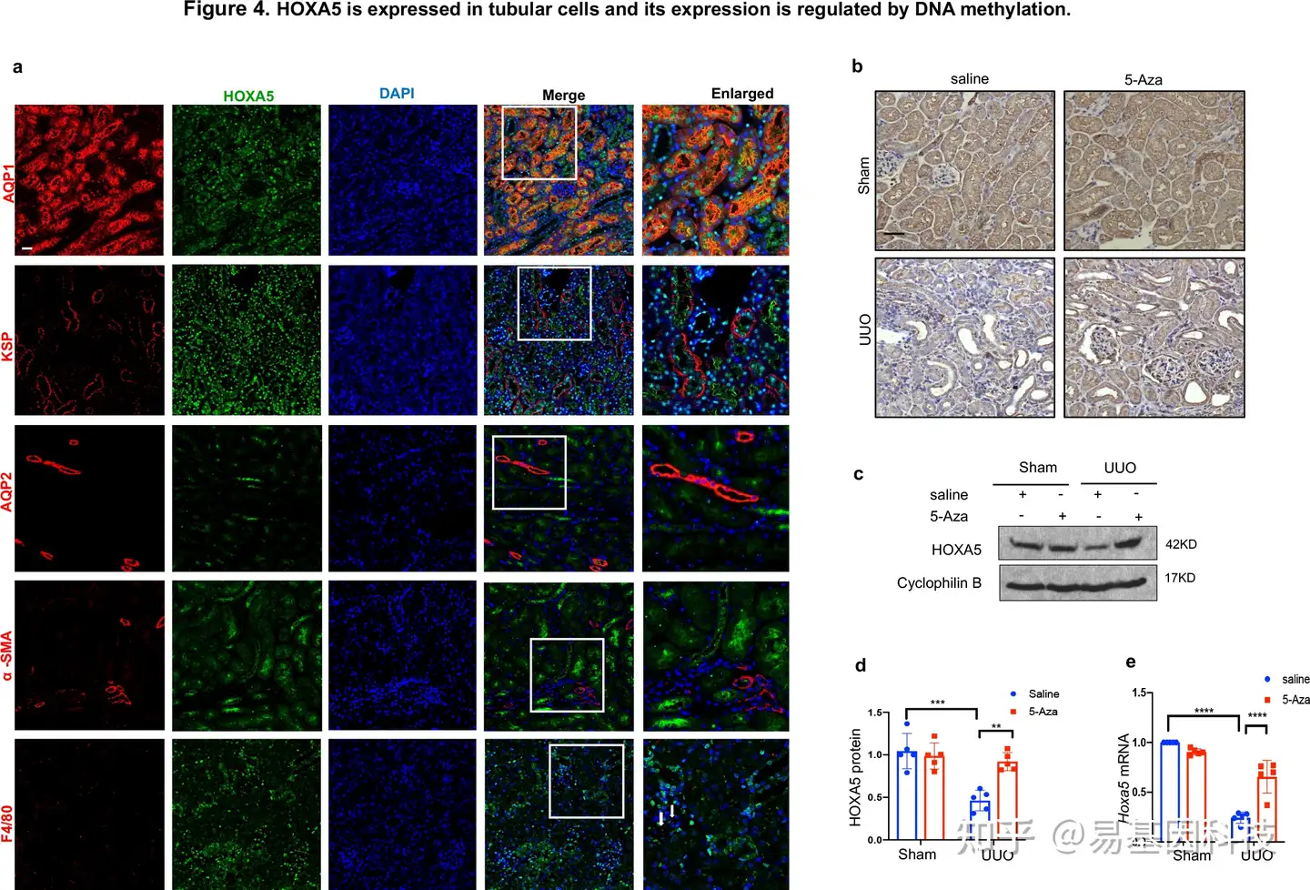
(4)HOXA5在肾小管细胞中表达,且表达受DNA甲基化调控

图4:HOXA5在肾小管细胞中表达,其表达受DNA甲基化调控。

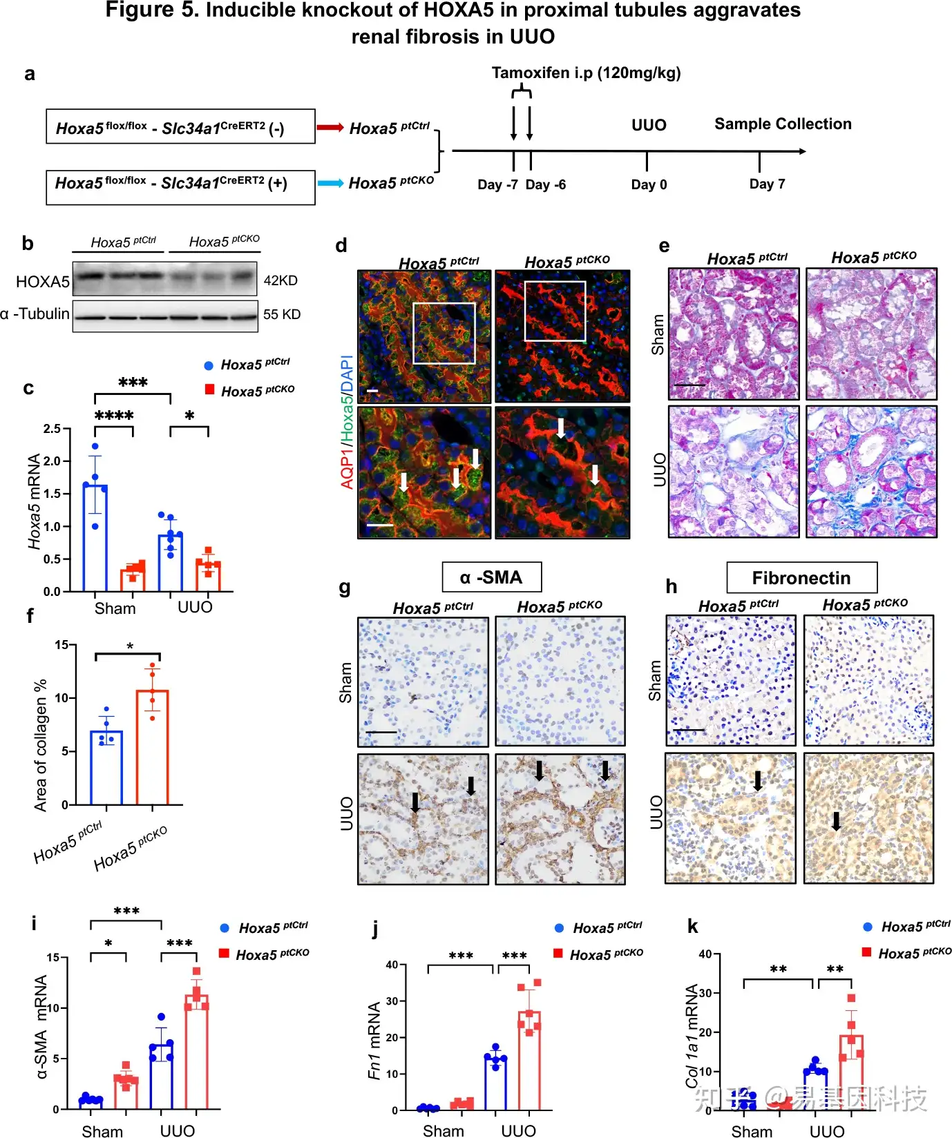
(5)近端肾小管中HOXA5的诱导性敲除加剧UUO和UIRI的肾纤维化

图5:近端肾小管中HOXA5的诱导型敲除加重了UUO的肾纤维化。

 

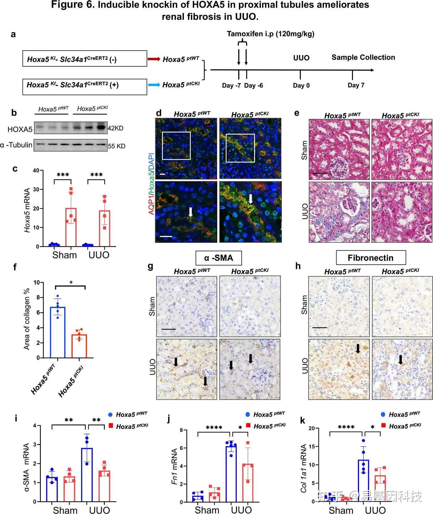
(6)近端肾小管中HOXA5的诱导型敲入可改善UUO中的肾纤维化。

图6:近端小管中HOXA5的诱导型敲入可改善UUO的肾纤维化

 

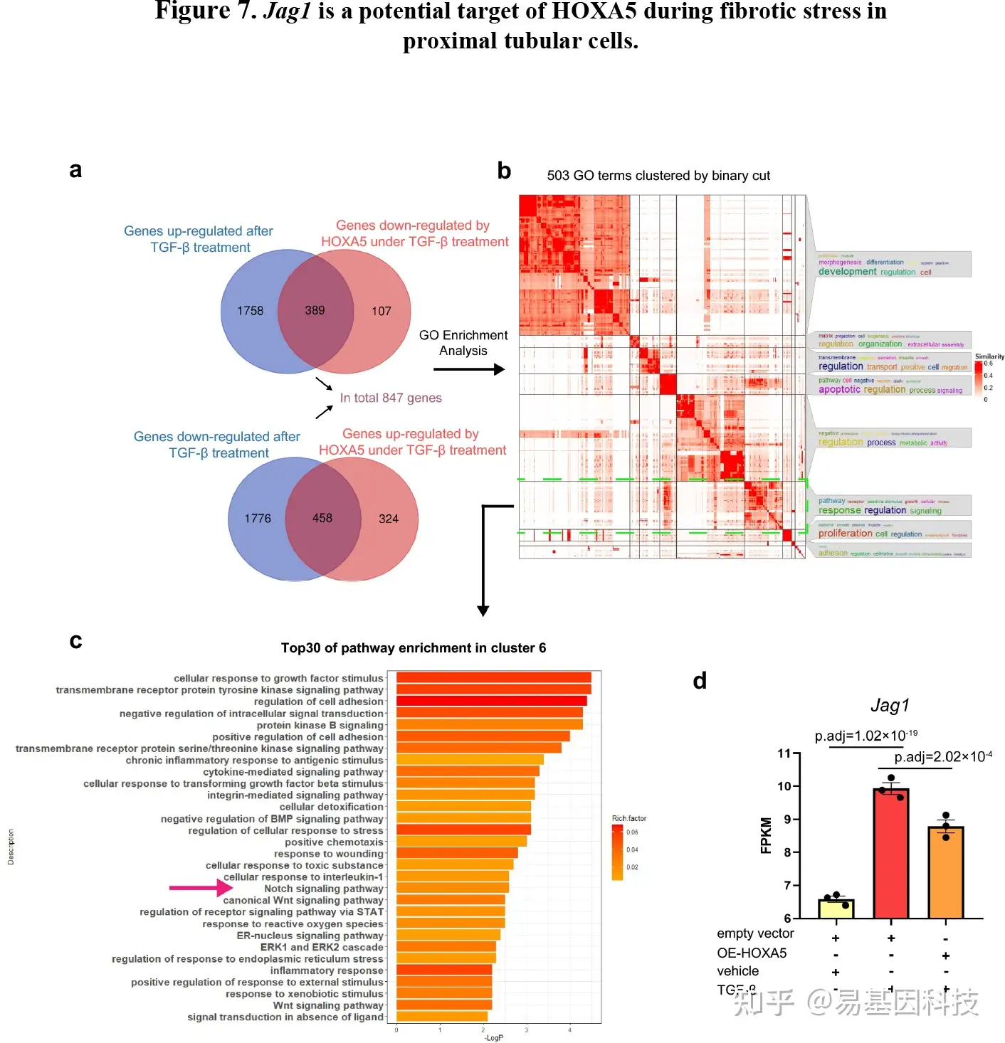
(7)Jag1是近端肾小管细胞纤维化应激期间HOXA5的潜在靶标。

图7:Jag1是近端肾小管细胞纤维化应激期间HOXA5的潜在靶标

 

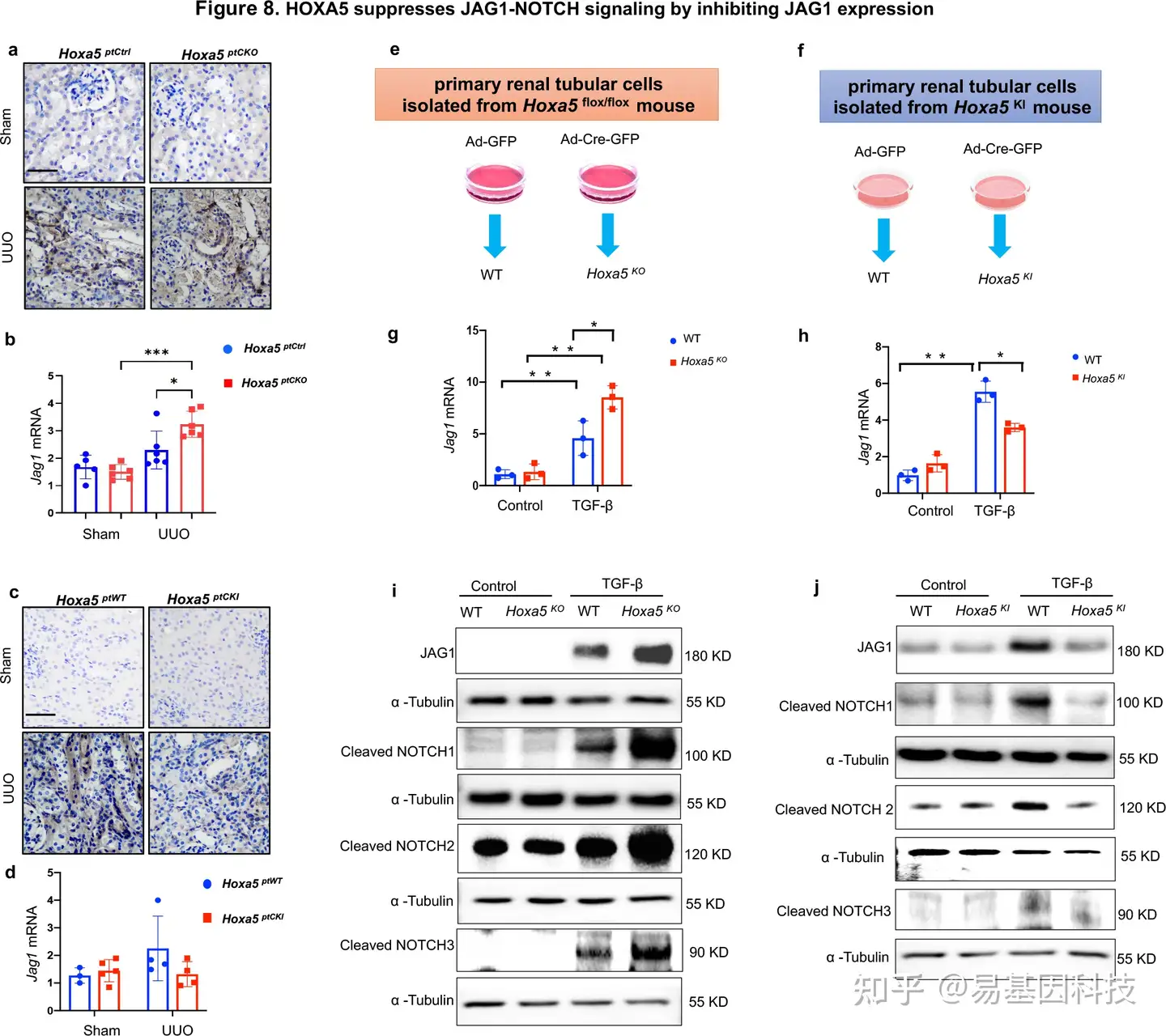
(8)HOXA5通过抑制JAG1表达来抑制JAG1-NOTCH信号

图8:HOXA5通过抑制小鼠中的JAG1表达来抑制JAG1-NOTCH信号

(9)HOXA5通过直接与其启动子结合来抑制Jag1转录

图9:HOXA5通过直接与其启动子结合来抑制Jag1转录

 

(10)在人类慢性肾脏疾病(CKD)患者的肾脏活检样本中,HOXA5表达水平与肾纤维化、JAG1表达以及DNA甲基化水平呈负相关。

图10:HOXA5与人类CKD患者肾活检中的肾纤维化,JAG1和DNA甲基化呈负相关。

 

研究结论:

HOXA5基因的DNA甲基化导致的表达丢失是肾脏疾病纤维化的一个重要机制,通过诱导JAG1和激活NOTCH信号通路来促进纤维化。本研究展示了DNA甲基转移酶抑制剂5-Aza在肾纤维化中的重要作用。HOXA5在纤维化肾脏中通过高甲基化下调,这种下调导致JAG1表达和随后NOTCH信号通路的激活,促进肾纤维化。这些发现揭示了DNA甲基化及相关基因,如HOXA5,作为肾纤维化疾病潜在治疗靶点的可能性。本研究为理解肾纤维化的分子机制提供了新的见解,并为未来的治疗策略提供了潜在的分子靶点。

 

关于易基因简化基因组甲基化测序(RRBS)研究解决方案

简化甲基化测序(Reduced Representation Bisulfite Sequencing,RRBS)是利用限制性内切酶对基因组进行酶切,富集启动子及CpG岛等重要的表观调控区域并进行重亚硫酸盐测序。该技术显著提高了高CpG区域的测序深度,在CpG岛、启动子区域和增强子元件区域可以获得高精度的分辨率,是一种准确、高效、经济的DNA甲基化研究方法,在大规模临床样本的研究中具有广泛的应用前景。

为适应科研技术的需要,易基因进一步开发了可在更大区域内捕获CpG位点的双酶切RRBS(dRRBS),可研究更广泛区域的甲基化,包括CGI shore等区域。

为助力适用低起始量DNA样本(5ng)量多维度甲基化分析,易基因开发了富集覆盖CpG岛、启动子、增强子、CTCF结合位点的甲基化靶向基因组测序方法:extended-representation bisulfite sequencing(XRBS),实现了高灵敏度和微量样本复用检测,使其具有高度可扩展性,并适用于有限的样本和单个细胞基因组CG位点覆盖高达15M以上。

技术优势:

  • 起始量:100ng gDNA;
  • 单碱基分辨率;
  • 多样本的覆盖区域重复性可达到85%-95%、测序区域针对高CpG调控区域,数据利用率更高;
  • 针对性强,成本较低;
  • 基因组CG位点覆盖高达10-15M,显著优于850K芯片。

应用方向:

RRBS/dRRBS/XRBS广泛应用于动物,要求全基因组扫描(覆盖关键调控位点)的:

  • 队列研究、疾病分子分型、临床样本的甲基化 Biomarker 筛选
  • 复杂疾病及肿瘤发病机制等甲基化研究
  • 模式动物发育和疾病甲基化研究

易基因提供全面的表观基因组学(DNA甲基化、DNA羟甲基化)和表观转录组学(m6A、m5C、m1A、m7G)、染色质结构与功能组学技术方案(ChIP-seq、ATAC-seq),详询易基因:0755-28317900.

参考文献:

Xiao X, Wang W, Guo C, Wu J, Zhang S, Shi H, Kwon S, Chen J, Dong Z. Hypermethylation leads to the loss of HOXA5, resulting in JAG1 expression and NOTCH signaling contributing to kidney fibrosis. Kidney Int. 2024 Mar 21. pii: S0085-2538(24)00193-5. doi: 10.1016/j.kint.2024.02.023. PubMed PMID: 38521405.

 

相关阅读:

项目文章 | RRBS揭示基于DNA甲基化驱动基因的肾透明细胞癌预后模型的鉴定和验证

一文看懂|简化基因组DNA甲基化测序(RRBS)实验怎么做

一文读懂|精准简化基因组甲基化测序(RRBS+oxRRBS)分析怎么做

技术推介 | 简化基因组甲基化测序(RRBS)研究解决方案

posted @ 2024-04-03 10:39  深圳市易基因科技  阅读(62)  评论(0)    收藏  举报