易基因: WGBS+ChIP-seq揭示食管癌的细胞类型和癌症特异性表观遗传调控|Genome Biol

大家好,这里是专注表观组学十余年,领跑多组学科研服务的易基因。

食管癌是一种常见的恶性肿瘤,有两种亚型:鳞状细胞癌(squamous cell carcinoma,ESCC)和腺癌(adenocarcinoma,EAC)。区分细胞类型特异性分子特征和癌症特异性特征具有挑战性。表观遗传学上,多项研究报告了食管癌中的分子变化,特别是在DNA甲基化水平上,食管癌的DNA甲基化组需要通过全基因组单碱基分辨率方法(如全基因组重亚硫酸盐测序,WGBS)进行全面表征。特别是关于细胞类型和癌症特异性差异甲基化区域(differentially methylated regions,DMRs)和部分甲基化结构域(partially methylated domains,PMDs)的几个重要问题尚待进一步表征,包括:①这些结构域的区域特异性程度(即细胞类型和癌症特异性DMR/PMD比例);② DMRs和PMDs在癌症生物学中的功能意义;③ 肿瘤发生过程中DMRs和PMDs变化的潜在机制。

2023年8月23日,中山大学第七附属医院科研中心郑悦媛副研究员等为第一作者,美国Samuel Oschin综合癌症研究所De-Chen Lin研究团队与以色列耶路撒冷希伯来大学Benjamin P. Berman研究团队为共同通讯在《Genome Biology》杂志发表题为“Comprehensive analyses of partially methylated domains and differentially methylated regions in esophageal cancer reveal both cell-type- and cancer-specific epigenetic regulation”的研究论文,对食管癌中部分甲基化结构域和差异甲基化区域的综合分析揭示了细胞类型和癌症特异性的表观遗传调控机制。

标题:Comprehensive analyses of partially methylated domains and differentially methylated regions in esophageal cancer reveal both cell-type- and cancer-specific epigenetic regulation(对食管癌部分甲基化结构域和差异甲基化区域的综合分析揭示了细胞类型和癌症特异性的表观遗传调控)

时间:2023-8-23

期刊:Genome Biology

影响因子:12.3

技术平台:ChIP-seq、WGBS等

 

研究摘要:

对21个ESCC组织、5个非恶性食管鳞状(NESQ)组织、12个EAC/GEJ肿瘤组织和7个非恶性GEJ(NGEJ)组织在内的两种不同食管癌亚型及其相应的非恶性组织,共计45例食管样本的WGBS数据进行分析,并开发一种新的sequence-aware方法鉴定大范围的PMD,揭示肿瘤样本中PMD甲基化水平和基因组分布的高异质性。此外,研究鉴定出与抑制转录、染色质B区和高体细胞突变相关的亚型特异性PMD。尽管这些PMDs的基因组位点在正常细胞中已经建立,但在肿瘤中丢失程度显著更高。H3K36me2的细胞类型特异性沉积可能是PMDs基因组分布的基础。在较小的基因组范围内,对每个亚型鉴定出细胞类型特异性和癌症特异性的差异甲基化区域(DMRs)。通过在这些DMRs中进行结合motif分析,展示了细胞类型特异性转录因子HNF4A维持了其在正常细胞中产生的结合位点,同时在食管腺癌中与新的合作伙伴如FOSL1共同建立新的结合位点。最后研究人员利用泛组织单细胞和泛癌症表观基因组数据集进行后期验证,证明食管癌中的大部分细胞类型特异性PMDs和差异甲基化区域(DMRs),实际上源于相关细胞类型的其他癌症中共同发生的标记物。

总之,本研究结果促进了对正常和恶性状态下不同基因组范围DNA甲基化水平变化的理解,为细胞类型特异性和癌症特异性表观遗传调控提供了新的机制性见解。

 

研究结果:

(1)开发新的sequence-aware calling方法来鉴定PMD

研究人员基于MethylSeekR中使用的Hidden Markov模型(HMM)开发了一种sequence-aware PMD的calling方法,命名为MMSeekR(Multi-model PMD SeekR)。数据分析结果表明,MMSeekR成功地在所有样本中一致地鉴定出PMDs,并具有高稳定性和一致性。且MMSeekR几乎可以完全分离不同癌症类型。

图1:通过sequence-aware的多模型PMD calling鉴定食管样品中的PMD(MMSeekR)。

  1. 本研究设计的图形模型。
  2. 点图显示全基因组中所有CpG、CGI启动子内CpG、PMDs、SINE、LINE和LTR在不同样本中的平均甲基化水平。
  3. 开发新的PMD calling方法。MethylSeekR α评分检测了全基因组中201个连续CpG的滑动窗口中甲基化水平分布。α得分<1对应于向高或低甲基化水平的极化分布(即HMDs),而α得分≥1对应于向中间甲基化水平分布(即PMD)。PCC显示基于NN模型预测低甲基化评分与实际甲基化水平之间的相关性。强负相关表示有利于PMD的区域,而弱/零相关则有利于HMD。
  4. 使用三种PMD calling方法的前5000个可变30 kb tiles对45个食管样本进行PCA分析。

E-F. 代表性窗口显示MMSeekR成功鉴定PMD,但MethPipe(E)或MethylSeekR(F)均未检测到PMD

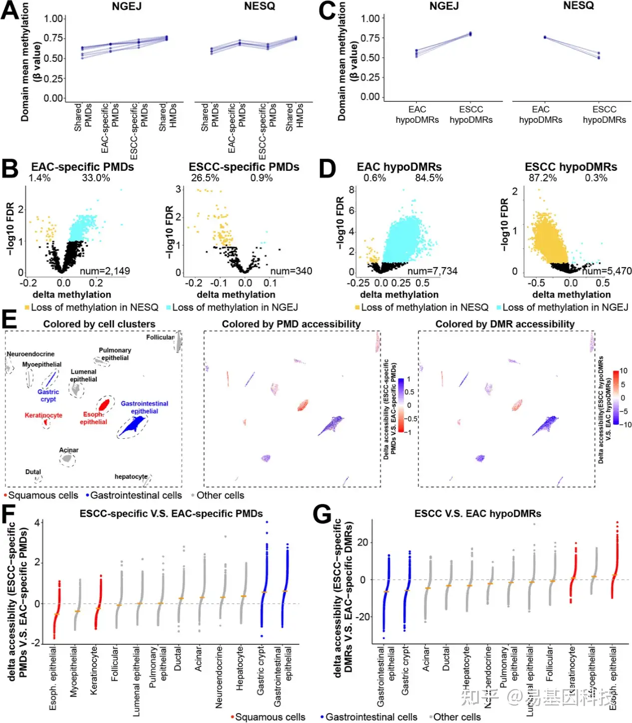
(2)食管样本中共有和亚型特异性PMD表征

图2:共有和亚型特异性PMD表征。

  1. 45个食管样品的DNA甲基化谱的代表性窗口。平均甲基化值显示在连续且不重叠的10 kb tiles中。
  2. 基于两种食管癌类型的频率和重叠,鉴定出PMD类别。
  3. 线图显示食管肿瘤中不同PMD类别的平均甲基化水平,其中每条线代表一个样本。
  4. 使用TCGA甲基化数据集观察到类似的线图模式,显示样品间的平均值和标准偏差。下面热图中的每一行都表示一个单独样本。
  5. 条形图显示WGBS PMD与染色质B区室重叠的百分比。D和E中的甲基化数据集来自TCGA ESCA HM450k芯片,包括91个ESCC和75个EAC样品。
  6. 基于WGS的体细胞突变率,分别针对每个WGBS PMD类别计算突变率。EAC WGS数据集:276个样本;ESCC WGS数据集:508个样本

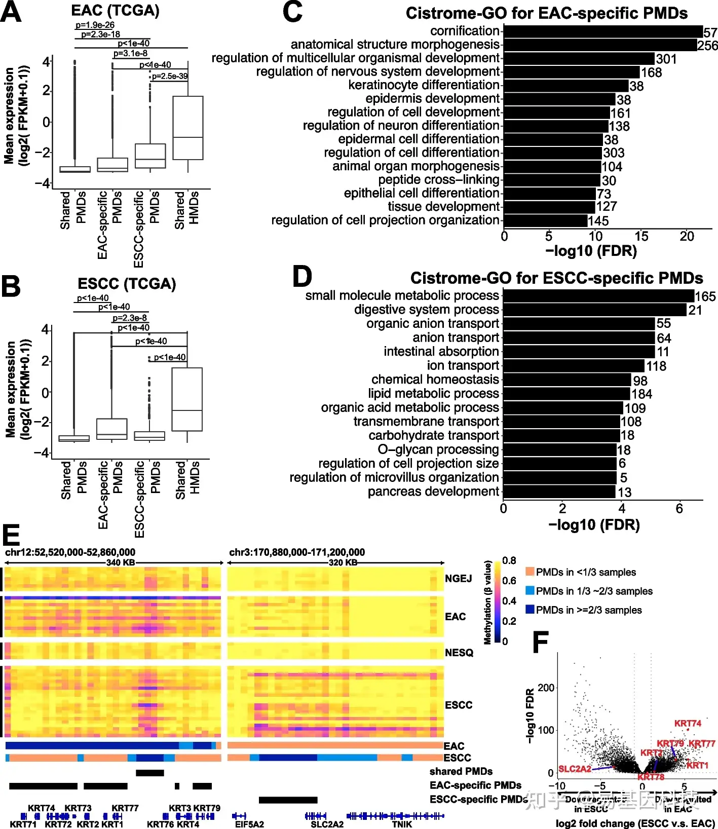
图3:亚型特异性PMD调控细胞类型的特异性功能。

A-B. 在EAC(A)和ESCC(B)中,PMD覆盖基因表达水平与非PMD呈癌症特异性方式降低。

C-D. 使用EAC特异性(C)或ESCC特异性(D)PMD及其下调基因的Cistrome-GO富集分析。显示了最显著的前15个条通路,右侧显示了每个通路中富集的基因数量。

E. EAC特异性(左图)和ESCC特异性PMD(右图)的甲基化谱代表性基因组窗口。

F. 火山图显示位于E基因组结构域内基因在相应癌症亚型中下调。用平均表达水平(FPKM)鉴定差异表达基因,FPKM≥0.1,调整后的p<0.05和绝对倍数变化>2。

C、D、F中的表达RNA-seq来自TCGA ESCA项目,包括76个ESCC和78个EAC样品

(3)H3K36me2以细胞类型特异性方式与PMD呈负相关

图4:H3K36me2标记与PMD呈细胞类型特异性负相关。

  1. 食管癌细胞系中H3K36me2 ChIP-seq水平在四种不同PMD类别中的聚合图:共有PMD、EAC特异性PMD、ESCC特异性PMD、共有HMD。
  2. 代表性基因组位点显示ChIP-seq的H3K36me2信号,以及WGBS数据的亚型特异性PMD。
  3. 四种不同PMD类别的HNSCC细胞系中H3K36me2 ChIP-seq水平的聚合图。H3K36me2 ChIP-seq数据集获自GSE149670。A、C中的H3K36me2信号通过5kb窗口中IP与Input的CPM比进行归一化

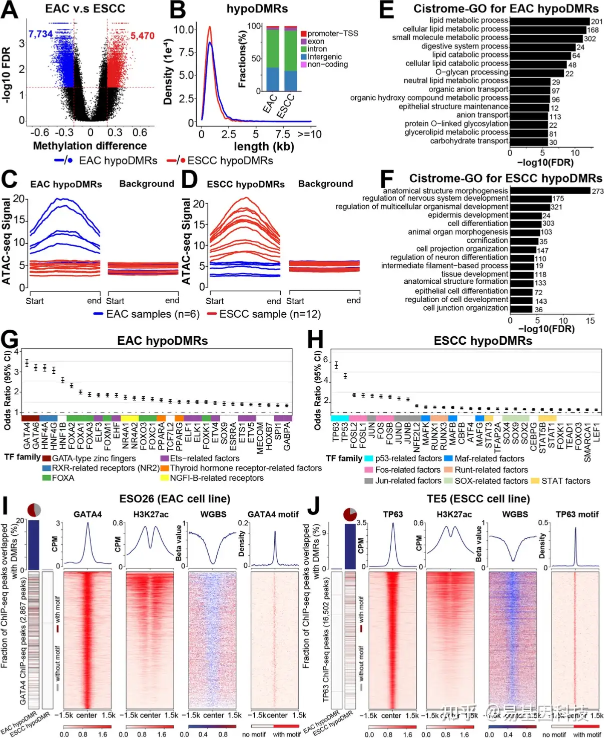
(4)食管癌中的亚型特异性差异甲基化区域(DMR)

图5:食管癌中的亚型特异性DMRs。

  1. 比较EAC和ESCC肿瘤,鉴定出癌症hypoDMR。FDR<0.05和绝对δ甲基化水平>0.2区域被识别为DMRs。
  2. 密度图显示hypoDMR的大小分布;堆叠条形图显示与不同基因组特征重叠的hypoDMR比例。

C-D. EAC(C)或ESCC(D)hypoDMR或随机基因组区域(背景)内的ATAC-seq信号的聚合图,这些区域包含了10个随机选择的具有相同CpG密度区域。ATAC-seq信号来自TCGA,并用CPM方法进行归一化。

E-F. EAC(E)或ESCC(F)hypoDMR及其相应亚型中上调基因进行Cistrome-GO富集分析。显示了最显著的前15条通路。每条通路中富集的基因数量显示在右侧。表达数据集来自TCGA ESCA项目。

G-H. ELMER方法鉴定转录因子结合motif,以EAC(G)或ESCC(H)hypoDMR为前景,随机区域为背景。TF家族的注释来自TFClass数据库。

I-J. 在匹配的细胞系中通过ChIP-seq、H3K27ac ChIP-seq和WGBS在EAC(GATA4)(I)和ESCC(TP63)(J)中最强富集TFs进行实验验证。左侧显示与亚型hypoDMR重叠peaks;重叠peaks百分比在柱状图中表示。左上角饼图表示所有与亚型hypoDMR重叠peaks中具有TF结合motif的peaks比例。

(5)肿瘤特异性hypoDMR的鉴定

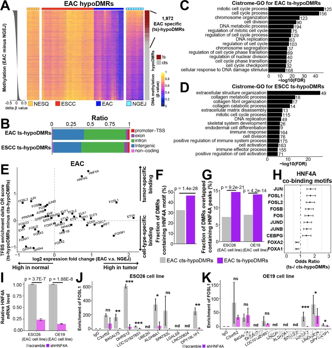
图6:肿瘤特异性低甲基化差异甲基化区域(hypoDMRs)的鉴定。

  1. 每个EAC hypoDMR的DNA甲基化水平热图。每列表示一个样本,行按EAC和NGEJ之间的delta平均甲基化排序(左)。在EAC肿瘤和NGEJ样本(右)之间使用FDR截止值的单尾t检验鉴定EAC ts hypoDMR<0.05。
  2. 堆叠条形图显示与不同基因组特征重叠的ts hypoDMR比例。

C-D. EAC(C)或ESCC(D)ts-hypoDMRs及其各自亚型中与相应非恶性样本相比上调的基因进行Cistrome-GO富集分析。显示了最显著的前15条通路。食管癌的转录组数据来自TCGA和GSE149609。

E. 散点图显示与cts-hypoDMR相比,EAC ts-hypoDMR中富集的转录因子结合位点。X轴表示EAC和匹配的非恶性GEJ样品之间的表达倍数变化。Y轴显示EAC ts和cts hypoDMR之间转录因子结合位点的δ富集评分。表达数据来自TCGA,motif富集分析通过ELMER方法进行。

F. EAC ts-hypoDMRs中包含的HNF4A识别motif显著多于cts-hypoDMRs。

G. 与cts-hypoDMRs相比,更多的HNF4A peaks与ts-hypoDMRs重叠。peak来自ESO26(GSE132813)和OE19细胞系的HNF4A ChIP-seq。

H. HNF4A在ts-hypoDMRs中与AP-1家族共有,而在cts-hypoDMRs中与FOXA1/2共有。

  1. 在ESO26和OE19细胞系中,使用qPCR实验分析scramble shRNA与shHNF4A组中HNF4A mRNA表达。

J-K. scramble shRNA或shHNF4A组在ESO26(J)和OE19(K)细胞中进行 FOSL1 ChIP-qPCR分析。IgG用作阴性对照抗体。实验设置3个生物学重复。p值通过双侧t检验确定***p<0.001,**p<0.01,*p<0.05;ns,不显著;nd,不可检测

(6)PMD和hypoDMR表现出强细胞类型特异性表观基因组特征

图7:PMD和hypoDMR表现出强细胞类型特异性表观基因组特征。

  1. 不同PMD在两种非恶性食管样本中的平均甲基化水平线图,非恶性样本中的这些变化与肿瘤中变化相似(图2C)。
  2. 非恶性食管样品中不同PMD的平均甲基化水平火山图。通过双尾t检验确定了具有显著差异的区域,FDR截止值<0.1。
  3. 不同hypoDMR类别在两种非恶性食管样本中的平均甲基化水平线图。
  4. 非恶性食管样品中不同hypoDMR类别的平均甲基化水平火山图。
  5. UMAP图显示细胞簇(左),ESCC与EAC特异性PMD(中)或ESCC与EAC特异性hypoDMR(右)中的ATAC-seq水平。
    F-G. 点图显示在样本水平上,ESCC与EAC的特异性PMD(F)或ESCC与EAC的特异性hypoDMR(G)中的ATAC-seq值

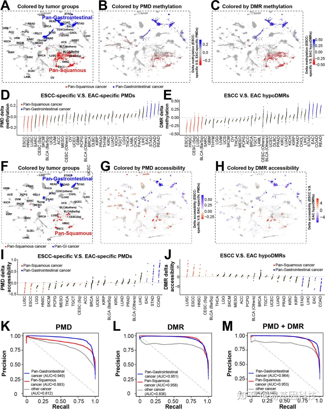
(7)亚型特异性PMD和hypoDMR的泛癌分析


图8:泛癌数据集中PMD和hypoDMR分析。
A–C. TCGA肿瘤谱显示癌症类型簇(A)、ESCC与EAC特异性PMD(B)和ESCC与EAC特异性hypoDMR(C)中的DNA甲基化水平。A基于TCGA的聚类方案表示泛胃肠道癌(COAD、READ、STAD和EAC)和泛鳞状细胞癌(ESCC、HNSC、LUSC以及CESC和BLCA的子集)。样本数量为8915。
D-E. 分别对B和C中的甲基化差异进行点图定量。

  1. t-SNE图显示癌症类型簇。

G-H. 肿瘤样本中ESCC与EAC特异性PMD(G)以及ESCC与EAC特异性hypoDMR(H)中的ATAC-seq水平。

I-M. 点图分别以G和H表示ATAC-seq值的量化。K–M精度召回曲线分别表示亚型特异性PMD(K)、DMR(L)或两者(M)的平均甲基化。

 

研究小结

本研究强调了正常细胞类型中存在细胞类型特异性的PMDs和DMRs,这些细胞类型在恶性细胞中得以保留。本研究是首次展示PMDs在正常、前体和恶性状态下的显著细胞类型特异性。虽然先前的研究表明DMRs包含组织特异性的调控区域,但本研究提出了一种区分细胞类型特异性与癌症特异性区域的方法,并利用这些方法来鉴定肿瘤特异性的调控机制。

通过区分细胞类型特异性和癌症特异性的表观遗传区域,研究人员能够更深入地理解肿瘤的调控机制,这对于癌症的诊断、治疗和预防具有重要意义。

关于易基因全基因组重亚硫酸盐测序(WGBS)

全基因组重亚硫酸盐甲基化测序(WGBS)可以在全基因组范围内精确的检测所有单个胞嘧啶碱基(C碱基)的甲基化水平,是DNA甲基化研究的金标准。WGBS能为基因组DNA甲基化时空特异性修饰的研究提供重要技术支持,能广泛应用在个体发育、衰老和疾病等生命过程的机制研究中,也是各物种甲基化图谱研究的首选方法。

易基因全基因组甲基化测序技术通过T4-DNA连接酶,在超声波打断基因组DNA片段的两端连接接头序列,连接产物通过重亚硫酸盐处理将未甲基化修饰的胞嘧啶C转变为尿嘧啶U,进而通过接头序列介导的 PCR 技术将尿嘧啶U转变为胸腺嘧啶T。

应用方向:

WGBS广泛用于各种物种,要求全基因组扫描(不错过关键位点)

  • 全基因组甲基化图谱课题
  • 标志物筛选课题
  • 小规模研究课题

技术优势:

  • 应用范围广:适用于所有参考基因组已知物种的甲基化研究;
  • 全基因组覆盖:最大限度地获取完整的全基因组甲基化信息,精确绘制甲基化图谱;
  • 单碱基分辨率:可精确分析每一个C碱基的甲基化状态。

关于易基因染色质免疫共沉淀测序 (ChIP-seq)

染色质免疫共沉淀(Chromatin Immunoprecipitation,ChIP),是研究体内蛋白质与DNA相互作用的经典方法。将ChIP与高通量测序技术相结合的ChIP-Seq技术,可在全基因组范围对特定蛋白的DNA结合位点进行高效而准确的筛选与鉴定,为研究的深入开展打下基础。

DNA与蛋白质的相互作用与基因的转录、染色质的空间构型和构象密切相关。运用组蛋白特定修饰的特异性抗体或DNA结合蛋白或转录因子特异性抗体富集与其结合的DNA片段,并进行纯化和文库构建,然后进行高通量测序,通过将获得的数据与参考基因组精确比对,研究人员可获得全基因组范围内某种修饰类型的特定组蛋白或转录因子与基因组DNA序列之间的关系,也可对多个样品进行差异比较。

应用方向:

ChIP 用来在空间上和时间上不同蛋白沿基因或基因组定位

  • 转录因子和辅因子结合作用
  • 复制因子和 DNA 修复蛋白
  • 组蛋白修饰和变异组蛋白

技术优势:

  • 物种范围广:细胞、动物组织、植物组织、细菌微生物多物种富集经验;
  • 微量建库:只需5ng以上免疫沉淀后的DNA,即可展开测序分析;
  • 方案灵活:根据不同的项目需求,选择不同的组蛋白修饰特异性抗体。

技术路线:

易基因科技提供全面的表观遗传学研究(DNA甲基化、RNA甲基化、染色质结构与功能组学)整体解决方案,详询易基因:0755-28317900。

参考文献:

Zheng Y, Ziman B, Ho AS, Sinha UK, Xu LY, Li EM, Koeffler HP, Berman BP, Lin DC. Comprehensive analyses of partially methylated domains and differentially methylated regions in esophageal cancer reveal both cell-type- and cancer-specific epigenetic regulation. Genome Biol. 2023 Aug 24;24(1):193. pii: 10.1186/s13059-023-03035-3. doi: 10.1186/s13059-023-03035-3. PubMed PMID: 37620896.

 

相关阅读:

项目文章 | WGBS+RNA-seq揭示黄瓜作物的“源-库”关系受DNA甲基化调控

年终盘点 | 易基因2023年度DNA甲基化研究项目文章精选

项目文章:ChIP-seq等揭示人畜共患寄生虫弓形虫的蛋白质乳酸化和代谢调控机制

项目集锦 | 易基因近期染色质免疫共沉淀测序(ChIP-seq)研究成果

posted @ 2024-03-12 11:29  深圳市易基因科技  阅读(77)  评论(0)    收藏  举报