易基因:ChIP-seq等揭示WWOX基因通过上调Myc促进骨肉瘤发生发展的表观调控机制|Cell Death Dis
大家好,这里是专注表观组学十余年,领跑多组学科研服务的易基因。
骨肉瘤(Osteosarcoma, OS)是一种高侵袭性骨肿瘤,主要影响儿童和青少年。这种恶性肿瘤与不良临床结果相关,尤其是肺转移。由于其罕见性和生物学异质性,对其分子基础研究有限,阻碍了有效疗法的发展。WW结构域氧化还原酶(WW domain-containing oxidoreductase,WWOX)是一种在人骨肉瘤中经常发生变化的基因,使用Osterix1-Cre转基因小鼠双敲除Wwox和Trp53(DKO)已被证明可加速骨肉瘤发展。
2024年1月5日,以色列耶路撒冷希伯来大学医学院Rami I. Aqeilan团队在《cell death & disease》杂志发表题为“WWOX promotes osteosarcoma development via upregulation of Myc”的研究论文。本研究通过构建一个可追踪的骨肉瘤小鼠模型,研究了WWOX基因在骨肉瘤发展中的作用,尤其是Myc基因及其靶基因MCM7的调控机制。研究结果表明,BM MSC可能是骨肉瘤的起源细胞,且Myc和其靶基因可能是骨肉瘤发生的早期分子事件,这为骨肉瘤的早期诊断和治疗提供了新的视角。

标题:WWOX promotes osteosarcoma development via upregulation of Myc(WWOX基因通过上调Myc促进骨肉瘤发展)
时间:2024-1-5
期刊:cell death & disease
影响因子:IF 9
技术平台:ChIP-seq、RNA-seq等
研究摘要
本研究构建了一个可追踪的骨肉瘤小鼠模型,该模型通过单敲除Trp53(SKO)或双敲除Wwox/Trp53(DKO)并表达tdTomato报告基因。通过追踪不同时间点的Tomato表达,研究者在非骨肉瘤携带小鼠骨髓(bone marrow)间充质干细胞(Mesenchymal stem cells ,MSC) (young BM,年轻BM)中检测到早期的tdTomato阳性细胞。分析结果表明双敲除年轻BM细胞(DKO yBM)在体外和体内均表现出致瘤特性,这些双敲除年轻BM细胞的分子和细胞表征揭示了其与骨肉瘤肿瘤细胞的相似性。与单基因敲除年轻BM细胞相比,双基因敲除年轻BM细胞中观察到Myc及其靶基因上调的转录组变化。Myc的染色质免疫沉淀测序(ChIP-seq)分析揭示了Myc在双敲除年轻BM细胞中对Myc靶基因的富集增加,而Myc靶基因在双敲除的年轻BM细胞中上调。双敲除年轻BM细胞中WWOX的恢复降低了Myc蛋白水平。相对于单敲除年轻BM细胞,MCM7(Myc的一个已知靶基因)在双敲除年轻BM中上调。使用辛伐他汀(simvastatin)抑制MCM7表达导致双敲除young BM细胞的增殖和肿瘤细胞生长减少。研究结果揭示了BM间充质干细胞(BM MSCs)是研究骨肉瘤和Myc及其靶标作为WWOX效应器和骨肉瘤发生过程中早期分子事件。

研究结果
(1)构建可追踪的骨肉瘤小鼠模型

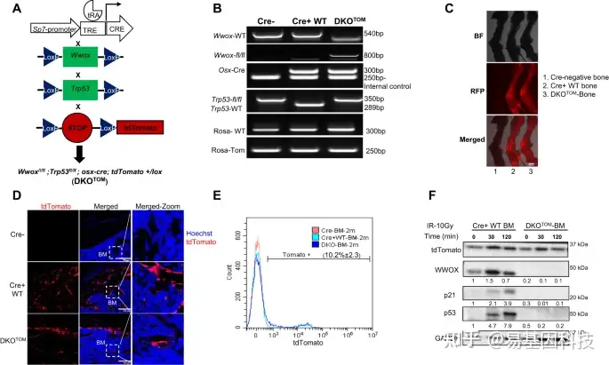
图1:可追踪的骨肉瘤细胞小鼠模型
A.实验骨肉瘤(OS)小鼠模型的示意图。
B.Cre阴性(Cre-),Cre阳性(Cre+ WT)和双敲除(DKotom)小鼠的基因组PCR。左panel的标签表示引物对,右panel的标签表示预期的条带大小。
C.从(1)Cre阴性小鼠,(2)Cre+ WT小鼠,(3)DKO TOM小鼠提取的骨骼荧光显微镜图像。
D.来自Cre-,Cre+ WT和DKO TOM小鼠的冷冻骨切片的免疫荧光图像。红色信号代表内源性tdTomato,蓝色信号代表核染色hoechst。
E.2月龄(2m)的Cre-,Cre+ WT和DKO TOM小鼠BM细胞的流式细胞术分析。10.2±2.3表示与同龄Cre-小鼠相比,Cre+ WT和DKO BM中tdTomato阳性细胞百分比。
F.在Cre+ WT和DKO BM细胞中,免疫印迹分析对p53、WWOX、p21和tdTomato蛋白在未电离辐射暴露(0分钟)及电离辐射暴露(IR-10Gy)(30分钟和120 分钟)的表达。(相对于Cre+ WT的定量印迹分析)。
WT:野生型,DKO:双敲除,BF:bright field,RFP:红色荧光蛋白(red fluorescent protein),BM:骨髓(bone marrow)。
(2)OS小鼠的骨髓(BM)细胞具有致瘤性

图2:OS小鼠的BM细胞具有致瘤性并表现出转移性。
A.从Cre−小鼠收集的BM(Cre-Direct BM)、从DKO TOM小鼠收集的肿瘤(Direct-tumor)和成对BM细胞(Direct-BMT)进行流式细胞术分析,显示tdTomato表达百分比(上panel,代表性实验。下panel,14只小鼠的tdTomato阳性细胞百分比的平均值)。
B.与Cre+WT BM细胞相比,成对BMT和肿瘤细胞的集落形成试验(代表性图像左图)(Giemsa染色和荧光显微镜图像),Cre+BM、BMT和肿瘤细胞的集落数量的定量右图(n=3)。
C.与对照上图相比,NOD/SCID小鼠胫内(IT)注射BMT和肿瘤细胞后发生的OS肿瘤的代表性图像,H&E验证OS中panel的组织学特征。组织学验证显示为成骨细胞型OS,下panel为肿瘤发展的免疫荧光图像。红色信号代表内源性tdTomato,蓝色信号代表核染色hoechst。
D.条形图表示IT注射对照BM细胞(对照)、BMT和肿瘤细胞后出现OS的免疫低下小鼠的百分比。
E.伤口愈合实验迁移。肿瘤和BMT细胞相对创伤密度时间图(n=3)。
F.创面愈合实验。肿瘤和BMT细胞相对创伤密度的时间图(n=3)。

图3:BMT与肿瘤细胞的分子相似性
A.肿瘤细胞(n=3)、成对BM细胞(BMT)(n=3) 和对照BM细胞(n=4)的主成分分析(PCA)图 。
B.肿瘤细胞(n=3)、成对BM细胞(BMT)(n=3)与对照组比较的Venn图。BMT与肿瘤细胞之间的共有基因为164。
C.热图显示对照细胞和BMT/肿瘤细胞中差异表达基因。
D.通路富集分析。
E.对照组和BMT/肿瘤细胞差异表达基因的基因集富集分析(GSEA)。
(3)young BM(yBM)细胞表现出致瘤性

图4:年轻BM(yBM)衍生细胞表现出致瘤和转移能力
A.不同年龄的基因编辑BM细胞(DKO-BM)和野生型BM细胞(Cre+ WT BM)中tdTomato阳性细胞百分比的流式细胞术分析结果(n = 3)。
B.年轻非肿瘤携带小鼠(yBM-DKO)的BM细胞、Cre阴性小鼠(Cre-BM)和Cre阳性野生型小鼠(Cre+ WT BM)的BM细胞进行集落形成实验。左panel展示Giemsa染色集落,右panel展示荧光显微镜下的集落图像。77.6 ± 11.6表示yBM-DKO中的集落数量。
C.胫内注射(IT)yBM细胞3-4个月后,免疫功能低下小鼠发展出OS肿瘤。上panel展示H&E染色的肿瘤组织学验证,显示了纤维母细胞/成骨细胞型OS。下panel展示发展的肿瘤免疫荧光图像。红色信号代表内源性tdTomato,蓝色信号代表核染色的Hoechst。
D.条形图展示了在胫内注射(IT)yBM、肿瘤和对照(Cre-BM)后,免疫功能低下小鼠发展成OS的百分比。
E.在NOD/SCID小鼠中,通过静脉注射(IV)yBM细胞后,肺转移的光镜图像、tdTomato免疫荧光图像和H&E染色图像。分别代表了肺转移的可视化。
F.条形图展示在静脉注射yBM细胞后,NOD/SCOD小鼠发展成肺转移的百分比(收集1.5月龄和6月龄小鼠)。
(4)导致骨肉瘤发生的早期分子变化

图5:导致骨肉瘤发生的早期基因(yBM vs肿瘤细胞和yBM vs BMT细胞)。
A.肿瘤细胞(n=3)、yBM细胞(1.5月龄和4月龄)(n=6)和对照BM细胞(n=4)的主成分分析(PCA)。
B.肿瘤细胞(n=3)、yBM细胞(1.5月龄和4月龄)(n=6)和对照BM细胞(n=4)的维恩图分析。yBM和肿瘤细胞之间的共有基因有303个。
C.yBM和肿瘤细胞之间差异表达基因的通路富集分析。
D.肿瘤细胞(n=3)、yBM细胞(1.5月龄和4月龄)(n=6)和对照BM细胞(n=4)的PCA图。
E.肿瘤细胞(n=3)、yBM细胞(1.5月龄和4月龄)(n=6)和对照BM细胞(n=4)的Venn图。yBM和BMT细胞之间的共有基因有471个。
F.yBM和BMT细胞之间差异表达基因的通路富集分析。
G.对照和yBM/肿瘤细胞之间差异表达基因的基因集富集分析(GSEA)。
H.对照和yBM/BMT细胞之间差异表达基因的基因集富集分析(GSEA)。
(5)WWOX丢失导致yBM细胞中的Myc改变

图6:WWOX表达与OS中的c-Myc呈负相关。
A.左panel显示单敲除(SKO)和双敲除(DKO)yBM细胞的Venn图分析(n=3) ,其中308个基因是yBM DKO的特有基因。右panel的条形图表示与SKO yBM相比,DKO特有的显著通路(Myc靶标)。
B.对照BM(NRM)、SKO和DKO的yBM细胞差异表达基因的热图(n=3)。
C.条形图表示从对照BM、SKO和DKO-yBM细胞中的一些Myc靶基因的RNA-seq测序数据中的reads数。
D.DKO和SKO-yBM细胞中Myc靶基因的mRNA水平。
E.启动子区域最高Myc富集的前50个基因的归一化表达(TPM)的彩色编码热图。
F.启动子区域Myc缺失的50个基因的归一化表达(TPM)的彩色编码热图。
G.SKO-yBM和DKO-yBM细胞的WWOX、c-Myc和p53的免疫印迹。P:亲本细胞系,OE:过表达,PC:阳性对照,用nutlin(MDM2抑制剂)处理的HepG2细胞。展示了相对于SKO的WWOX和c-Myc蛋白水平的定量分析。
H.箱形图表示来自TCGA TARGET GTEx的人骨肉瘤样品中WWOX和Myc表达之间的相关性。高WWOX样本>第75百分位,低WWOX<第25百分位,y轴代表Myc表达。PV:p值。
(6)DKO-yBM细胞中MCM7上调有助于其致瘤性

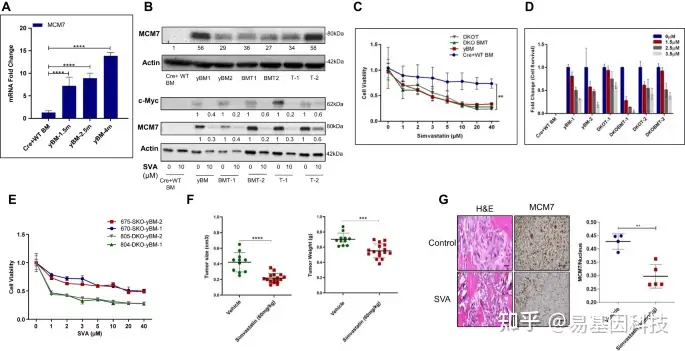
图7:MCM7上调促进肿瘤进展
A.从1.5月龄、2.5月龄和4月龄的非肿瘤携带小鼠收集中的Cre+WT BM(对照)、DKO-yBM中MCM7的mRNA水平(n = 3). ****p值 < 0.0001.
B.Cre+WT BM(对照)、DKO-yBM、BMT和肿瘤细胞中MCM7和c-Myc的免疫印迹(数字表示生物重复)。上图显示相对于Cre+WT BM细胞(对照)的MCM7蛋白水平的定量。下图显示SVA(µM)处理24小时后Cre+WT BM(对照)、DKO-yBM、BMT和肿瘤细胞(数字表示生物重复)中MCM7和c-Myc蛋白水平的定量。
C.SVA(µM)处理24小时后Cre+WT BM(对照)、DKO-yBM、BMT和肿瘤细胞的MTT增殖实验,图表显示各组细胞活力相对于未处理细胞的倍数变化。
D.SVA(µM)处理24小时后Cre+WT BM(对照)、DKO-yBM、BMT和肿瘤细胞(数字表示生物重复)的克隆形成实验 图表显示了各组细胞存活率相对于未处理细胞的倍数变化。
E.SVA(µM)处理24小时后SKO和DKO-yBM细胞(每组两个生物重复序列)的MTT增殖实验,图表显示各组细胞活力相对于未处理细胞的倍数变化。
F.在NOD/SCID小鼠中,通过胫内注射(IT)yBM细胞后,比较了对照组(未处理)和SVA(60 mg/kg)处理组肿瘤的平均大小(cm3)和重量(g)。(*p<0.05,**p<0.01)。
G.对照组(vehicle)和SVA处理组肿瘤的H&E染色显示OS成骨细胞/成纤维细胞特征,对照组和SVA处理的肿瘤的MCM7的IHC染色(左图),与对照组相比(右图),MCM7阳性染色的细胞核的定量(**p<0.001)。
研究结论
本研究强调了WWOX和p53作为肿瘤抑制基因在骨肉瘤(OS)发展中的重要性,Osx1阳性祖细胞中WWOX和p53的联合缺失(双敲除)导致了细胞的转化和生长优势。这种优势至少部分由Myc过表达介导,可能发生在OS细胞增殖和存活的早期阶段。仅p53敲除不足以驱动观察到早期分子变化,WWOX沉默和Myc过表达可能是预防和治疗OS患者的的潜在靶点,为研究OS转化、进展和干预的分子机制提供了细胞和遗传平台。
关于易基因染色质免疫共沉淀测序 (ChIP-seq)
染色质免疫共沉淀(Chromatin Immunoprecipitation,ChIP),是研究体内蛋白质与DNA相互作用的经典方法。将ChIP与高通量测序技术相结合的ChIP-Seq技术,可在全基因组范围对特定蛋白的DNA结合位点进行高效而准确的筛选与鉴定,为研究的深入开展打下基础。
DNA与蛋白质的相互作用与基因的转录、染色质的空间构型和构象密切相关。运用组蛋白特定修饰的特异性抗体或DNA结合蛋白或转录因子特异性抗体富集与其结合的DNA片段,并进行纯化和文库构建,然后进行高通量测序,通过将获得的数据与参考基因组精确比对,研究人员可获得全基因组范围内某种修饰类型的特定组蛋白或转录因子与基因组DNA序列之间的关系,也可对多个样品进行差异比较。
应用方向:
ChIP 用来在空间上和时间上不同蛋白沿基因或基因组定位
- 转录因子和辅因子结合作用
- 复制因子和 DNA 修复蛋白
- 组蛋白修饰和变异组蛋白
技术优势:
- 物种范围广:细胞、动物组织、植物组织、细菌微生物多物种富集经验;
- 微量建库:只需5ng以上免疫沉淀后的DNA,即可展开测序分析;
- 方案灵活:根据不同的项目需求,选择不同的组蛋白修饰特异性抗体。
技术路线:

易基因提供全面的DNA与蛋白互作测序方案,详询易基因:0755-28317900.

参考文献:
Akkawi R, Hidmi O, Yehya AH, Monin J, Diment J, Drier Y, Stein GS, Aqeilan RI. WWOX promotes osteosarcoma development via upregulation of Myc. Cell Death Dis. 2024 Jan 5;15(1):13. pii: 10.1038/s41419-023-06378-8. doi: 10.1038/s41419-023-06378-8. PubMed PMID: 38182577.
相关阅读;
项目集锦 | 易基因近期染色质免疫共沉淀测序(ChIP-seq)研究成果
项目文章 | NAR:ChIP-seq等揭示蛋白质酰基化与c-di-GMP协同调控放线菌发育与抗生素合成机制