Cell|易基因微量DNA甲基化测序助力中国科学家成功构建胚胎干细胞嵌合体猴,登上《细胞》封面!
大家好,这里是专注表观组学十余年,领跑多组学科研服务的易基因。
北京时间2023年11月9日,《Cell》期刊以封面文章的形式在线发表了由中国科学院脑科学与智能技术卓越创新中心(神经科学研究所)、上海脑科学与类脑研究中心,中国科学院广州生物医药与健康研究院等单位牵头,题为《Live birth of chimeric monkey with high contribution from embryonic stem cells》(高比例胚胎干细胞贡献的出生存活嵌合体猴)的研究论文,该研究在国际上首次成功构建了高比例胚胎干细胞贡献的出生存活嵌合体猴,并证实了猴胚胎干细胞可以高效地贡献到胚外胎盘组织和生殖细胞。
深圳市易基因科技有限公司甲基化检测技术,继2022年为该研究团队助力完成《Nature》论文发表后
再次为研究者提供了微量全基因组甲基化测序技术(Micro-DNA WGBS),从表观遗传学层面证明发育过程中DNA甲基化的调控作用。

首先,研究者首先利用之前报道的人类原始造血干细胞(ESC)的提取方案,从17个E7(胚胎第7天)扩增囊胚中建立了9个猴原始造血干细胞系。之后选择了四种人类多能干细胞(PSC)培养基进行原始细胞到多能干细胞的转化:RSeT(基于NHSM24)、5iLAF、PXGL和4CL。此外,此研究还引入了LCDM,它可产生人类扩展潜能干细胞,这是一种分化能力更强的PSC。在每种条件下,此研究使用了5个引物猴ESC株系(2个雄性和3个雌性)进行转化。所有条件下的克隆均在2-4个传代内都出现了圆顶形形态(类似小鼠原始态胚胎干细胞),但RSeT的形态变化较小,且使用4CL、RSeT和LCDM可将全部5个引物猴ESC株系成功转化为稳定的PSC,且经过20多次传代后表现出稳定的菌落形态。定量RT-PCR(RT-qPCR)分析表明,所有转化的ESC株系都表达经典的多能基因,其水平与原始ESCs相当。在所有转化的ESCs中,原始多能性基因的表达水平都不同程度地高于原始ESCs,其中在5iLAF和4CL培养的细胞中表达水平最高。KLF17、SOX2和NANOG的免疫染色进一步证实了这些发现。
此外,经RNA测序(RNA-seq)检测,在所有转化的ESC中,多个原始ESC富集基因下调,而在4CL和5iLAF ESC中,原始多能性网络被更强地激活。基因本体(GO)分析显示,在4CL和5iLAF ESCs中,与干细胞群体维持和DNA修饰相关的基因表达丰富,而在PXGL ESCs中,轴突导向和神经分化相关基因表达丰富。这些结果表明,4CL和5iLAF ESCs的原始状态稳定,但PXGL ESCs的幼稚状态不稳定,这反映了物种对这种培养基反应的特异性差异。然后,此研究通过基于液滴的单细胞RNA测序(scRNA-seq)研究了猴子的原始ESCs和在4CL、5iLAF和PXGL培养的ESCs的发育状态。相关性分析和均匀流形近似与投影(UMAP)显示,4CL和5iLAF ESCs更接近于ICM和植入前的上胚层,primed ESCs更接近于植入后晚期的上胚层,而PXGL ESCs则同时位于这两个分组中(图1)。
图1. 在指定条件下培养的ESCs的免疫荧光图像以及原始多能性基因的表达水平和相关性特征。
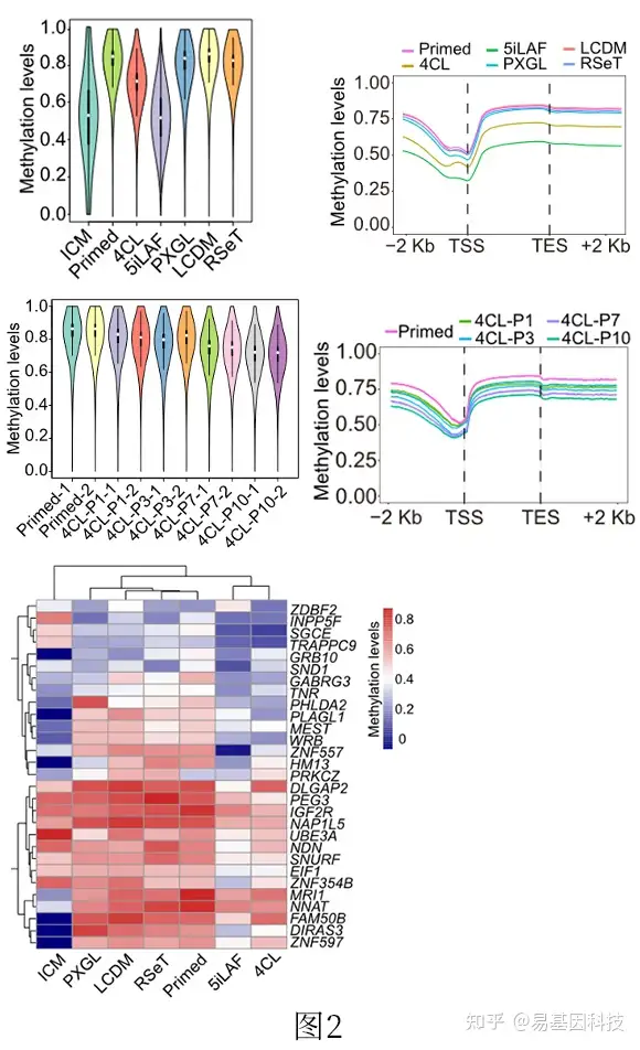
由于DNA去甲基化是一种表观遗传学机制,通过这种机制,原始ESC可转化为幼稚多能状态,因此研究进行了微量DNA全基因组亚硫酸氢盐测序(Micro-WGBS)。结果表明,在RSeT、PXGL和LCDM中培养的ESCs的DNA甲基化水平较高(83%-86%),与原始ESCs的水平相似;4CLESCs的水平较低(72%),而5iLAFESCs的水平最低(52%),4CL和5iLAFESCs显示的印记基因DNA甲基化模式与ICM更为接近(图2)。
图2. 在不同条件下以及不同培养期猴ESCs的表观基因组特征
此研究还在4CL原始转化的不同阶段进行了全基因组甲基化分析,发现包括原始多能基因位点(KLF17、DPPA3和DNMT3L3)在内的所有基因组元件都出现了渐进的DNA去甲基化现象。另外,在4CL原始转换的不同时期进行了甲基化测序,发现包括原始多能基因位点(KLF17、DPPA3和DNMT3L3)在内的所有基因组元件都出现了逐渐的DNA去甲基化过程。此外,在转化过程中,一些印记基因的启动子区域也检测到了动态去甲基化(图3)。
图3. 在1、3、7和10个传代的原始条件和4CL原始条件下培养的ESC,在不同基因组区域,原始多能基因,原始多能性位点以及印记基因启动子区域的DNA甲基化水平。
以上研究证明了与在其他人类造血干细胞培养基中培养的猴子造血干细胞相比,4CL造血干细胞显示出更均衡的全基因组DNA去甲基化,同时具有原始多能基因的高表达水平和基因组稳定性。
为了提高注射早期猴胚胎中ESC的存活率,此研究对4CL造血干细胞的培养方案进行了优化并将体外培养干细胞注射到早期胚胎中形成嵌合猴胚胎,移植到代孕雌猴体内,成功培育出了活产嵌合体。在确认代孕雌猴怀孕的12例妊娠中,有4例流产胎儿和6例足月活产后代,其中包含一个流产的男胎(9号)和一个活产的男胎(10号)。而DNA甲基化水平异常是导致小鼠嵌合不良的一个众所周知的原因,为了深入了解9号嵌合猴流产和10号活产嵌合猴健康受损的情况,此研究选择ESC分化的和宿主胚胎分化的GFP序列信号阳性(GFP+)和GFP序列信号阴性(GFP-)的-成纤维细胞和骨髓细胞(BMCs)进行了微量全基因组甲基化测序(Micro-WGBS)以研究表观遗传学状态。GFP+BMCs的DNA甲基化水平(约80%)高于GFP-BMCs(约72%)这种高甲基化分布在不同的基因组区域。在GFP+和GFP- BMCs之间共鉴定出18,462个不同的甲基化区域,显示出高甲基化(hyperDMRs),其中9%在启动子区域,870个显示出低甲基化(hypoDMRs)。对这些hyperDMRs对应的基因进行的GO分析表明,这些基因富集于与发育相关的生物过程,如解剖结构形态发生和系统发育。在与BMC相关的发育术语方面没有观察到实质性的富集。BMC中前100个表达基因启动子中的DNA甲基化水平在GFP+和GFP-BMC之间无显著差异。这些发现与GFP+和GFP- BMCs的单细胞转录组分析结果相当相似。此研究还分析了印记基因的DNA甲基化水平,发现GFP+BMCs印记基因启动子区的DNA甲基化水平略高。同时,此研究发现这些印记基因在GFP+和GFP-BMCs中的表达水平相似,这表明在用4CL ESCs生成的猴嵌合体中没有明显的基因组印记缺失,且与此研究观察到的猴原始ESCs中的DNA甲基化水平大大高于ICM中的DNA甲基化水平是一致的(图4)。
图4. GFP+BMC和GFP-BMC整体、TSS,TES,不同基因组区域的DNA甲基化水平以及GFP+BMC在整个注释基因组中高甲基化区域分布,启动子区域DNA甲基化水平与BMC表达基因与印记基因的表达水平聚类热图
此论文的通讯作者,中国科学院脑智卓越中心刘真研究员、孙强研究员和中国科学院广州生物医药与健康研究院Miguel A. Esteban研究员表示该研究在国际上首次成功构建了高比例胚胎干细胞贡献的出生存活嵌合体猴,并证实了猴胚胎干细胞可以高效的贡献到胚外胎盘组织和生殖细胞。这对于理解灵长类胚胎干细胞全能性具有重要意义,为遗传修饰模型猴的构建奠定了技术基础。
目前,易基因科技有限公司在DNA甲基化修饰等表观遗传检测领域,积累了一系列国际先进技术,可对高通量单细胞甲基化组学研究,微量DNA甲基化测序,ctDNA、FFPE等严重降解痕量DNA甲基化检测等,提供多种有效解决方案。低成本、高通量的单细胞甲基化组学测序技术建立,将为研究者对不同时间和空间的单细胞表观修饰研究奠定基础。
- 微量细胞或单细胞全基因组甲基化测序(Micro DNA-WGBS)DNA起始量:
单细胞/100-1000个细胞
1ng基因组DNA
90%以上基因组CG覆盖 - 微量细胞或DNA简化基因组甲基化测序(Micro DNA-RRBS)DNA起始量:
1ng基因组DNA;
10-20M有效CG位点覆盖;
10-20G测序数据量; - 微量cfDNA简化基因组甲基化测序(cfDNA-RBS)
100ul血浆或1ng cfDNA
10M有效CG位点覆盖
15-20G测序数据量
更多表观组学或多组学研究可关注易基因公众号、网站、市场部微信号等,期待与各位老师开展合作交流~~
参考文献:
Cao, Jing, Wenjuan Li, Jie Li, Md. Abdul Mazid, Chunyang Li, Yu Jiang, Wenqi Jia, et al. ‘Live Birth of Chimeric Monkey with High Contribution from Embryonic Stem Cells’. Cell 186, no. 23 (November 2023): 4996-5014.e24. https://doi.org/10.1016/j.cell.2023.10.005.
相关阅读:
Nature | 易基因DNA甲基化测序助力人多能干细胞向胚胎全能8细胞的人工诱导
项目文章 | WGBS等揭示SOX30甲基化在非梗阻性无精症中的表观遗传调控机制

浙公网安备 33010602011771号