易基因单细胞转录组测序(smart-seq2)|技术推介
大家好,这是专注表观组学十余年,领跑多组学科研服务的易基因。今天跟大家介绍一下易基因的新产品:单细胞转录组测序(smart-seq2)。
时下火热的10X Genomics公司Chromium解决方案无法满足某些特殊或者少量细胞样本甚至单细胞转录组研究。Smart-seq2技术在单细胞水平对带Poly(A)的RNA进行全长转录组扩增及高通量测序,能够满足高灵敏度、低偏好性的cDNA扩增,得到全长转录本,实现高水平的序列模板转换。
Smart-seq2技术有较好的覆盖范围,可检测到稀有转录本,无需额外的专业设备,应用范围较广,可以解决传统 RNA 定量技术在早期胚胎发育、干细胞、癌症、免疫等研究领域中存在的样品量极低或细胞异质性的问题,是在单细胞水平研究基因表达强有力的工具,极大地拓展了RNA-seq 的应用范围。
技术优势:
(1)起始量低:1-1000个细胞或10pg-10ng total RNA即可高效扩增;
(2)转录本覆盖度高:通过双端引物扩增全长cDNA,获得全转录组信息,避免3’端和5’端偏好性,产物完整性好;
(3)检测灵敏度高:大幅度增加了低表达基因的检出量;
(4)碱基分辨率高:可达单碱基分辨率,且可以定位到具体基因的具体转录本;
(5)实验可控:质控点多,可从实验的开端判断细胞状况。
研究方向:
可应用于细胞分子机制中细胞异质性研究,解决因样本量少而无法进行高通量测序的情况。
- 免疫学研究
- 肿瘤及微环境研究
- 绘制组织精细化表达图谱
- 早期胚胎发育
实验策略:


分析内容:
标准信息分析(需提供参考基因序列、参考基因组序列及基因注释结果) | 高级信息分析 | 定制化信息分析 |
---|---|---|
测序质量评估与原始数据过滤,去除接头序列及低质量reads;比对参考基因组或参考基因序列;测序与比对评估:数据比对统计,测序饱和度分析,测序随机性分析;基因表达统计:基因覆盖度,表达量,表达量丰度分布;新基因的转录本预测及注释(需有参考基因组);样本关系分析:主成分分析(PCA)、相关性检验、样本聚类图;差异表达基因分析:差异表达基因筛选,差异基因表达模式聚类分析(热图),差异基因GO功能富集分析、KEGG通路富集分析、DO基因疾病富集分析(人)、Reactome通路富集分析(人、大鼠、小鼠);String数据库蛋白互作网络分析;GSEA基因集富集分析。 | SNP分析;基因结构优化(需有参考基因组);基因可变剪切鉴定(需有参考基因组)。 | 基因表达趋势分析(需要三个或以上有处理梯度的样品):利用STEM软件将基因按照表达模式分为不同的趋势、各趋势基因的GO/KEGG功能富集分析、特定基因集聚类分析;权重基因共表达网络分析(WGCNA)(至少15个样本):根据基因表达模式进行模块划分、样本表达模式分析、模块基因表达模式分析、性状-模块相关性分析、各模块基因的GO/KEGG功能富集分析、基因间调控关系网络图。 |

送样要求:

经典案例
Björklund 等利用Smart-seq2单细胞转录组测序揭示人CD127+先天淋巴细胞的异质性
The heterogeneity of human CD127(+) innate lymphoid cells revealed by single-cell RNA sequencing
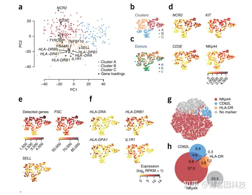
先天淋巴细胞(ILCs)是一种免疫细胞,它通过释放可溶性的因素调节对病毒、细菌和寄生虫的早期免疫反应。这些细胞可以根据细胞表面的转录因子及细胞因子被分为三个亚型,每种亚型都有不同的功能。利用流式细胞仪分选患有阻塞性睡眠呼吸暂停综合症患者的扁桃体组织中的ILCs(Lin−CD127+)和NK cells(CD45+Lin−CD127−NKG2A+CD56+CD16− )。采用Smart-seq2进行单细胞转录组扩增建库;Illumina HiSeq 2000 3M reads /样本进行测序分析。采用PCA(主成分分析)和t-SNE对ILC中847个表达的基因进行分型分析,将细胞分为4类:ILC1、ILC2、ILC3、NK cells。应用SCDE软件包对4类细胞的差异基因进行分析,找出共有及特有差异基因,结果发现,CD127+ILCs中共有的差异基因的表达量比NK细胞中明显要高。ILC1、 ILC2、ILC3差异基因表达分析,结果表明,ILC1 cells共有79个上调表达基因,参与干扰素γ的调控,ILC2 cells共有58个上调表达的基因,在前列腺素、Notch信号通路及环境感应中发挥作用,ILC3 cells共有371个上调表达的基因,根据GO注释有85个与免疫相关,且存在未知功能的基因。

采用PCA和t-SNE分析ILC3中1,958个注释的免疫基因,将ILC3分为3个亚型:Cluster A、Cluster B、Cluster C, 通过对这3种亚型细胞的分析,发现了新的免疫细胞CD62L+ ILC3。本研究通过对648个单细胞进行单细胞转录组测序分析,应用t-SNE细胞分型、SCDE基因差异表达分析,在ILC3中发现新的免疫细胞CD62L+ ILC3。

参考文献:
Bjorklund, A.K., et al., The heterogeneity of human CD127(+) innate lymphoid cells revealed by single-cell RNA sequencing. Nat Immunol, 2016. 17(4): p. 451-60