易基因|脂多糖诱导的仔猪肝脏损伤模型中m6A RNA甲基化介导了NOD1/NF-kB信号激活

大家好,这里是专注表观组学十余年,领跑多组学科研服务的易基因。

2022年9月30日,南京农业大学动物科技学院钟翔教授团队在《ANTIOXIDANTS-BASEL》杂志发表题为“m6A RNA Methylation Mediates NOD1/NF-kB Signaling Activation in the Liver of Piglets Challenged with Lipopolysaccharide”的研究论文,该研究通过MeRIP-seq(m6A-seq)等实验揭示脂多糖诱导的仔猪肝脏损伤模型中m6A RNA甲基化介导了NOD1/NF-kB信号激活。

标题:m6A RNA Methylation Mediates NOD1/NF-kB Signaling Activation in the Liver of Piglets Challenged with Lipopolysaccharide(脂多糖诱导的仔猪肝脏损伤模型中m6A RNA甲基化介导了NOD1/NF-kB信号激活)

时间:2022.09.30

期刊:ANTIOXIDANTS-BASEL

影响因子:IF 7.675

技术平台:MeRIP-seq(m6A-seq)、RNA-seq

样本:12头处于生长阶段的雄性仔猪随机分配至两个处理组:对照(CON)组和脂多糖(LPS)组,取肝组织样本进行实验。

实验:细胞培养、siRNA和质粒转染、血清生化参数、肝细胞因子定量、肝脏组织学观察、免疫荧光、活性氧(ROS)检测、RT-qPCR、western blot、MeRIP-seq、RNA-seq

 

摘要:

N6-甲基腺苷(m6A)是最丰富的内部修饰,广泛参与各种免疫和炎性反应;然而其在仔猪脂多糖诱导肝脏炎症中的调控机制仍然未知。本研究在小猪腹腔注射80μg/kg LPS(LPS组)或等剂量无菌盐水(CON组)进行研究分析。结果表明,LPS处理后可提高血清丙氨酸氨基转移酶(ALT)活性,诱导M1巨噬细胞极化,促进炎性细胞因子分泌,从而导致仔猪肝脏损伤。NOD1/NF-κB信号通路在LPS组的肝脏中被激活,且LPS处理后总m6A水平显著升高。MeRIP-seq测序分析结果显示,对照组和LPS组分别有1166和1344个转录本中m6A甲基化,这些转录本的m6A甲基化位点主要分布在5′UTR区、CDS区和3′UTR区。且这些基因主要富集在NF-κB信号通路中,LPS处理使NOD1、RIPK2、NFKBIA、NFKBIB和TNFAIP3 mRNA中的m6A修饰显著变化。此外,METTL3敲除或FTO过表达都使NOD1/NF-κB通路中的基因水平发生变化,表明该通路的激活受m6A RNA甲基化调控,且m6A RNA甲基化水平变化可能与活性氧(ROS)、HIF-1α和MAT2A增加有关。总之,LPS通过改变m6A RNA甲基化激活转录后调控的NOD1/NF-κB通路,然后促进促炎细胞因子产生,最终导致肝脏炎症和损伤。

图形摘要:LPS诱导仔猪肝脏中NOD1/NF-κB信号转导激活的m6A RNA甲基化调控机制

 

研究结果

(1)LPS诱导的仔猪肝脏炎症和损伤

图1:LPS导致仔猪肝脏炎症和损伤。

 

(2)LPS通过NOD1/NF-κB信号通路触发炎性反应

图2:LPS诱导仔猪肝脏NOD1/NF-κB信号通路被激活

 

(3)LPS处理后的仔猪肝脏m6A RNA甲基化图谱

图3:仔猪肝脏的m6A RNA甲基化丰度。

  1. ELISA检测整体m6A水平。
  2. RT-qPCR检测与m6A修饰相关基因的mRNA表达。
  3. Western Blot评估METTL3、ALKBH5和YTHDF2的肝蛋白水平,并通过ImageJ软件进行图像密度定量。

图4:CON组和LPS组肝脏转录组的MeRIP-seq。

  1. MEME评估LPS组的共有m6A motif。
  2. mRNA转录组中m6A peaks的Metagene谱。
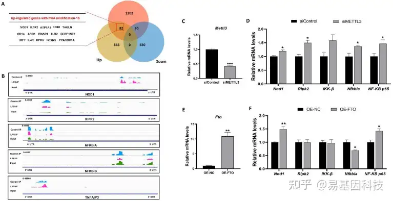
  3. CON和LPS组中差异表达的m6A peaks和相关基因Venn图。
  4. LPS组前15个m6A修饰基因的GO富集分析。
  5. LPS组前15个m6A修饰基因的KEEG富集分析。

 

(4)NOD1/NF-κB通路受m6A甲基化修饰调控

图5:m6A RNA甲基化调控NOD1/NF-κB信号通路。

  1. RNA-seq和MeRIP-seq的联合分析揭示m6A修饰与mRNA表达之间的关系Venn图。
  2. IGV分析NOD1、RIPK2、NFKBIA、NFKBIB和TNFAIP3 mRNAs上的m6A peaks图谱。
  3. siControl和siMETTL3组中METTL3 mRNA的表达。
  4. METTL3敲除对HepG2细胞NOD1/NF-κB信号通路关键基因的影响。
  5. OE-NC和OE-FTO组的FTO mRNA表达。
  6. FTO过表达对HepG2细胞NOD1/NF-κB信号通路关键基因的影响。结果显示为用垂直条(n=3)表示SEM平均值。*代表CON组和LPS组之间的显著差异;*p<0.05,**p<0.01,**p<0.001。

 

(5)ROS、HIF-1α和MAT2A增加可能导致m6A修饰变化

图6:仔猪肝脏中ROS、HIF-1α和MAT2A的含量。

  1. 检测ROS含量。
  2. RT-qPCR检测整个肝脏中HIF-1α mRNA水平。
  3. RT-qPCR检测整个肝脏中MAT2A mRNA水平。
  4. Western Blot评估HIF-1α和MAT2A蛋白水平,使用ImageJ分析进行定量,并标准化为β-肌动蛋白。

 

结论:

本研究通过MeRIP-seq等实验表明m6A RNA甲基化通过调控NOD1/NF-κB信号通路激活在LPS诱导的肝脏炎症和损伤中起关键作用,揭示了通过LPS诱导的ROS、HIF-1α和MAT2A表达增加有助于提高仔猪肝脏中m6A RNA甲基化的可能性。表明NOD1和m6A RNA甲基化可能是研究和处理仔猪免疫应激诱导肝损伤的新观点。

 

关于易基因RNA m6A甲基化测序(MeRIP-seq)技术

易基因MeRIP-seq技术利用m6A特异性抗体富集发生m6A修饰的RNA片段(包括mRNA、lncRNA等rRNA去除所有RNA),结合高通量测序,可以对RNA上的m6A修饰进行定位与定量,总RNA起始量可降低至10μg,最低仅需1μg总RNA。广泛应用于组织发育、干细胞自我更新和分化、热休克或DNA损伤应答、癌症发生与发展、药物应答等研究领域;可应用于动物、植物、细胞及组织的m6A检测。

大样本量m6A-QTL性状关联分析,传统MeRIP单个样品价格高,通常难以承担。易基因开发建立MeRIP-seq2技术,显著提成IP平行性,实现不同样本间相对定量,降低检测成本。

 

易基因提供适用于不同科研需求的MeRIP技术:

  • m6A甲基化-常量mRNA 甲基化测序(MeRIP-seq)
  • m6A甲基化-常量mRNA +lncRNA甲基化测序(lnc-MeRIP-seq)
  • m6A甲基化-微量mRNA +lncRNA甲基化测序(Micro-lnc-MeRIP-seq)
  • 高通量m6A甲基化-常量mRNA甲基化测序(MeRIP-seq2)

 

技术优势:

  • 起始量低:样本起始量可降低至10-20μg,最低仅需1μg总RNA;
  • 转录组范围内:可以同时检测mRNA和lncRNA;
  • 样本要求:可用于动物、植物、细胞及组织的m6A检测;
  • 重复性高:IP富集重复性高,最大化降低抗体富集偏差;
  • 应用范围广:广泛应用于组织发育、干细胞自我更新和分化、热休克或DNA损伤应答、癌症的发生与发展、药物应答等研究领域。

 

研究方向:

m6A甲基化目前主要运用在分子机制的理论性研究

  • 疾病发生发展:肿瘤、代谢疾病(如肥胖/糖尿病)、神经和精神疾病(如阿尔兹海默症/抑郁症)、炎症…
  • 发育和分化:早期胚胎发育、个体/组织/器官生长发育、干细胞分化与命运决定、衰老
  • 环境暴露与响应:污染、抗逆、生活方式

 

关于m6A甲基化研究思路

(1)整体把握m6A甲基化图谱特征:m6A peak数量变化、m6A修饰基因数量变化、单个基因m6A peak数量分析、m6A peak在基因元件上的分布、m6A peak的motif分析、m6A peak修饰基因的功能分析

(2)筛选具体差异m6A peak和基因:差异m6A peak鉴定、非时序数据的分析策略、时序数据的分析策略、差异m6A修饰基因的功能分析、差异m6A修饰基因的PPI分析、候选基因的m6A修饰可视化展示

(3)m6A甲基化组学&转录组学关联分析:Meta genes整体关联、DMG-DEG对应关联、m6A修饰目标基因的筛选策略

(4)进一步验证或后期试验

易基因科技提供全面的RNA甲基化研究整体解决方案,技术详情了解请致电易基因0755-28317900。

参考文献:

Xu M, Zhuo R, Tao S, Liang Y, Liu C, Liu Q, Wang T, Zhong X. M6A RNA Methylation Mediates NOD1/NF-kB Signaling Activation in the Liver of Piglets Challenged with Lipopolysaccharide. Antioxidants (Basel). 2022 Sep 30;11(10)

 

相关阅读:

项目集锦 | 易基因近期m6A甲基化(MeRIP-seq)研究成果

项目文章 | 90天见刊,易基因m6A RNA甲基化(MeRIP)+转录组组学研究

项目文章 | 90天见刊,易基因m6A RNA甲基化(MeRIP)+转录组组学研究

3文读懂:m⁶A甲基化在动物肌肉发育中的重要作用(猪+鸡+山羊)

脂多糖诱导的仔猪肝脏损伤模型中m6A RNA甲基化介导了NOD1/NF-kB信号激活

 

专注表观组学十余年-深圳市易基因科技有限公司

 

posted @ 2022-11-23 12:02  深圳市易基因科技  阅读(225)  评论(0)    收藏  举报