易基因|文献科普:DNA甲基化测序揭示DNMT3a在调控T细胞同种异体反应中的关键作用
大家好,这里是专注表观组学十余年,领跑多组学科研服务的易基因。
2022年7月1日,美国约翰霍普金斯大学西德尼基梅尔综合癌症中心Christopher J. Gamper 和 Kenneth R. Cooke团队以“Donor T cell DNMT3a regulates alloreactivity in mouse models of hematopoietic stem cell transplantation”为题在《J Clin Invest》杂志发表研究文章,通过全基因组重亚硫酸盐测序(WGBS)和转录组测序(RNA-seq)揭示了供体T细胞DNA甲基转移酶3a(DNMT3a)调节造血干细胞移植小鼠模型的同种异体反应性中的关键作用。

标题:Donor T cell DNMT3a regulates alloreactivity in mouse models of hematopoietic stem cell transplantation(供体T细胞DNMT3a调节造血干细胞移植小鼠模型的同种异体反应性)
时间:2022.07.01
期刊:The Journal of Clinical Investigation(J Clin Invest)
影响因子:IF 19.456
技术平台:WGBS、RNA-seq
样本:分别接受来自同基因(Syn)、同种异体WT(Allo-WT)和Dnmt3a基因敲除型(Allo-KO)供体BMT实验的雌性小鼠
实验:同种异体血液或骨髓移植 (BMT)实验、急性移植物抗宿主病(aGVHD)评估、移植物抗白血病(GVL)实验、T细胞迁移实验、MLR检测、WGBS测序分析、RNA-seq测序分析
摘要:
同种异体血液或骨髓移植(allo-BMT)是许多恶性和非恶性疾病的唯一治疗方法,然而是否成功受到移植物抗宿主病(GVHD)和恶性复发的条件限制。在不影响移植物抗肿瘤(GVT)活性的情况下有效缓解GVHD方法仍不清楚。
DNA甲基转移酶3a(DNMT3a)是稳定活性T细胞反应的表观遗传机制重要组成部分。作者提出假设,供体T细胞DNMT3a在同种异体血液或骨髓移植(allo-BMT)后调节同种异体反应性,将T细胞Dnmt3a敲除(KO)小鼠用作allo-BMT模型的供体。研究结果发现,接受Dnmt3a-KO供体的allo-BMT小鼠出现严重急性移植物抗宿主病(aGVHD),炎症细胞因子水平和器官组织病理学评分增加。KO小鼠T细胞在次级淋巴器官中迁移和增殖较早,并显示出向小肠转运的优势。BMT后纯化的供体T细胞群用于全基因组重亚硫酸盐测序(WGBS)和RNA-seq测序分析,结果显示KO小鼠T细胞具有与WT细胞相似的整体甲基化水平,但部分区域出现明显的低甲基化。使用高度敏感的计算方法生成了变化后的表观基因组全图谱,DNA低甲基化与T细胞信号和分化通路基因表达变化相对应。此外,Dnmt3a-KO小鼠T细胞具有优异的移植物抗肿瘤(GVT)活性。研究结果证明了DNMT3a在调节T细胞同种异体反应性中的关键作用,并揭示了调控T细胞的耐受通路。这些结果也为解读将供体DNMT3a突变与GVHD增加、复发率降低和生存率提高相关联的临床数据提供平台。
实验方法和流程设计

研究结果
(1)Dnmt3a-KO小鼠供体T细胞在免疫表型上与同窝WT对照组没有区别
生殖细胞Dnmt3a丢失导致4周龄细胞死亡,产生T细胞Dnmt3a-KO小鼠。T细胞特异性KO小鼠后代健康,体型正常。从KO小鼠和WT同窝小鼠收集脾脏、胸腺、淋巴结和骨髓(BM)。在细胞结构、CD4+和CD8+分布或脾脏Treg数量方面未观察到组间差异。在平行实验中,利用从B6D2F1(F1)小鼠分离的脾树突细胞(DC)对纯化的KO和WT(C57BL/6J(B6))小鼠T细胞进行体外刺激。组间未观察到增殖、细胞溶解活性或细胞因子产生(数据未显示)差异。
(2)供体T细胞Dnmt3a丢失会加速aGVHD严重程度
为确定供体T细胞Dnmt3a基因缺失对同种异体反应性的影响,作者使用已建立的单倍体模型 B6(H-2b)和F1(H-2bxd)小鼠分别作为BMT供体和受体。从生存率和临床评分来看,与接受来自WT供体的allo-BMT小鼠相比,B6 Dnmt3a-KO供体的小鼠表现出更严重的全身性aGVHD。而同基因BMT受体没有发生GVHD,且最终与非移植对照无法区分。仅接受T细胞耗竭的WT或KO BM的小鼠也不会发生GVHD。与同种异体对照相比,Dnmt3a- KO供体进行BMT后观察到严重的全身性GVHD与肠道(小肠和大肠)和肝脏的组织病理学评分增加相关。在BMT后第7天,发现KO受体血清中的促炎细胞因子(包括IFN-γ,TNF-α,GM-CSF,IL-17,IL-3和IL-10)显著增加,且KO受体表现出强大的BM植入和供体来源的造血功能。为确保不是应变依赖现象,在MHC系统(B6→BALB/cJ)模型中进行了类似的BMT实验,验证了与WT对照供体相比,DNMT3a-KO的GVHD严重程度显著增加。

图1:DNMT3a丢失型T细胞导致实验性aGVHD加速
致命性受体接受来自同基因(Syn),同种异体WT(Allo-WT)或Dnmt3a-KO(Allo-KO)供体的BMT实验。单倍体模型B6→F1:
(A)总生存期
(B)临床GVHD评分
(C)无T细胞和仅T细胞耗竭BM的生存期。每组3个重复,Syn n=15,Allo n=28。
(D)第7天组织病理学器官特异性GVHD评分;每组n=4-5。
(E)多重珠测定第7天的血清细胞因子水平。每组3个重复,Syn n=8,Allo n=17。
(F)第14天的BM细胞、T细胞嵌合和外周血计数;每组n=4-5。
(G)B6→BALB/cJ模型,从左到右:生存率,临床GVHD评分,体重减轻。每组2个重复,Syn n=10,Allo n=20。
(3)没有供体T细胞Dnmt3a基因表达的aGVHD加速主要由CD8+细胞驱动

图2:CD8+ T细胞中的DNMT3a丢失导致GVHD增加
(A-C)混合实验中的生存率,WT和KO 中的CD4+和CD8+ T细胞分别分离并以2:1的CD4/CD8比例以各种组合共注射。每组2个重复,Syn/WT/KO 各n=8,混合组n=16。
(D) B6→Bm1模型中的生存率,供体和受体仅在MHC I有所不同,移植物仅含CD8+ T细胞。每组2个重复,Syn n=9,Allo n=16。
(E) B6→Bm1模型在第7天的组织病理学器官特异性GVHD评分,每组n=5。
(F) B6→Bm12模型在TBI剂量为11Gy的生存率,供体和受体仅在MHC I有所不同,移植物仅含CD4+ T细胞。每组2个重复,syn n=10,allo n=19。
(G) B6→Bm12模型,TBI剂量为9Gy的生存率和临床GVHD评分。所有三组都保持100%生存率。
(H) 组织病理学GVHD评分。每组2个重复,Syn n=9,Allo n=14
(4)CD4+ CD8+双阳性T细胞群出现在Dnmt3a-KO T细胞受体中
B6→F1模型的平行实验,小鼠在第7天和第14天被处死。通过多色流式细胞术分析脾脏和淋巴结的单细胞悬液,鉴定出一个明显的CD4+ CD8+双阳性(DP)细胞群。该细胞群在Dnmt3a-KO T细胞的受体中显著扩增。

图3:GVHD增加与Dnmt3a-KO T细胞受体CD4+CD8+双阳(DP)T细胞群出现有关
脾组织T细胞CD4与CD8的流式细胞术显示B6→F1模型(A)和B6→Bm1(B)模型在第7天DP细胞群显著扩增。(TCD, T cell–depleted)
(5)Dnmt3a基因表达的损害增强了allo-BMT后早期T细胞增殖和向次级淋巴器官和胃肠道迁移

图4:DNMT3a表达丢失导致供体T细胞向SLOs转运
纯化的WT和KO B6 T细胞分别用CSFE和e450染色(重复实验中一致),并以1:1比例(3×106-5×106个细胞)共同移植至到同种异体F1受体小鼠中。24和48小时后进行脾(A)和淋巴结(未显示)流式细胞术。每组2个重复;每组每个时间点n=6。
(B) 第4天通过CD45.1/2和CD90.1/2之间的等位基因差异区分WT和KO群。每组2个重复,每组n=8(除MLN n=5)。
(C) 通过多重珠测定(multiplex bead assay)在B6→F1模型中检测血清趋化因子水平。每组3个重复,Syn n=8,Allo n=17。
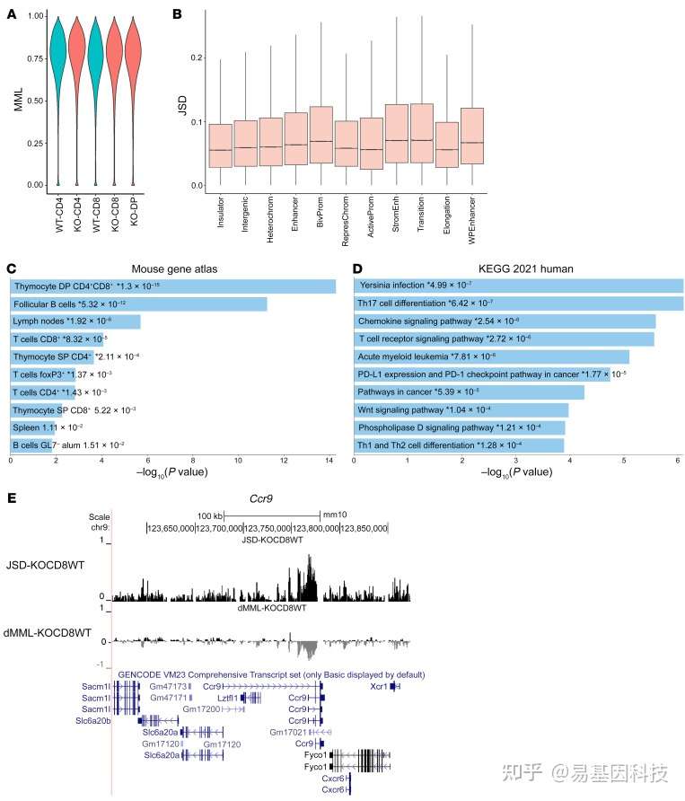
(6)Dnmt3a丢失导致部分区域出现基因组低甲基化

图5:DNMT3a丢失导致部分区域基因组低甲基化
B6→F1模型第10天通过流式细胞术分离WT和KO小鼠的脾CD4+、CD8+和CD4+CD8+ T细胞,提取DNA和RNA进行WGBS和RNA-seq测序分析。
(A) MML在所有纯化子富集的相似分布。
(B) 染色质状态和基因调控功能注释的KO和WT CD8+T细胞基因组特征比较的JSD箱形图
(C-D) 小鼠基因图谱(C)和KEGG 2021人类数据库(D)对实验组之间差异甲基化基因富集通路的EnrichR分析。SP,单阳性。
(E) Ccr9基因启动子DNMT3a WT和KO CD8+ T细胞之间的差异甲基化区域示例,JSD峰(peak)表示差异甲基化,dMML负峰表示KO细胞低甲基化。
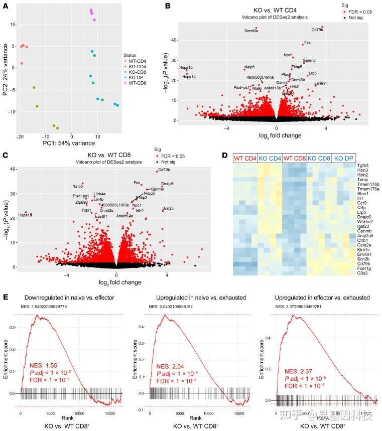
(7)差异甲基化区域对应基因转录的变化

图6:差异甲基化区域与基因转录变化相关
(A) RNA-seq样品的全转录组PCA;每组n=4。
(B) KO与WT CD4+ T细胞差异表达转录本火山图(log10 P值与log2倍表达变化)。Sig,意义。
(C) KO与WT CD8+ T细胞中差异表达转录本火山图。
(D) T细胞群之间排名靠前的差异表达基因的热图聚类。每列代表一个重复。
(E) MSigDB C7数据库KO和WT CD8+ T细胞过表达的免疫相关基因代表性GSEA富集图。Adj,调整。
(8)甲基化组和转录组变化为GVHD增加提供机制线索

图7:甲基化组和转录组变化为增加GVHD严重程度提供了机制线索
(A) 图6D中的热图特写。
(B) 图4B CCR9在迁移实验中的流式细胞术表达。在第4天,脾脏中的大部分CCR9+细胞是WT,而开始向MLN、PP、IEL和LP迁移的细胞大部分是KO。每组2个重复,每组n=8(除MLN n=5)。
(C) CCR9的MFI。
(D) B6→F1模型中第 7天CD4+和CD8+细胞上的PD-1和TIM3表达(上:脾T细胞百分比;下:绝对数)。在LAG3表达中未检测到差异。每组2个重复;每组Syn n=8, Allo n=9。
表1:RNA-seq显示的Ccr9基因表达

表2:参与T细胞耗竭通路的基因表达

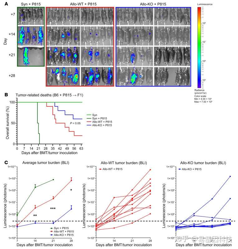
(9)Dnmt3a-KO T细胞具有优异的GVT效应

图8:DNMT3a-KO T细胞具有优异的GVT效应
B6→F1模型第0天将P815肿瘤细胞(每只小鼠500个细胞)添加到接种体中,通过BLI监测肿瘤负荷。(A) BLI图像。
(B) 肿瘤相关死亡。
(C)平均和个体肿瘤负荷,以每秒光子数表示。数据显示2个重复实验中的1个;每个实验组的Syn n=5,Allo n=10。
关于全基因组重亚硫酸盐甲基化测序(WGBS)
全基因组重亚硫酸盐甲基化测序(WGBS)可以在全基因组范围内精确的检测所有单个胞嘧啶碱基(C碱基)的甲基化水平,是DNA甲基化研究的金标准。WGBS能为基因组DNA甲基化时空特异性修饰的研究提供重要技术支持,能广泛应用在个体发育、衰老和疾病等生命过程的机制研究中,也是各物种甲基化图谱研究的首选方法。
易基因提供的全基因组甲基化测序技术通过T4-DNA连接酶,在超声波打断基因组DNA片段的两端连接接头序列,连接产物通过重亚硫酸盐处理将未甲基化修饰的胞嘧啶C转变为尿嘧啶U,进而通过接头序列介导的 PCR 技术将尿嘧啶U转变为胸腺嘧啶T。
应用方向:
WGBS广泛用于各种物种,要求全基因组扫描(不错过关键位点)
- 全基因组甲基化图谱课题
- 标志物筛选课题
- 小规模研究课题
技术优势:
- 应用范围广:适用于所有参考基因组已知物种的甲基化研究;
- 全基因组覆盖:最大限度地获取完整的全基因组甲基化信息,精确绘制甲基化图谱;
- 单碱基分辨率:可精确分析每一个C碱基的甲基化状态。

参考文献:
Ktena YP, et al. Donor T cell DNMT3a regulates alloreactivity in mouse models of hematopoietic stem cell transplantation. J Clin Invest. 2022 Jul 1;132(13) pii: 158047.
相关阅读:
作物育种:MdMTA介导的RNA甲基化(m6A修饰)在苹果抗逆品种选育中的作用研究
3文聚焦:DNA甲基化在动物育种中的作用研究成果(家蚕+绵羊+肉鸡)