易基因|作物育种:MdMTA介导的RNA甲基化(m6A修饰)在苹果抗逆品种选育中的作用研究
大家好,这里是专注表观组学十余年,领跑多组学科研服务的易基因。
m6A是RNA上最丰富的一种修饰,平均每条转录本有1~3个m6A修饰。植物也有相应的m6A writers、readers、erasers系统。近年来,m6A修饰在植物育种领域的研究进展极为迅速。本期我们对m6A RNA甲基化在抗逆苹果品种选育的分子机制研究成果进行解读,并对RNA甲基化在植物育种中的作用研究套路进行总结,一起看看吧。
 
标题:MdMTA-mediated m6A modification enhances drought tolerance by promoting mRNA stability and translation efficiency of genes involved in lignin deposition and oxidative stress.(MdMTA介导的m6A修饰通过提高木质素沉积和氧化应激相关基因的mRNA稳定性和翻译效率来增强抗旱性)
发表期刊:New Phytologist
发表日期:2022年03月 05日
影响因子:10.323
样品:正常条件/干旱条件下的苹果GL-3/MdMTA RNAi,各3个重复,共12个样品
技术:m6A-seq(MeRIP-seq)和RNA-seq
实验:转基因构建、m6A-IP-qPCR(MeRIP-qPCR)、体外甲基化、mRNA稳定性测定、翻译效率测定等
摘要(Summary):
尽管m6A修饰是真核生物中较为普遍的RNA修饰,但目前的研究主要集中在m6A甲基化酶在应对非生物胁迫下的生物学功能上,对m6A修饰及其响应干旱胁迫的分子调控机制仍知之甚少。
全转录组m6A甲基化分析结果显示,通过识别植物特异性序列motif UGUAH(H=A、U或C),m6A主要富集在苹果响应干旱胁迫的编码序列(CDS)和3'UTR区。研究人员鉴定了m6A甲基转移酶复合物的一个催化活性组分MdMTA。体外甲基转移实验(vitro methyl transfer assay)、斑点印迹杂交(dot blot)、LC-MS/MS和m6A-seq结果表明MdMTA是一个m6A甲基转移酶(writers),对m6A mRNA修饰至关重要。
进一步研究表明,MdMTA参与苹果抗旱性。干旱条件下的m6A-seq和RNA-seq分析结果表明,MdMTA介导m6A修饰和参与氧化应激和木质素沉积的mRNA转录。此外,m6A修饰促进了mRNA稳定性和干旱胁迫响应基因的翻译效率。同样,干旱条件下,MdMTA增强了木质素的沉积和活性氧的清除。
本研究结果揭示了m6A修饰参与多年生苹果树的干旱响应,并阐明了其分子机制,从而为抗逆苹果品种的选育提供了候选基因。
 
图形摘要:干旱胁迫下MdMTA介导的m6A修饰调控模型
实验设计:
- 通过对干旱条件下与正常条件下苹果GL-3植株进行m6A-seq和RNA-seq分析,研究苹果GL-3中m6A对干旱胁迫的响应。
- 通过体外甲基转移实验、dot blot、LC-MS/MS验证MdMTA是一个m6A writers。再通过检测干旱与PEG(polyethylene glycol)处理后的MdMTA表达水平以探究MdMTA是否参与干旱胁迫响应。
- 以GL-3为背景构建MdMTA RNAi植株和MdMTA OE植株,进行dot blot和LC-MS/MS检测以研究MdMTA对mRNA甲基化的影响。再通过对正常条件下苹果MdMTA RNAi植株和GL-3植株进行m6A-seq和RNA-seq分析。进一步研究MdMTA对整体m6A甲基化的影响以及 MdMTA介导的m6A甲基化与表达水平之间的潜在相关性。随后分析了MdMTA转基因植株的表型特征以研究MdMTA是否会导致苹果的发育缺陷。
- 通过对干旱处理后的苹果MdMTA RNAi植株和GL-3植株进行m6A-seq和RNA-seq分析,以研究MdMTA调控抗旱性的分子机制。通过qRT-PCR验证MdMTA可能通过影响干旱下木质素生物合成和H2O2清除相关基因表达来响应干旱。通过m6A-IP-qPCR验证MdMTA介导的基因表达变化是否与m6A甲基化相关。
- 检测干旱条件下GL-3和MdMTA RNAi植株mRNA稳定性,以研究MdMTA介导的m6A修饰对mRNA稳定性的影响。检测干旱条件下GL-3和MdMTA RNAi植株中转录本的翻译效率,以研究MdMTA介导的m6A修饰对mRNA翻译效率的影响。
- 检测干旱处理下GL-3和MdMTA转基因植株的木质素、MDA、H2O2含量和POD、
CAT酶活性,以研究MdMTA在干旱胁迫下对木质素以及活性氧清除机制的影响。对编码POD、CAT酶的基因进行m6A-IP-qPCR验证,鉴定MdMTA介导CAT和POD酶基因的m6A修饰。
 
研究结果
(1)m6A甲基化对干旱胁迫的响应
 
图1:正常和干旱条件下苹果中m6A分布
(a) GL-3对照组和干旱处理组的三个重复样本Venn图。
(b) 样本间包含不同m6A peak数的具有m6A修饰的转录本百分比。
(c) 在正常和干旱条件下,GL-3中m6A peak的分布。粗方框和粗线分别代表外显子和内含子。
(d) m6A peak分布饼图。
(e) 正常和干旱条件下GL-3植物中m6a修饰的序列motif。*表示m6A修饰的腺嘌呤。
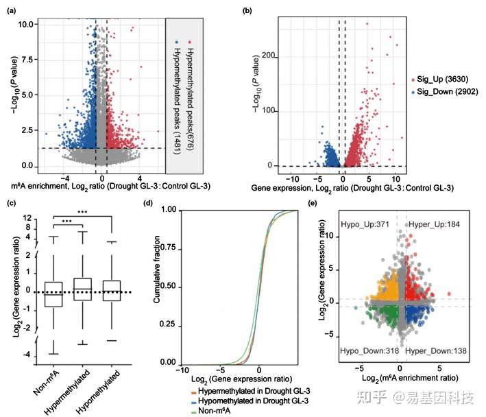
(2)m6A RNA甲基化和转录组对干旱胁迫的响应
 
图2:干旱对苹果m6A RNA甲基化和转录组的影响
(a) 与正常条件下相比,干旱处理的高甲基化peak和低甲基化peak火山图。
(b) 与正常条件下相比,干旱处理的GL-3中m6A修饰基因表达差异火山图。
(c) 与正常条件下相比,干旱处理的含m6A和不含m6A修饰的转录本片段表达水平箱线图。
(d) c图的基因表达变化累积分布。
(e) 干旱与正常条件下GL-3植物中m6A修饰与m6A修饰基因表达水平的相关性。
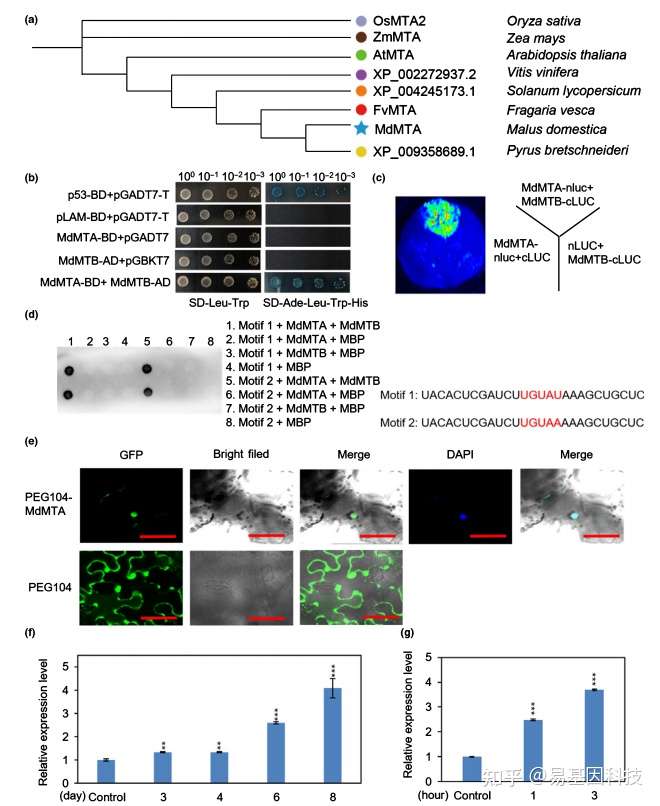
(3)MdMTA是m6A的writers,并响应干旱胁迫
 
图3:苹果MTA基因鉴定
(a) 植物中MTA系统发育分析。
(b) 通过Y2H法验证MdMTA与MdMTB之间的相互作用。
(c) 通过本氏烟草叶片瞬时表达系统的Split-Luc检测。
(d) MdMTA的体外甲基化检测。红色标记的部分代表苹果中的m6A motif。
(e) MdMTA的亚细胞定位。
(f) 干旱胁迫下MdMTA的表达水平。
(g) PEG处理后MdMTA的表达水平。
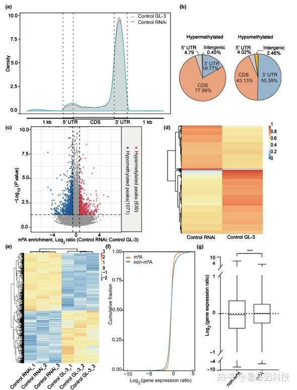
(4)MdMTA对m6A mRNA的修饰和植物的发育至关重要
 
图4:MdMTA介导的m6A RNA甲基化和转录组变化
(a) GL-3和MdMTA RNAi植株中m6A peak分布。
(b) MdMTA RNAi植株与GL-3植株的高甲基化peak和低甲基化peak分布。
(c)与GL-3植物相比,MdMTA RNAi植物的高甲基化peak(红色)和低甲基化peak(蓝色)火山图。
(d) MdMTA RNAi植株与GL-3植株中m6A富集度具有统计学显著差异热图。
(e) MdMTA RNAi植物与GL-3植物中具有m6A修饰的差异表达基因热图。
(f) 非m6A靶向和m6A靶向基因在MdMTA RNAi植株和GL-3植株之间的基因表达变化的累积分布。
(g) MdMTA RNAi植株和GL-3中非m6A和m6A基因表达水平箱线图。
(5)MdMTA在抗旱性耐受性中起着积极的作用
 
图5:MdMTA转基因植株在短期干旱条件下的抗旱性
(a) 正常条件下MdMTA转基因植株的株高和根表型。
(b)(c) 短期干旱胁迫处理下GL-3植株和MdMTA转基因植株的形态特征。
(d) 恢复期后植物的存活率。
(e) 干旱处理前后GL-3植株和MdMTA转基因植株的离子渗透情况。
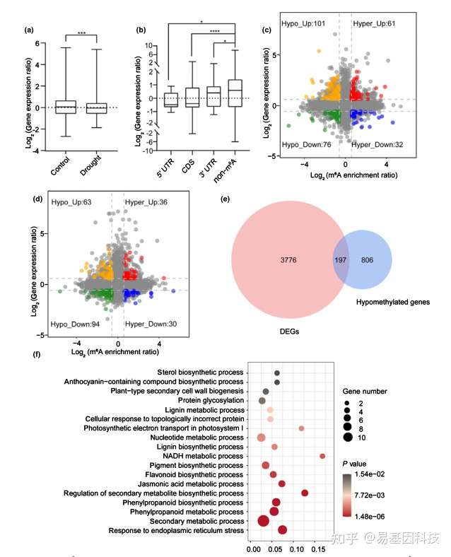
(6)MdMTA介导的m6A甲基化调控干旱胁迫下的基因表达
 
图6:干旱胁迫下MdMTA介导的苹果m6A甲基化
(a) 在对照和干旱条件下,MdMTA RNAi植株和GL-3植株中m6a修饰基因表达水平箱线图。
(b) 干旱条件下MdMTA RNAi植株和GL-3植株转录本不同区域中不含/含m6A基因表达水平箱线图。
(c) 正常和(d)干旱条件下,GL-3和MdMTA RNAi植株中m6A修饰与m6A修饰基因表达水平相关性。
(e) 干旱条件下,MdMTA RNAi植物与GL-3植物的低甲基化基因和DEGs维恩图。
(f) GO富集图。
 
图7:苹果中MdMTA介导的m6A修饰上调基因表达水平。
(a) 通过qRT-PCR检测正常和干旱条件下GL-3和MdMTA转基因植株中6个基因的转录水平。采用干旱处理20 d的2个月龄植株进行qRT-PCR检测。
(b) 干旱条件下GL-3和MdMTA RNAi植株6个基因的m6A-seq reads分布IGV图。
(c) 通过m6A-IP-qPCR验证m6A富集。
(7)MdMTA介导的甲基化可稳定mRNA,提高干旱胁迫下mRNA的翻译效率
 
图8:m6A水平下调会导致干旱条件下mRNA的稳定性和翻译效率降低。
(a)干旱条件下GL-3和MdMTA RNAi植株中转录本的降解速率。
(b)干旱条件下GL-3和MdMTA RNAi植株中转录本的翻译效率。
(8)MdMTA在干旱胁迫下对促进木质素沉积和清除过量的过氧化氢具有积极的促进作用
 
图9:短期干旱处理的GL-3和MdMTA转基因植株的木质素含量、过氧化氢和酶活性
(a) 经干旱处理20d后,GL-3和MdMTA转基因植株中的木质素含量。
(b、c) 过氧化氢含量。
(d、e) MDA含量。
(f、g) 过氧化物酶(POD)活性。
(h、i) 过氧化氢酶(CAT)活性。
 
图10:干旱条件下m6A水平下调导致与CAT和POD酶相关的mRNA稳定性和翻译效率降低。
(a) qRT-PCR检测正常和干旱条件下GL-3和MdMTA转基因植株中MdCAT1、MdCAT2、MdPOD63和MdPOD66的转录水平。
(b) 通过m6 A-IP-qPCR在GL-3和MdMTA转基因植株中验证了m6A的富集情况。
(c) 干旱条件下GL-3和MdMTA RNAi植株中转录本的降解率。
(d) 干旱条件下GL-3和MdMTA RNAi植株中转录本的翻译效率。
易基因小结:关于植物RNA m6A甲基化测序(MeRIP-seq)
m6A是RNA上最丰富的一种修饰,平均每条转录本有1~3个m6A修饰。易基因MeRIP-seq技术利用m6A特异性抗体富集发生m6A修饰的RNA片段(包括mRNA、lncRNA等rRNA去除所有RNA),结合高通量测序,可以对RNA上的m6A修饰进行定位与定量,总RNA起始量可降低至10μg,最低仅需1μg总RNA。广泛应用于组织发育、干细胞自我更新和分化、热休克或DNA损伤应答、癌症发生与发展、药物应答等研究领域;可应用于动物、植物、细胞及组织的m6A检测。
大样本量m6A-QTL性状关联分析,传统MeRIP单个样品价格高,通常难以承担。易基因开发建立MeRIP-seq2技术,显著提成IP平行性,实现不同样本间相对定量,降低检测成本。
易基因提供适用于不同科研需求的MeRIP技术:
- m6A甲基化-常量mRNA 甲基化测序(MeRIP-seq)
- m6A甲基化-常量mRNA +lncRNA甲基化测序(lnc-MeRIP-seq)
- m6A甲基化-微量mRNA +lncRNA甲基化测序(Micro-lnc-MeRIP-seq)
- 高通量m6A甲基化-常量mRNA甲基化测序(MeRIP-seq2)
技术优势:
- 起始量低:样本起始量可降低至10-20μg;
- 转录组范围内:可以同时检测mRNA和lncRNA;
- 样本要求:可用于动物、植物、细胞及组织的m6A检测;
- 重复性高:IP富集重复性高,最大化降低抗体富集偏差
- 应用范围广:广泛应用于组织发育、干细胞自我更新和分化、热休克或DNA损伤应答、癌症的发生与发展、药物应答等研究领域。
关于m6A研究思路
(1)整体把握m6A甲基化图谱特征:m6A peak数量变化、m6A修饰基因数量变化、单个基因m6A peak数量分析、m6A peak在基因元件上的分布、m6A peak的motif分析、m6A peak修饰基因的功能分析
(2)筛选具体差异m6A peak和基因:差异m6A peak鉴定、非时序数据的分析策略、时序数据的分析策略、差异m6A修饰基因的功能分析、差异m6A修饰基因的PPI分析、候选基因的m6A修饰可视化展示
(3)m6A甲基化组学&转录组学关联分析:Meta genes整体关联、DMG-DEG对应关联、m6A修饰目标基因的筛选策略
(4)进一步验证或后期试验
 
 
参考文献:
Hou N,et al. MdMTA-mediated m6A modification enhances drought tolerance by promoting mRNA stability and translation efficiency of genes involved in lignin deposition and oxidative stress. New Phytol. 2022 May;234(4):1294-1314.
相关阅读:
作物育种:DNA甲基化在大豆优良品种培育中的作用研究成果
3文一览:ChIP-seq技术在植物转录因子结合位点中的研究(茄子+玉米+水稻)
3文一览:DNA甲基化在水稻植物生长发育的表观遗传分子基础研究
3文聚焦:RNA m⁶A甲基化修饰在不同农作物中的研究进展(马铃薯+水稻+玉米+小麦)

 
                    
                     
                    
                 
                    
                 
                
            
         
         浙公网安备 33010602011771号
浙公网安备 33010602011771号