易基因|作物育种:DNA甲基化在大豆优良品种培育中的作用研究成果
大家好,这里是专注表观组学十余年,领跑多组学科研服务的易基因。
多项研究表明,DNA甲基化对植物的育种、生长发育、疾病抗性等方面起到了重要的调控作用。近年来,DNA甲基化在植物育种领域的研究进展极为迅速。本期我们对DNA甲基化在农作物大豆驯化改良中的变异机制研究成果进行解读,并对DNA甲基化在植物育种中的作用研究套路进行总结,一起看看吧。
标题:DNA methylation footprints during soybean domestication and improvement(DNA甲基化在大豆驯化改良中的变化足迹)
发表期刊:Genome Biology
发表日期:2018年09月
影响因子:17.906
方法:WGBS,重测序分析
摘要:
除了遗传变异,表观遗传也在决定各种生物过程中也起着非常重要的作用。目前自然遗传变异对作物驯化改良的重要性已有广泛研究。然而,在群体水平上,表观遗传变异在作物驯化改良中的作用还少有报道。
为了解表观遗传学在作物驯化改良过程中的作用,作者利用全基因组重亚硫酸盐测序(WGBS)对45份大豆品种(9个野生品种、12个农家品种和24个栽培品种)进行研究,分析了大豆驯化改良过程中的DNA甲基化变化。通过亚群之间的甲基化水平比较分析,作者鉴定出5412个差异甲基化区域(Differentially Methylated Regions ,DMRs),其中从野生种到农家种的驯化过程种鉴定出4248个DMRs,从农家种到栽培种的改良过程中鉴定出1164个DMRs。这些DMR表现出不同于DNA选择区域(DNA seleciton region, DSR)的特征,它们长度差异显著、极少重叠、染色体分布没有相关性、基因组结构组成差异大,并且DMR含有明显高的核苷酸多态性,具有显著更高的遗传多样性。
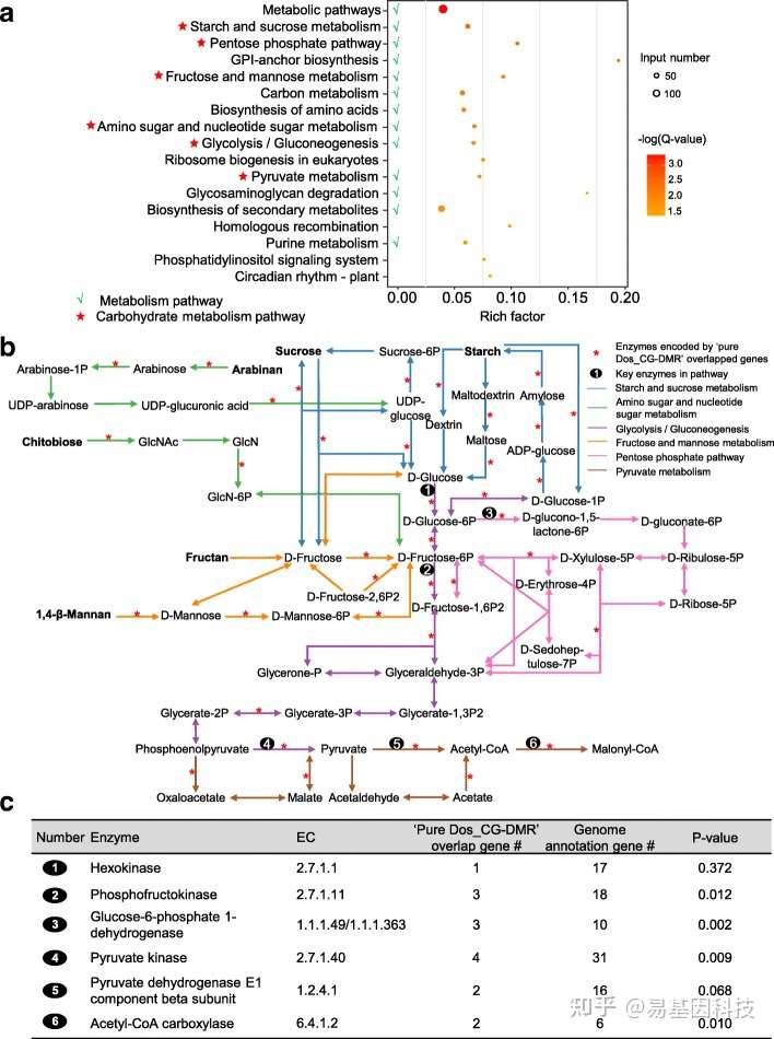
作者将DNA差异甲基化区域(DMR)与其周围的遗传变异(siRNA、TE变异和SNP)进行关联分析,结果表明只有22.54%的DMR可以由遗传变异解释,说明大豆驯化改良过程中大部分DMR是DNA甲基化被独立选择的结果。对这些不与遗传变异关联的“独立”DMR的功能进行分析时发现,与“独立”DMR特别是驯化过程中的“独立”CG-DMR重叠的基因(与任何遗传变异无关)在碳水化合物通路中显著富集,并且编码通路中的所有关键调控酶。
本研究绘制了一个跨不同大豆品种的非常有价值的DNA甲基化图谱,并剖析了大豆驯化改良过程中DNA甲基化变异与遗传变异之间的关系,拓宽了对大豆驯化改良的理解,为DNA甲基化在大豆驯化过程中的生物学作用提供了重要的证据。




易基因小结:
本研究从群体水平对表观遗传学在农作物驯化改良中的作用机制进行解析,证明了DNA甲基化可以独立于DNA变异在作物驯化过程中发挥作用,表明表观遗传(DNA甲基化)变异可以作为一种新的遗传资源,为培育更优良品种作物提供新思路。
关于植物DNA甲基化研究
(1)植物中的DNA甲基化
对于植物而言,面对生长环境的改变,表观遗传的变异会改变植物DNA的构象,从而改变染色质和蛋白质的结构,达到调节基因组的作用。研究发现,当植物面临生物胁迫和非生物胁迫时,植物基因组中DNA甲基化会发生改变,并且这些改变会遗传给后代。所以DNA甲基化的改变能够丰富植物物种的多样性,加强植物的环境适应性。
不同于哺乳动物基因组只有CG甲基化,植物基因组甲基化有CG,CHG,CHH(H代表任何非G的碱基)甲基化。而维持这三种不同的DNA甲基化的分子机制非常复杂。
(2)植物中的DNA甲基化研究技术
(3)植物DNA甲基化研究思路
植物DNA甲基化一般遵循三个步骤进行数据挖掘。首先,进行整体全基因组甲基化变化的分析,包括平均甲基化水平变化、甲基化水平分布变化、降维分析、聚类分析、相关性分析等。其次,进行甲基化差异水平分析,筛选具体差异基因,包括DMC/DMR/DMG鉴定、DMC/DMR在基因组元件上的分布、DMC/DMR的TF结合分析、时序甲基化数据的分析策略、DMG的功能分析等。最后,将甲基化组学&转录组学关联分析,包括Meta genes整体关联、DMG-DEG对应关联、网络关联等。
参考文献:
Zhou Z, et al. Promoter DNA hypermethylation of TaGli-γ-2.1 positively regulates gluten strength in bread wheat. J Adv Res. 2022 Feb;36:163-173.
中科院https://www.cas.cn/syky/201809/t20180913_4663535.shtml
相关阅读:
3文一览:DNA甲基化在水稻植物生长发育的表观遗传分子基础研究
亮点研究:单细胞组学测序技术揭示水稻受精过程DNA甲基化重塑机制
Genome Biol:DNA甲基化在玉米籽粒发育表观调控作用的研究新进展
植物发育|大豆:多组学揭示体细胞胚胎发生过程DNA甲基化与发育转变的关系
浙公网安备 33010602011771号