易基因|ENCODE组蛋白ChIP-seq和转录因子ChIP-seq数据标准及处理流程
大家好,这里是专注表观组学十余年,领跑多组学科研服务的易基因。
ENCODE (Encyclopedia of DNA Elements) 作为DNA调控元件百科全书整合了1w+个来自不同组织或细胞系的各类实验数据标准。以表观组学研究中的ChIP-seq为例,ENCODE Consortium使用不同的表观基因组分析,并制定对应的分析方案和指南,具有绝对的权威和参考意义。
本期,为大家说明ENCODE数据库的组蛋白ChIP-seq和转录因子ChIP-seq指标要求,包括测序分析概述、处理流程(Pipeline)指南和不同分析类型的数据标准。
组蛋白 ChIP-seq 数据标准和处理流程
(1)分析概述
ChIP-seq是一种用于分析蛋白质与DNA互作的方法。ChIP-seq将染色质免疫沉淀与DNA高通量测序相结合,以推断DNA相关蛋白的可能结合位点。ENCODE Consortium开发了两个分析pipeline来研究两种不同类别的蛋白质-染色质互作(组蛋白ChIP-seq和转录因子ChIP-seq)。组蛋白ChIP-seq的pipeline适用于与较长区域或结构域上的DNA相关蛋白质。典型的靶点是组蛋白或特定的翻译后组蛋白修饰。
(2)处理流程
组蛋白ChIP-seq和转录因子ChIP-seq的流程具有相同的比对步骤,但在信号和peak calling方法以及随后的重复样本统计处理方面有所不同。
组蛋白分析流程可以解析点状结合和更长的染色质结构域,这些结构域由许多靶蛋白或靶修饰实例结合。组蛋白ChIP-seq 流程的output适合作为将染色质区域分类为功能类别的染色质分割模型的input。
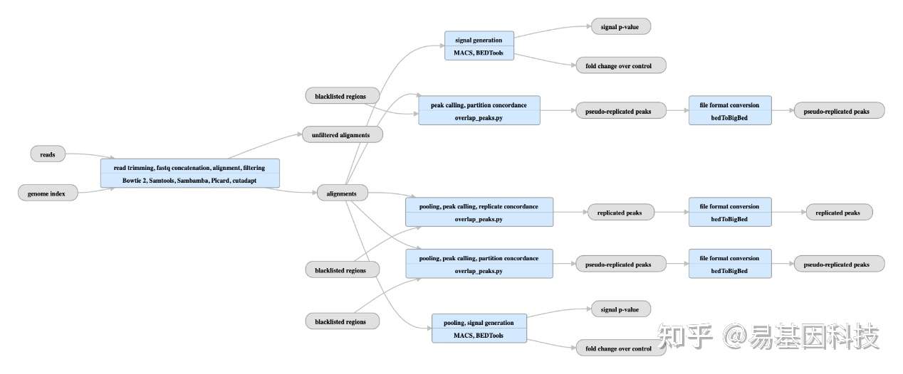
图1:具有生物学重复实验的组蛋白ChIP-seq分析流程
图2:没有生物学重复实验的组蛋白ChIP-seq分析流程
表1:组蛋白ChIP-seq分析流程的inputs
表2:组蛋白ChIP-seq分析流程的outputs
(3)流程指南
- 读长应至少为50个碱基对,鼓励更长的读长;分析流程可以处理低至25个碱基对的读长。可以配对或单端测序。
- 应注明使用的测序平台。不同的测序平台可能没有可比性。如HiSeq2000与HiSeq4000的重复不同,没有可比性。
- 生物学重复应在读长和运行类型方面相匹配。
- Pipeline文件比对到人(GRCh38)和鼠(mm10)序列。
(4)现行标准
- 实验应该有两个或多个生物学重复。由于实验材料的可用性有限,使用EN-TEx样品进行分析可以例外。
- 抗体必须根据ENCODE Consortium制定的标准进行鉴定。
- 每个ChIP-seq实验应该有相应的input控制实验,具有匹配的运行类型,读长和重复结构。
- 使用非冗余分数(NRF)和PCR瓶颈系数1和2,PBC1和PBC2衡量文库复杂性。优选值如下:NRF>0.9,PBC1>0.9,PBC2>10。
特定目标标准
- narrow-peak组蛋白实验,每个重复应该有不低于20M可用片段。
- broad-peak组蛋白实验,每个重复应该有不低于45M可用片段。
- H3K9me3是一个例外,因为它在基因组重复区域富集。与其他broad Marks相比,在组织和原代细胞中基因组的非重复区域中几乎没有H3K9me3 peaks。导致许多ChIP-seq reads比对到基因组中的非唯一位置。组织和原代细胞每个重复应该有不低于45M总比对 reads。

图3:特定目标标准
转录因子ChIP-seq 数据标准和处理流程
(1)分析概述
转录因子ChIP-seq (TF ChIP-seq) 处理流程适用于预测以点状方式结合的蛋白质,例如特定 DNA 序列或特定染色质结构。其中,IP标靶通常是已知或推定的转录因子或染色质重塑蛋白,也可以是 RNA 结合蛋白、其他 DNA 或染色质特异性因子。
(2)处理流程
组蛋白ChIP-seq和转录因子ChIP-seq的流程具有相同的比对步骤,但在信号和peak calling方法以及随后的重复统计处理方面有所不同。转录因子ChIP-seq(TF ChIP-seq)专门研究被认为与特定DNA序列相关联以影响转录速率的蛋白质。
图4:具有生物学重复实验的转录因子ChIP-seq分析流程
图5:没有生物学重复实验的转录因子ChIP-seq分析流程
表3:转录因子ChIP-seq分析流程的inputs
表4:转录因子ChIP-seq分析流程的outputs
(3)流程指南
- 读长应至少为50个碱基对,鼓励更长的读长;分析流程可以处理低至25个碱基对的读长。可以配对或单端测序。
- 应注明使用的测序平台。不同的测序平台可能没有可比性。如HiSeq2000与HiSeq4000的重复不同,没有可比性。
- 重复应在读长和运行类型方面相匹配。
- Pipeline文件比对到人(GRCh38)和鼠(mm10)序列。
(4)现行标准
- 实验应该有两个或多个生物学重复。由于实验材料的可用性有限,使用EN-TEx样品进行分析可以例外。
- 抗体必须根据ENCODE Consortium制定的标准进行鉴定。
- 每个ChIP-seq实验应该有相应的input控制实验,具有匹配的运行类型,读长和重复结构。
- 使用非冗余分数(NRF)和PCR瓶颈系数1和2,PBC1和PBC2衡量文库复杂性。优选值如下:NRF>0.9,PBC1>0.9,PBC2>10。
特定目标标准
- 每个重复应该有不低于20M可用片段。
- 低reads深度:10M到20M可用片段
- reads深度不足:5M到10M可用片段
- 极低的reads深度:< 5M可用片段
- 对于转录因子ChIP-seq实验,通过计算IDR值(Irreproducibility Discovery Rate)来检测生物学重复之间的重复性。如果rescue和self consistency ratio均小于2,则实验成功。
其他指标
在没有定义阈值的情况下计算额外的指标,例如FRiP(fraction of reads in peaks),在比较类似实验时很有用。
以上为ENCODE数据库中组蛋白ChIP-seq和转录因子ChIP-seq数据标准及处理流程是简要说明。
参考来源:https://www.encodeproject.org/data-standards/
手把手教你做染色质免疫共沉淀测序(ChIP-seq)分析实验
项目文章 | ChIP-seq揭示HIV-1感染细胞转录抑制因子Schlafen 5的表观遗传调控机制
浙公网安备 33010602011771号